懒懒笔记 | 课代表带你梳理【RAG课程 17&18:企业级安全 + 多智能体协同,打造可控、智能的RAG系统】

193 阅读21分钟

大家好呀!这里是你们的课代表懒懒~👋

RAG 课程进入高阶阶段啦📚!

前面我们已经掌握了如何构建一个功能完备、性能强悍的RAG系统,但当RAG真正走进企业生产环境,还需要应对两个更现实的问题:

✅ 如何保障数据安全、权限可控,满足企业内部复杂的管理要求?
✅ 如何突破传统RAG的“单线程思维”,让多个智能体协同合作,共同完成复杂任务?

别急,这两讲,我们来一一攻克!

企业级RAG,做“可控”的RAG系统!

相比个人项目,企业级RAG的系统搭建面临更严苛的挑战。权限管理、数据隔离、共享机制、信息安全样样都不能少。

这节课我们从企业的真实业务需求出发,总结出企业级RAG的三大核心痛点,并用 LazyLLM 提供的机制逐个击破👇

权限机制:从文件分组到权限注入,RAG如何控“谁能看”

在企业中,知识不是“谁想看就能看”的公共资源,而是必须具备访问边界、隔离机制与安全标签的内部资产。

这一节,我们重点讲解如何在 LazyLLM 中实现企业级权限管理能力,从“部门隔离”到“精细化访问控制”,帮你搞定复杂组织下的RAG系统权限策略

支持多部门独立知识运营

企业中的文档通常分布在多个部门、团队或项目中,常见挑战包括:

  • 如何高频更新各部门文档,保持知识库同步?
  • 同一份文档被多个部门使用,是否要重复上传?
  • 如何避免跨部门访问,确保敏感内容不外泄?

LazyLLM 提供了灵活的文档管理服务,通过 UI 或 API 即可完成文档的增删改查、实时检索与多分组管理:

from lazyllm.tools import Document

docs = Document("path/to/docs", manager='ui')  # 启用文档管理界面
Document(path, name='法务文档组', manager=docs.manager)
Document(path, name='产品文档组', manager=docs.manager)
docs.start()

启动后将生成一个可视化界面,展示每个管理组的文档结构,支持在线上传、删除与修改。

f82f00966c9a0818bd7d82e97dd3f74e.png

权限细粒度控制:标签驱动 + 动态筛选

不同岗位、团队、项目成员的权限不一样,LazyLLM 提供了基于标签的权限控制机制,实现文档级访问控制:

上传文档时打标签(Metadata)

CUSTOM_DOC_FIELDS = {
  "department": DocField(data_type=DataType.VARCHAR),
  "permission_level": DocField(data_type=DataType.INT32, default_value=1)
}

上传文档同时标记权限等级:

files = [('files', ('普通文档.pdf', io.BytesIO(...)),
          ('files', ('敏感文档.pdf', io.BytesIO(...))]
metadatas=[{"department": "法务一部", "permisssion_level": 1},
           {"department": "法务一部", "permisssion_level": 2}]))

📌 实现内容分类 + 安全等级绑定

检索时使用过滤条件(Filter)

nodes = retriever(query, filters={'department': ['法务一部'], "permission_level": [1,2]} )

📌 同一知识库中可按需“查自己能看的”,实现安全隔离。

后端统一鉴权机制

在生产部署中,推荐将权限管理逻辑全部交由后端集中控制,而非由算法侧处理:

8dba287c27bd11bc07cae88fb844a658.png

  • 用户登录态决定其 filter 权限范围
  • 检索模块仅调用带有 filter 的接口,不处理权限判断
  • 保障安全、避免绕过、便于审计

多知识源统一检索:一库多召回,跨库协作不冲突

除了权限控制,企业在知识共享方面也面临多样化需求:一方面,不同团队间常需共享算法资源以提升复用效率;另一方面,多个部门之间也存在知识库交叉使用的需求,支持多对多的知识复用关系。这些场景对灵活的共享机制提出了更高要求。

共享灵活性:支持多源知识与算法自由适配

在企业中,各部门业务领域不同,存在两种情况。即 “一算法对多知识库” 和 “多算法对一知识库” 两种需求,系统需同时支持以适配业务。

f10483d1bdf505e9cb2b918cdcb5fa1d.png 📈 以金融公司为例,风控与市场分析部门或共用文本解析和嵌入算法预处理数据,前者知识库含历史交易与客户信用记录,后者含市场动态与竞品情报,系统需支持算法在不同知识库复用。

eb2f70e62780041ab4a1c1b4e93f6f2f.png ☕ 以电商企业为例,推荐系统与搜索优化部门分别用协同过滤嵌入、词向量相似度排序算法处理同一用户行为数据集,系统需支持在同一知识库独立运行不同算法以生成针对性结果。

同一套算法在多个知识库中的应用场景已在前面权限的部分讨论过。 接下来,我们实现在同一知识库中,通过不同文档分组实现算法多样化的场景。

为同一知识库注册分组,并模拟上传两篇文档

docs = Document(path, manager=True, embed=OnlineEmbeddingModule())
# 注册分组
Document(path, name='法务文档管理组', manager=docs.manager)
Document(path, name='产品文档管理组', manager=docs.manager)
#  模拟文档上传
docs.start()files = [('files', ('产品文档.txt', io.BytesIO("这是关于产品的信息。该文档由产品部编写。\n来自产品文档管理组".encode("utf-8")), 'text/plain'))]files = [('files', ('法务文档.txt', io.BytesIO("这是关于法律事务的说明。该文档由法务部整理。\n来自法务文档管理组".encode("utf-8")), 'text/plain'))]

为同一知识库的不同文档组,分别定义不同的切分算法

# 为 产品文档管理组 设置切分方式为按 段落 切分
doc1 = Document(path, name=‘产品文档管理组', manager=docs.manager)
doc1.create_node_group(name="block", transform=lambda s: s.split("\n") if s else '')
retriever1 = Retriever([doc1], group_name="block", similarity="cosine", topk=3)
# 为 法务文档管理组 设置切分方式为按 句子 切分
doc2 = Document(path, name=‘法务文档管理组’, manager=docs.manager)
doc2.create_node_group(name=“line”, transform=lambda s: s.split(“。") if s else ‘’)
retriever2 = Retriever([doc2], group_name="line", similarity="cosine", topk=3)

召回解耦:支持知识库与召回服务灵活协同

为应对复杂的知识共享与复用需求,企业越来越需要灵活而高效的知识组织结构与管理能力:

  • 需要多对多的知识组织结构
  • 需要多业务场景的知识复用能力

为满足上述需求,LazyLLM不仅提供灵活的文档管理模块,还将文档管理与 RAG 召回服务进行完全解耦, 来满足企业知识管理和召回需求的多样性,这样做的好处具体体现在:

  • 多对多管理模式:一个文档管理服务可以同时管理多个知识库,支持不同业务部门的知识存储需求。
  • 多 RAG 适配:同一个知识库可以适用于多个 RAG 召回服务,一个 RAG 召回服务可以从多个知识库中检索数据。

得益于这种解耦设计,确保了企业能够在不同业务场景下,动态调整知识库和 RAG 召回服务的绑定关系,满足个性化的知识管理需求。

648afc860d51b00157c9bef390462aab.png

具体实现起来,仅需以下两步骤,可搭建多知识库管理和召回流程。

步骤一:初始化知识库

from lazyllm.tools import Document
from lazyllm import OnlineEmbeddingModule
import time

# =============================
# 方法1.通过定义路径的方式
# =============================

law_data_path = "path/to/docs/law"
product_data_path = "path/to/docs/product"
support_data_path = "path/to/docs/support"

law_knowledge_base = Document(law_data_path, name='法务知识库',embed=OnlineEmbeddingModule(source="glm", embed_model_name="embedding-2"))
product_knowledge_base = Document(product_data_path,name='产品知识库',embed=OnlineEmbeddingModule(source="glm", embed_model_name="embedding-2"))
support_knowledge_base = Document(support_data_path,name='客户服务知识库',embed=OnlineEmbeddingModule(source="glm", embed_model_name="embedding-2"))


# =============================
# 方法2.通过文档上传方式
# =============================

data_path = "path/to/docs"

law_knowledge_base = Document(data_path, name='法务知识库', manager="ui",embed=OnlineEmbeddingModule(source="glm", embed_model_name="embedding-2"))
# 通过法务知识库的 manager 共享管理器
product_knowledge_base = Document(
    data_path,
    name='产品知识库',
    manager=law_knowledge_base.manager,
)

law_knowledge_base.start()

步骤二:启用 RAG 召回服务

from lazyllm import Retriever,SentenceSplitter

# 配置和定义数据处理算法, 可根据业务需要自定义
Document.create_node_group(name="sentences", transform=SentenceSplitter, chunk_size=1024, chunk_overlap=100)

# 组合法务 + 产品知识库,处理与产品相关的法律问题
retriever_product = Retriever(
    [law_knowledge_base, product_knowledge_base],
    group_name="sentences",       # 分组名(根据业务需求选择)
    similarity="cosine",       # 相似度参数(根据模型配置)
    topk=2                # 召回前2个最相关的结果
)

product_question = "A产品功能参数和产品合规性声明"
product_res_nodes = retriever_product(product_question)

# 组合法务 + 客户知识库,处理客户支持相关问题
retriever_support = Retriever(
    [law_knowledge_base, support_knowledge_base],
    group_name="sentences",
    similarity="cosine",
    topk=2
)

support_question = "客户投诉的处理方式以及会导致的法律问题"
support_res_nodes = retriever_support(support_question)

只需两步,快速搭建支持多知识源联合召回的高可用系统。

对话管理:支持历史记忆 × 多用户并发

一个真正实用的 RAG 系统,不只是“你问我答”,而是能记得住你说过的话、分得清谁在对话、回得上用户的速度

LazyLLM 提供了强大的 对话管理机制,覆盖从上下文记忆到多用户隔离的全流程。

历史对话管理:让助手“懂上下文”

在用户提出“那苹果呢?”时,系统能自动联想上轮“香蕉的英文是什么?”并回复“apple”而不是困惑地问“你说什么苹果?”

这背后的关键,是通过 globals 全局上下文管理器,实现每个用户的独立历史记录维护

from lazyllm import globals

# 初始化历史记录
def init_session_config(session_id, user_history):
    globals._init_sid(session_id)
    globals["global_parameters"]["history"] = user_history or DEFAULT_FEW_SHOTS

系统支持:

  • ✅ few-shot 示例初始化对话风格
  • ✅ 自动记录历史问答并更新
  • ✅ 支持上下文汇总、改写等复合任务

示例:

用户1:香蕉的英文?
助手:banana
用户1:那苹果呢?
助手:apple ✅(准确关联历史)

用户2:机器学习是什么?
助手:...(定义)
用户2:它有什么用?
助手:...(回答应用) ✅

多用户隔离:50路并发也不乱

在企业应用中,系统必须支持多个用户同时提问、独立上下文、不卡顿不串线

LazyLLM 通过线程池 + slot 管理机制,实现:

  • 每个会话绑定一个独立 session_id
  • 会话上下文 globals 自动隔离
  • 使用 @with_session 装饰器确保上下文正确切换
@with_session
def handle_request(session_id: str, user_input: str):
    chat = SessionResponder()
    for chunk in chat.respond_stream(session_id, user_input):
        print(chunk, end='', flush=True)

✔️ 多用户并发对话,历史不混、响应实时,体验如微信聊天般流畅自然。

安全机制:私有部署 × 敏感过滤,全链路护航

RAG 系统要落地企业,安全必须从“选项”变为“底座”

企业内安全:多重防护,稳如泰山

✅ 数据加密全链路

  • 文档存储:支持加密存储,防数据泄漏
  • 网络传输:HTTPS + 权限认证
  • 模型调用:加密上下文传递,保护隐私数据

✅ 私有化部署支持

  • 本地模型推理,不依赖外部API
  • 内网封闭部署,确保“数据不出墙”
  • 支持角色权限、操作审计

✅ 全信创生态兼容

  • 麒麟/统信UOS 操作系统
  • 龙芯/鲲鹏 CPU 架构
  • 达梦/人大金仓 数据库系统

从“硬件芯片”到“数据库驱动”,全栈国产可替代,合规部署更放心!

公共安全:内容合规,全方位监控

系统生成内容,也需要“守规矩”!LazyLLM 支持公共安全模块,涵盖六大能力:

3913ffa7a9a74462d5eb2e638ed7f7c0.png

👨‍✈️ 通过公共安全模块的建设,企业可有效防控大模型在生成内容过程中可能引发的社会层面风险,提升企业数字治理能力,践行平台责任。

企业级RAG的总体实现思路

在前文中,我们逐一拆解了企业级RAG在权限控制、知识共享、安全防护、对话记忆、敏感过滤等多个模块的设计难点与解决方案。

现在,是时候将这些“点”连成“线”,构建一个完整、落地可用的 企业级RAG系统架构蓝图

f136236dd9a9d43674869c78771b985a.png

接下来,以一个电商场景为例,我们将构建一个具备上述功能的 RAG 问答系统。本次示例中共使用三个知识库,数据准备如图所示。

b69d3e7caab841c20948bf34b2def751.png

我们将产品知识库与法务知识库联合检索,用于处理产品及法务相关问题;同时将法务知识库与用户支持知识库组合,以应对用户支持类问题。为此,首先构建两条独立的 RAG pipeline。

with pipeline() as product_law_ppl:
    product_law_ppl.retriever = retriever = Retriever(
            [doc_law, doc_product],
            group_name="dfa_filter",   
            topk=5, 
            embed_keys=['dense'],
        )
    product_law_ppl.reranker = Reranker(name="ModuleReranker",
                            model=OnlineEmbeddingModule(type='rerank'),
                            topk=2, output_format="content", join=True) | bind(query=product_law_ppl.input)
    product_law_ppl.formatter = (lambda nodes, query: dict(context_str=nodes, query=query)) | bind(query=product_law_ppl.input)
    product_law_ppl.llm = OnlineChatModule().prompt(lazyllm.ChatPrompter(prompt, extra_keys=["context_str"]))

with pipeline() as support_law_ppl:
    support_law_ppl.retriever = retriever = Retriever(
            [doc_law, doc_support],
            group_name="dfa_filter",   
            topk=5, 
            embed_keys=['dense'],
        )
    support_law_ppl.reranker = Reranker(name="ModuleReranker",
                            model=OnlineEmbeddingModule(type='rerank'),
                            topk=2, output_format="content", join=True) | bind(query=support_law_ppl.input)
    support_law_ppl.formatter = (lambda nodes, query: dict(context_str=nodes, query=query)) | bind(query=support_law_ppl.input)
    support_law_ppl.llm = OnlineChatModule().prompt(lazyllm.ChatPrompter(prompt, extra_keys=["context_str"]))

为用户提供统一的问答入口,并实现不同知识库间的无缝切换,我们引入了用户意图识别模块,能够根据查询内容自动选择合适的 RAG pipeline 进行处理。

def build_ecommerce_assistant():
    llm = OnlineChatModule(source='qwen', stream=False)
    intent_list = [
        "产品法务问题",
        "用户支持问题",
    ]

    with pipeline() as ppl:
        ppl.classifier = IntentClassifier(llm, intent_list=intent_list)
        with lazyllm.switch(judge_on_full_input=False).bind(_0, ppl.input) as ppl.sw:
            ppl.sw.case[intent_list[0], product_law_ppl]
            ppl.sw.case[intent_list[1], support_law_ppl]
    return ppl

为了实现多用户并发会话请求并维护独立的上下文,我们通过 globals 管理器封装了 EcommerceAssistant,确保用户问答的隔离性。

def init_session(session_id, user_history: Optional[List[ChatHistory]] = None):
    globals._init_sid(session_id)

    if "global_parameters" not in globals or "history" not in globals["global_parameters"]:
        globals["global_parameters"]["history"] = []

    if not globals["global_parameters"]["history"]:
        # 初始化为 default few-shot
        globals["global_parameters"]["history"].extend(DEFAULT_FEW_SHOTS)

    if user_history:
        for h in user_history:
            globals["global_parameters"]["history"].append({"role": "user", "content": h.user})
            globals["global_parameters"]["history"].append({"role": "assistant", "content": h.assistant})

def build_full_query(user_input: str):
    """根据 globals 里的历史,生成带历史的 full query文本"""
    history = globals["global_parameters"]["history"]
    history_text = ""
    for turn in history:
        role = "用户" if turn["role"] == "user" else "助手"
        history_text += f"{role}: {turn['content']}\n"

    full_query = f"{history_text}用户: {user_input}\n助手:"
    return full_query

class EcommerceAssistant:
    def __init__(self):
        self.main_pipeline = build_ecommerce_assistant()

    def __call__(self, session_id: str, user_input: str, user_history: Optional[List[ChatHistory]] = None):
        init_session(session_id, user_history)

        full_query = build_full_query(user_input)

        # 把带历史的 query 输入主 pipeline
        response = self.main_pipeline(full_query)

        # 更新历史到 globals
        globals["global_parameters"]["history"].append({"role": "user", "content": user_input})
        globals["global_parameters"]["history"].append({"role": "assistant", "content": response})

        return response

Agentic RAG,让RAG变聪明了!

传统RAG系统像是“工具人”——你提问,它查资料,再原样回复。而Agentic RAG则更进一步,它像一个智能助理,具备思考、计划、行动、反馈的完整智能体能力。

如果把 RAG 比作带着书本去考试的考生,那么 Agentic RAG 就是同时带着老师和书一起去考试的考生!

e4f727044dd9d5d85d924a0c7d8c06de.png

Agent能力觉醒:思考+行动+反馈的智能体式RAG

什么是 AI Agent?

从广义来看,AI Agent 是一个具备“自主性 + 执行力”的智能体,核心能力包括:

  • LLM(大脑) :负责理解任务、输出策略;
  • Memory(记忆) :记录历史对话与任务上下文;
  • Planning(计划) :能分解任务、灵活调整执行路径;
  • Tools(工具) :调用各类 API、函数、外部数据源达成任务目标。

在企业级应用中,这种Agent能力意味着你不需要写死流程,而是构建一个“会干活的员工”。

多类型智能体工作流

LazyLLM 提供了多种智能体实现方式,每一种代表一种“做事风格”:

b524fccb285e004002f3982e53829b76.jpg

比如一个复杂问句:「汤姆的同桌的姐姐的家乡明天的气温是多少?」

  • FunctionCall 只能一次查;
  • ReAct 会尝试一步步思考;
  • PlanAndSolve 会拆分成子问题串行执行;
  • ReWOO 会并行跑完子任务再统一汇报。

工具动态调度:统一工具协议MCP让RAG自由调用世界

实践中的Agent开发与简化

虽然智能体功能强大,但开发时常常面临工具重复定义、接口不统一、上下文难管理的问题。

MCP协议(Model Context Protocol) 是一个统一接口规范,像是智能体的“USB-C”。通过 MCP,模型能自动识别可用工具、资源、模板,极大简化了Agent开发流程。

23de85152dd6a233c997d2fd870bec59.png

在 LazyLLM 中,MCP 接入方式灵活,支持:

  • ✅ 本地直接接入(Stdio 模式)
  • ✅ 远程 Server 部署(SSE 模式)

通过 MCP,开发者无需反复写 Tool 定义,只需连接好一个 MCP Server,便可一键获得所有工具与接口信息,再搭配 LazyLLM 的 Agent 模块,即可快速搭建具备高阶“思维+执行”能力的 Agentic RAG 系统。

实战Demo:读文件+上网+本地保存

借助 LazyLLM + MCP + ReactAgent,你可以轻松构建这样的系统:

import lazyllm
from lazyllm.tools.agent 
import ReactAgentfrom lazyllm.tools 
import MCPClient
if __name__ == "__main__":    
    mcp_configs = {        
        "file_system": {            
            "command": "cmd",            
            "args": [                
                "/c",                
                "npx",                
                "-y",                
                "@modelcontextprotocol/server-filesystem",                
                "./"            
            ]        
        },        
        "play_wright": {            
            "url": "http://127.0.0.1:11244/sse"        
        }    
    }    
client1 = MCPClient(command_or_url=mcp_configs["file_system"]["command"], args=mcp_configs["file_system"]["args"])    
client2 = MCPClient(command_or_url=mcp_configs["play_wright"]["url"])    
llm = lazyllm.OnlineChatModule(source="deepseek")    
agent = ReactAgent(llm=llm.share(), tools=client1.get_tools()+client2.get_tools(), max_retries=15)    
print(agent("浏览谷歌新闻,并写一个今日新闻简报,以markdown格式保存至本地。"))

系统会:

  • ✅ 自动打开浏览器工具查新闻;
  • ✅ 提取关键摘要;
  • ✅ 用 Markdown 排版;
  • ✅ 写入本地文件系统。

Agentic RAG:从检索到决策,激活智能体思维

在传统的 RAG 系统中,用户提出问题,大模型从知识库中检索文档,再基于这些文档生成答案。这种流程虽然简单高效,但局限也很明显

  • 检索只能进行一次,如果没查准就凉了;
  • 数据来源单一,只能靠预先构建好的知识库;
  • 模型只能“应答”,无法“思考”或“迭代”任务过程。

这正是 Agentic RAG 登场的意义所在。Agentic RAG 是 RAG 的“进化形态” ,它将系统的关键组件替换为 AI 智能体,让模型不仅“查”还能“想”“试”“选”“再查”。

d587ea2cb5b34ccbd297ea6386808555.png

🔄 工作流程进化:从机械检索到智能规划

在 Agentic RAG 中,检索不再是“一次性事件”,而是一个由智能体动态控制的过程

b79112459ef02321c5b7fde059654c5b.png

更进一步,系统可支持:

  • 单Agent检索+LLM生成(例如一个带有知识库搜索能力的 ReactAgent)

e0ec683e40b968efed60248d70bc5947.png

  • 多Agent协作:每个Agent掌握不同工具,如网页搜索、数据库连接等,由主Agent协调调度

26a6ea02968987345c11f8b62f485864.png Retrieval Agent A 专家负责两个知识库的检索,Retrieval Agent B 专家负责网络搜索,Retrieval Agent C 专家负责两个数据库的搜索,最后Retrieval Agent 专家作为总指挥,他擅长搜索任务的分配。

4b4e22d9f94ab33f2fa4d4449c00d74c.png 也可以把生成模块给替换为一个 AI 智能体。这样我们就拥有了两个专家,一个专家负责检索,另外一个专家负责生成内容。检索专家拥有很多途径来自主决策检索信息,生成专家也可以边搜索边生成内容,如果它觉得生成的内容不满意,还会自动重新生成。

实践:从基础 RAG 到 Agentic RAG 的三步走

1️⃣ 基础 RAG 构建:使用 Retriever + Reranker + LLM 形成经典三段式流程

import lazyllm
from lazyllm import pipeline, bind, OnlineEmbeddingModule, SentenceSplitter, Document, Retriever, Reranker

prompt = 'You will play the role of an AI Q&A assistant and complete a dialogue task. In this task, you need to provide your answer based on the given context and question.'

documents = Document(dataset_path="rag_master", embed=OnlineEmbeddingModule(), manager=False)
documents.create_node_group(name="sentences", transform=SentenceSplitter, chunk_size=1024, chunk_overlap=100)

with pipeline() as ppl:
    ppl.retriever = Retriever(documents, group_name="sentences", similarity="cosine", topk=1)
    ppl.reranker = Reranker("ModuleReranker", model=OnlineEmbeddingModule(type="rerank"), topk=1, output_format='content', join=True) | bind(query=ppl.input)
    ppl.formatter = (lambda nodes, query: dict(context_str=nodes, query=query)) | bind(query=ppl.input)
    ppl.llm = lazyllm.OnlineChatModule(stream=False).prompt(lazyllm.ChatPrompter(prompt, extro_keys=["context_str"]))

if __name__ == "__main__":
    lazyllm.WebModule(ppl, port=range(23467, 24000)).start().wait()

2️⃣ 工具注册:将 RAG 流程注册为一个“知识库检索工具”

import lazyllm
from lazyllm import (pipeline, bind, OnlineEmbeddingModule, SentenceSplitter, Reranker,
                     Document, Retriever, fc_register, ReactAgent)

documents = Document(dataset_path="rag_master", embed=OnlineEmbeddingModule(), manager=False)
documents.create_node_group(name="sentences", transform=SentenceSplitter, chunk_size=1024, chunk_overlap=100)
with pipeline() as ppl_rag:
    ppl_rag.retriever = Retriever(documents, group_name="sentences", similarity="cosine", topk=3)
    ppl_rag.reranker = Reranker("ModuleReranker", model=OnlineEmbeddingModule(type="rerank"), topk=1, output_format='content', join=True) | bind(query=ppl_rag.input)

@fc_register("tool")
def search_knowledge_base(query: str):
    '''
    Get info from knowledge base in a given query.

    Args:
        query (str): The query for search knowledge base.
    '''
    return ppl_rag(query)

tools = ["search_knowledge_base"]
llm = lazyllm.OnlineChatModule(stream=False)

agent = ReactAgent(llm, tools)

if __name__ == "__main__":
    res = agent("何为天道?")
    print("Result: \n", res)

3️⃣ 构建 ReactAgent:用这个工具 + Agent 组合成 Agentic RAG,完成问答任务

import lazyllm
from lazyllm import (pipeline, bind, OnlineEmbeddingModule, SentenceSplitter, Reranker,
                     Document, Retriever, fc_register, ReactAgent)

prompt = 'You will play the role of an AI Q&A assistant and complete a dialogue task. In this task, you need to provide your answer based on the given context and question.'

documents = Document(dataset_path="rag_master", embed=OnlineEmbeddingModule(), manager=False)
documents.create_node_group(name="sentences", transform=SentenceSplitter, chunk_size=1024, chunk_overlap=100)
with pipeline() as ppl_rag:
    ppl_rag.retriever = Retriever(documents, group_name="sentences", similarity="cosine", topk=3)
    ppl_rag.reranker = Reranker("ModuleReranker", model=OnlineEmbeddingModule(type="rerank"), topk=1, output_format='content', join=True) | bind(query=ppl_rag.input)

@fc_register("tool")
def search_knowledge_base(query: str):
    '''
    Get info from knowledge base in a given query.

    Args:
        query (str): The query for search knowledge base.
    '''
    return ppl_rag(query)

tools = ["search_knowledge_base"]

with pipeline() as ppl:
    ppl.retriever = ReactAgent(lazyllm.OnlineChatModule(stream=False), tools)
    ppl.formatter = (lambda nodes, query: dict(context_str=nodes, query=query)) | bind(query=ppl.input)
    ppl.llm = lazyllm.OnlineChatModule(stream=False).prompt(lazyllm.ChatPrompter(prompt, extro_keys=["context_str"]))

if __name__ == "__main__":
    lazyllm.WebModule(ppl, port=range(23467, 24000)).start().wait()

📌你也可以把 ReactAgent 替换为 FunctionCallAgent、PlanAndSolveAgent 或 ReWOOAgent,快速对比不同 Agent 行为的效果。

多 Agent 协作:专家组式 RAG 架构

02efedd65a8087dbf1b5ff40151cd784.png

  • 检索Agent:根据查询内容确定检索工具(本地知识库/网络搜索)。
  • Agent A(知识库专家):负责本地知识库的高效检索,优先处理结构化、稳定信息。
  • Agent B(网络搜索专家):执行网页搜索、数据内容提取,并写入本地。

MCP网络搜索工具定义与注册

# MCP-Search Web and Save Local
mcp_client1 = lazyllm.tools.MCPClient(command_or_url="python", args=["-m", "mcp_server_fetch"],)
search_agent = CustomReactAgent(llm=lazyllm.OnlineChatModule(source="sensenova", stream=False),
    stream=False, custom_prompt=search_prompt, tools=mcp_client1.get_tools())

@fc_register("tool")
def search_web(query: str):
    '''
    Perform targeted web content retrieval using a combination of search terms and URL.
    This tool processes both natural language requests and specific webpage addresses 
    to locate relevant online information.
    Args:
        query (str): Combined input containing search keywords and/or target URL 
                   (e.g., "AI news from https://example.com/tech-updates")
    '''
    query += search_prompt
    res = search_agent(query)
    return res

RAG工具定义与注册+应用编排:

# RAG-Retriever
documents = Document(dataset_path='path/to/kb', manager=False)
documents.add_reader('*.json', process_json)
with pipeline() as ppl_rag:
    ppl_rag.retriever = Retriever(documents, Document.CoarseChunk,
        similarity="bm25", topk=1, output_format='content', join='='*20)
@fc_register("tool")
def search_knowledge_base(query: str):
    '''
    Get info from knowledge base in a given query.
    Args:
        query (str): The query for search knowledge base.
    '''
    res = ppl_rag(query)
    return res

# Agentic-RAG:
tools = ['search_knowledge_base', 'search_web']
with pipeline() as ppl:
    ppl.retriever = CustomReactAgent(lazyllm.OnlineChatModule(stream=False), tools, agent_prompt, stream=False)
    ppl.formatter = (lambda nodes, query: dict(context_str=nodes, query=query)) | bind(query=ppl.input)
    ppl.llm = lazyllm.OnlineChatModule(stream=False).prompt(lazyllm.ChatPrompter(gen_prompt, extra_keys=["context_str"]))
# Launch: Web-UI
lazyllm.WebModule(ppl, port=range(23467, 24000), stream=True).start().wait()

1c9a5611d9cc5369a9423d07a068f542.png

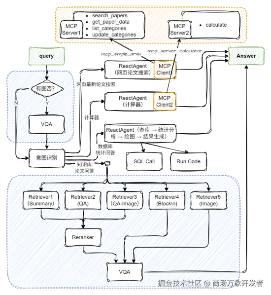
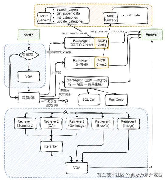
多模态Agentic RAG论文系统

beb3eabd62b3b77ae8fbc7594699f018.png

配置两个MCP工具及Agent:

import json
import lazyllm
from lazyllm import ReactAgent
mcp_client1 = lazyllm.tools.MCPClient(
    command_or_url="python",
    args=["-m", "mcp_simple_arxiv"],
)
mcp_client2 = lazyllm.tools.MCPClient(
    command_or_url="python",
    args=["-m", "mcp_server_calculator"],
)
llm = lazyllm.OnlineChatModule(stream=False)
paper_agent = ReactAgent(llm, mcp_client1.get_tools(), return_trace=True)
calculator_agent = ReactAgent(llm, mcp_client2.get_tools(), return_trace=True)

别忘了提前安装这两个工具:

pip install mcp-simple-arxiv
pip install mcp-server-calculator

应用编排:

# 构建 rag 工作流和统计分析工作流
rag_ppl = build_paper_rag()
sql_ppl = build_statistical_agent()
# 搭建具备知识问答和统计问答能力的主工作流
def build_paper_assistant():
    llm = OnlineChatModule(source='qwen', stream=False)
    vqa = lazyllm.OnlineChatModule(source="sensenova",\
        model="SenseNova-V6-Turbo").prompt(lazyllm.ChatPrompter(gen_prompt))
    with pipeline() as ppl:
        ppl.ifvqa = lazyllm.ifs(
            lambda x: x.startswith('<lazyllm-query>'),
            lambda x: vqa(x), lambda x:x)
        with IntentClassifier(llm) as ppl.ic:
            ppl.ic.case["论文问答", rag_ppl]
            ppl.ic.case["统计问答", sql_ppl]
            ppl.ic.case["计算器", calculator_agent]
            ppl.ic.case["网页最新论文搜索", paper_agent]
    return ppl
if __name__ == "__main__":
    main_ppl = build_paper_assistant()
    lazyllm.WebModule(main_ppl, port=23459, static_paths="./images", encode_files=True).start().wait()

通过这两讲的进阶实战,我们不仅掌握了企业级RAG如何实现“多用户隔离、敏感信息过滤、安全审计”,更见证了智能体Agent如何为RAG系统插上“智能行动+工具协同”的新引擎!

globals 实现高并发、多会话管理,到 DFA 敏感词过滤守好企业合规底线;从 Agentic RAG 的“动态查询+智能决策”,到多Agent协同完成复杂任务调度,我们一步步把RAG从“知识回答器”,升级成了“安全可靠、智能自主的AI伙伴”。

这不仅是功能的叠加,更是 架构认知、智能思维与企业落地能力的全面跃迁!

更多技术交流,欢迎移步“LazyLLM”gzh!