电脑是怎么和人交互的?深度理解Linux中的TTY

896 阅读11分钟

引言

当我们在Linux系统中打开终端、通过SSH连接远程服务器,或者在虚拟控制台中工作时,我们实际上都在与一个叫做"TTY"的系统组件进行交互。TTY是Linux系统中最基础也是最重要的概念之一,它连接着用户和操作系统,使得人机交互成为可能。

然而,对于很多Linux用户来说,TTY仍然是一个神秘的概念。它到底是什么?为什么需要它?它是如何工作的?本文将从历史起源开始,深入浅出地解释TTY的本质,帮助读者全面理解这个重要的系统组件。

TTY的历史起源:从机械到数字的演进

电传打字机时代(1960-1970年代)

TTY(TeleTYpewriter,电传打字机)这个名词来源于计算机发展的早期历史。在个人计算机还没有出现的年代,用户需要通过特殊的设备与远程的大型机进行交互。这个设备就是电传打字机。

用户输入 → 电传打字机 → 串行线路 → 大型机
用户看到 ←              ←           ← 大型机输出

电传打字机的工作原理:

电传打字机本质上是一台机械打字机,但它具有特殊的电子接口,能够:

  1. 接收用户输入:当用户按下键盘上的按键时,机械装置会产生相应的电信号
  2. 传输数据:这些电信号通过串行线路(通常是电话线)传输到远程的大型机
  3. 接收响应:大型机的响应通过同样的线路传回
  4. 显示输出:电传打字机接收到响应后,机械装置会在纸上打印出字符

电传打字机的特点:

  • 物理设备:真实的机械打字机,有实际的纸张和墨带
  • 串行通信:数据一个字符一个字符地传输
  • 字符终端:只能处理文本字符,没有图形能力
  • 行缓冲:通常一次处理一行输入,按回车键后才发送
  • 半双工通信:同一时间只能进行单向通信

计算机终端的演进

随着技术的发展,电传打字机逐渐被更先进的设备所取代:

1970年代 - 视频终端(VT100等):

  • 用CRT显示器替代了纸张
  • 支持光标移动和简单的屏幕控制
  • 仍然是字符模式,但响应更快

1980年代 - 智能终端:

  • 具备本地处理能力
  • 支持更复杂的屏幕控制序列
  • 开始支持颜色显示

1990年代至今 - 软件终端:

  • 终端功能完全由软件实现
  • 运行在图形界面中的终端模拟器
  • 支持多窗口、多标签等现代特性

TTY概念的传承

尽管物理的电传打字机早已消失,但TTY这个概念在现代计算机系统中得到了完整的保留和发展。现代的TTY是一个软件抽象,它模拟了传统电传打字机的行为模式,同时提供了更强大的功能。

image.png

TTY的现代含义:软件抽象的力量

什么是现代TTY?

在现代Linux系统中,TTY已经完全脱离了物理设备的限制,成为了一个纯粹的软件抽象概念。它的核心作用是在用户和操作系统之间建立一个标准化的通信接口。

现代TTY的本质:

  • 接口抽象:为各种不同类型的终端设备提供统一的编程接口
  • 协议转换:将用户的输入转换为系统能理解的格式,将系统的输出转换为用户能看到的格式
  • 会话管理:管理用户的登录会话、进程组和作业控制
  • 字符处理:处理特殊字符和控制序列

TTY的核心功能

1. 字符处理和转换

TTY的一个重要功能是处理用户输入的字符,并进行必要的转换:

# 用户按下的键 → TTY处理 → 发送给程序的内容
Ctrl+C          → SIGINT信号    → 中断当前程序
Ctrl+Z          → SIGTSTP信号   → 挂起当前程序  
Ctrl+D          → EOF字符       → 表示输入结束
退格键           → 删除字符      → 行编辑功能
回车键           → 换行符        → 行结束标志

这种字符处理机制使得程序不需要直接处理键盘硬件,而是接收到经过标准化处理的字符流。

2. 行编辑功能

TTY提供了基本的行编辑功能,让用户可以在按下回车键之前修改输入:

# 在命令行输入时的编辑功能
$ ls /home/user/documents
  ↑ 可以用退格键删除字符
  ↑ 可以用Ctrl+U删除整行
  ↑ 可以用Ctrl+W删除单词
  ↑ 可以用左右箭头键移动光标

这些编辑功能是在TTY层实现的,不需要每个程序都重新实现。

3. 会话和进程组管理

TTY负责管理用户会话和进程组,这是Unix/Linux多用户系统的重要特性:

# TTY管理的会话信息
$ ps -o pid,ppid,sid,pgid,tty,comm
  PID  PPID   SID  PGID TTY      COMMAND
 1234  1000  1234  1234 pts/0    bash      # 会话领导进程
 1235  1234  1234  1235 pts/0    vim       # 前台进程组
 1236  1234  1234  1234 pts/0    sleep     # 后台进程
  • SID (Session ID) :会话标识符,通常等于会话领导进程的PID
  • PGID (Process Group ID) :进程组标识符,用于作业控制
  • TTY:关联的终端设备

4. 信号处理和作业控制

TTY实现了Unix的作业控制机制,允许用户管理多个并发运行的程序:

# 作业控制示例
$ vim file.txt          # 启动编辑器
^Z                       # 按Ctrl+Z挂起
[1]+  Stopped           vim file.txt

$ jobs                   # 查看作业列表
[1]+  Stopped           vim file.txt

$ bg %1                  # 将作业放到后台运行
$ fg %1                  # 将作业调到前台
$ kill %1                # 终止作业

这些功能都是由TTY子系统协调实现的。

TTY的类型和分类:多样化的终端世界

现代Linux系统中存在多种不同类型的TTY,每种都有其特定的用途和特点。

1. 控制终端(Controlling Terminal)

每个用户会话都有一个控制终端,它是进程与用户交互的主要通道。

# 查看当前的控制终端
$ tty
/dev/pts/0

# 控制终端的特殊设备文件
$ ls -l /dev/tty
crw-rw-rw- 1 root tty 5, 0 Dec 28 10:30 /dev/tty

控制终端的特殊性:

  • /dev/tty总是指向当前进程的控制终端
  • 无论实际的TTY设备是什么,程序都可以通过/dev/tty访问控制终端
  • 控制终端接收键盘中断信号(如Ctrl+C)
  • 控制终端负责前台/后台进程的管理

控制终端的作用:

// 程序可以直接访问控制终端
int fd = open("/dev/tty", O_RDWR);
if (fd >= 0) {
    write(fd, "请输入密码: ", 12);
    // 即使标准输出被重定向,这条消息仍会显示在终端上
    close(fd);
}

2. 虚拟控制台(Virtual Console)

虚拟控制台是Linux系统提供的多个独立的文本模式终端。

# 虚拟控制台设备文件
/dev/tty0     # 当前活动的虚拟控制台(符号链接)
/dev/tty1     # 第一个虚拟控制台
/dev/tty2     # 第二个虚拟控制台
...
/dev/tty63    # 最多63个虚拟控制台

虚拟控制台的特点:

  • 直接访问硬件:直接连接到物理键盘和显示器
  • 独立会话:每个虚拟控制台都是独立的用户会话
  • 系统级别:不依赖图形界面,系统启动时就可用
  • 快速切换:通过Ctrl+Alt+F1-F6快速切换

使用场景:

# 系统启动时的控制台消息
[    0.000000] Linux version 5.15.0 (gcc version 11.2.0)
[    0.000000] Command line: BOOT_IMAGE=/vmlinuz root=/dev/sda1

# 系统恢复模式
# 当图形界面出现问题时,可以切换到虚拟控制台进行修复

# 服务器管理
# 在没有图形界面的服务器上,虚拟控制台是主要的交互方式

3. 伪终端(Pseudo Terminal, PTY)

伪终端是现代Linux系统中最常用的TTY类型,它由软件完全模拟。

# 伪终端设备文件
/dev/ptmx     # PTY master复用器
/dev/pts/0    # 第一个PTY slave
/dev/pts/1    # 第二个PTY slave
...

PTY的组成:

  • Master端:由终端模拟器或网络服务(如SSH)控制
  • Slave端:由Shell或应用程序使用
  • 内核驱动:在master和slave之间传递数据

PTY的工作原理:

终端模拟器 ←→ PTY Master ←→ 内核PTY驱动 ←→ PTY Slave ←→ Shell
    ↑                                                      ↓
  用户界面                                              命令执行

PTY的优势:

  • 灵活性:完全由软件控制,可以实现复杂的功能
  • 网络透明:可以通过网络传输(SSH)
  • 多窗口支持:一个终端模拟器可以创建多个PTY
  • 功能丰富:支持颜色、字体、窗口大小调整等现代特性

4. 串口终端(Serial Terminal)

串口终端用于连接物理的串行设备。

# 串口设备文件
/dev/ttyS0    # 第一个串口(COM1)
/dev/ttyS1    # 第二个串口(COM2)
/dev/ttyUSB0  # USB转串口设备
/dev/ttyACM0  # USB CDC ACM设备(如Arduino)

串口终端的应用:

  • 嵌入式开发:连接开发板进行调试
  • 服务器管理:通过串口控制台管理服务器
  • 工业控制:连接工业设备和传感器
  • 网络设备:配置路由器、交换机等网络设备

串口终端的配置:

# 配置串口参数
stty -F /dev/ttyS0 115200 cs8 -cstopb -parity

# 参数说明:
# 115200: 波特率
# cs8: 8个数据位
# -cstopb: 1个停止位
# -parity: 无校验位

TTY的工作原理:数据流的奇妙旅程

数据流向分析

理解TTY的工作原理,关键是要理解数据是如何在用户、TTY和应用程序之间流动的。

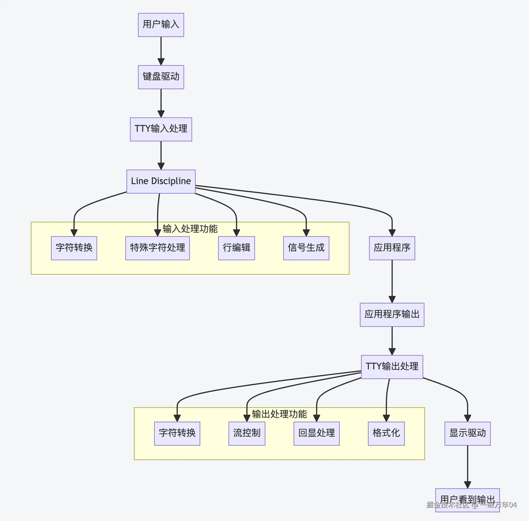
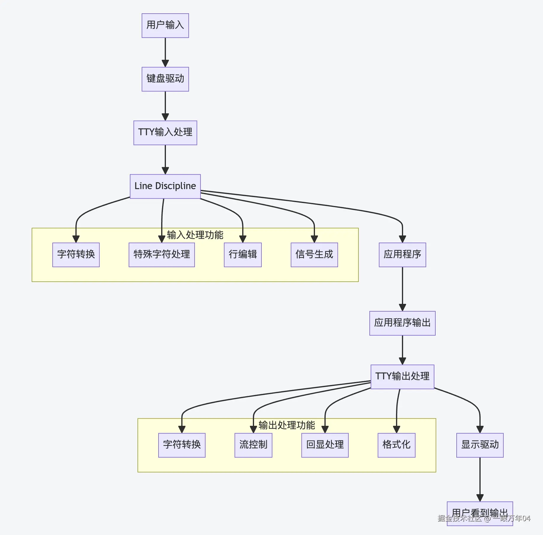
image.png

输入处理流程

当用户在终端中输入字符时,会经历以下处理流程:

1. 硬件层面:

用户按键 → 键盘控制器 → 键盘中断 → 键盘驱动 → 原始扫描码

2. TTY层面:

原始扫描码 → 字符映射 → TTY输入缓冲区 → Line Discipline处理

3. 应用层面:

处理后的字符 → 应用程序输入缓冲区 → 程序逻辑处理

详细的输入处理:

# 用户输入 "hello" 然后按回车
h → TTY接收 → 存入输入缓冲区 → 回显到屏幕
e → TTY接收 → 存入输入缓冲区 → 回显到屏幕  
l → TTY接收 → 存入输入缓冲区 → 回显到屏幕
l → TTY接收 → 存入输入缓冲区 → 回显到屏幕
o → TTY接收 → 存入输入缓冲区 → 回显到屏幕
回车 → TTY接收 → 行结束标志 → 将整行发送给应用程序

输出处理流程

当应用程序产生输出时,也会经历相应的处理流程:

1. 应用层面:

程序输出 → 系统调用(write) → TTY输出缓冲区

2. TTY层面:

输出缓冲区 → Line Discipline处理 → 字符转换 → 控制序列处理

3. 硬件层面:

处理后的字符 → 显示驱动 → 显示控制器 → 屏幕显示

特殊字符处理

TTY的一个重要功能是处理特殊字符和控制序列:

控制字符处理:

# 信号生成字符
Ctrl+C (^C) → SIGINT  → 中断前台进程组
Ctrl+Z (^Z) → SIGTSTP → 挂起前台进程组
Ctrl+\ (^) → SIGQUIT → 退出前台进程组(生成core dump)
Ctrl+D (^D) → EOF     → 表示输入结束

# 流控制字符
Ctrl+S (^S) → XOFF    → 暂停输出
Ctrl+Q (^Q) → XON     → 恢复输出

# 行编辑字符
Ctrl+H      → 退格    → 删除前一个字符
Ctrl+U      → 删除行  → 删除整行输入
Ctrl+W      → 删除词  → 删除前一个单词

转义序列处理:

# ANSI转义序列示例
echo -e "\033[31mRed Text\033[0m"    # 红色文本
echo -e "\033[2J"                    # 清屏
echo -e "\033[10;20H"                # 移动光标到第10行第20列

TTY负责解释这些转义序列并执行相应的操作。

TTY在系统中的位置:从文件到进程的映射

TTY设备文件:Unix"一切皆文件"的体现

在Linux系统中,TTY遵循Unix"一切皆文件"的设计哲学,以设备文件的形式出现在文件系统中。这种设计使得程序可以像操作普通文件一样操作TTY设备。

# 查看系统中的TTY设备文件
ls -la /dev/tty*
ls -la /dev/pts/

# 典型输出:
crw-rw-rw- 1 root tty     5,   0 Dec 28 10:30 /dev/tty        # 控制终端
crw--w---- 1 root tty     4,   0 Dec 28 10:30 /dev/tty0       # 当前虚拟控制台
crw--w---- 1 root tty     4,   1 Dec 28 10:30 /dev/tty1       # 虚拟控制台1
crw--w---- 1 root tty     4,   2 Dec 28 10:30 /dev/tty2       # 虚拟控制台2
crw-rw---- 1 root dialout 4,  64 Dec 28 10:30 /dev/ttyS0      # 串口0
crw-rw-rw- 1 root tty     5,   2 Dec 28 10:30 /dev/ptmx       # PTY master复用器

设备文件的特点:

  • 字符设备:第一个字符是'c',表示字符设备
  • 设备号:由主设备号和次设备号组成,用于标识设备类型和具体设备
  • 权限控制:通过文件权限控制对TTY的访问
  • 所有者和组:通常属于特定的用户和tty组

设备号的含义和分配

Linux使用设备号来标识不同类型的设备:

# 设备号格式:主设备号,次设备号
# 主设备号标识设备驱动程序
# 次设备号标识具体的设备实例

# 主要的TTY设备号分配:
# 4  - 虚拟控制台和串口设备
# 5  - 辅助TTY设备(/dev/tty, /dev/console, /dev/ptmx)
# 136 - PTY slave设备

# 次设备号的分配规则:
# tty0-tty63:    虚拟控制台(次设备号0-63)
# ttyS0-ttyS255: 串口设备(次设备号64-319)
# pts/0-pts/N:   PTY slave(次设备号0-N)

查看和监控TTY状态

Linux提供了多种方式来查看和监控TTY的状态:

基本状态查看

# 查看当前终端
$ tty
/dev/pts/0

# 查看所有登录用户的TTY
$ who
user1    tty1         2024-12-28 10:30
user2    pts/0        2024-12-28 10:35 (192.168.1.100)
user3    pts/1        2024-12-28 10:40 (:0)

# 详细的用户和TTY信息
$ w
 USER     TTY      FROM             LOGIN@   IDLE   JCPU   PCPU WHAT
 user1    tty1     -                10:30    5:30   0.03s  0.03s -bash
 user2    pts/0    192.168.1.100    10:35    0.00s  0.05s  0.01s w
 user3    pts/1    :0               10:40    2:15   0.12s  0.02s vim

系统级TTY信息

# 查看TTY驱动信息
$ cat /proc/tty/drivers
/dev/tty             /dev/tty        5       0 system:/dev/tty
/dev/console         /dev/console    5       1 system:console
/dev/ptmx            /dev/ptmx       5       2 system
/dev/vc/0            /dev/vc/0       4       0 system:vtmaster
serial               /dev/ttyS       4      64-111 serial
pty_slave            /dev/pts      136       0-1048575 pty:slave
pty_master           /dev/ptm      128       0-1048575 pty:master

# 查看line discipline信息
$ cat /proc/tty/ldiscs
n_tty    0
n_null   27

# 查看进程的TTY关联
$ ps -eo pid,tty,comm | head -10
  PID TTY      COMMAND
    1 ?        systemd
 1234 tty1     getty
 1235 pts/0    bash
 1236 pts/0    vim

sysfs中的TTY信息

# 查看TTY类设备
$ ls -la /sys/class/tty/ | head -10
lrwxrwxrwx 1 root root 0 Dec 28 10:30 console -> ../../devices/virtual/tty/console
lrwxrwxrwx 1 root root 0 Dec 28 10:30 tty -> ../../devices/virtual/tty/tty
lrwxrwxrwx 1 root root 0 Dec 28 10:30 tty0 -> ../../devices/virtual/tty/tty0
lrwxrwxrwx 1 root root 0 Dec 28 10:30 tty1 -> ../../devices/virtual/tty/tty1

# 查看特定TTY设备的属性
$ ls -la /sys/class/tty/tty1/
-r--r--r-- 1 root root 4096 Dec 28 10:30 active
-r--r--r-- 1 root root 4096 Dec 28 10:30 dev
lrwxrwxrwx 1 root root    0 Dec 28 10:30 device -> ../../tty1
drwxr-xr-x 2 root root    0 Dec 28 10:30 power
lrwxrwxrwx 1 root root    0 Dec 28 10:30 subsystem -> ../../../../class/tty
-rw-r--r-- 1 root root 4096 Dec 28 10:30 uevent

程序中访问TTY

程序可以通过多种方式访问和操作TTY:

C语言接口

#include <unistd.h>
#include <stdio.h>
#include <string.h>
#include <termios.h>

int main() {
    // 获取当前TTY名称
    char *tty_name = ttyname(STDIN_FILENO);
    if (tty_name) {
        printf("当前TTY: %s\n", tty_name);
    }

    // 检查文件描述符是否连接到TTY
    if (isatty(STDIN_FILENO)) {
        printf("标准输入连接到TTY\n");
    }
    if (isatty(STDOUT_FILENO)) {
        printf("标准输出连接到TTY\n");
    } else {
        printf("标准输出未连接到TTY(可能是管道或文件重定向)\n");
    }

    // 直接访问控制终端
    int tty_fd = open("/dev/tty", O_RDWR);
    if (tty_fd >= 0) {
        write(tty_fd, "直接写入控制终端\n", 20);
        close(tty_fd);
    }

    // 获取和设置终端属性
    struct termios term;
    if (tcgetattr(STDIN_FILENO, &term) == 0) {
        printf("终端输入模式: %s\n",
               (term.c_lflag & ICANON) ? "规范模式" : "原始模式");
        printf("回显功能: %s\n",
               (term.c_lflag & ECHO) ? "开启" : "关闭");
    }

    return 0;
}

Shell脚本操作

#!/bin/bash

# 检查脚本是否在TTY中运行
if [ -t 0 ]; then
    echo "脚本在TTY中运行"
else
    echo "脚本不在TTY中运行(可能是管道或重定向)"
fi

# 向特定TTY发送消息
if [ -w /dev/pts/1 ]; then
    echo "来自另一个终端的消息" > /dev/pts/1
fi

# 查看和修改TTY设置
echo "当前TTY设置:"
stty -a

# 临时关闭回显(输入密码时常用)
echo -n "请输入密码: "
stty -echo
read password
stty echo
echo
echo "密码已输入"

# 设置终端大小
stty rows 24 cols 80

TTY的实际应用场景:连接用户与系统的桥梁

SSH远程登录:网络中的虚拟终端

SSH(Secure Shell)是TTY在网络环境中最重要的应用之一。当用户通过SSH连接到远程服务器时,会创建一个完整的TTY环境。

SSH TTY创建过程:

1. SSH客户端发起连接请求
2. SSH服务器验证用户身份
3. SSH服务器创建新的PTY对
4. SSH服务器启动用户的Shell,连接到PTY slave
5. 用户的输入通过网络传输到PTY master
6. PTY master将数据转发给PTY slave
7. Shell处理命令并产生输出
8. 输出通过PTY对和网络传回客户端

SSH TTY的特点:

# SSH连接后查看TTY信息
$ ssh user@remote-server
$ tty
/dev/pts/2

$ echo $SSH_TTY
/dev/pts/2

$ who am i
user     pts/2        2024-12-28 15:30 (192.168.1.100)

SSH TTY的高级功能:

# 强制分配TTY(即使执行单个命令)
ssh -t user@server "top"

# 禁用TTY分配
ssh -T user@server "ls -la"

# X11转发(需要TTY支持)
ssh -X user@server "xclock"

# 端口转发与TTY
ssh -L 8080:localhost:80 user@server

图形终端模拟器:现代桌面环境的终端

图形终端模拟器是现代Linux桌面环境中最常用的TTY访问方式。

终端模拟器的工作原理:

1. 用户启动终端模拟器程序
2. 程序打开/dev/ptmx创建PTY master
3. 系统自动分配对应的PTY slave(如/dev/pts/0)
4. 终端模拟器启动Shell进程,连接到PTY slave
5. 终端模拟器处理用户的键盘输入,发送到PTY master
6. PTY master将数据转发给PTY slave
7. Shell接收数据,执行命令,产生输出
8. 输出通过PTY对传回终端模拟器
9. 终端模拟器在图形窗口中显示输出

常见终端模拟器的特点:

# GNOME Terminal
gnome-terminal --tab --title="服务器监控" -- ssh server1
gnome-terminal --tab --title="日志查看" -- tail -f /var/log/syslog

# xterm(最经典的终端模拟器)
xterm -fg white -bg black -fn 10x20

# Konsole(KDE的终端模拟器)
konsole --profile "开发环境"

# tmux(终端复用器)
tmux new-session -d -s work
tmux split-window -h
tmux split-window -v

系统控制台:系统管理的基石

系统控制台是Linux系统最基础的用户界面,不依赖任何图形环境。

虚拟控制台的管理:

# 切换虚拟控制台
chvt 1    # 切换到tty1
chvt 2    # 切换到tty2

# 查看当前活动控制台
cat /sys/class/tty/tty0/active

# 在指定控制台上显示消息
echo "系统维护通知" > /dev/tty1

# 禁用/启用控制台
# 禁用tty2
echo 0 > /sys/class/vtconsole/vtcon1/bind
# 启用tty2
echo 1 > /sys/class/vtconsole/vtcon1/bind

控制台的系统级应用:

# 系统启动时的控制台输出
[    0.000000] Linux version 5.15.0-generic
[    0.000000] Command line: BOOT_IMAGE=/vmlinuz root=UUID=...
[    1.234567] systemd[1]: Started getty@tty1.service

# 系统恢复模式
# 当图形界面出现问题时,可以:
# 1. 按Ctrl+Alt+F1切换到tty1
# 2. 登录系统
# 3. 重启图形服务:sudo systemctl restart gdm

# 服务器管理(无图形界面)
# 在服务器上,虚拟控制台是主要的本地访问方式

串口终端:嵌入式和工业应用

串口终端在嵌入式开发和工业控制中发挥重要作用。

嵌入式开发中的串口终端:

# 连接开发板的串口控制台
screen /dev/ttyUSB0 115200

# 或使用minicom
minicom -D /dev/ttyUSB0 -b 115200

# 配置串口参数
stty -F /dev/ttyUSB0 115200 cs8 -cstopb -parity raw

# 直接读写串口
cat /dev/ttyUSB0 &          # 后台读取串口数据
echo "AT" > /dev/ttyUSB0    # 发送AT命令到调制解调器

工业控制中的应用:

# 连接PLC(可编程逻辑控制器)
# 配置RS485串口
stty -F /dev/ttyS1 9600 cs8 -cstopb -parity

# 读取传感器数据
while true; do
    echo "READ_TEMP" > /dev/ttyS1
    read temp < /dev/ttyS1
    echo "$(date): 温度 = $temp°C"
    sleep 60
done

为什么需要TTY?深层次的设计思考

统一抽象的价值

TTY提供了一个统一的抽象层,这种设计带来了巨大的价值:

1. 设备无关性:

// 程序不需要关心底层是什么设备
int fd = open("/dev/tty", O_RDWR);
write(fd, "Hello World\n", 12);
// 这段代码在虚拟控制台、PTY、串口终端上都能正常工作

2. 接口标准化:

# 相同的命令在不同类型的终端上都能工作
ls -la        # 在tty1上工作
ls -la        # 在pts/0上工作
ls -la        # 在ttyS0上工作

3. 程序可移植性:

// 1970年代编写的程序仍然可以在现代系统上运行
// 因为TTY接口保持了向后兼容

会话管理的重要性

TTY的会话管理功能是多用户系统的基础:

进程组织结构:

会话(Session)
├── 进程组1(前台)
│   ├── Shell进程
│   └── 当前运行的命令
├── 进程组2(后台)
│   └── 后台作业1
└── 进程组3(后台)
    └── 后台作业2

作业控制的实现:

# 启动一个长时间运行的任务
$ find / -name "*.log" 2>/dev/null

# 按Ctrl+Z挂起
^Z
[1]+  Stopped                 find / -name "*.log" 2> /dev/null

# 查看作业状态
$ jobs
[1]+  Stopped                 find / -name "*.log" 2> /dev/null

# 将作业放到后台继续运行
$ bg %1
[1]+ find / -name "*.log" 2> /dev/null &

# 将作业调回前台
$ fg %1

安全性和隔离性

TTY提供了重要的安全隔离机制:

用户隔离:

# 不同用户的TTY会话是完全隔离的
# 用户A在tty1上的操作不会影响用户B在tty2上的操作

# 权限控制
$ ls -l /dev/pts/0
crw--w---- 1 user1 tty 136, 0 Dec 28 15:30 /dev/pts/0
# 只有所有者可以读写,其他用户只能写入(发送消息)

进程隔离:

# 每个TTY会话有独立的进程空间
$ ps -eo pid,tty,comm | grep pts/0
 1234 pts/0    bash
 1235 pts/0    vim

$ ps -eo pid,tty,comm | grep pts/1
 1236 pts/1    bash
 1237 pts/1    gcc

兼容性和历史传承

TTY设计的一个重要价值是保持了与历史的兼容性:

向后兼容:

# 1970年代的vi编辑器仍然可以在现代系统上完美运行
vi /etc/passwd

# 1980年代的emacs也是如此
emacs ~/.bashrc

# 这些程序使用的TTY接口几十年来基本没有变化

标准化的好处:

# POSIX标准定义了TTY的行为
# 这意味着程序可以在不同的Unix/Linux系统间移植
# 无论是Linux、FreeBSD、macOS还是Solaris

总结:TTY的本质和价值

通过本文的深入分析,我们可以看到TTY不仅仅是一个简单的输入输出接口,而是一个复杂而精巧的系统组件,它:

TTY的本质特征

  1. 历史传承:从物理电传打字机演进而来的软件抽象
  2. 统一接口:为各种终端设备提供标准化的编程接口
  3. 会话管理:实现用户会话、进程组和作业控制
  4. 字符处理:处理特殊字符、控制序列和信号生成
  5. 安全隔离:提供用户间和进程间的安全隔离

TTY的价值

  1. 简化编程:程序员不需要处理各种不同的终端设备
  2. 提高兼容性:保证了程序在不同环境下的可移植性
  3. 增强安全性:通过会话管理实现安全隔离
  4. 支持多用户:使得多用户同时使用系统成为可能
  5. 保持传统:维护了Unix/Linux系统的设计哲学

现代意义

在现代计算环境中,TTY仍然发挥着重要作用:

  • 云计算:SSH连接到云服务器
  • 容器技术:Docker容器的交互式访问
  • 嵌入式开发:通过串口调试嵌入式设备
  • 系统管理:服务器的远程管理和维护
  • 开发工作:程序员日常的开发环境

理解TTY的本质,有助于我们更好地使用Linux系统,编写更好的程序,以及解决各种与终端相关的问题。TTY虽然是一个古老的概念,但它的设计思想和实现方式至今仍然具有重要的指导意义。