首页
沸点
课程
数据标注
HOT
AI Coding
更多
直播
活动
APP
插件
直播
活动
APP
插件
搜索历史
清空
创作者中心
写文章
发沸点
写笔记
写代码
草稿箱
创作灵感
查看更多
登录
注册
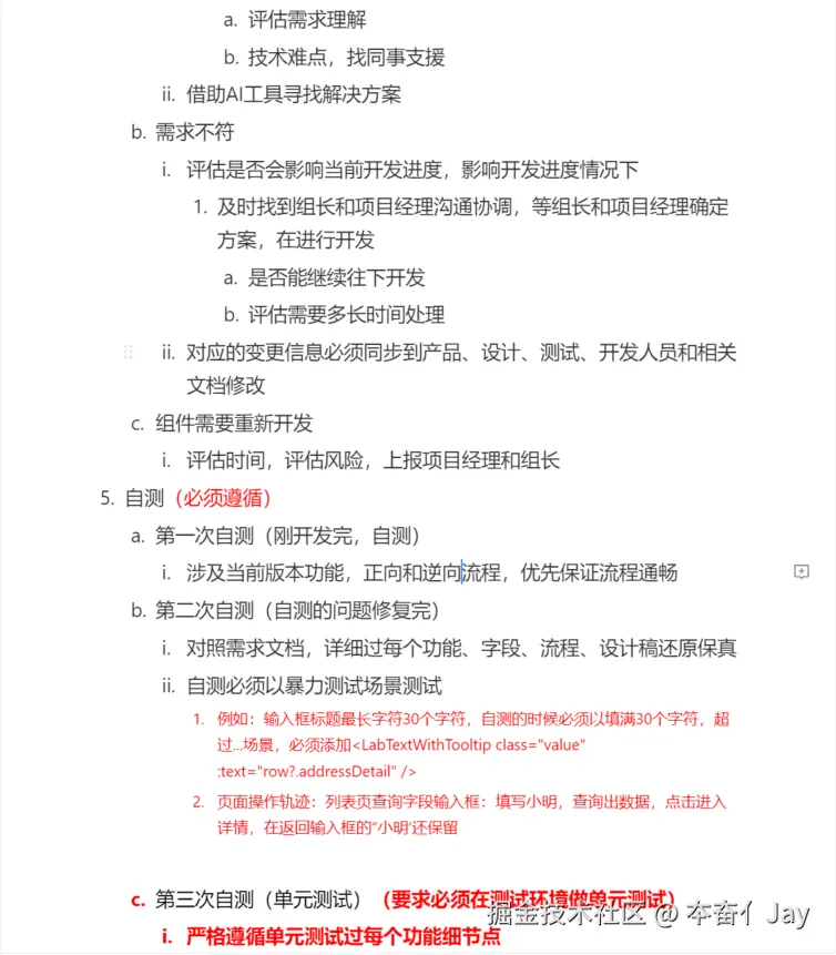
前端:开发复杂繁琐功能实现流程
夲奋亻Jay
2025-06-30
37
阅读1分钟
夲奋亻Jay
前端码农
191
文章
70k
阅读
31
粉丝
目录
收起