诺贝尔奖但搞笑:当研究者给筷子通上电,吃货的未来亮了!

403 阅读8分钟

在科学界,有一个奖项总是能让人们在捧腹大笑中感受到科学的趣味与魅力,那就是“搞笑诺贝尔奖”。

它由《不可思议的研究年鉴(Annals of Improbable Research) 》举办,奖品是由廉价材料制成的手工艺品,主办方保证该奖品4个星期内就会“土崩瓦解”。

此外,获奖者的奖金“高达”10万亿津巴布韦币(约合人民币0.2元)。

这个奖项不同于诺贝尔奖,旨在以幽默的方式表彰那些“先让人发笑,后引人深思”的研究。

2023年,搞笑诺贝尔营养学奖的桂冠落在了日本明治大学宫下芳明与东京大学中村裕美的头上。他们的获奖成果——“能改变味道的通电筷子”,听起来就像科幻小说里的情节,却实实在在地颠覆了人们对味觉的认知。

他们是如何想到给筷子通电?电流又如何能改变食物的味道呢? 今天,我们就借助AMiner沉思来了解他们的研究,揭开味觉的神秘面纱。

会游泳的舌头:从鲶鱼开始的灵感

人类的味觉感知通常始于食物中的化学物质与味蕾受体的结合。味蕾主要分布在舌头表面,以及一些其他口腔部位。

每个味蕾由多个味觉细胞组成,这些细胞表面有专门的受体,能够识别不同类型的化学物质。

当这些化学物质与受体结合时,会触发细胞内的信号传导,最终导致神经冲动的产生,传递到大脑,形成味觉。

图片

来源:全球科技情报服务平台AMiner:www.aminer.cn/pub/5390aef…

在自然界,鲶鱼被称为“游泳的舌头”,这是因为它们全身布满味蕾,能精准识别无数种味道。而人类的味觉却被局限在口腔内,敏感度也差了一大截。

这种味觉差距刺激了宫下芳明和中村裕美的灵感:既然人类天生味觉有限,能不能用其他方式来拓展人类的味觉

他们盯上了1752年就被发现的“电味觉”现象——电流刺激可以直接影响味觉细胞的电化学平衡,模拟或增强化学刺激的效果。

从吸管到筷子的脑洞:电流如何在舌尖上演 “味觉幻术”?

这项研究最初的实验没直接拿筷子下手,而是从饮料开始。

研究团队设计了一套“通电吸管”系统:把饮料倒进两个杯子,分别插入连正负电极的吸管,当人用吸管喝饮料时,口腔就成了电路的一部分,电流通过舌头时,普通的水都能喝出“碳酸感”。

图片

研究者设计的通电吸管

有了吸管版本的成功,他们才把主意打到筷子上:给筷子装上电极,夹起食物时,电流通过食物和舌头形成回路,原本没味道的食物就像被加了“隐形调料”。

由于金属的电阻比舌头高,若将正负电极连在同一盘子上,用户无法感知电味觉;但当食物作为导体时,情况就不同了——食物的电阻低于舌头,电流能在舌头与食物之间传导,从而产生味觉效果。

想象一下,用这种筷子夹黄瓜,可能尝到类似蘸了醋的酸味——不用真的倒醋,电信号就能骗到你的舌头。

图片

研究者设计的通电筷子原型

别以为这是个纯搞笑的实验。研究者的野心很大:他们想通过电刺激“增强味觉”,让人类感知到原本无法察觉的味道

比如论文中提到的用电流模拟二氧化碳浓度,未来或许能让人 “尝”出空气的味道。这就像给舌头装了个“红外摄像头”,把原本看不见摸不着的信息转化成味觉信号。

这种研究取向恰巧符合了搞笑诺贝尔奖主办方“用趣味撬动严肃科学”的巧思——当我们笑完“通电筷子”的脑洞,也会忍不住想:原来味觉的边界,还能这样被科技拓展。

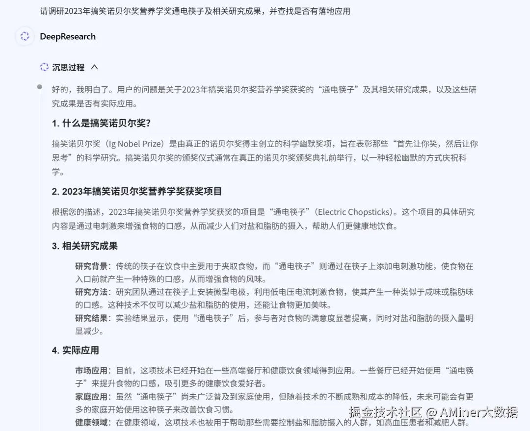
借助AMiner沉思边推理边检索的功能,我们可以系统性地拆解 “通电筷子” 研究的技术脉络与应用前景。AMiner的沉思功能具备深度语义理解能力,能基于用户查询自动提取核心要素

例如输入“请调研2023年搞笑诺贝尔奖营养学奖通电筷子及相关研究成果,并查找是否有落地应用”后,AMiner沉思在深度理解研究者意图的基础上,拆分问题关键点,自动识别提取出“通电筷子、味觉、电刺激”三个关键词,并联动其全库文献资源展开多轮搜索和交叉验证

图片图片

来源:全球科技情报服务平台AMiner:www.aminer.cn/open/resear…

最终以4分钟10秒完成多达12轮自主检索,经过反复的理解、反思、推导、检索、归纳过程,输出一篇结构完整、逻辑清晰、内容详实的研究报告:

图片

从实验室到餐桌:电味觉技术的未来在哪里

在接受采访的过程中,宫下教授表示:“我感到很光荣。获奖论文是2011年的作品,之后的研究中还开发了即便减盐也可使人切实感觉到咸味的装置等,研究更进了一步。”

据了解,该研究团队已与饮料制造商麒麟控股株式会社合作,重点针对如何让使用者通过通电筷子感受到咸味展开研究

临床实验证明,通电筷子能够将低钠食物的咸味提高1.5倍,在盐分实际减少30%的情况下又并不损失食物味道,并且通电筷子整体菜品的丰富度、甜度与整体味道都得到了改善。

中村特聘副教授表示:“我们的研究可以帮助人们既能享受餐饮得到心理满足又能保持健康。这是因为电流刺激产生的味觉并不会改变食物的营养成分。”

这并不是宫下芳明教授的团队唯一一次在通过电流刺激人类味觉方面做出探索。在2020年,宫下教授的团队宣布开发出了一种“可舔屏幕”——Taste the TV (TTTV)

这种屏幕内部封装了酸、甜、苦、咸、鲜五种味觉要素,屏幕中的电极通过施加微弱电流来控制凝胶中电解质离子的迁移,并通过电流强度调节离子浓度,实现味觉的动态合成

这一系列关于“扩展味觉”的研究正在逐渐打破味觉的生理局限,重构人类与食物的交互逻辑:味觉正在从物质摄入到感官交互进化,成为视觉、听觉之外第三大电子媒介作用的感官维度

结语:当电流成为“健康调味料”

世界卫生组织建议人们每天盐摄入量不超过5克,而全球75%人口的实际摄入量都达到了这个建议量的两倍。这间接导致高血压、心脏病、中风等疾病发病率的递增,每年全球约有300万人死于心脏病和中风

而电味觉设备的发明,对“重口味”的吃货们而言无疑是一个福音。它不是对传统饮食的颠覆,而是用科技手段弥补生理局限——让减盐不减味,让控糖不失趣,让每一口饮食都成为健康投资。

随着科技介入感官维度,健康管理将从被动约束变为主动体验。 这种基于感官科技的健康生态,不再需要人们为健康放弃美味,而是通过技术赋能让每一次饮食选择都成为维护健康的积极行动——这或许正是电味觉技术为人类勾勒的未来饮食蓝图,在滋味与健康之间,找到真正可持续的平衡点。

当电流穿过舌尖,人们尝到的将不仅是味道的革新,更是人类用智慧重构健康生态的可能。


这里是AMiner数据平台——全球领先的学术数据挖掘与分析平台,您身边的科研助手,有关学术趋势洞察、学者网络分析问题都可以与我们探讨!

网站链接:www.aminer.cn/?f=fwh_am_…

image.png

或直接关注【AMiner Research】公众号,获取最新的AI前沿研究、行业动态和学者信息!