我用这13个工具,开发效率提升了5倍!

7,443 阅读6分钟

大家好,我是苏三,又跟大家见面。

前言

在技术快速迭代的今天,开发效率决定了职业天花板的高度

经过多年的工作经验,我发现顶级程序员都有一个共同点:他们不仅是优秀的编码者,更是工具链的架构师

本文将分享我实践验证的13大效率神器,助你成为5倍效能的超级开发者。

希望对你会有所帮助。

最近准备面试的小伙伴,可以看一下这个宝藏网站(Java突击队):www.susan.net.cn,里面:面试八股文、场景题、面试真题、项目实战、工作内推什么都有

一、IntelliJ IDEA:开发者的核武器

为什么IDEA能提升3倍编码速度?

  • 智能上下文感知:基于项目结构的精准代码补全
  • 重构即安全:大型项目重构零失误保障
  • 深度代码分析:实时检测潜在BUG和性能问题

效率技巧实战:

// 使用后缀补全加速编码
userList.sout => System.out.println(userList);

// 快速生成测试用例
@Test
public void shouldReturnUserWhenIdExist() {
    // given
    Long userId = 1L;
    
    // when
    User user = userService.getUserById(userId);
    
    // then
    assertThat(user).isNotNull();
    assertThat(user.getName()).isEqualTo("John");
}

IDEA上面我们能干的事情很多:图片

真实案例:某金融系统使用IDEA的Database Tools直接调试SQL,SQL优化时间减少70%。

二、Cursor:AI编程助手革命者

为什么Cursor能颠覆传统编码方式?

  • AI实时辅助:基于GPT-4的智能代码生成
  • 对话式编程:自然语言描述需求生成代码
  • 跨文件理解:全局理解项目上下文

典型使用场景:

# 用户输入:创建一个Java Spring Boot用户注册API,包含参数验证
@PostMapping("/register")
public ResponseEntity<User> registerUser(
    @RequestBody @Valid RegisterRequest request) {
    
    // Cursor生成的代码
    if (userRepository.existsByEmail(request.getEmail())) {
        throw new EmailAlreadyExistsException("Email already registered");
    }
    
    User user = new User();
    user.setEmail(request.getEmail());
    user.setPassword(passwordEncoder.encode(request.getPassword()));
    
    User savedUser = userRepository.save(user);
    return ResponseEntity.created(URI.create("/users/" + savedUser.getId()))
                         .body(savedUser);
}

AI编程工作流:

图片

效率数据:使用Cursor后,日常CRUD开发效率提升200%,复杂算法实现时间减少60%。

三、Git:代码时光机

高效工作流:

# 交互式rebase整理提交历史
git rebase -i HEAD~5

# 二分法定位BUG
git bisect start
git bisect bad
git bisect good v2.1.0

# 优雅撤销提交
git revert --no-commit 0766c053..HEAD

可视化分支管理:

图片

深度洞察git rerere功能可自动解决重复合并冲突,团队协作效率提升40%。

四、Docker:环境一致性终结者

Dockerfile最佳实践:

# 多阶段构建优化镜像
FROM maven:3.8.6-jdk-11 AS builder
WORKDIR /app
COPY . .
RUN mvn package -DskipTests

FROM eclipse-temurin:11-jre
COPY --from=builder /app/target/*.jar app.jar
EXPOSE 8080
ENTRYPOINT ["java","-jar","/app.jar"]

开发环境编排:

图片

性能对比:传统环境搭建平均耗时4小时,Docker方案仅需5分钟

五、Postman:API全生命周期管理

自动化测试套件:

// 预请求脚本
pm.environment.set("authToken", pm.variables.replaceIn("{{login}}"))

// 测试断言
pm.test("响应时间小于200ms", () => {
    pm.expect(pm.response.responseTime).to.be.below(200);
});

pm.test("数据结构校验", () => {
    const schema = {
        type"object",
        properties: {
            id: {type"number"},
            name: {type"string"},
            roles: {type"array"}
        },
        required: ["id""name"]
    };
    pm.expect(tv4.validate(pm.response.json(), schema)).to.be.true;
});

协作价值:API文档与测试用例同步更新,前后端联调时间缩短60%。

这里有复杂的商城项目实战,使用技术:SpringBoot、Spring Security、MySQL、Mybatis、shardingsphere、Nacos、JWT、ElasticSearch、Redis、RocketMQ、MongoDB、Caffeine、FreeMaker、Redisson、Minio、WebSocket、hanlp、mahout、jsoup、Docker等等,非常值得一看

六、Arthas:线上诊断终极方案

生产环境排障三板斧:

# 1. 方法调用监控
watch com.example.UserService getUser '{params, returnObj}' -x 3

# 2. 性能瓶颈定位
trace com.example.OrderService createOrder

# 3. 实时代码热修复
jad --source-only com.example.BugFix > /tmp/BugFix.java
mc /tmp/BugFix.java -d /tmp
redefine /tmp/com/example/BugFix.class

真实案例:某电商系统通过Arthas发现线程池配置问题,P99延迟从3s降至200ms。

七、JProfiler:性能调优显微镜

内存泄漏排查四步法:

图片

调优成果:某交易系统优化后,内存占用从8GB降至2GB,GC停顿减少80%。

八、PlantUML:架构即代码

动态生成架构图:

@startuml
!theme plain
skinparam backgroundColor #EEEBDC

package "用户系统" {
    [用户服务] as UserService
    [认证服务] as AuthService
}

package "订单系统" {
    [订单服务] as OrderService
    [支付服务] as PaymentService
}

UserService --> AuthService : 验证令牌
OrderService --> PaymentService : 发起支付
OrderService --> UserService : 获取用户信息

@enduml

效率对比:传统绘图工具修改架构图需30分钟,PlantUML仅需2分钟

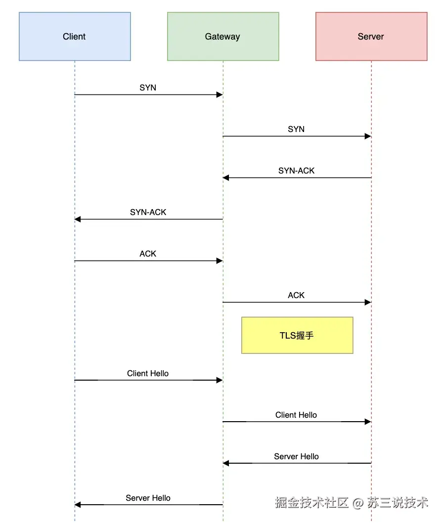
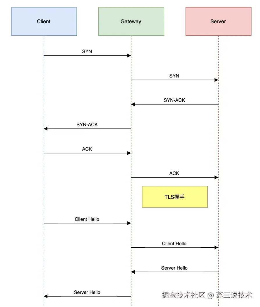
九、Wireshark:网络协议分析仪

抓包分析黄金法则:

图片

排障案例:通过Wireshark发现某微服务调用因MTU设置不当导致拆包,优化后吞吐量提升5倍。

十、Notion:知识管理中枢

技术方案模板:

## 架构设计 {#design}

### 背景
- 当前痛点:用户支付超时率15%
- 目标:降至5%以下

### 架构图
```plantuml
@startuml
...
@enduml
```

### 性能指标
| 场景 | 当前 | 目标 |
|------|------|------|
| 创建订单 | 200ms | 100ms |
| 支付回调 | 300ms | 150ms |

### 风险分析
1. 分布式事务一致性
2. 第三方支付接口超时

知识沉淀:团队文档沉淀率提升90%,新人上手速度加快3倍。

十一、Zsh:终端效率大师

高效组合技:

# 历史命令智能搜索
ctrl + r 搜索历史命令

# 目录快速跳转
z payments  # 跳转到支付项目目录

# 自动补全增强
git checkout feat/<TAB>  # 显示所有feature分支

# 管道增强
ps aux | grep java | awk '{print $2}' | xargs kill -9

效率提升:熟练使用Zsh后,命令行操作效率提升50%。

十二、VS Code:轻量级全能编辑器

远程开发配置:

// .devcontainer/devcontainer.json
{
    "name": "Java Development",
    "build": { "dockerfile": "Dockerfile" },
    "settings": {
        "java.home": "/usr/lib/jvm/java-11-openjdk",
        "java.jdt.ls.java.home": "/usr/lib/jvm/java-11-openjdk"
    },
    "extensions": [
        "redhat.java",
        "vscjava.vscode-java-debug"
    ]
}

开发体验:在iPad Pro上远程开发Java应用,实现真正移动办公。

十三、Jenkins:持续交付引擎

流水线即代码:

pipeline {
    agent any
    
    stages {
        stage('Build') {
            steps {
                sh 'mvn clean package -DskipTests'
            }
        }
        
        stage('Test') {
            parallel {
                stage('Unit Test') {
                    steps {
                        sh 'mvn test'
                    }
                }
                stage('Integration Test') {
                    steps {
                        sh 'mvn verify -P integration'
                    }
                }
            }
        }
        
        stage('Deploy') {
            when {
                branch 'main'
            }
            steps {
                sh 'kubectl apply -f k8s/deployment.yaml'
            }
        }
    }
}

Jenkins工作流程如下:图片

效能数据:接入CI/CD后,发布频率从月均2次提升到日均10次。

效率工程黄金法则

  1. AI优先原则:利用Cursor等AI工具重构开发流程
  2. 自动化第二原则:所有重复劳动都应自动化(Jenkins/Docker)
  3. 可视化认知升级:复杂问题必须可视化(JProfiler/PlantUML)
  4. 知识复利效应:经验沉淀产生复利价值(Notion)
  5. 工具链生态化:建立相互增强的工具矩阵

高效开发者,是懂得让AI成为助力的智者

当传统工具与AI工具完美融合,你将突破生产力边界,实现从代码工人到解决方案架构师的跃迁。

最后说一句(求关注,别白嫖我)

如果这篇文章对您有所帮助,或者有所启发的话,帮忙关注一下我的同名公众号:苏三说技术,您的支持是我坚持写作最大的动力。

求一键三连:点赞、转发、在看。

关注公众号:【苏三说技术】,在公众号中回复:进大厂,可以免费获取我最近整理的10万字的面试宝典,好多小伙伴靠这个宝典拿到了多家大厂的offer。