读《智慧的疆界》,AI发展历史时间线

346 阅读17分钟

"人工智能就像一场马拉松,我们已经跑了60多年,现在终于看到了终点线的影子。" —— 一个乐观的AI研究者

前段时间读完了周志华老师的《智慧的疆界:从图灵机到人工智能》,一直没写读书总结,趁着周末,简单总结下。

概览

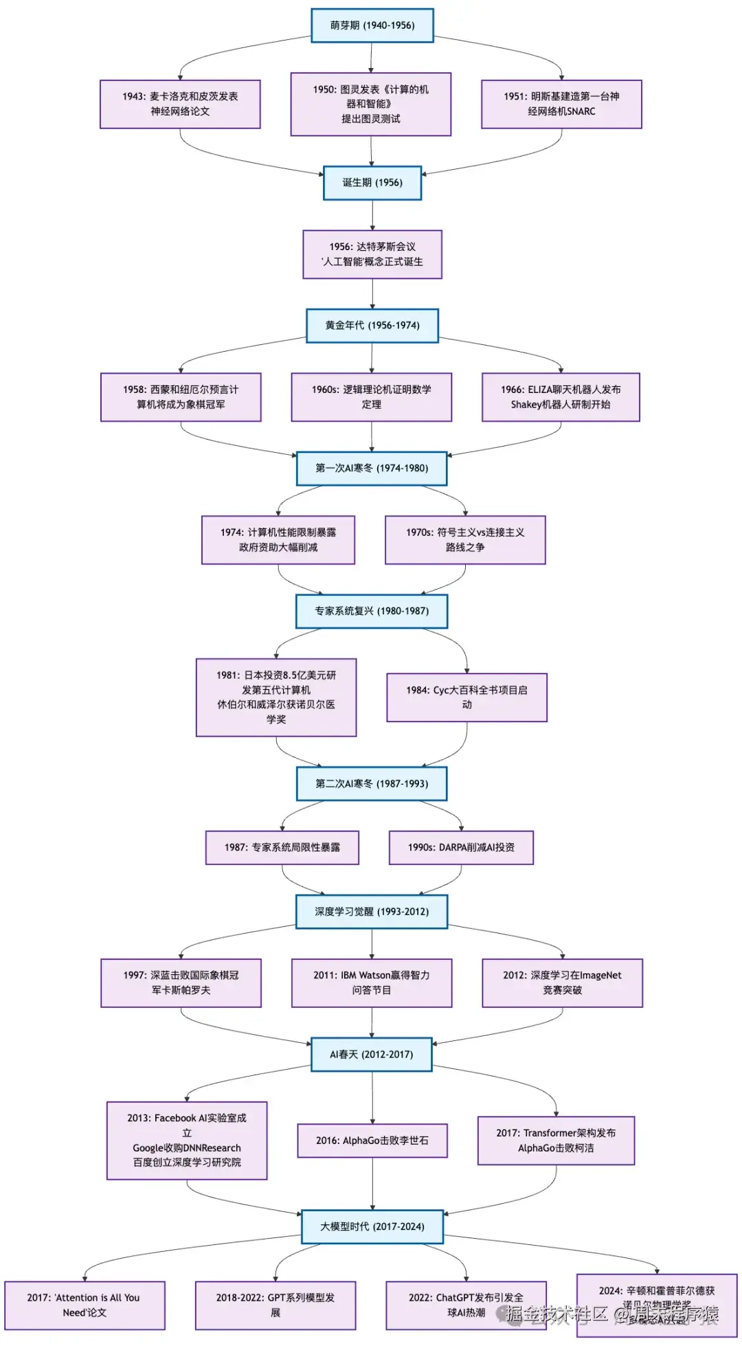
图片

序章:当机器开始做梦

如果说人类历史是一部波澜壮阔的史诗,那么人工智能的发展史就像是一部充满戏剧性的科幻小说。从最初几个天才科学家的奇思妙想,到今天ChatGPT让全世界都在讨论"AI会不会抢走我的工作",这段旅程充满了起伏跌宕,既有高光时刻,也有至暗时期。

第一章:图灵的预言与机器的觉醒(1940-1950年)

图灵:那个"未开一枪,却胜百万雄兵"的男人

故事要从一个叫阿兰·图灵的英国数学家说起。这个被誉为"人工智能之父"的传奇人物,在二战期间破解了德军的Enigma密码机,被评价为"间接拯救了上千万人生命"。

1950年,图灵在《思想》杂志上发表了一篇名为《计算的机器和智能》的论文。在这篇论文中,他没有长篇大论地讲述机器如何获得智能,而是提出了一个看似简单却极其深刻的的问题:"机器能思考吗?"

为了回答这个问题,图灵设计了一个巧妙的测试:让一台机器和一个人坐在幕后,让一个裁判同时与幕后的人和机器进行交流。如果这个裁判无法判断自己交流的对象是人还是机器,就说明这台机器有了和人同等的智能。

这就是著名的"图灵测试",一个至今仍在影响AI发展方向的经典标准。有趣的是,我们今天随处可见的验证码(Captcha)实际上就是图灵测试的反向应用——用来证明你是人类而不是机器。

图灵的天才之处在于,他没有纠结于"什么是智能"这个哲学问题,而是提出了一个可操作的判断标准。这就像是给AI研究指明了一个方向:不要问机器是否真的在思考,而要问机器是否能表现得像在思考。

神经网络的萌芽:从生物学到数学

在图灵提出测试的同一时期,另一群科学家正在从生物学角度思考智能问题。1943年,沃伦·麦卡洛克(Warren McCulloch)和沃尔特·皮茨(Walter Pitts)发表了一篇开创性的论文,分析了理想化的人工神经元网络,并指出了它们进行简单逻辑运算的机制。

这两位科学家可以说是"神经网络"概念的开山鼻祖。他们的学生马文·明斯基,当时还是一名24岁的研究生,在1951年与Dean Edmonds一道建造了第一台神经网络机,称为SNARC。谁能想到,这个年轻人后来会成为AI领域最重要的领导者之一,并且在接下来的五十年中持续推动着这个领域的发展。

第二章:达特茅斯的夏日传奇(1956年)

一次改变世界的头脑风暴

1956年的夏天,美国东部的达特茅斯学院迎来了一群不同寻常的客人。这不是一次普通的学术会议,而是一场持续整个暑假的头脑风暴。会议的组织者包括约翰·麦卡锡、马文·明斯基、克劳德·香农和内森·罗切斯特等人。

这次会议有个响亮的名字:"达特茅斯夏季人工智能研究会议"。说是会议,其实更像是一群天才科学家的夏令营。他们讨论的都是当时计算机尚未解决,甚至尚未开展研究的问题,包括人工智能、自然语言处理和神经网络等。

会议最重要的成果不是什么技术突破,而是确定了"人工智能"这个名称。有趣的是,大家对这个词一开始并没有完全达成共识。很多人认为什么事一加"人工"就变味了。纽厄尔和司马贺一直主张用"复杂信息处理"这个词,以至于他们发明的编程语言就叫IPL(Information Processing Language)。

最终,麦卡锡说服了与会者接受"人工智能"一词作为本领域的名称。从此,AI这个概念正式诞生,1956年也被广泛认为是人工智能诞生的标志性年份。

会议背后的有趣故事

达特茅斯会议的参与者中,有一个叫雷·所罗门诺夫的人,他和其他来来往往的人不同,严肃地在达特茅斯待了整整一个暑假。这个人后来在算法信息论方面做出了重要贡献。

更有趣的是,会议的召集者麦卡锡当时只是达特茅斯学院数学系的助理教授。他的老板克门尼后来发明了BASIC编程语言,还当过达特茅斯的校长。现在估计已经没人知道BASIC语言发明人曾是LISP语言发明人的老板了。

第三章:黄金年代的狂欢(1956-1974年)

当机器开始"神奇"起来

达特茅斯会议之后的十几年,被称为AI的"黄金年代"。这个时期开发出的程序在当时的人看来完全是神奇:计算机可以解决代数应用题,证明几何定理,学习和使用英语。

当时大多数人几乎无法相信机器能够如此"智能"。研究者们在私下的交流和公开发表的论文中表达出相当乐观的情绪,认为具有完全智能的机器将在二十年内出现。政府机构如ARPA(国防高等研究计划署)向这一新兴领域投入了大笔资金。

第一代AI研究者们的乐观程度令人咋舌。1958年,H.A.西蒙和艾伦·纽厄尔预言:"十年之内,数字计算机将成为世界象棋冠军。"虽然这个预言最终实现了,但比他们预期的晚了近30年。

早期的AI明星程序

这个时期诞生了一些具有里程碑意义的AI程序:

逻辑理论机(Logic Theorist) :由纽厄尔和西蒙开发,能够证明数学定理。这个程序甚至证明了罗素和怀特海《数学原理》中的38个定理中的38个。

ELIZA:1966年,MIT的魏泽鲍姆发布了世界上第一个聊天机器人ELIZA。ELIZA的智能之处在于她能通过脚本理解简单的自然语言,并能产生类似人类的互动。

Shakey机器人:1966-1972年期间,斯坦福国际研究所研制出机器人Shakey,这是首台采用人工智能的移动机器人。

第四章:第一次AI寒冬的降临(1974-1980年)

现实的冷水泼醒了梦想家

然而,好景不长。20世纪70年代初,人工智能遭遇了第一次重大挫折。当时的计算机有限的内存和处理速度不足以解决任何实际的人工智能问题。研究者们很快发现,要求程序对这个世界具有儿童水平的认识,这个要求太高了:1970年没人能够做出如此巨大的数据库,也没人知道一个程序怎样才能学到如此丰富的信息。

由于缺乏进展,对人工智能提供资助的机构(如英国政府、美国国防部高级研究计划局和美国国家科学委员会)对无方向的人工智能研究逐渐停止了资助。美国国家科学委员会在拨款二千万美元后停止资助。

这就像是一场盛大的派对突然停电了,所有人都在黑暗中摸索。AI研究进入了第一个"寒冬"。

符号主义与连接主义的分歧

在这个困难时期,AI领域内部也出现了路线之争。主要分为两大阵营:

符号主义学派:以纽厄尔和西蒙为代表,他们认为"符号是智能行为的根本"。他们提倡直接从功能的角度来理解智能,把智能视为一个黑盒,只关心输入输出,而不关心内部结构。

连接主义学派:以神经网络研究者为代表,他们试图模拟大脑的结构和工作原理。

这两派的争论就像是"结构与功能"两个阶级、两条路线的斗争,这种分歧一直持续到今天。

第五章:专家系统的短暂复兴(1980-1987年)

日本的雄心壮志

1981年,日本经济产业省拨款8.5亿美元用以研发第五代计算机项目,在当时被称为人工智能计算机。这个消息震惊了西方世界,英国、美国纷纷响应,开始向信息技术领域的研究提供大量资金。

这个时期,专家系统成为了AI的新宠。专家系统试图将人类专家的知识编码到计算机程序中,让机器能够在特定领域内做出专家级的判断。

Cyc项目:人类的野心

1984年,在美国人道格拉斯·莱纳特的带领下,启动了Cyc(大百科全书)项目,其目标是使人工智能的应用能够以类似人类推理的方式工作。

这个项目的野心说是空前的:试图将人类的所有常识都编码到一个巨大的知识库中。然而,这个项目也暴露了符号主义方法的根本问题:人类的常识实在太复杂了,很难用简单的规则来表示。

第六章:第二次AI寒冬(1987-1993年)

专家系统的局限性暴露

"AI之冬"一词由经历过1974年经费削减的研究者们创造出来。他们注意到了对专家系统的狂热追捧,预计不久后人们将转向失望。事实被他们不幸言中,专家系统的实用性仅仅局限于某些特定情景。

到了上世纪80年代晚期,美国国防部高级研究计划局(DARPA)的新任领导认为人工智能并非"下一个浪潮",拨款将倾向于那些看起来更容易出成果的项目。

这就像是AI领域的第二次"股灾",投资者们纷纷撤资,研究者们也开始怀疑自己选择的道路是否正确。

第七章:深度学习的觉醒(1993-2012年)

神经网络的涅槃重生

90年代初,AI领域开始从第二次寒冬中复苏。这次复苏的主角不再是符号主义,而是曾经被边缘化的神经网络。

关键的转折点来自于对人类视觉系统的深入理解。50年代,休伯尔和威泽尔的研究发现,人类视觉系统的信息处理是分级的:从最低级像素提取边缘特征,再到稍高层次的形状或目标的部分等,再到更高层的整体目标。

这个发现不仅令休伯尔和威泽尔分享了1981年的诺贝尔医学奖,还激发了人们对于神经系统的进一步思考:信息从"视觉细胞"到"中枢神经"再到"大脑"的流动过程,或许是一个分层迭代、逐级抽象的过程。

深度学习的理论基础

深度学习的核心思想是:高层的特征是低层特征的组合提炼,从低层到高层的特征表示越来越抽象,越来越能表现出认知的意图。

这就像是搭积木一样,简单的积木块可以组成复杂的结构,而复杂的结构又可以组成更加复杂的系统。神经网络通过多层的非线性变换,能够学习到数据中的复杂模式。

第八章:AI的春天终于来了(2012-2017年)

深蓝的胜利

1997年5月11日,IBM公司的电脑"深蓝"战胜国际象棋世界冠军卡斯帕罗夫,成为首个在标准比赛时限内击败国际象棋世界冠军的电脑系统。

这一刻,全世界都震惊了。机器第一次在人类最引以为傲的智力游戏中击败了人类冠军。虽然深蓝主要依靠的是暴力搜索而不是"智能",但这个胜利具有重要的象征意义。

Watson的问答秀

2011年,IBM的Watson作为使用自然语言回答问题的人工智能程序参加美国智力问答节目,打败两位人类冠军,赢得了100万美元的奖金。

Watson的胜利展示了AI在自然语言理解方面的巨大进步。它不再是简单的关键词匹配,而是能够理解复杂的语言表达和推理。

深度学习的大爆发

2012年,深度学习在ImageNet图像识别竞赛中取得突破性进展,错误率大幅下降。这标志着深度学习时代的正式到来。

2013年,深度学习算法被广泛运用在产品开发中。Facebook人工智能实验室成立,Google收购了语音和图像识别公司DNNResearch,百度创立了深度学习研究院。

AlphaGo的围棋传奇

2016年,AlphaGo以4:1战胜世界围棋冠军李世石,震惊了全世界。2017年,AlphaGo的升级版本以3:0战胜世界排名第一的柯洁九段。

围棋被认为是人类智慧的最后堡垒,因为它的复杂度远超国际象棋。AlphaGo的胜利不是靠传统的暴力搜索,而是结合了深度学习和蒙特卡洛树搜索算法,展现了AI在复杂决策问题上的强大能力。

第九章:大模型时代的到来(2017-2024年)

Transformer的革命

2017年,Google发表了"Attention is All You Need"论文,提出了Transformer架构。这个看似简单的创新彻底改变了自然语言处理领域。

Transformer的核心思想是"注意力机制",它让模型能够关注输入序列中的不同部分,就像人类阅读时会重点关注某些词汇一样。

GPT系列的崛起

OpenAI基于Transformer架构开发了GPT系列模型。从GPT-1到GPT-4,模型的参数量和能力都在指数级增长。

2022年11月,ChatGPT的发布引发了全球AI heats。这个聊天机器人展现出了前所未有的对话能力,能够进行复杂的推理、创作、编程等任务。

多模态AI的兴起

现在的AI不再局限于单一模态,而是能够同时处理文本、图像、音频等多种信息。GPT-4V、DALL-E、Midjourney等模型展现了AI在创意和艺术领域的惊人能力。

诺贝尔奖的认可:AI教父的荣耀时刻

2024年10月8日,一个令整个科学界震惊的消息传来:诺贝尔物理学奖竟然颁给了人工智能领域的科学家!杰弗里·辛顿(Geoffrey Hinton)和约翰·霍普菲尔德(John Hopfield)因"通过人工神经网络实现机器学习的基础性发现和发明"而共同获得这一殊荣。

这个消息让无数人惊呼:"物理学是没人了吗?"、"学计算机的和学物理的感觉天塌了!"但仔细想想,这个奖项其实颁得恰到好处。辛顿和霍普菲尔德的工作本质上就是用物理学的方法来构建神经网络——霍普菲尔德网络基于统计物理学中的能量函数概念,而辛顿的玻尔兹曼机则直接借用了统计物理学中的玻尔兹曼分布。

当辛顿接到诺贝尔委员会的获奖通知电话时,他的第一反应竟然是怀疑:"我怎么能够确定这不是一个诈骗电话?"这位被誉为"AI教父"的科学家,即使在获得人生最高荣誉的时刻,依然保持着科学家的严谨和谨慎。

有趣的是,早期的AI研究者很多都来自物理学背景。包括中国的图灵奖得主姚期智教授,早年也从事物理学研究并获得物理学博士学位。这说明AI与物理学的联系远比我们想象的更加紧密。

这个奖项的颁发,不仅是对两位科学家个人成就的认可,更是对整个AI发展历程的肯定。从某种意义上说,这标志着人工智能已经从计算机科学的一个分支,上升为影响整个科学界的重要力量。

尾声:智慧疆界的思考

AI发展的启示

回顾AI发展的这70多年历程,我们可以看到几个重要的规律:

  1. 技术发展的周期性:AI经历了多次起伏,每次低谷都孕育着下一次突破。
  2. 数据和算力的重要性:现代AI的成功很大程度上依赖于大数据和强大的计算能力。
  3. 跨学科合作的价值:AI的突破往往来自于数学、计算机科学、神经科学、心理学等多个领域的交叉融合。

对未来的展望

站在2025年的时间节点上,我们正处于AI发展的一个关键时刻。大语言模型展现出了接近人类的语言理解和生成能力,但距离真正的通用人工智能(AGI)还有多远?

周志华老师在《智慧的疆界》中提到,我们需要对AI保持敬畏之心。AI不是万能的,它有自己的局限性和边界。理解这些边界,才能更好地利用AI为人类服务。

也许,AI的终极目标不是替代人类,而是与人类协作。就像《智慧的疆界》所描述的那样,人类智慧和机器智能各有所长,两者的结合可能会创造出更加美好的未来。

人类擅长创造、想象、情感表达和道德判断,而AI擅长计算、记忆、模式识别和数据处理。当两者结合时,1+1可能会大于2。

结语:智慧的边界在哪里?

读完《智慧的疆界》,可能很多人认为最大的启示是:智慧的疆界不是终点,而是新的起点。

不要太乐观,我觉得 AI 可能是代表了大部分人类的终点,AI 解决了人类擅长的推理,总结等,并可能从这些历史数据中发现了很多人类未曾探索到的规律,但是即使尝试再多的数据,提升再多的算力,也只是逼近人类的极限,而不能突破人类本身的维度。就像一个二维生物永远拿不到三维的数据,即使再多的智慧也可能局限在二维平面上。

也不要太悲观,AI 的智慧疆界虽然代表大部分人类智慧的边界,但是总有那么一群探索者在不断进化和探索,就像 80 年前的阿兰·图灵提的一个问题:"机器能思考吗?"。