Java 并发工具类核心使用场景深度解析

176 阅读6分钟

在 Java 并发编程中,java.util.concurrent(JUC)包提供的工具类是解决多线程协作、资源控制及任务调度的关键。本文聚焦同步协调、资源控制、线程协作、并行计算四大核心场景,系统解析CountDownLatchSemaphoreCyclicBarrier等工具类的设计原理与工程实践,确保内容深度与去重性,助力面试者构建场景化知识体系。

同步协调场景:线程执行节奏控制

一次性任务汇总:CountDownLatch

核心场景与特性

  • 适用场景
    • 并行任务结果汇总:主线程需等待所有子线程完成独立任务后进行结果合并(如多线程数据抓取后的聚合分析)。
    • 资源初始化同步:确保数据库连接、配置文件等依赖资源初始化完成后再启动核心业务逻辑。
  • 核心特性
    • 计数器不可重置:适用于单次同步场景,避免重复初始化开销(如微服务启动时等待所有服务注册完成)。
    • 超时机制:通过await(long timeout, TimeUnit unit)避免主线程永久阻塞,提升系统鲁棒性。

工程实践(多线程数据抓取)

public class MultiThreadDataFetcher {

   private final CountDownLatch latch;

   private final List<String> results = new CopyOnWriteArrayList<>();

   public MultiThreadDataFetcher(int threadCount) {
       this.latch = new CountDownLatch(threadCount);
   }

   public void execute(String url) {
       new Thread(() -> {
           try {
               results.add(fetchDataFromUrl(url));
           } finally {
               latch.countDown(); // 任务完成后递减计数器
           }
       }).start();
   }

   public List<String> getResultsWithTimeout(long timeout) throws InterruptedException {
       if (latch.await(timeout, TimeUnit.MILLISECONDS)) {
           return results;
       } else {
           throw new TimeoutException("数据抓取超时");
       }
   }
}

多阶段协作同步:CyclicBarrier

核心场景与特性

  • 适用场景
    • 多阶段计算流水线:机器学习模型训练的多轮迭代,每轮需所有 worker 线程完成当前阶段计算后统一进入下一阶段。
    • 并发测试场景:模拟高并发请求时,确保所有线程同时发起请求,避免启动时间差影响压测结果。
  • 核心特性
    • 可重置循环使用:通过reset()支持重复同步,适合需要多轮协作的场景(如游戏服务器的多阶段初始化)。
    • 屏障动作钩子:通过构造函数传入Runnable,在所有线程放行前执行前置逻辑(如状态校验、日志记录)。

进阶应用(带阶段校验的屏障)

public class ModelTrainingPipeline {

   private static final CyclicBarrier BARRIER = new CyclicBarrier(8, ModelTrainingPipeline::validateStage);

   private static void validateStage() {
       if (!dataIntegrityCheck()) {
           throw new IllegalStateException("阶段数据校验失败");
       }
   }

   public static void main(String[] args) {
       for (int i = 0; i < 8; i++) {
           new Thread(() -> {
               try {
                   BARRIER.await(); // 等待所有线程到达屏障点
                   executeTrainingStep();
               } catch (Exception e) {
                   Thread.currentThread().interrupt();
               }
           }).start();
       }
   }


}

资源控制场景:并发访问限制

限流与资源池:Semaphore

核心场景与特性

  • 适用场景
    • 接口限流:控制同时访问热点接口的线程数(如电商秒杀接口限流至 1000 并发),避免服务雪崩。
    • 有限资源管理:数据库连接池、线程池等有限资源的分配与回收,防止资源耗尽(如限制最大数据库连接数为 200)。
  • 核心特性
    • 公平性策略:通过new Semaphore(int permits, boolean fair)支持公平锁,按等待顺序分配许可,减少线程饥饿。
    • 动态许可查询:通过availablePermits()实时获取剩余许可,实现自适应限流策略(如根据负载动态调整许可数)。

实战案例(数据库连接池限流)

public class BoundedDatabasePool {  

   private final Semaphore semaphore;

   private final Queue<Connection> connectionPool;

   public BoundedDatabasePool(int maxConnections) {
       semaphore = new Semaphore(maxConnections, true); // 公平模式
       connectionPool = new ArrayDeque<>(maxConnections);
       initializeConnections(maxConnections);
   }

   private void initializeConnections(int count) {
       for (int i = 0; i < count; i++) {
           connectionPool.add(createNewConnection());
       }
   }

   public Connection getConnection() throws InterruptedException {
       semaphore.acquire(); // 获取许可
       return connectionPool.poll();
   }

   public void releaseConnection(Connection conn) {
       conn.reset();
       connectionPool.add(conn);
       semaphore.release(); // 释放许可
   }
}

线程间数据交换:Exchanger

核心场景与特性

  • 适用场景
    • 生产者 - 消费者解耦:双缓冲技术中,生产者与消费者线程通过交换缓冲区实现无锁协作,避免共享缓冲区的同步开销。
    • 分布式系统协作:跨线程或跨组件的实时数据交换(如实时计算系统中传感器数据与处理结果的双向传递)。
  • 核心特性
    • 一对一实时交换:必须成对调用exchange(),适用于精确的线程间协作场景(如遗传算法中的染色体片段交换)。
    • 超时控制:支持exchange(V x, long timeout, TimeUnit unit),避免因对方线程未到达交换点导致永久阻塞。

典型应用(双缓冲数据处理)

public class DoubleBufferSystem {

   private static final Exchanger<DataBuffer> EXCHANGER = new Exchanger<>();

   private static final DataBuffer EMPTY_BUFFER = new DataBuffer();

   // 生产者线程
   static class Producer implements Runnable {
       @Override
       public void run() {
           DataBuffer buffer = new DataBuffer();
           fillBuffer(buffer); // 填充数据
           try {
               EXCHANGER.exchange(buffer); // 发送满缓冲区,获取空缓冲区
           } catch (InterruptedException e) {
               Thread.currentThread().interrupt();
           }
       }
   }
   // 消费者线程
   static class Consumer implements Runnable {

       @Override
       public void run() {
           DataBuffer buffer = EMPTY_BUFFER;
           try {
               buffer = EXCHANGER.exchange(buffer); // 发送空缓冲区,获取满缓冲区
               processBuffer(buffer); // 处理数据
           } catch (InterruptedException e) {
               Thread.currentThread().interrupt();
          }
       }
   }
}

复杂协作场景:动态阶段同步与分治

动态阶段同步:Phaser

核心场景与特性

  • 适用场景
    • 任务流水线动态调整:分布式任务调度中,各阶段参与线程数可动态变化(如 MapReduce 任务的不同阶段注册 / 注销工作节点)。
    • 渐进式初始化:大型系统初始化时,不同组件按阶段参与(如微服务框架的分层初始化:配置加载→服务注册→流量接入)。
  • 核心特性
    • 动态参与者管理:通过register()arriveAndDeregister()灵活增减参与者,适应动态变化的协作场景。
    • 阶段自定义逻辑:重写onAdvance(phase, registeredParties)实现阶段切换时的资源清理、状态持久化等复杂逻辑。

高级应用(分布式任务调度)

public class DynamicPhaseTaskScheduler extends Phaser {

   private final Map<String, Task> taskRegistry = new ConcurrentHashMap<>();
   public void submitTask(String taskId, Runnable task) {
       register(); // 注册新任务
       taskRegistry.put(taskId, new Task(taskId, task));
       new Thread(this::executeTask).start();
   }

   private void executeTask() {
       Task currentTask = taskRegistry.get(Thread.currentThread().getName());
       currentTask.run();
       arriveAndDeregister(); // 任务完成后注销
   }

   @Override
   protected boolean onAdvance(int phase, int registeredParties) {
       taskRegistry.clear(); // 阶段完成后清理所有任务
       return registeredParties == 0; // 所有参与者注销后终止调度
   }
}

分治并行计算:ForkJoinPool

核心场景与特性

  • 适用场景
    • 大规模数据处理:CPU 密集型任务的并行计算(如 10GB 数组求和、大规模矩阵乘法),通过任务拆分提升计算效率。
    • 递归分治算法:归并排序、快速排序、斐波那契数列计算等需要递归拆分的算法实现。
  • 核心特性
    • 工作窃取算法:空闲线程从其他线程的双端队列尾部窃取任务,平衡负载,减少线程竞争。
    • 任务拆分阈值:通过设置合理的拆分阈值(如THRESHOLD=1000),避免过度拆分导致的调度开销,优化并行效率。

性能优化实践(高效数组求和)

public class HighPerformanceArraySum {

   private static final ForkJoinPool POOL = new ForkJoinPool(Runtime.getRuntime().availableProcessors());
   
   public static long computeSum(int[] array) {

       return POOL.invoke(new ArraySumTask(array, 0, array.length));
   }

   private static class ArraySumTask extends RecursiveTask<Long> {

       private static final int THRESHOLD = 1000;
       private final int[] data;
       private final int start;
       private final int end;

       ArraySumTask(int[] data, int start, int end) {
           this.data = data;
           this.start = start;
           this.end = end;
       }

       @Override
       protected Long compute() {
           if (end - start <= THRESHOLD) {
               return computeDirectly();
           } else {
               int mid = (start + end) >>> 1;
               ArraySumTask leftTask = new ArraySumTask(data, start, mid);
               leftTask.fork(); // 异步执行左半部分
               ArraySumTask rightTask = new ArraySumTask(data, mid, end);
               return rightTask.compute() + leftTask.join(); // 合并结果
           }
       }

       private long computeDirectly() {
           long sum = 0;
           for (int i = start; i < end; i++) {
              sum += data[i];
           }
           return sum;
       }
   }
}

面试高频场景问答与对比分析

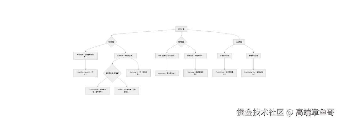
工具类选型决策树

深度面试问题解析

Q:CountDownLatch 与 CyclicBarrier 在实现原理上的核心区别?

A:

  • CountDownLatch基于计数器递减,主线程通过await()等待计数器归零,适用于单向同步(主线程等待子线程)。

  • CyclicBarrier基于参与者计数,所有线程通过await()互相等待,达到预设数量后统一放行,支持循环使用和屏障动作,适用于双向多阶段同步。

Q:为什么 Exchanger 不适合多线程数据交换场景?

A:

  • Exchanger 设计为一对一协作,要求调用方成对出现。若存在 N 个线程需要交换数据,需构建 N/2 对 Exchanger,实现复杂度高。

  • 多线程数据交换更适合通过BlockingQueue(如LinkedBlockingQueue)实现,支持生产者 - 消费者模式,允许多对多协作。

Q:Phaser 相比 CyclicBarrier 的最大优势是什么?

A:

  • 动态参与者管理:Phaser 允许在运行时通过register()deregister()动态增减参与者,适合任务数不确定的场景(如分布式任务动态扩容 / 缩容)。

  • 阶段生命周期控制:通过重写onAdvance()可自定义阶段切换逻辑,支持复杂的流水线控制(如阶段间的资源释放、状态迁移)。

总结:场景化工具类应用策略

核心选型原则

  1. 同步类型优先
  • 单向同步选 CountDownLatch,双向同步选 CyclicBarrier(固定参与者)或 Phaser(动态参与者),一对一数据交换选 Exchanger。
  1. 资源控制粒度
  • 细粒度限流选 Semaphore,粗粒度同步选synchronized/ReentrantLock,无阻塞协作选 CAS 或原子类。
  1. 任务特性匹配
  • 分治递归任务选 ForkJoinPool(利用工作窃取算法),I/O 密集型任务选CachedThreadPool(动态线程创建),计算密集型选FixedThreadPool(控制线程数)。

面试应答要点

  • 场景驱动分析:面对 “如何实现 XX 功能” 类问题,先明确协作类型(单向 / 双向)、资源控制需求(限流 / 交换)、任务特性(分治 / 普通),再匹配工具类。

  • 原理对比深化:如解释 ForkJoinPool 优势时,结合工作窃取算法的双端队列设计,说明其减少锁竞争的底层机制。

  • 最佳实践:强调工具类使用中的常见陷阱(如 CountDownLatch 的计数器泄漏、Semaphore 的许可未释放),展现工程实践经验。

通过将并发工具类的特性与具体场景深度绑定,面试者可快速定位解决方案,同时通过原理对比和最佳实践分析,展现对 Java 并发编程的系统化理解与问题解决能力,满足高级程序员岗位对复杂并发场景的处理要求。

行业拓展

分享一个面向研发人群使用的前后端分离的低代码软件——JNPF

基于 Java Boot/.Net Core双引擎,它适配国产化,支持主流数据库和操作系统,提供五十几种高频预制组件,内置了常用的后台管理系统使用场景和实用模版,通过简单的拖拉拽操作,开发者能够高效完成软件开发,提高开发效率,减少代码编写工作。

JNPF基于SpringBoot+Vue.js,提供了一个适合所有水平用户的低代码学习平台,无论是有经验的开发者还是编程新手,都可以在这里找到适合自己的学习路径。

此外,JNPF支持全源码交付,完全支持根据公司、项目需求、业务需求进行二次改造开发或内网部署,具备多角色门户、登录认证、组织管理、角色授权、表单设计、流程设计、页面配置、报表设计、门户配置、代码生成工具等开箱即用的在线服务。