八股文通关指南(二):彻底搞懂HTTP协议

215 阅读20分钟

作为一个前端工程师,日常工作少不了与HTTP协议打交道,而且面试中HTTP相关的问题也是出镜率很高的经典八股文。那么我们怎么才能给面试官一个眼前一亮的回答呢?

✅初级选手只能机械背诵请求方法、状态码。
✅中级选手能结合业务场景,阐述 HTTP 在前后端交互中的具体应用。
✅高级选手则能深挖 HTTP 协议的设计理念,从性能优化、安全机制等底层逻辑出发,给出让面试官眼前一亮的回答。

今天这篇文章,将带你从以下维度彻底搞懂 HTTP 协议:

  1. 面试官的 “潜台词”:这道题究竟在考察什么?
  2. HTTP 协议的 “前世今生”:从 1.0 到 3.0 的版本演进与核心变革
  3. 一次完整 HTTP 请求的 “幕后之旅”:请求报文、响应报文的结构剖析与交互流程
  4. HTTP 与 HTTPS 的 “安全博弈”:加密机制、证书体系如何保障数据传输安全
  5. 面试真题拆解:从 “背答案” 到 “讲原理” 的突围技巧
  6. 实战优化:基于 HTTP 协议的性能提升策略与常见误区

一、面试官的 “潜台词”:这道题究竟在考察什么?

当面试官抛出 “讲讲 HTTP 协议” 时,其背后往往蕴含着三层考察逻辑:

(一)是否具备扎实的基础知识(及格线)

基础要求:能清晰阐述 HTTP 协议的基本概念,包括请求方法(GET、POST、PUT、DELETE 等)、常见状态码(200、404、500 等)的含义,以及请求 / 响应报文的基本结构。

常见错误:混淆 GET 和 POST 方法的使用场景,对状态码的理解仅停留在表面数字,无法准确描述其对应的错误类型或成功状态。

(二)能否结合实际场景灵活运用(进阶级)

加分项:能举例说明 HTTP 协议在实际项目中的应用,如在前后端分离架构下,如何通过 HTTP 接口实现数据交互;或者在电商系统中,不同的 HTTP 请求方法如何对应商品查询、下单、删除等业务操作。
示例:“在我们的电商项目中,前端通过 GET 请求向服务器获取商品列表数据,因为 GET 请求更适合用于获取资源,参数会附加在 URL 中,方便浏览器缓存数据。而在用户下单时,则使用 POST 请求,将订单详情等敏感信息放在请求体中,以保障数据安全。”

(三)是否理解协议的底层设计与优化思路(专家级)

终极考点:对 HTTP 协议的底层设计逻辑有深入理解,包括版本演进背后的性能优化考量、HTTP 与 HTTPS 的安全机制差异,以及如何基于协议特性进行网络性能调优。

核心关联:

  1. 性能优化:为什么 HTTP2.0 引入多路复用能提升性能?(传统 HTTP1.x 存在队头阻塞问题,多路复用允许同时发起多个请求,避免一个请求阻塞其他请求的传输)
  2. 安全机制:HTTPS 中的证书是如何验证服务器身份的?(客户端向服务器发送请求后,服务器返回证书,证书包含公钥等信息,客户端通过信任的证书颁发机构验证证书的合法性,从而确认服务器身份)

二、HTTP 协议的 “前世今生”:从 1.0 到 3.0 的版本演进与核心变革

(一)HTTP1.0 - 网络通信的 “初代启蒙”

核心特点:

  • 无连接:每一次 HTTP 请求 / 响应完成后,连接就会关闭。若客户端需要再次请求资源,需重新建立连接。这导致每次请求都有额外的连接建立开销,在频繁请求的场景下效率较低。
  • 无状态:服务器不会记住客户端的任何信息。每个请求都是独立的,服务器无法区分不同请求是否来自同一客户端,这在一些需要保持用户状态的应用(如电商购物车)中带来了挑战。
  • 请求方法有限:主要支持 GET 和 POST 方法,GET 用于获取资源,POST 用于提交数据,但功能相对简单,在处理复杂业务场景时存在局限性。

(二)HTTP1.1 - 性能与功能的初步升级

针对 HTTP1.0 的不足,HTTP1.1 进行了一系列改进:

  • 持久连接(Persistent Connection) :引入了 Keep - Alive 机制,允许在一次连接中进行多次请求 / 响应,减少了连接建立和关闭的开销,大大提高了数据传输效率,尤其适用于页面包含多个资源(如图像、脚本、样式表)的情况。
  • 缓存机制优化:增加了更多的缓存控制头字段,如 Cache - Control、ETag 等。客户端和服务器可以通过这些字段协商资源的缓存策略,减少不必要的数据传输。例如,客户端可以根据服务器返回的 Cache - Control 字段判断资源是否可以缓存,以及缓存的有效期。
  • 支持更多请求方法:新增了 PUT、DELETE、HEAD 等方法,使 HTTP 协议能更好地支持资源的创建、删除和元数据获取等操作。比如,PUT 方法可用于更新服务器上的资源,DELETE 方法用于删除资源。

(三)HTTP2.0 - 性能的飞跃式提升

随着互联网应用的日益复杂,对网络性能的要求也越来越高,HTTP2.0 在这样的背景下诞生:

  • 二进制分帧层(Binary Framing Layer) :HTTP2.0 采用二进制格式传输数据,取代了 HTTP1.x 的文本格式。二进制格式更加紧凑、高效,解析速度更快,同时也为多路复用、头部压缩等功能奠定了基础。
  • 多路复用(Multiplexing) :这是 HTTP2.0 的核心特性之一。它允许在一个 TCP 连接中同时进行多个请求和响应的交错传输,避免了 HTTP1.x 中的队头阻塞问题。例如,在一个页面加载过程中,多个资源(如图片、脚本、样式表)的请求可以同时发起,并且响应可以按任意顺序返回,大大提高了页面加载速度。
  • 头部压缩(Header Compression) :HTTP 请求和响应报文中的头部信息通常包含大量冗余数据。HTTP2.0 使用 HPACK 算法对头部进行压缩,减少了头部数据的传输量,进一步提升了性能。
  • 服务器推送(Server Push) :服务器可以主动向客户端推送资源,而无需客户端先发起请求。例如,服务器在接收到客户端对 HTML 页面的请求时,可以同时推送该页面依赖的 CSS、JavaScript 等资源,减少了客户端再次请求这些资源的延迟。

(四)HTTP3.0 - 拥抱 UDP 的新一代协议

尽管 HTTP2.0 在性能上有了显著提升,但它仍然基于 TCP 协议,而 TCP 协议在某些场景下存在一些固有缺陷(如连接建立延迟、丢包重传机制对实时性的影响)。HTTP3.0 则选择了基于 UDP 协议的 QUIC(Quick UDP Internet Connections)协议:

  • 基于 UDP:UDP 协议具有更低的延迟和更好的实时性,尤其适用于对延迟敏感的应用,如在线视频、实时游戏等。HTTP3.0 通过在 UDP 之上构建可靠的传输层,解决了 UDP 不可靠的问题,同时充分发挥了 UDP 的低延迟优势。
  • 0 - RTT 连接建立:HTTP3.0 支持 0 - RTT(Round - Trip Time)连接建立,即客户端在首次请求时就可以发送数据,无需像 TCP 那样先进行三次握手建立连接,大大减少了连接建立的延迟,提高了应用的响应速度。
  • 更好的拥塞控制:HTTP3.0 采用了更先进的拥塞控制算法,能够更快速地适应网络拥塞情况,动态调整数据传输速率,避免网络拥塞导致的性能下降。

三、一次完整 HTTP 请求的 “幕后之旅”:请求报文、响应报文的结构剖析与交互流程

(一)请求报文的结构探秘

HTTP 请求报文由三部分组成:请求行、请求头和请求体。

  • 请求行:包含请求方法、URL 和 HTTP 版本信息。例如,“GET /index.html HTTP/1.1”,表示使用 GET 方法请求服务器上的 “/index.html” 资源,使用的 HTTP 版本是 1.1。
  • 请求头:以键值对的形式存在,用于传递关于请求的附加信息,如客户端的类型(User - Agent)、期望接收的响应内容类型(Accept)、缓存控制信息(Cache - Control)等。例如,“User - Agent: Mozilla/5.0 (Windows NT 10.0; Win64; x64) AppleWebKit/537.36 (KHTML, like Gecko) Chrome/114.0.0.0 Safari/537.36”,告诉服务器客户端是 Chrome 浏览器,运行在 Windows 10 系统上。
  • 请求体:通常在使用 POST、PUT 等方法提交数据时才会存在,用于存放要发送到服务器的数据,如表单数据、JSON 格式的数据等。例如,在用户注册时,将用户名、密码等信息以 JSON 格式放在请求体中发送给服务器。

(二)响应报文的结构解析

HTTP 响应报文同样由三部分组成:状态行、响应头和响应体。

  • 状态行:包含 HTTP 版本、状态码和状态码描述。例如,“HTTP/1.1 200 OK”,表示使用 HTTP1.1 协议,响应状态码为 200(表示请求成功),状态码描述为 “OK”。
  • 响应头:提供关于响应的额外信息,如响应内容的类型(Content - Type)、内容长度(Content - Length)、缓存控制信息(Cache - Control)等。例如,“Content - Type: application/json”,说明响应体中的数据是 JSON 格式。
  • 响应体:存放服务器返回给客户端的数据,如 HTML 页面内容、JSON 格式的接口数据等。如果请求的是一个 HTML 页面,响应体中就是该页面的 HTML 代码;如果是一个 API 请求,响应体中可能是包含数据的 JSON 对象。

(三)交互流程深度剖析

  1. 客户端发起请求:客户端(如浏览器)根据用户的操作(如点击链接、提交表单)构建 HTTP 请求报文,包括设置请求方法、URL、请求头和请求体(如果有),然后通过 TCP 连接将请求发送到服务器。
  2. 服务器接收并处理请求:服务器接收到请求后,首先解析请求报文,获取请求方法、URL 等信息。根据 URL 找到对应的资源,并根据请求方法执行相应的操作(如 GET 方法获取资源,POST 方法处理提交的数据)。如果请求需要访问数据库或其他后端服务,服务器会进行相应的交互。
  3. 服务器返回响应:服务器处理完请求后,构建 HTTP 响应报文。设置状态行(根据处理结果设置状态码)、响应头(包含关于响应数据的信息)和响应体(将处理结果或请求的资源放入响应体),然后通过 TCP 连接将响应发送回客户端。
  4. 客户端处理响应:客户端接收到响应报文后,首先解析状态行和响应头。根据状态码判断请求是否成功,如果是成功状态码(如 200),则根据响应头中的 Content - Type 等信息处理响应体。例如,如果 Content - Type 是 “text/html”,则浏览器会解析 HTML 代码并渲染页面;如果是 “application/json”,则可能是通过 JavaScript 解析 JSON 数据并进行相应的业务逻辑处理。

四、HTTP 与 HTTPS 的 “安全博弈”:加密机制、证书体系如何保障数据传输安全

(一)HTTP 的安全隐患

  1. 数据明文传输:HTTP 协议传输的数据是明文形式,这意味着在数据传输过程中,若被第三方截获,数据内容将完全暴露。例如,用户在登录页面输入的用户名和密码,若通过 HTTP 协议传输,黑客可以轻松获取这些敏感信息。
  2. 缺乏身份验证:HTTP 协议无法对服务器身份进行有效验证,客户端无法确定与之通信的服务器是否为真实目标服务器。这就给中间人攻击(Man-in-the-Middle Attack)提供了机会,黑客可以伪装成目标服务器,接收客户端请求并返回伪造的响应,从而窃取用户信息或篡改数据。

(二)HTTPS 的加密机制

HTTPS(Hypertext Transfer Protocol Secure)通过在 HTTP 协议基础上添加 SSL/TLS 加密层,解决了 HTTP 的安全问题。

  1. 对称加密与非对称加密结合:在 HTTPS 通信过程中,首先使用非对称加密算法(如 RSA)进行密钥交换。客户端生成一个随机的对称加密密钥(如 AES 密钥),使用服务器的公钥对该密钥进行加密,然后发送给服务器。服务器使用自己的私钥解密得到对称加密密钥。之后,客户端和服务器之间的数据传输都使用这个对称加密密钥进行加密和解密。这种方式结合了对称加密的高效性和非对称加密的安全性,既保证了数据传输的速度,又确保了密钥交换的安全。
  2. 数字证书验证服务器身份:为了防止中间人攻击,HTTPS 引入了数字证书机制。服务器会向受信任的证书颁发机构(Certificate Authority,CA)申请数字证书,证书中包含服务器的公钥、域名、有效期等信息,以及 CA 的签名。当客户端向服务器发起 HTTPS 请求时,服务器会将数字证书发送给客户端。客户端首先验证证书的合法性,通过 CA 的根证书验证证书上的签名是否有效。如果证书合法,客户端可以从证书中获取服务器的公钥,用于后续的密钥交换和数据验证。

(三)HTTPS 的优势与应用场景

  1. 数据安全性高:通过加密机制,有效防止数据在传输过程中被窃取或篡改,保障用户信息安全。适用于涉及敏感信息传输的场景,如网上银行转账、电商支付、用户登录等。
  2. 提升用户信任度:在浏览器地址栏中,HTTPS 网站会显示安全锁标志,让用户直观感受到网站的安全性。这有助于提升用户对网站的信任度,尤其对于一些需要用户输入个人信息的网站,如社交平台、在线教育平台等。
  3. 符合安全规范要求:在一些行业,如金融、医疗、政府等,法律法规要求数据传输必须采用安全的协议。使用 HTTPS 可以确保网站符合相关安全规范,避免法律风险。

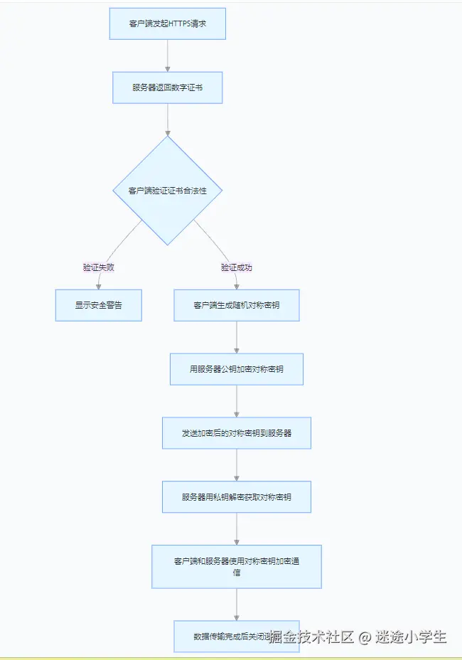
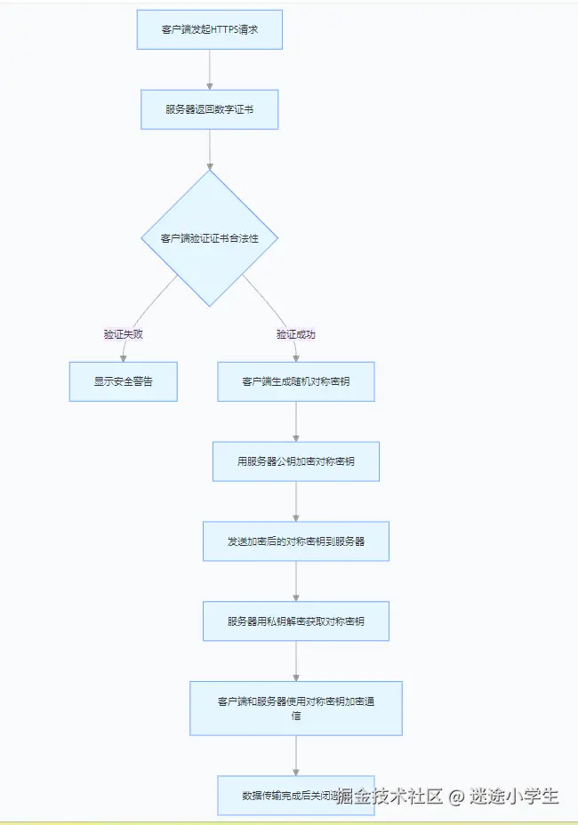
(四)HTTPS流程

image.png

  1. 客户端发起 HTTPS 请求 → 2. 服务器返回数字证书 → 3. 客户端验证证书合法性
    ↓(失败) ↓(成功)
    显示安全警告 4. 生成对称加密密钥 → 5. 用服务器公钥加密密钥
  2. 服务器用私钥解密获取密钥 → 7. 双方使用对称密钥加密通信 → 8. 通信结束关闭连接

五、面试真题拆解:从 “背答案” 到 “讲原理” 的突围技巧

(一)经典题:“GET 和 POST 方法有什么区别?”

普通回答:“GET 方法用于获取资源,POST 方法用于提交数据。GET 请求参数在 URL 中,POST 请求参数在请求体中。”

高分回答(原理级):

  • 语义层面:GET 方法从语义上表示获取资源,它应该是幂等的,即多次相同的 GET 请求应该返回相同的结果,且不会对服务器资源产生副作用。例如,多次请求 “example.com/api/product…” 应该始终返回相同的电子产品列表。而 POST 方法语义上用于创建或更新资源,通常会对服务器资源产生改变,且不保证幂等性。比如,用户提交订单的 POST 请求,每次提交都会在服务器上创建一个新订单。
  • 参数位置与安全性:GET 请求参数附加在 URL 中,以 “?” 分隔 URL 和参数,参数之间用 “&” 连接。这种方式使得参数暴露在 URL 中,容易被缓存、记录,安全性较低,不适合传输敏感信息。例如,“example.com/search?q=ap…”,搜索关键词 “apple” 和页码 “1” 都在 URL 中可见。而 POST 请求参数放在请求体中,不会显示在 URL 中,相对更安全,适合传输大量数据或敏感信息,如用户注册时的密码等信息。
  • 缓存与数据大小限制:GET 请求由于参数在 URL 中,容易被浏览器缓存,这在一些需要频繁获取相同资源且数据更新不频繁的场景下可以提高性能,减少重复请求。但 GET 请求对 URL 长度有限制,不同浏览器和服务器对 URL 长度的限制不同,一般在几千字节左右,这限制了 GET 请求能携带的数据量。POST 请求不会被浏览器缓存(除非手动设置),且对请求体大小没有严格限制(理论上只受服务器配置影响),适合传输大数据量,如上传文件等操作。

(二)挖坑题:“HTTP 状态码 301 和 302 有什么区别?

普通回答:“301 表示永久重定向,302 表示临时重定向。”

高分回答(细节控):

  • 定义与用途:301 状态码表示资源已被永久移动到新的 URL,搜索引擎等客户端在接收到 301 响应后,会更新对该资源的索引,将旧 URL 替换为新 URL。例如,网站进行域名迁移时,可使用 301 重定向,确保用户通过旧域名访问时自动跳转到新域名,且搜索引擎能正确更新索引。302 状态码表示资源临时移动到新的 URL,客户端在接收到 302 响应后,应继续使用旧 URL 进行后续请求,因为资源可能在未来会回到旧位置。比如,电商网站在进行促销活动时,将某个商品页面临时重定向到活动页面,活动结束后商品页面会恢复到原来的 URL,此时就适合使用 302 重定向。
  • 缓存与 SEO 影响:由于 301 是永久重定向,搜索引擎会将旧 URL 的权重传递给新 URL,有利于 SEO 优化。而 302 重定向不会传递权重,因为搜索引擎认为这只是临时的跳转,旧 URL 仍然是主要的资源地址。在缓存方面,一些客户端会缓存 301 重定向的结果,下次请求相同资源时直接访问新 URL,提高访问速度;而 302 重定向一般不会被缓存,每次请求都需要重新获取响应,以确保资源位置没有变化。

(三)进阶题:"HTTP2.0 的多路复用是如何提升性能的?"

  1. 问题定位:HTTP1.x 因单连接单请求导致队头阻塞,每次请求需新建连接,性能损耗大。
  2. 核心原理
    • HTTP2.0 通过二进制分帧层将请求 / 响应分解为帧,以流(Stream)为单位并行传输。
    • 同一 TCP 连接中,多个流的帧交错传输,接收方按流 ID 重组数据。
  3. 性能优化点
    • 消除队头阻塞:某一流阻塞不影响其他流(如 CSS 加载慢不阻塞 JS 执行)。
    • 连接复用:减少 TCP 三次握手和 TLS 握手开销(尤其移动端效果显著)。
    • 带宽优化:帧级并行传输 + 头部压缩(HPACK),提升带宽利用率。
  4. 数据佐证
    典型场景下页面加载速度提升 30%~50%,连接开销减少 80% 以上。

六、实战优化:基于 HTTP 协议的性能提升策略与常见误区

(一)核心优化策略:从协议特性到工程实践

1. 资源压缩与传输优化

  • 文本资源启用 Gzip/Brotli 压缩(Nginx 配置示例):
gzip on;
gzip_types text/plain text/css application/javascript;
gzip_comp_level 6;  # 压缩级别(1-9,默认6
  • 图片采用响应式
<img src="logo.jpg" 
     srcset="logo-320.jpg 320w, logo-640.jpg 640w" 
     sizes="(max-width: 640px) 100vw, 640px" />

2. 缓存策略精细化配置

HTTP 缓存分级策略:

image.png

3. 连接管理与协议升级

  • HTTP2.0/3.0 升级:
listen 443 ssl http2;  # 开启HTTP2
ssl_protocols TLSv1.2 TLSv1.3;
  • TCP 连接优化(调整 TCP 参数)
net.ipv4.tcp_fin_timeout = 30  # 连接关闭超时时间
net.ipv4.tcp_keepalive_time = 60  # 保活时间

4. 资源加载优先级控制

  • 关键资源预加载:
<link rel="preload" href="main.css" as="style">
<link rel="dns-prefetch" href="https://cdn.example.com">
  • 非关键资源异步加载:
<script defer src="analytics.js"></script> # 延迟执行,不阻塞DOM渲染 
<script async src="comments.js"></script> # 异步执行,不阻塞DOM解析

(二)常见误区与避坑指南

1. 缓存配置误区

  • 错误做法

    • 所有资源统一设置Cache-Control: max-age=0(禁用缓存)。
    • 动态接口使用强缓存(如用户信息接口缓存 1 年,导致数据过期)。
  • 正确策略

    • 静态资源按类型分级缓存,动态数据使用no-cache+ 协商缓存。
    • 示例:用户信息接口设置Cache-Control: no-cache, must-revalidate

2. HTTP2.0 特性浪费

  • 反模式

    • 仍按 HTTP1.x 思维拆分资源(如将 JS 拆分为 10 个小文件),导致 HTTP2.0 多路复用效率下降。
    • 未启用头部压缩(HPACK),浪费带宽。
  • 优化方案

    • 合并同类小文件,利用 HTTP2.0 多路复用处理大文件分片。
    • 确保服务器开启 HTTP2.0 头部压缩(Nginx 默认开启)。

3. HTTPS 配置错误

  • 性能损耗场景

    • 使用低版本 TLS 协议(如 TLSv1.0),加密效率低且存在安全漏洞。
    • 证书链过长,导致 TLS 握手延迟增加。
  • 优化措施

    • 升级 TLSv1.2+,禁用不安全协议(Nginx 配置)

    • 合并证书链,减少握手阶段数据传输量。

4. 忽视浏览器并发限制

  • 问题表现

    • 同一域名下同时发起超过浏览器限制的请求数(如 Chrome 默认 6 个 TCP 连接),导致请求排队。
  • 解决方案

    • 资源分域名部署(如静态资源使用cdn.example.com),利用浏览器多域名并发特性。
    • 示例:将图片、JS、CSS 分别部署在 3 个 CDN 域名下,突破单域名 6 连接限制。

(三)性能监控与问题诊断

1. 关键工具使用

  • 浏览器 DevTools

    • Network面板查看请求瀑布图,定位慢请求(如红色柱状图表示等待时间)。
    • Waterfall视图分析 HTTP2.0 流并行情况(绿色块为并行传输的帧)。
  • Lighthouse 性能报告

    • 关注First Contentful Paint(FCP)和Time to Interactive(TTI)指标,定位缓存 / 压缩问题。

2. 典型性能瓶颈诊断

  • 场景:页面加载慢,Network 显示大量200 OK而非304 Not Modified
  • 原因:协商缓存未生效(如未设置ETagLast-Modified)。