使用AI工具 Trae来开发一个贪吃蛇小游戏,霓虹风格!

140 阅读2分钟

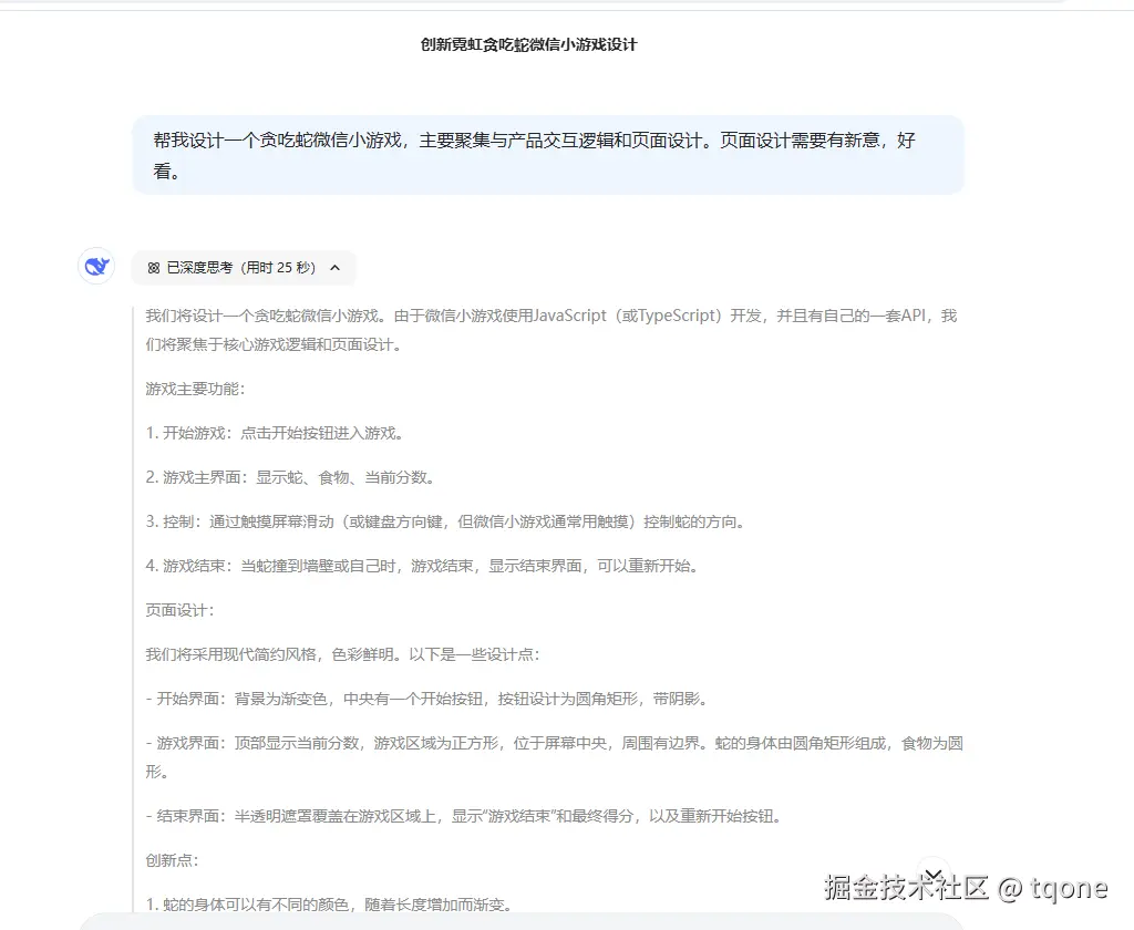
最近一直在使用Trae,之前就想试试它的AI能力。平常都是使用vscode+内置的AI插件。当我看到它的这个智能体功能后,我就想着自己使用它快速开发一个项目。但想着开发啥呢,想来想去。好像自己没咋开发过游戏,不知道它能不能帮我实现我的游戏开发小愿望。于是我就先问了问deepSeek帮我设计看下,结果出奇的让我满意。

image.png

它给出了完整的代码展示,点击运行就出现了下面最开始的效果。 页面效果非常符合我的预期,但这个只是一个简单html页面,我想的是能不能利用这个html页面作为参照来开发一个小程序呢? 于是我就想到使用Trae的智能体来试试。我先将这个html保存了下来。

image.png

接下来就是我利用Trae来进行完整开发的过程了。

一、将自己新建的微信小程序项目在Trae中建立工作区,然后开启对话。

image.png

它很快就理解了我的需求,并进行了相关的输出。这看着感觉太舒服了,我也挺震惊的,特别是这效率,要是放在以前,至少不得花一两天得时间来实现吗。 接着我让它对项目进行了单位的换算、样式的优化,还有一些功能上的完善和问题修复。 由于对话内容太多了,就给大家列举一部分了。

image.png

image.png

image.png

image.png

image.png

最后通过自己与Trae的共同努力下,我的霓虹贪吃蛇终于是完成了。 霓虹贪吃蛇一共开发了两个端的,一个是web端,一个是小程序端。由于小程序端没发布,下面给大家进行web端的展示。

image.png

image.png

image.png

image.png

总结:

总的来说,这次用Trae 开发的体验还是挺好的,它能极大的提高开发效率。一句话就能实现我想要的结果,能帮我去生成、修改文件。虽然有时还是需要自己动手去修改,但我想未来Trae的这个能力会越来越强。建议大家有时间可以试试Trae。

写在最后:

欢迎掘友来试试我的霓虹贪吃蛇,也欢迎大家多多提建议。

游戏地址:tqone.github.io/snake-game-…