蚂蚁百宝箱MCP开发实战:非遗茶艺智能体「茶艺大师-V2」全流程解析

217 阅读4分钟

在人工智能重塑传统行业的浪潮中,蚂蚁百宝箱平台,链接如下: 百宝箱百宝箱平台是一款可以提供一站式 AI 原生应用的开发平台,您无需具有任何代码基础,只需通过自然语言即可三步完成应用的创建与发布。百宝箱平台不仅可以帮助您轻松创建各类智能体,一键发布到支付宝小程序,释放无限可能,快来登录百宝箱平台开启您的 AI 应用创作之旅吧!https://tbox.alipay.com/community?operationSource=1006 为开发者提供了低门槛的智能体创作工具。本文将基于百宝箱MCP能力,详细解析生活服务方向智能体​「茶艺大师-V2」​的开发全流程,实现非遗茶道技艺的数字化传承与创新服务。

一、注册与审核流程

  1. 平台注册
    通过蚂蚁百宝箱专属链接完成注册:
    百宝箱百宝箱平台是一款可以提供一站式 AI 原生应用的开发平台,您无需具有任何代码基础,只需通过自然语言即可三步完成应用的创建与发布。百宝箱平台不仅可以帮助您轻松创建各类智能体,一键发布到支付宝小程序,释放无限可能,快来登录百宝箱平台开启您的 AI 应用创作之旅吧!https://tbox.alipay.com/community?operationSource=1006
    注:注册后需等待账号审核通过方可开发智能体。
  2. 方向规划
    选择生活服务方向,核心目标:
    ✅ 根据茶叶品种、水质、口味生成精准冲泡方案
    ✅ 输出PDF报告+参考图片+B站视频链接
    ✅ 接入支付宝打赏实现服务闭环

​​

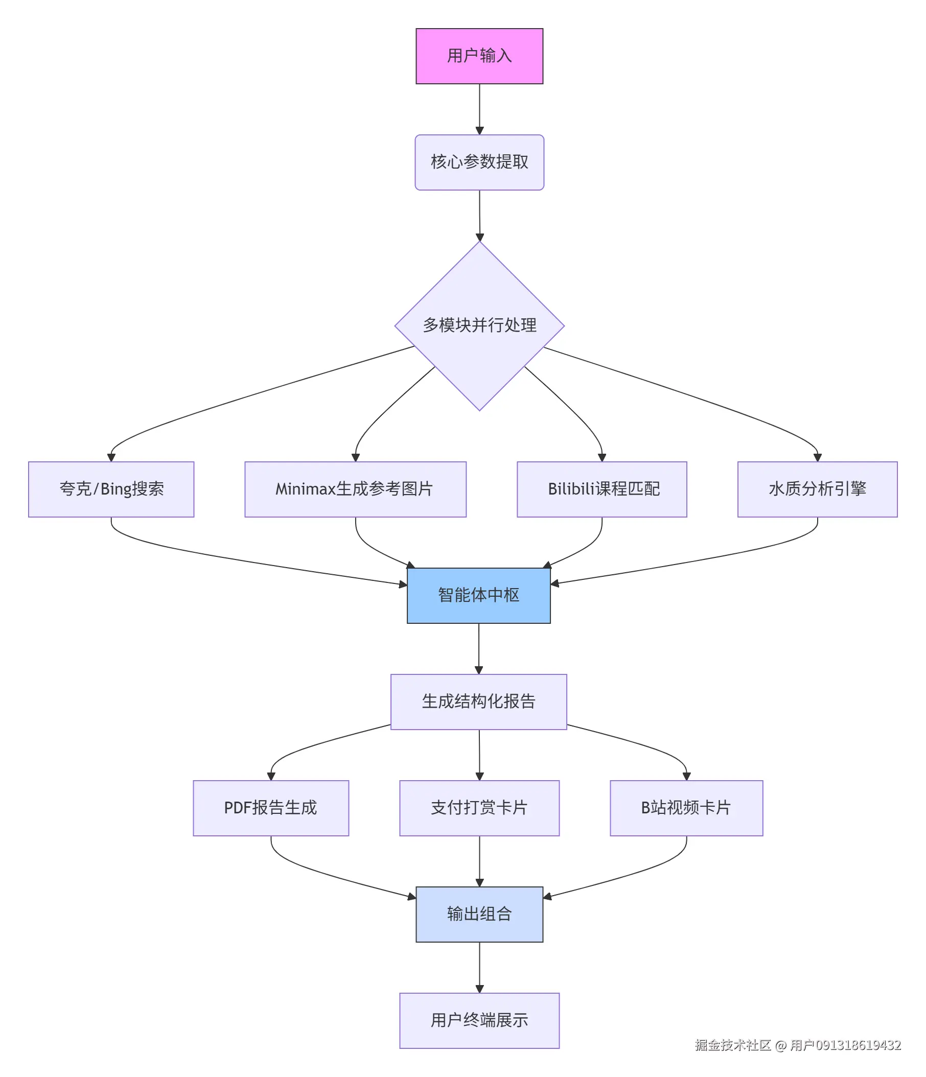
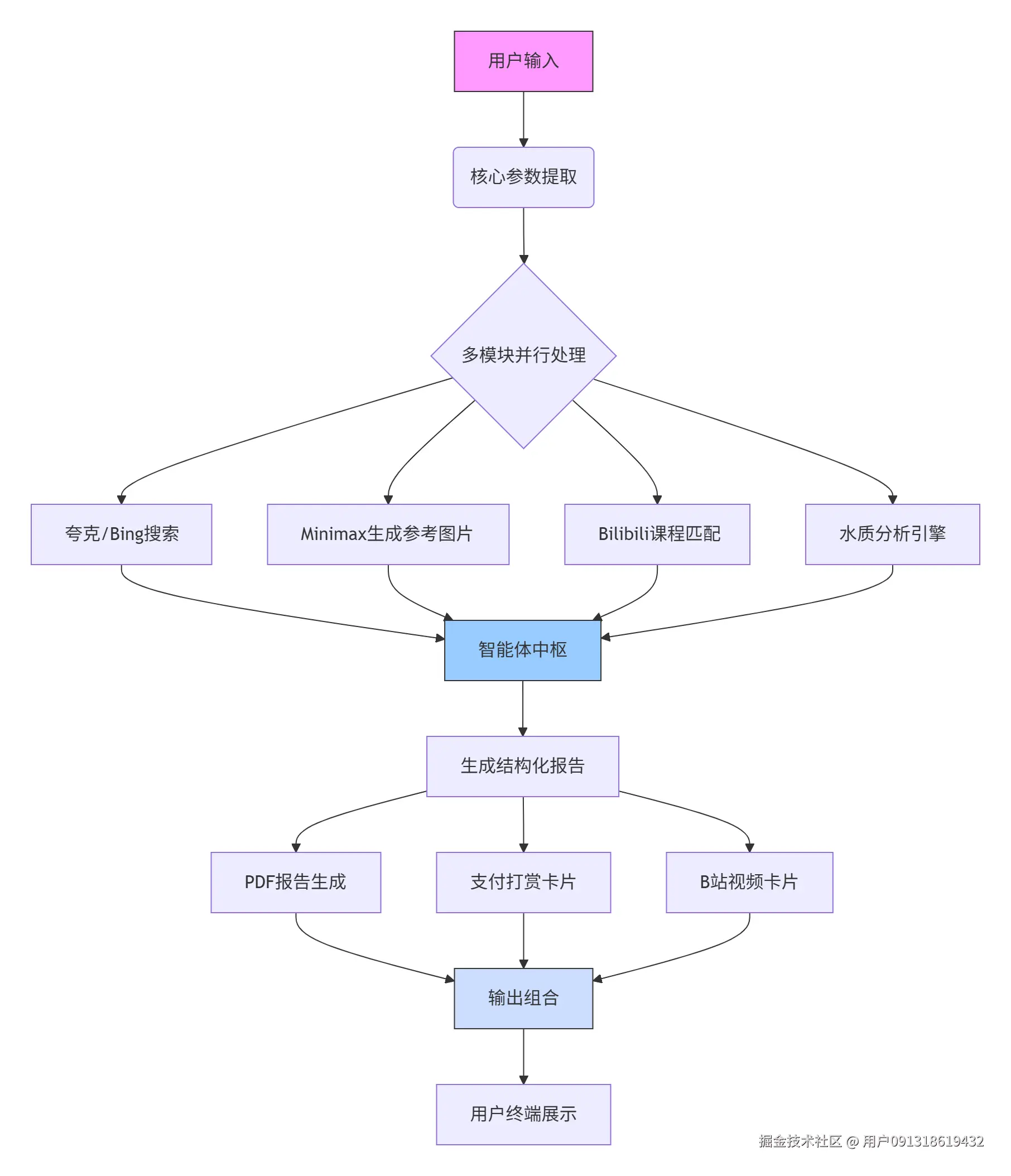
 二、核心功能实现(工作流设计)

通过蚂蚁百宝箱的 ​工作流模式​ 串联多模块能力: ​关键MCP能力整合:

MCP组件功能作用
Bing CN MCP/fetch_webpage爬取非遗茶艺文献与水质数据
Minimax-MCP/text_to_image生成茶叶冲泡示意图
文本转换工具将方案转为PDF报告
支付宝MCP Server创建虚拟打赏支付(见示例图↓)
搜索Bilibili课程匹配教学视频
支付功能示意图:

三、功能特色与创新点

1. 多模态交互打破Chatbot局限

  • 结构化输出​:PDF报告包含水温/时长/茶具推荐等参数
  • 视觉化引导​:自动生成茶汤色泽参考图(Minimax驱动)
  • 场景延伸​:嵌入B站教学视频链接实现“看学一体”

​ ​

 2. 支付场景闭环

# 支付宝MCP调用伪代码
def create_tip_link(tea_name): 
    return f"https://pay.alipay.com/{tea_name}_tip"

3. 智能引导与记忆

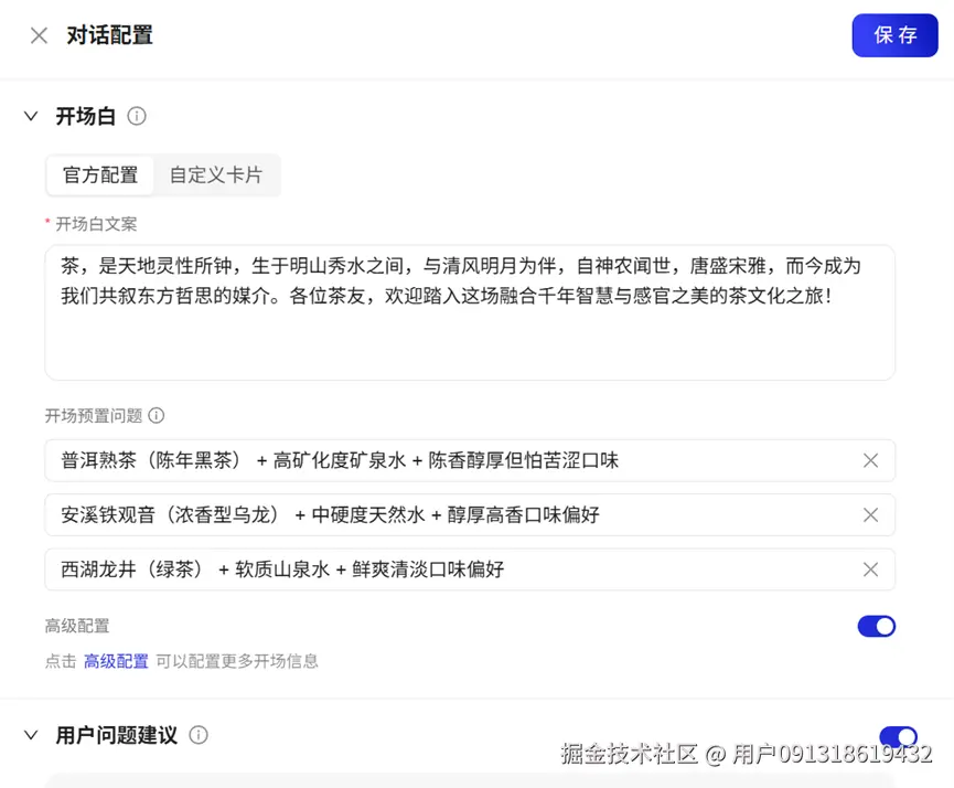
通过对话配置预设用户场景:

支持“普洱熟茶+矿泉水+怕苦涩”等复合条件查询

四、避坑指南

问题类型解决方案
MCP权限错误检查组件是否绑定支付宝开发者账号
图片生成失败优化Minimax提示词精度
支付链接超时配置异步回调验证机制

结语

「茶艺大师-V2」通过蚂蚁百宝箱的夸克搜索+支付宝MCP+多模态输出能力,构建了“咨询-方案-学习-打赏”的完整生活服务闭环。这种模式可复用于烹饪、花艺等传统技艺数字化场景,推动智能体技术在文化传承领域的深度应用。

 我的智能体链接:百宝箱百宝箱平台是一款可以提供一站式 AI 原生应用的开发平台,您无需具有任何代码基础,只需通过自然语言即可三步完成应用的创建与发布。百宝箱平台不仅可以帮助您轻松创建各类智能体,一键发布到支付宝小程序,释放无限可能,快来登录百宝箱平台开启您的 AI 应用创作之旅吧!https://www.tbox.cn/share/202506APIHoQ00453005?platform=WebService

界面图:

​​