国内大模型竞争格局深度分析:三大梯队战斗力透视与未来突围路径探索

658 阅读35分钟

在年初DeepSeek的冲击下,国内大模型格局发生了很多变化。本文尝试对国内大模型的竞争格局进行分析,本文观点仅代表个人见解,如有不同看法,欢迎理性探讨。

我们先盘点第一梯队。

我认为目前处于第一团队的有:豆包、千问、混元、DeepSeek4家。

国内大模型第一梯队我认为是四个大模型:豆包、千问、混元、DeepSeek。

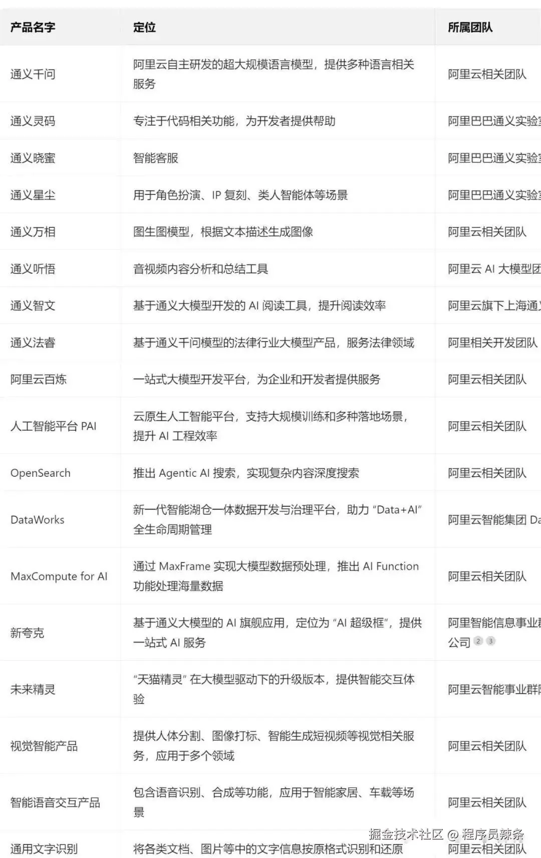
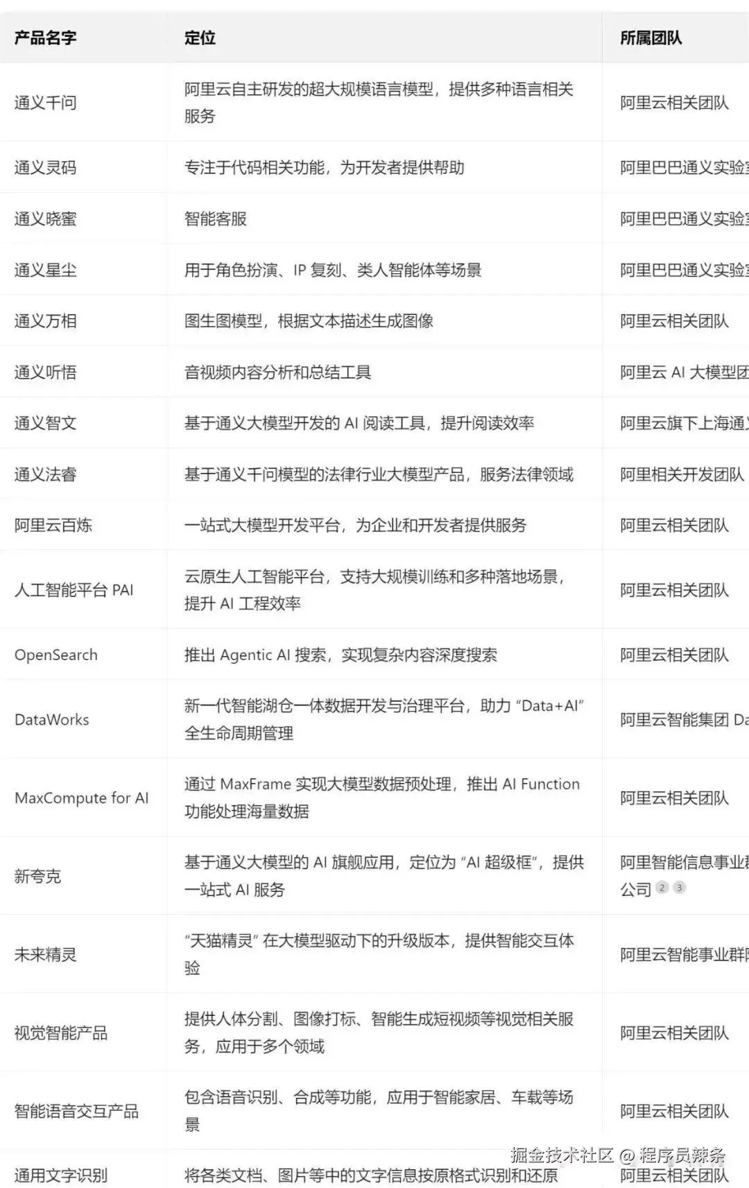
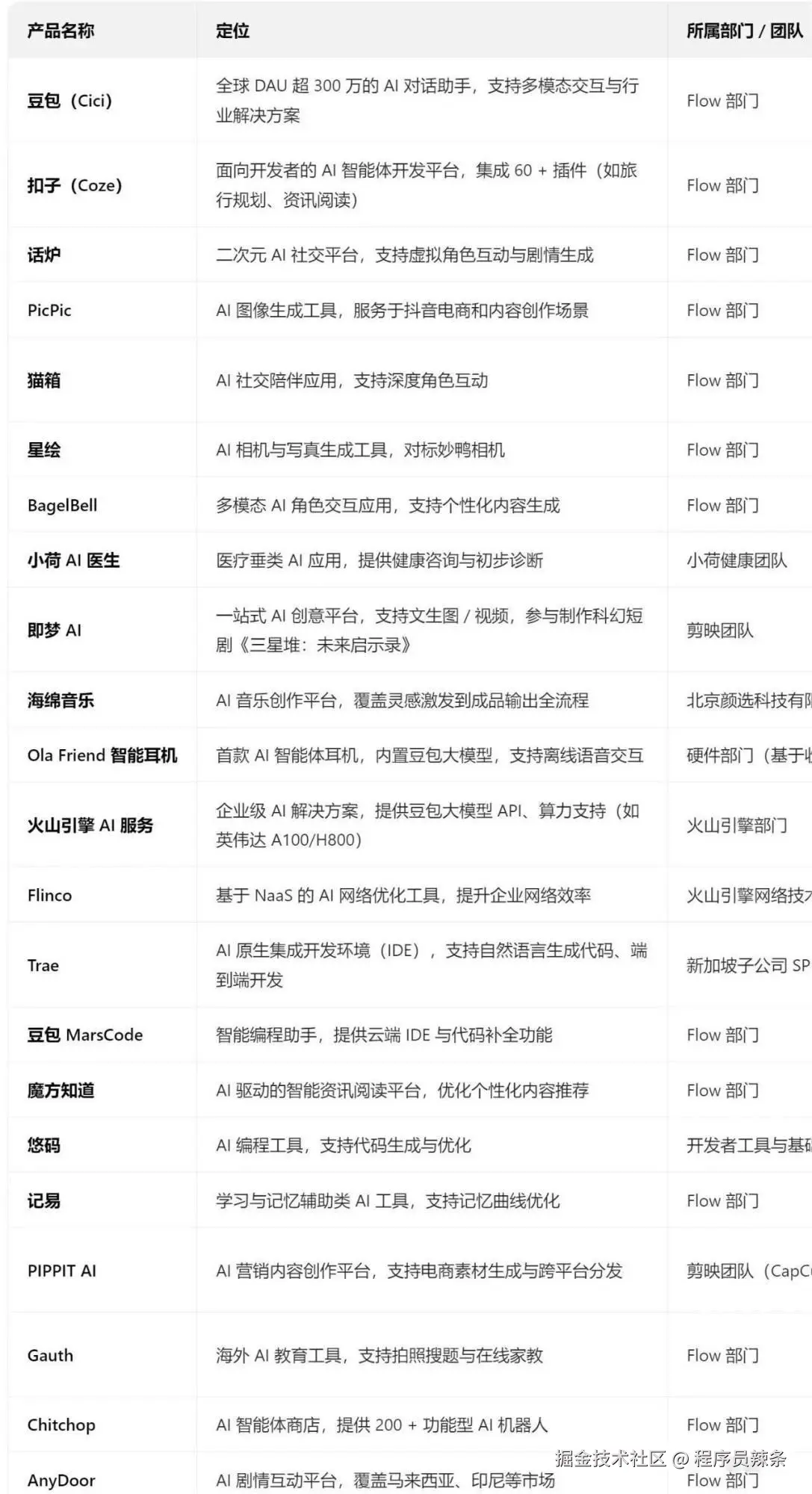
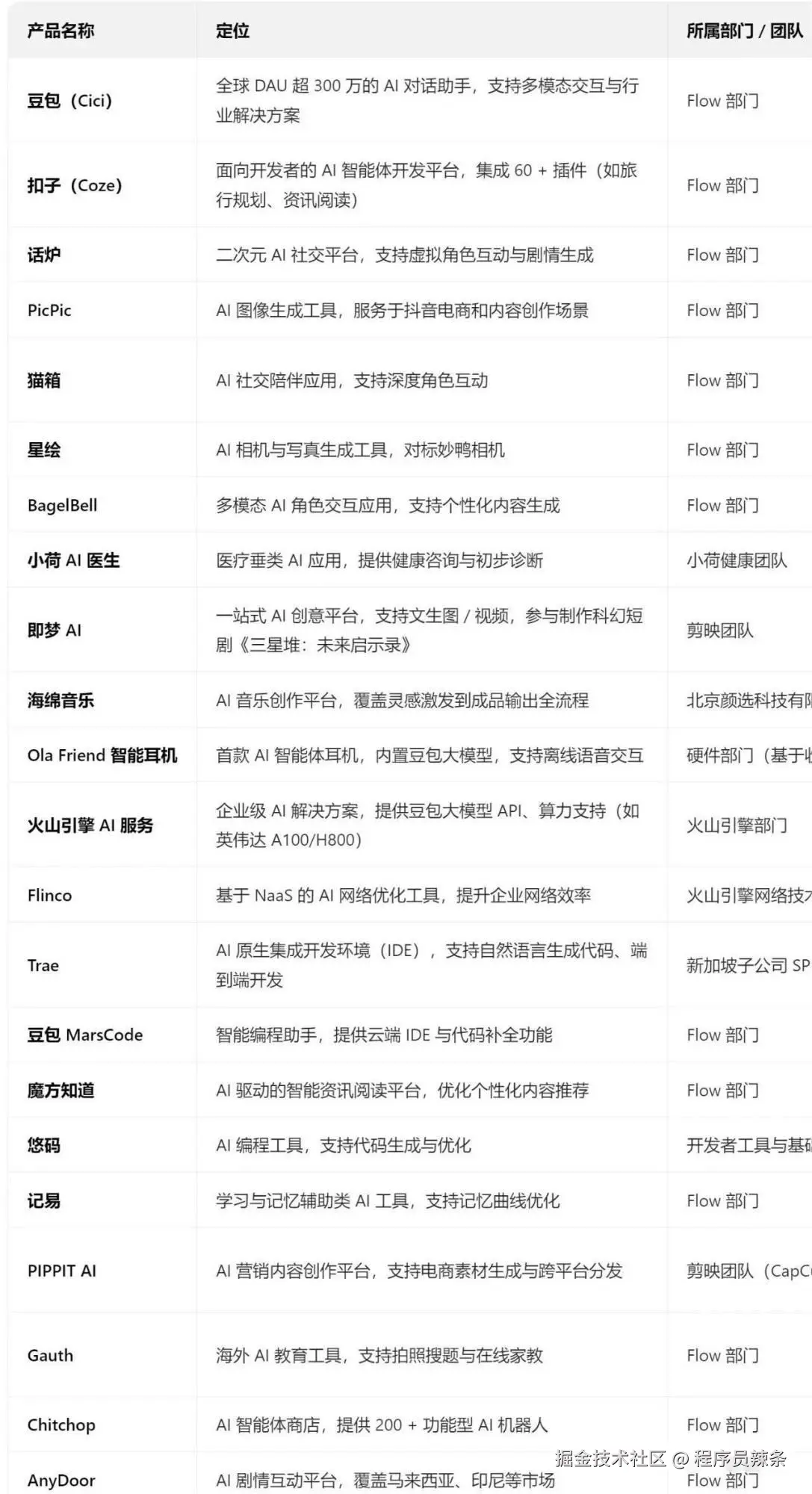
1.豆包

豆包属于字节跳动旗下旗舰AI产品,25年之前,用户量一直遥遥领先其他大模型,虽然今天受到DeepSeek冲击,用户量增长有所放缓,第一的位置也让位于DeepSeek,但是丝毫不影响豆包的发展潜力,我倒是觉得DeepSeek给了豆包发展很多新思路。

豆包的优点:

(1)背后字节大树,给钱、给人、给流量,而且从张一鸣到中层和基层,都对AI发展取得高度认同。对字节而言,这是一场不能输的仗。

(2)字节独特的文化属性,比如字节内部实行赛马机制,数据不行那就直接让别的部门吞并甚至消失,比如豆包(Flow 部门)和即梦(剪映团队)就分属不同部门,此前豆包刚刚合并了星绘团队等。

(3)豆包形成较为完整的产品矩阵,仅Flow 部门内就有豆包、扣子、话炉等多款爆款产品,特别是推出的扣子空间,让字节直接进入了超级智能体竞争中。

(4)豆包定位在AI时代的门户,虽然有人说豆包的功能有些冗余,但是不得不说豆包提供了最基本的AI场景,很多功能都基于独有技术和创新思维,未来豆包会延伸出更多好用的功能。另外,豆包的更新频率非常快,好产品是迭代出来的。

字节跳动旗下AI产品

2.千问

千问是阿里的大模型代表。阿里的AI战略和字节有所不同,字节的AI产品大多是自己团队开发,然后在自己生态内发展;阿里巴巴则是通过投资占据各个赛道,然后集中发力,阿里巴巴投资的大模型有MiniMax、智谱AI、百川智能和零一万物等。 

千问行业内也有很好的口碑,第一是阿里采取了开源策略,可以和阿里生态下的中小企业协调发展;第二是千问的功能也非常能打,很多能力提升非常快;第三千问是阿里巴巴AI战略的核心,给予的资源非常丰富。 

围绕千问阿里巴巴逐渐形成AI生态,除了天猫淘宝等电商平台外,还ToB的钉钉,ToC的夸克,硬件设备天猫精灵,以及菜鸟等实际场景的应用。从生态上来讲,阿里是最完整的。 

另外,阿里云在AI发展中起到了举足轻重的作用,云越来越成为AI时代的底层设置,随着AI发展,云越来越重要,也就是手阿里的权重也越来越重。

3.混元

混元是腾讯的主打AI大模型。腾讯应该说是DeepSeek的最大收益者,它是最坚定的所有产品接入DeepSeek,借助DeepSeek发展自家AI产品,这也符合腾讯的追随策略。

之前,混元没啥存在性,但是随时腾讯在AI领域的重视和持续投入,混元的讲话地位越来越高,今天一篇文章介绍混元和DeepSeek是国内唯二进入某榜单的大模型。

其实,到现在腾讯从竞争中胜出的主要动因还是DeepSeek,甚至有人可能认为DeepSeek就是腾讯的。但是从长远来看,腾讯一定是慢慢剥离DeepSeek,当DeepSeek不能为腾讯带来流量和品牌的时候,那时候腾讯的亲生儿子混元就该上位了。

不过,不得不佩服腾讯的战略,腾讯放在自己的面子,协调内部权益,坚决拥抱DeepSeek,DeepSeek影响力+腾讯生成成为腾讯AI最大的特征。

腾讯AI的优点:

(1)产品全面接入DeepSeek,包括微信这种最核心的品牌和流量产品,也包括ima这种新产品。

(2)将元宝作为最核心的大模型产品,这有对抗豆包的意图(名字都相似),将元宝接入微信,实现创新。

(3)将QQ浏览器改成像豆包、夸克一样的AI入口产品,直接硬刚竞争。

(4)推出ima等新型产品,不断创新。

4.DeepSeek

为啥将DeepSeek放在最后呢?

DeepSeek其实横空出世,虽然带来了史诗级的影响,但是DeepSeek的长期发展还需要观察。 

目前DeepSeek的优势是:知名度特别高,很多人知道AI是因为DeepSeek的影响;产品的能力也不错,在国内大模型中一直领先;用户量很大。 

但是,DeepSeek的劣势也越来越明显: 

DeepSeek的生态建设不够,虽然DeepSeek背后有幻方量化,但是大模型的发展不仅需要技术团队、硬件设置,还需要数据、应用场景等软实力,很显然,DeepSeek在数据、应用场景等方面都是弱势; 

持续有效的创新,DeepSeek在算法和思维链等方面取得了很大创新,但是能不能一直领先创新,在日新月异的AI发展中,这很难,对比DeepSeek和豆包的更新频率就可以看出,DeepSeek的更新频率慢很多。 

对于DeepSeek我们给予充分尊重,但是对DeepSeek的发展,我们保持观察。

接着我们来分析第二梯队。

在我心里第二梯队有这4家:百度、360、讯飞、KIMI。

说真的,这4家都有机会冲进第一梯队,都有自己的独门绝技。可就是因为各种原因,发展上出了点问题,和第一梯队拉开了点差距。

一、最可惜的百度

百度啊,那真是可惜透顶了,就像手里握着一副好牌,却打得有点稀烂,AI发展有点使不上劲。其实吧,百度完全有实力进入第一梯队。百度旗下好产品那是一堆一堆的,像百度自由画布、百度网盘、橙篇啥的。可在这激烈的市场竞争里,再加上百度自己内部的结构问题,导致百度在AI战略判断上就像个迷路的小孩,不太明晰。

1. 百度的优势

(1)国内最早扎根AI的大厂

百度早在2010年就开始在AI领域布局了,还陆陆续续开始测试智能驾驶。它也是国内最早发布大模型的大厂呢!2023年3月16日,百度开了个新闻发布会,正式推出文心一言,这可是国内首个对标ChatGPT的生成式大语言模型产品。文心一言一发布,那用户量就像坐了火箭一样猛增,成了当时的当红炸子鸡。

(2)内容生态非常完善

百度靠着百度搜索,积累了海量的数据。百度贴吧、百度新闻这些内容平台,还有百度文库、百度网盘这些平台,都积累了大量成熟又有深度的数据资产。这些数据资产在AI时代那可是核心竞争力的一部分。百度的产品矩阵也相当厉害,ToC端有百度搜索、百度APP、百度文库等产品,ToB端也有不少用户,百度搜索的好多用户都来自B端。可以说,百度的内容和产品生态都相当完善。

(3)核心的搜索能力和心智

在中国,百度那几乎就成了搜索引擎的代名词,虽说也面临着搜狗、360等产品的竞争,但一直稳坐搜索老大的位置。进入AI时代,搜索成了AI的重要功能,也是核心能力。你看bing,大力发展搜索,成了很多大模型的搜索供应商;国内的博查定位在AI搜索,给DeepSeek等产品提供搜索API。而且,AI搜索还是个独立的赛道,国外有perplexity,国内有秘塔,都定位在AI搜索。其实啊,百度是最有机会切换到AI搜索的公司。

(4)旗下的很多AI产品非常不错

去年百度陆陆续续推出了X1、4.5等新模型,还高调宣布取消会员收费,接入DeepSeek。这一波操作可给百度拉来了不少用户。同时,依托文库和网盘,百度推出了自由画布、简单听记、橙篇、心响等一批AI产品。说实话,这里边有些产品性能还真不错,看得出百度的产品设计能力还是有的。百度一直建设的智能云,还有它积累的技术和人才,都给百度AI发展撑足了底气。

百度按理说应该是国内大厂里AI发展最好的公司,可感觉上呢,百度在AI战略上就像个墙头草,反复摇摆,错过了好多机会。所以啊,咱就把百度归到第二梯队了。

2. 百度的不足

(1)领先成为先烈

百度最早推出文心一言大模型,一下子就吸引了第一波流量。可文心一言发布后,网友就质疑它是套壳,这好感度一下子就降了不少。文心一言有了流量后,学ChatGPT搞会员收费策略。结果后面跟进的大模型几乎都是免费使用的,百度这一波操作又把第一波流量给丢了。李彦宏在好多次演讲里都强调闭源才是大模型的未来,百度大模型也都采用闭源策略。可后来DeepSeek证明了开源大模型的优势。百度领先之后,没趁着优势加速跑,想太多,把先发优势给丢了,成了先烈。

(2)团队框架及人才流动

百度因为战略摇摆,频繁地进行架构重组,这可把关键岗位的人员折腾坏了,好多人都变动了。2003 - 2019年,百度差不多有50名高管离职,副总裁占比超过40%。AI领域的核心人才,像吴恩达、余凯、景鲲都走了,技术团队的实力一下子就被削弱了。而且内部管理还存在“尾大不掉”的现象,中层利益固化,改革的阻力那叫一个大。

(3)萝卜快跑遭遇政策和舆论双压力

百度在智能驾驶上投了好多钱,可萝卜快跑试运营之后,市场大规模投放就延缓了。在武汉试运营的时候,还引发出租车司机大规模抗议,这也影响了政府在自动驾驶方面的决策。百度AI落地的场景被严重压缩了。

(4)尾大不掉

百度是最有优势转型AI搜索的公司,可到现在百度首页还是老样子,在AI的冲击下,才在百度搜索框下面加了个AI入口。为啥不直接把搜索框改成AI搜索框呢?现在不光秘塔,豆包、夸克等都能搞AI搜索了。原因可能是百度是上市公司,得保证利润,百度搜索可是最核心的利润来源,在营收压力下,不敢轻易改。

总结:百度不是没实力,而是“有实力,但总掉链子”,这才让人扼腕。好在AI江湖风云莫测,百度还是有机会再战江湖。百度真是太可惜了,不过AI市场变化比变脸还快,百度说不定还有机会抓住机会重新崛起呢。

二、一通乱打的360

360和百度有些地方还挺像的,都有生态建设,都把搜索当核心产品,也都一门心思发展AI。可360的思路和百度那可就大不一样了。

1. 360的优势

(1)周鸿祎的品牌和流量

和李彦宏的低调比起来,360的周鸿祎那可高调得很。这两年尝到了自媒体的甜头,疯狂通过自媒体宣传产品,还搞了好几场演讲,在AI领域那是掀起了不小的波澜。尤其是纳米AI接入DeepSeek的时候,搞了个抽奖汽车活动,把360产品的热度直接拉满。最近啊,周鸿祎还说要砍掉360的市场部,自己筹备演讲。嘿,看来老周是“越来越膨胀”了。周鸿祎带来的可不只是流量,还主导了360AI发展的战略,360的产品布局和打法都深深烙着周鸿祎的印记。周鸿祎的打法那真是,一边出其不意,一边又有点“流氓”。

(2)生态优势

360的生态建设虽说比不上腾讯、阿里、字节、百度,但在一众大厂里,也算是比较完备的。一方面,360在安全领域那可是老大,ToB和ToC都有很大的影响力。AI安全也是个不能丢的战场,所以360做AI的动力比其他大厂要足。另一方面,通过360杀毒、360浏览器、360搜索等产品,积累了大量的数据和用户。而且360还储备了不少优秀人才,布局了深厚的硬件资源。

(3)产品布局广,形成小闭环

360铁了心要把360搜索转型成AI搜索,不惜花重金买了“so.com”域名。现在360在国内AI搜索领域可是坐了头把交椅,和扭扭捏捏的百度形成了鲜明对比。依托360浏览器和搜索,360推出和整合了一堆小应用、小工具。要是想深度使用这些工具,就得买会员或者付费,初步形成了小闭环,给360带来了不少收入。在AI变现困难的大环境下,360算是闯出了自己的一条路。360还秉持开放策略,把国内所有大模型都集合起来了。在360旗下的纳米AI平台,能方便、免费使用国内所有大模型,还能让不同模型担任不同角色从不同角度分析问题。而且360还是第一批介入DeepSeek的平台,周鸿祎还亲自站台高调宣布,给360引来了一大波流量。通用智能体出现后,360也快速跟上,推出了纳米AI智能体,还同步接入了众多MCP应用,在产品设计上挺有创新的。

2. 360不足

虽说360有这么多优势,纳米AI的数据也挺亮眼(2025年3月,APP月活跃用户(MAU)超1900万),但感觉360在AI时代的存在感不是很强(这只是我个人感受哈)。不管是选大模型还是智能体,第一选择可能都不是360旗下的产品。原因分析如下:

(1)对周鸿祎个人过度依赖

不管是产品端还是宣传端,周鸿祎对360那是有绝对的影响力和主导权。周鸿祎外号“红衣大炮”,喜欢他风格的人不少,不喜欢他风格的人也很多。周鸿祎的市场和产品敏锐性确实不错,但他的性格善变,这就导致360的产品不够专注,没打造出一款能引领AI的核心产品。长此以往,我觉得AI只能成为安全业务的附庸,很难独立发展,更难追上第一梯队的步伐。

(2)战略摇摆

360的核心产品是啥?是360搜索?360智脑?还是纳米AI?感觉都是,又好像都不是。和字节、阿里比起来,360的战略明显不够坚定。字节旗下的豆包、即梦都很能打,几乎都占了所在赛道的头部位置,扩展性还好。可360的产品就比较平庸,好多小应用,像修图、阅读等,用一下就要收费,有点像街边小广告。百度都取消会员了,专心搞产品和流量,360呢?

(3)国际化布局不足

字节、阿里都在国际化上布局得很深,推出了好多有影响力的产品。可360在国际化布局上就有点欠缺了。

总结:360就像个江湖豪侠,打法灵活、出手奇特,但还缺点定力和章法。期待哪天“红衣大炮”来一记惊天逆袭。受周鸿祎的影响,360的风格太强烈了,可能注定不会走寻常路。期待360能带来更多惊喜!

三、高调务实的讯飞

最近几年,有AI加持,讯飞发展得还不错。2024年营收233.43亿元,同比增长18.79%。能实现两位数的增长,相当可以了。

1. 很早发力AI

2023年的时候,讯飞三天两头召开发布会,发布新产品,每次都说自己超过了ChatGPT。不管咋说,讯飞早期确实挺高调的,总裁还经常主持发布会,看得出对AI业务很重视。可最近好像没那么频繁了(也可能是我没关注),也没推出啥特别重磅的产品(前一阵发布了讯飞智能体平台,没啥太大反响)。讯飞走了条从高调到低调的路线。

2. 销售属性强,营销属性弱

讯飞严格来说不算互联网公司,做流量不是它擅长的。它是技术研发公司,专注语音领域。讯飞市场部挺大的,主要把产品卖给B端用户,所以销售属性很强,营销属性弱。2025年讯飞明确了“加强C端、做深B端、选择G端”的市场战略,重点布局教育、政务、汽车、科技等领域。尤其是教育领域,讯飞的市场占有率很高。可以说,讯飞的战略挺符合它的特点,发挥了自己的长处。

3. 大模型不突出

讯飞模型发展得早,但在竞争白热化的现在,讯飞大模型不太显眼。它既不算大厂模型,也不是AI六小龙,在AI领域有点尴尬。做B端市场有个问题,就是对产品打磨不够精细。我在学校上课用的是讯飞提供的系统,说实话,bug太多了。要不是学校采购,我自己肯定不选讯飞。这种情况也反映在讯飞产品上,产品不够极致,有点平庸,可能会给讯飞后续发展带来隐患。

4. 公司管理及理念偏保守

讯飞是国产AI上市公司的代表,在资本市场挺受欢迎。但它的公司管理和理念偏学术派,比较保守。有个朋友介绍我和字节的一位高管聊,他是中科院博士毕业进的讯飞,做到副总裁,然后跳槽到阿里,又到了字节。他说字节的文化对他冲击太大了。举个例子,他在讯飞的时候有个超大的办公室,到了字节只能坐工位。可见文化差异挺大。

总结:讯飞战略清晰、路径稳健,但想要冲刺第一梯队,得先突破公司文化这道“隐形墙”。我觉得讯飞在现有的公司文化和机制下制定的战略没问题,但要想在未来更有竞争力,可能得突破现有的文化和机制,这可太难了!

四、孤狼:KIMI

KIMI就像AI圈的一匹孤狼,没有大厂爸爸罩着,全靠自己打拼,一度混得风生水起。可惜现在有点“前有狼,后有虎”,处境不妙。

1. 排名下滑

KIMI曾经是排名第一的国产大模型,可先是被豆包超越,接着又被DeepSeek超越,估计后面还会被更多大模型超越。这和KIMI单薄的生态有关,也和创始团队的发展战略有关。

2. 薄弱的生态是致命伤

大模型工具属性强,用户留存时间短,流失性强。只有深入建设生态,才能吸引和留住用户。字节、阿里、腾讯、百度都在布局AI生态。KIMI从一开始就只有KIMI大模型,在最黄金的时期没依托它布局更深的生态,后续发展肯定乏力。2025年,KIMI终于有动作了,宣布建设社区,和财新、小红书合作。大家呼声挺高,但实际行动不明显,效果也不突出。看来KIMI还是没下定决心大力发展生态。发展了生态,就算KIMI用户量不增长,也能保持体量,还能长出更多能带来营收的产品和思路。要是不搞生态,KIMI的发展前途可就堪忧了。就像豆包,抖音赚的钱能养着它,直到养大。阿里、百度也是这样。

3. 打法简单,营收有问题

KIMI定位在长文本,早期AI发展的时候,确实挺有效,抓住了用户痛点,带来了快速发展。可现在大模型的文本能力都在提升,KIMI长文本定位的优势越来越小。KIMI做了多轮投资,花大钱在B站等平台获客,获客成本10元,用户量持续上升。后来流量成本越来越高,再加上字节、阿里、百度都有自己的流量支持,DeepSeek弯道超车,KIMI意识到这条路走不通了,现在已经减少了流量支出。KIMI的营收也是个大问题,它试过打赏方式,效果不好。现在想通过B端API方式获利,这是大模型通用的方法,但DeepSeek、豆包已经把价格压得很低了,竞争激烈,KIMI想突围可太难了。现在KIMI是前有狼后有虎,左右为难。

4. 负面舆情影响融资

KIMI和金沙江创投的口水仗闹得沸沸扬扬,形成了负面舆情,严重影响了KIMI的后续融资。要是缺少外部资金注入,再加上自身造血能力不足,KIMI后续的发展真的让人捏把汗。

总结:KIMI其实就像上一个DeepSeek,是上一代AI领域的黑马,年轻团队带着锐气,势不可挡。但走得太快,不注重积累,很容易后劲不足。希望KIMI团队能在困难中找到出路。

总之,国内AI第二梯队各有千秋,有的“天赋高但爱走弯路”,有的“风格独特却略显散漫”,有的“战略稳健但缺爆点”,还有的“初生牛犊却遭遇成长烦恼”。

在这个“大模型千帆竞发”的时代,笑到最后的不一定是跑得最快的,但一定是活得最久、看得最清、改得最快的。期待他们在接下来的竞赛中,跑出属于自己的精彩章节。

我们继续来看第三梯队。

第三梯队产品在技术、场景和商业模式上展现出鲜明特色,在综合能力上与第一梯队、第二梯队存在差距,但通过垂直领域深耕、特色功能创新和差异化市场策略,正在寻找突破路径。

第三梯队我们选择了商汤科技、智谱清言、天工和MiniMax4家作为代表。

一、商汤科技

商汤科技(SenseTime)成立于2014年,总部位于北京,由汤晓鸥团队基于香港中文大学多媒体实验室技术孵化成立。2021年12月于香港交易所主板上市,是全球首家AI软件上市公司,被称为AI第一股。和旷视科技、云从科技和依图科技,一起被称为AI四小龙。

非常不幸的是,汤晓鸥先生于2023年12日去世。

商汤科技优势:

(1)多年技术投入和积累,在计算机视觉领域等领域具有领先优势,随着生成式人工智能的到来,将视觉技术迁移到了大模型研发中,推出日日新SenseNova大模型,能够实现图片、文本、视频的原生融合与深度理解。

(2)2023年4月,商汤正式发布了基于千亿参数的大语言模型应用 “商量” (SenseChat),随后相继推出秒画、如影、小浣熊家族等产品矩阵。

(3)商汤与超过500家客户建立深度合作,覆盖金融、医疗、汽车、地产、能源、传媒、工业制造等垂直行业,并拓展至智能硬件、机器人等领域。根据IDC发布的《2024年大模型应用市场份额》报告,商汤科技以13.8%的市 场份额位列中国大模型应用市场前三,仅次于百度和阿里云。

(4)商汤拥有自研的超大算力基础设施 SenseCore AI大装置,为亚洲最大智能计算平台之一,总算力超2万PetaFLOPS,可支持同时训练20多个千亿参数模型。这为外部客户提供了算力即服务的支持,也使商汤在算力供应上具备优势。

商汤科技不足:

(1)商汤科技为港股上市公司,运营成本和盈利压力大,虽然生成式AI业务增长迅猛,但公司整体仍亏损。商汤科技主要以B端服务为主,回款周期长,加上算力和研发投入高,持续盈利依然是挑战。

(2)商汤科技商业模式以B端为主,虽然旗下小浣熊系列也具有一定影响力,但是相较于第1梯队、第2梯产品,商汤科技产品在C端用户中影响力非常弱。甚至要搜索商量大模型都得费半天劲,我也调研了一些用户,大部分用户都不知道有商量大模型的存在。

地址:chat.sensetime.com/

(3)商汤曾被美国列入贸易管制清单,在获得最新GPU硬件上可能受到一定限制,这对持续提升大模型能力带来不确定性。

总之,商汤科技是老牌的AI公司,研发投入非常大,积累了深厚的技术资源和B端客户资源,作为上市公司,在商业生态上布局比较完善,但是在C端影响力很弱,同时B端也面临着越来越多AI公司的竞争。

二、智谱清言

和商汤科技相似,智谱清言基于清华大学KEG实验室技术成果开发的生成式AI,成为国内AI应用领域的代表性产品之一。智谱清言作为生成式AI六小龙之一,在生成式AI时代出现的创业企业。目前正在筹备上市。

智谱清言的优势:

(1)智谱清言产品迭代速度非常快。

智谱清言大模型产品包括:GLM系列模型、ChatGLM系列模型、CodeGeeX代码大模型、CogView模型,构建了全面的产品体系。2025年,智谱清言推出了沉思大模型、AutoGML沉思、推理大模型Z1等产品。智谱清言带有独特的科研特点,除了智谱系列,还有AMiner科研平台。智谱清言在所有大模型公司中独树一帜。

(2)智谱清言一直在努力形成商业闭环。

虽然,整体而言智谱清言作为一家创业公司,其商业化结果并不是特别突出,但是从一开始智谱清言就在努力建构符合自己特点的商业模式。

智谱CEO张鹏总结出公司当前四种商业化服务模式:开放平台API、云端私有化、本地私有化、软硬一体机。智谱清言积极地和各场景B端展开合作,目前合作企业超过1万家。据媒体报道,2024年前三季度智普华章中标大项目达到了22个,追上了讯飞星火和百度文心一言,在B端建设上成绩显著。

(3)智谱清言特别重视生态建设。

在C端产品,智谱清言推出Chat类产品、智能体产品及各种多模态产品,2025年又相继推出AutoGML沉思智能体、购买Z域名等。围绕用户需求,建构了一个完整的生态。截至2025年2月,C端用户超2500万,用户量不是最多,但是走的很稳。

在B端,智谱清言也特别重视生态建设。智谱清言实行开源策略,注重社区运营,其技术团队活跃于知乎、GitHub、CSDN等开发者社区,分享模型使用教程和案例。在API调取上,价格压的极低,2024年末,智谱甚至宣布开放首个免费的大模型API,部分模型调用完全不收费。通过近乎免费的策略,智谱迅速扩大了开发者群体。在和B端合作时,也主张和B端客户联合开发,达到最大化的场景合作。

智谱清言的不足:

(1)智谱清言产品迭代非常快,但是还没有孵化出明星产品,包括智谱清言推出AutoGLM沉思,是智谱清言寄予厚望的产品,但是因为操作复杂和场景限制,也是叫好不叫座。智谱清言的产品线太长了,需要打造出一个超级明星产品。

(2)虽然智谱清言特别注意生态建设,和KIMI等模型相比,智谱无论在B端还是C端的生态建设都不错,也未智谱清言的发展注入动力。但这同时也对智谱清言的商业化和融资能力提出很高要求,智谱清言2024年融资30亿,在B端探索也卓有成效,最近也在谋求上市,希望智谱清言一切发展顺利。

(3)注意舆情。2025年5月被国家网信办通报,存在超范围收集用户设备ID、地理位置等敏感信息的问题,版本2.9.6因隐私条款不合规被下架整改。用户反馈其智能体中心的应用由第三方开发者制作,质量参差不齐,存在安全风险。这也给智谱清言提了醒,一方面重视开放社区的开发和维护,同时也要注意规则的完善和监管。

总之,智谱清言是AI六小龙中走的最稳的,生态建设最好的一家,智谱清言也有浓浓的科研范,但是智谱需要解决的是要培育出一个属于自己的明星产品,可能既稳同时还要爆,是不是既要又要还要!

三、天工

天工是由昆仑万维与奇点智源联合研发的大语言模型。昆仑万维旗下还拥有Opera,用户量超1亿规模。天工刚开始对标ChatGPT,在大模型的性能上发力,后来定位在AI搜索,2025年又全面转型办公场景的AI Agent。

天工的优势:

(1)天工也有生态支撑。昆仑万维提供的生态支持虽然比不上字节、腾讯、阿里、百度,但是比徒手创业的kimi、智谱清言要好很多。昆仑万维旗下Opera具有很强的影响力,用户量也非常大,同时昆仑万维还为天工制定了海外发展策略,颇有成效。

(2)天工商业模式被验证。依托天工Skywork的性能,昆仑万维搭建起了AI短剧DramaWave、AI音乐Mureka、AI社交Linky等平台,坚定的走“工具+内容”模式。据财报显示,昆仑万维25年一季度营收17.6亿,大幅增长46%,海外业务收入占比提升至94%,国际化布局进一步深化。天工依托昆仑万维走出了一条不一样的商业路线。天工也是所有大模型中,为数不多的主要面向C端收费的产品。

**(3)天工转型灵活,明星产品迭出。**天工产品已经有了好几次转型,早期定位在对标ChatGPT,后来转型做AI搜索,已经成为AI搜索的代表性产品,后在又想依托AI搜索建设内容,在2025年又突然转型做办公场景的通过智能体。天工转型特别坚定彻底,现在天工首页连AI检索的入口都不给了!真是狠人!

稍早前推出的音乐推理大模型Mureka O1,也引起了广泛关注。天宫在产品设计上有自己独到心得,这和智谱清言形成了鲜明对比。

天工的不足:

(1)天工的产品逻辑虽然不错,但是细致分析,其实天工产品都在实行跟随策略。早期对标ChatGPT、AI搜索瞄准的是perplexity,现在的超级智能体瞄准是manus。而且,现在全部重压在办公场景智能体,其核心功能和manus等产品并无本质区别,是否可以支撑其商业模式,还有待检验。

(2)天工定位变换太快,这一点和百度的不敢转型正好想反。定位变化很好,说明团队决策灵活,但是对于用户心智来说需要一个重构的过程,尤其是之前产品的入口都取消了,对一些忠实用户来讲其实体验并不好。

(3)国内的情况和国外差别很大,天工作为模型支撑,在“工具+内容”的模式下取得了不错效果,但是国内产品如何突围,还是未知数。

总的来说,昆仑天工走了一条与众不同的道路,前景充满想象空间,但也伴随着高风险和高投入,需要持续的技术突破和用户增长来证明自己。

四、MiniMax

MiniMax由前商汤科技副总裁闫俊杰联合团队于2021年创立,专注于通用人工智能(AGI)技术研发与应用。经过前期的不断摸索和试错,MiniMax逐渐探索出来,属于自己的一条发展道路。

MiniMax的优势:

(1)产品卓越与布局。

MiniMax旗下有很多卓越的产品,如MiniMax-Text-01支持高达400万token的上下文长度,是GPT-4o的32倍、Claude-3.5-Sonnet的20倍。MiniMax还有针对语音和音乐的大模型(如MiniMax-Speech系列)、以及视频生成模型(Video-01系列,用于图生视频)。MiniMax旗下产品在市场上口碑都不错。

在应用层面上,MiniMax Chat定位为问答助手,海螺AI由问答助手转型为视频与音频创作,星野 (Xingye) 定位为AI伴侣。MiniMax还积极布局海外市场产品,如Talkie聊天应用、Glow问答等。

MiniMax在泛娱乐(聊天、陪伴)和内容创作(文本、视频、音频)领域建立了明显优势,同时也服务于办公提效和手机助手等场景,应用范围横跨生活和工作的诸多方面。

(2)商业化方面,B和C端并重。MiniMax的商业化模式可以归纳为双轨并进:一是面向企业和开发者输出模型能力,二是面向消费者推出AI产品获取用户和流量变现。

第一轨(To B/To D开发者):MiniMax从2023年3月开始提供大模型开放API服务。开发者可以注册使用其模型接口,将AI能力集成到自己的应用中。MiniMax迅速积累了众多付费客户,到2024年9月,其开放平台已拥有2000多家企业客户。这些客户使用MiniMax API构建各类行业解决方案,例如WPS办公AI就是典型案例。MiniMax针对这类客户采用按调用量计费签订合作协议两种方式实现收入。

第二轨(To C):MiniMax直接运营着数款千万级用户量级的应用,如前述星野AI伴侣和海外的Talkie聊天应用。据报道,这些应用已在各自市场获得了不错的用户规模。MiniMax通过在应用中嵌入广告会员订阅等手段来商业化。例如,星野AI提供基础功能免费,但设有VIP会员,订阅后可解锁更高频率互动、更高级的角色定制等服务。海外Talkie可能通过应用内购、订阅去广告等方式盈利。

综合而言,MiniMax既通过标准化API实现规模化收入,又通过自有应用培养直接盈利点,加上与硬件和互联网公司的合作,商业化路径相当多元。这也是为什么业内评价MiniMax是“少数几个能讲清商业化变现路径”的中国大模型创业公司。

(3)生态逐步建构。

MiniMax的市场策略是在细分赛道(如AI陪伴)打造出能留住用户的爆款应用,同时以开放平台获取合作伙伴,双管齐下建立商业护城河。MiniMax正构建一个涵盖多模态模型和开发工具的创新生态。官网显示,MiniMax已推出全栈自研的模型矩阵,包括文本、语音、视觉、视频各方面模型。模型生态初步建构。

MiniMax的不足:

(1)面临多线作战的压力。聊天、音频、视频各条产品线都需要投入资源维护升级,对于一家创业公司压力很大。一旦资源分配不当,可能出现顾此失彼的情况。虽然2024年获得阿里巴巴的领投资金,但是对于持续的资金投入要求很高,对团队的融资能力要求很高。

(2)因为MiniMax主要采取细分策略,MiniMax的品牌知名度在大众层面不算高,其核心用户更多是科技圈和二次元圈子。如果未来要拓展例如政府、传统企业客户,品牌和渠道上还需要加强。

(3)国内星野没有复制国外Talkie的成功,用户增速放缓,新用户留存率下降,市场渗透率低,用户付费能力和意愿都较差。

总结

第三梯队的4家其实各自找准了不同的发力点:商汤依托多模态和算力优势深耕B端行业;智谱以开源和定制取胜,在企业市场快速铺开;昆仑万维发挥产品矩阵和海外用户优势,走C端突围路线;MiniMax则兼顾国内外,以自有应用验证模型、以开放平台变现。在中国AI大模型第三梯队中,它们已经展现出蓬勃的创新力和差异化的发展路径,未来有可能走出超级明星的大模型产品和企业!我们拭目以待!

资料下载方式

点击下载