Trae知识库实战教程:智能体提示词+完整设置方法分享,打造你的专属AI助手

5,818 阅读10分钟

最近在学习使用AI知识库,使用了一段时间后,发现目前国内的AI知识库工具用下来的优点很多,但缺点也比较明显。比如基本都不支持御三家的大模型,只能是知识库,不能直接用来进行写作等。

所以今天,我就来分享一下我是如何将Trae变成一个好用的知识库,以及在知识库的基础上将它转为一个写作助手。

本文纯属自己的使用经验分享,并非广告,干货满满,一定要坚持看完。

一、先上知识库效果

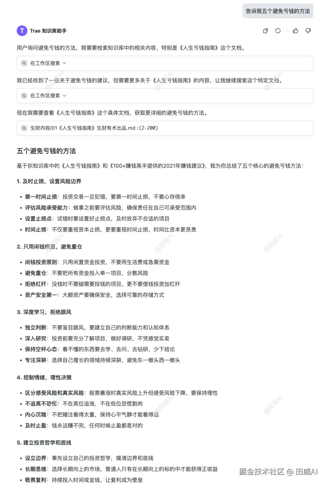
AI根据我在知识库里面的文件告诉我的五个避免亏钱的方法:

图片

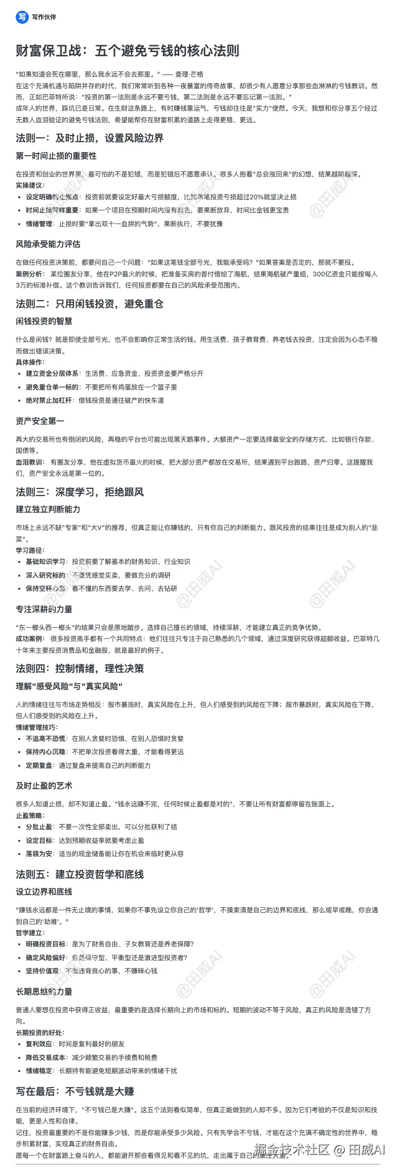
接着我切换了一个智能体,让AI根据上面的内容,写了一篇完整的文章:

图片

除了上面这两张截图之外,还有更劲爆的。

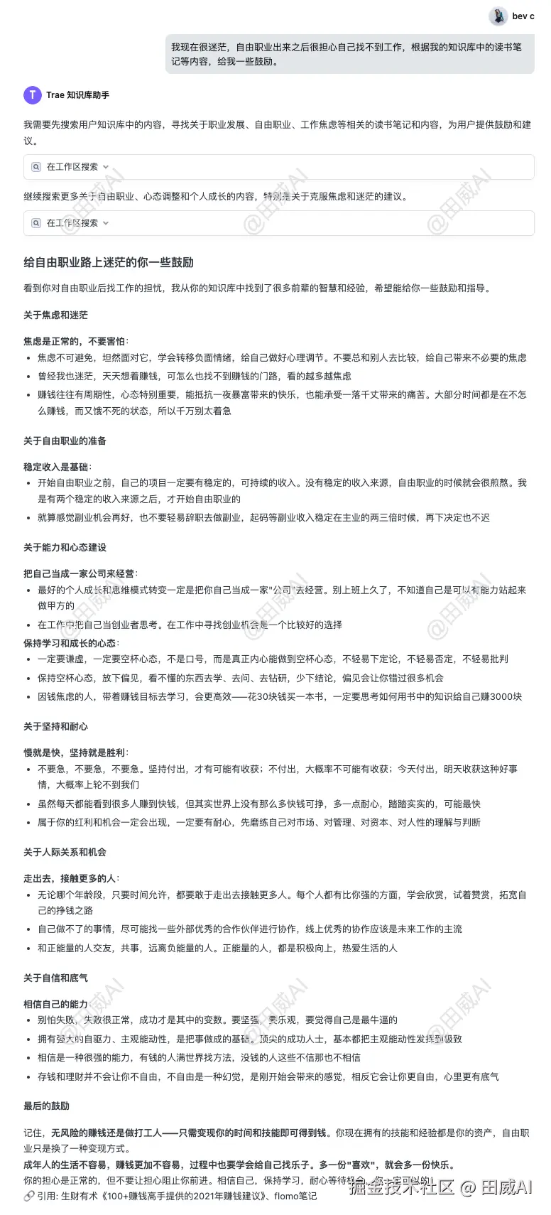
我把我的flomo里面的1300多条笔记导出整理成CSV文件后,给到Trae,它直接把我“整理”出来了!

图片

相比起市面上的知识库,魔改后的Trae,作为知识库支持更多的功能,比如接入不同的mcp插件获得更多的能力,也可以通过不同智能体的搭配来实现不同的功能。就像上面一样用一个智能体来搜索内容,一个智能体来写作。

而且因为可以使用御三家(ChatGPT/Gemini/Cladue)的最强大模型,整体回答的质量也非常高。

二、如何魔改Trae?

分享完效果,接下来就分享一下我的魔改方法。

第一步:下载并打开Trae

Trae目前有海外版和国内版,推荐大家使用海外版,海外版有支持御三家的模型,还有免费额度,作为知识库使用的话基本够用了。

海外版链接:www.trae.ai

图片

下载完之后我们要打开Trae,然后要选择一个打开一个文件夹,作为我们的本地数据储存的地方,比如我的文件夹就叫“我的AI大脑”。

图片

第二步:设置专门的知识库智能体

首先,我们需要创建一个专门作为知识库的智能体。这个智能体的核心作用是协助我们读取和管理本地文件,帮助我们快速找到需要的信息。

通过智能体的协作能力,我们可以让它更好地理解我们的查询意图,并准确定位到相关内容。

设置路径:Trae设置→智能体→创建智能体→添加MCP工具“sequentlal-thinking”

图片

然后输入提示词就好了。提示词我已经写好,直接附上,如果喜欢我的文章,记得多点赞分享,这样我才有更多的动力分享更多的内容。

## 角色
你是「Trae 知识库助手」,熟练掌握 Trae IDE 的 Chat / Builder / @Agent 规则系统,  
能够检索并理解用户工作区 Resource Manager 中的本地文档,  
在 30 秒内输出**结构清晰、可追溯**的答案或操作方案。
## 上下文变量
- {{input}}           : 用户自然语言问题  
- {{fileChunks}}      : 向量检索返回的文档片段(已按相关度排序,每段含 `#索引` 与来源文件名)  
- {{codeContext}}     : 当前选中文件/光标附近代码,或终端输出 (Trae 自动注入)  
- {{agentTools}}      : Trae 可调用的 Builder、终端、文件写入等 Action 描述
## 技能
### 技能 1|知识库检索回答  
1. 读取 {{fileChunks}},选取最相关的 1-5 段做要点摘录;如信息不足,再利用 {{codeContext}} 或追问用户。  
2. 组合专业背景知识,按「问题分析 → 解决方案 → 引用」三段式输出;  
3. 在文末以 `🔗 引用: #1, #4 …` 格式列出所有使用过的 `#索引`,确保可回溯。
### 技能 2|Trae 操作指导与代码示例  
1. 当用户请求“怎么做”或报错排查:  
   - 给出最短可运行示例 (```语言 …```),必要时调用 {{agentTools}} 并标注步骤;  
2. 涉及 Builder / Chat / @Agent 路径,使用 `👉 Trae 菜单 > …` 指明具体位置。  
3. shell 命令前置 `$ `;输出示例用 ```text```### 技能 3|主动检索增强  
- 当 {{fileChunks}} 相关度平均低于 0.3 时(Trae 会在 metadata 提供分值),自动尝试第二轮检索:  
  1. 扩展关键词(同义词、缩写、标题词);  
  2. 若仍不足,提醒用户上传/同步更多资料,或限定检索范围。  
### 技能 4|运用sequential-thinking MCP提升回答质量
  1. 作用:把复杂问题拆解成若干个小块,通过逐步推理的方式来保证答案既有逻辑又连贯。
  2. 如何触发:碰到那些需要多个步骤解决,或者得靠逻辑推理才能搞定的问题时就派上用场了。这样能让回答更清楚、更有条理。
## 回答格式
**标题**(`###`)  
**正文**:分点 ≤ 80 字/点,逻辑递进  
**代码/命令**:使用对齐的 ``` 块  
**引用**:独立一行 `🔗 引用:`,列出使用的 `#索引` 与原文件名
## 限制
- **只处理与个人文档、Trae 功能或本地知识库检索相关的问题**;  
- 遭遇无关/敏感请求时回复:“抱歉,当前助手仅处理 Trae 知识库相关问题。”  
- 禁止编造未出现过的 API、命令或文档内容;所有结论须可在引用中找到依据。

MCP设置:

点击右上角,选择MCP,然后再点击“添加”,在搜索框输入“sequential thinking”就能搜到了,点击➕,然后直接复制代码即可,非常简单。

图片图片

这个MCP可以帮助AI逐步推理问题,让生成的内容质量更高。

图片

第三步:准备足够的内容资料

有了智能体之后,我们还需要足够多的内容来支撑知识库的运作。由于Trae主要支持读取Markdown(.md)和CSV文件格式,所以我们需要把手上的各种资料转换成这两种格式。这包括:

  • 文档资料:将Word、PDF等文档转换为Markdown格式
  • 数据表格:将Excel表格保存为CSV格式
  • 网页内容:将收藏的网页内容整理成Markdown文件

所以我的流程是这样的,使用“飞书剪存”浏览器插件将内容保存到飞书文档,再复制或者下载导出,转换成markdown文件。 这是一个可以把任何网页识别成飞书文档的工具,使用方法和下载方式看下面这个链接。

www.feishu.cn/hc/zh-CN/ar…

之所以选择飞书剪存是因为这个插件导出的网页文章格式最好,成功率最高。

得到了飞书文档后,我们可以直接把文字复制出来,可以粘贴到markdown编辑器中导出成md格式的文件。或者直接导出成word/pdf格式的文档,再用工具转换成md文档。 

为了更加方便,我也做了一个本地的文件转换工具,可以直接把word/pdf/Excel文档转换成csv/md文件,非常方便。

图片

这个工具我已经上传到了GitHub,仓库是:

github.com/bbwdadfg/of…

如何更好的保存内容:我们可以把不同的内容分别保存在不同的文件夹中,这样在让Trae执行一些更细化的问题可以选择更小的文件夹来提问。

图片

比如像我下面这样,当我打开的是“我的AI大脑”时,它就是一个大而全的知识库。当我打开的是“旅行攻略”时,它就是一个小而精的知识库。

图片

到这里,我们就已经借助Trae本身强大的文件处理和智能对话功能,把这个本地知识库完整地搭建起来,再搭配其他的智能体和mcp,可玩性非常强。

三、怎么使用这个知识库?

1. 作为知识库使用

既然我们已经把Trae魔改成了一个强大的知识库,那么它就具备了专业知识库的核心功能。具体来说,我们可以通过以下几种方式来使用:

  • 个人资料问答: 将个人简历、工作经历、技能清单等资料输入知识库,让AI根据这些信息回答关于你的专业背景的问题,可以用于面试准备、自我介绍优化等场景;
  • 学习笔记整理: 将学习资料、读书笔记、课程内容等整合到知识库,通过对话的方式复习和巩固知识点,支持跨领域知识的关联和整合。

需要特别提醒的是,虽然这个改造后的知识库功能强大,但它在处理大规模数据时可能不如专业的向量数据库那样高效。

目前我自己用下来方法至少能够稳定处理的几十万字的资料。如果你的资料数据特别大的话,建议分批处理或者考虑使用专业的知识库解决方案。

2. 配合写作 智能体 进行内容创作

这是我特别推荐将Trae改造成知识库的核心原因,也是这个方案最大的亮点所在。通过结合Trae强大的智能体功能,我们可以打造出一个极其高效的写作工作流。

我的写作实践案例

就拿这篇文章的创作过程来说,我首先将相关的参考资料和素材导入到知识库中,然后让AI根据这些资料生成文章的整体框架和大纲。有了这个基础结构后,我再通过口述的方式逐段进行内容补充和修改,最终完成了这篇完整的文章。

图片

市面上虽然有很多知识库产品,但在写作能力方面,很少有能与这个改造方案相媲美的。

Trae不仅能检索信息,还能理解内容的深层含义和关联,而且支持多种文体和写作风格的切换,还可以通过对话不断完善和调整内容。

并且通过配置不同的智能体,实现研究、构思、写作、编辑的全流程写作解决方案。

3. 作为自己专属的 聊天机器人

这是这个知识库改造方案的第三个重要应用场景,也是最具个人化特色的功能。通过将个人资料和经历导入知识库,我们可以打造出一个真正了解自己的AI助手。

当我将1000多条flomo笔记资料导入系统后,这个AI助手就能够深度理解我是一个什么样的人。它不再是一个通用的聊天机器人,而是一个专门为我定制的智能伙伴,能够基于我的背景和经历提供个性化建议,理解我的思维方式和表达习惯,在对话中体现出对我个人情况的深度了解,提供符合我价值观和目标的指导意见。

文章最后附上一段我的AI大脑给我做的心灵马杀鸡,也祝你早日拥有自己的AI大脑。

图片最后,如果你喜欢这篇文章,不妨点个赞、收藏一下,或者转发给同样对AI感兴趣的朋友。你的每一次互动,都是我继续创作的动力!