uni-app 应用隐私政策怎么写?一份模板+实用技巧

2,925 阅读8分钟

一. 背景

近年,随着《网络安全法》《数据安全法》《个人信息保护法》等法律的实施,网信办、工信部等加强了对 APP 侵害用户权益的整治力度,并不断对不符合规定的 APP 进行通报。

这些法律法规和监管措施的加强,导致应用商店对 APP 的审核标准提高,要求 APP 在隐私政策中明确说明收集用户信息的目的和用途。因此,在 APP 审核过程中,隐私政策不符合要求的情况经常会出现。

所以本篇文章来统一说明一下,在使用 uni-app 开发的应用上线时,如何做隐私政策声明?帮助大家提交应用审核时,避免因隐私政策不合规而被驳回的场景。

推荐一下我的开源鸿蒙应用已上架,可快速复用代码上线鸿蒙APP:uViewPro(跨平台UI组件库)

同时,除 uni-app 外,还有一个比较好的多端解决方案FinClip 小程序容器。它是基于小程序容器化与标准化 SDK 的方案可降低集成侵入,无需重构 APP,即可将现有小程序迁移部署到自有 APP 中,一次开发也可多端运行。

二. 如何书写隐私政策文件?

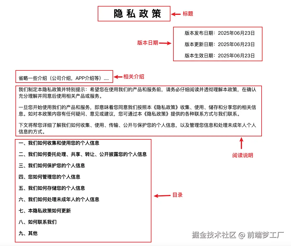
一般地,一个合规的隐私政策文件应该包括以下内容:

image.png

  1. 标题
  2. 版本日期
  3. 主要内容
    • 我们如何收集和使用您的个人信息
    • 我们如何委托处理、共享、转让、公开披露您的个人信息
    • 我们如何保护您的个人信息
    • 您如何管理您的个人信息
    • 我们如何存储您的个人信息
    • 我们如何处理未成年人的个人信息
    • 本隐私政策如何更新
    • 如何联系我们
    • 其他

一般为以上结构,有些都是固定写法,可能公司会有自己的模版,一般经过法务认证。

接下来,我主要说明一下在实际过程中,关于 uni-app 框架开发的 APP 应该声明哪些必有的相关权限!

首先,请在《隐私政策》中必告知用户该应用基于 DCloud uni-app(5+ App/Wap2App) 开发,需要增加如下参考条款:

我们的产品基于 DCloud uni-app(5+ App/Wap2App)开发,应用运行期间需要收集您的设备唯一识别码(IMEI/android ID/DEVICE_ID/IDFA、SIM 卡 IMSI 信息、OAID)以提供统计分析服务,并通过应用启动数据及异常错误日志分析改进性能和用户体验,为用户提供更好的服务。详情内容请访问《DCloud App 引擎隐私政策》。

另外隐私政策中需要补充使用到的三方 SDK,参考:

image.png

uni-app 默认集成一些三方 SDK,需要在隐私政策中声明。一般的,声明一个第三方 SDK,包括但不限于需要声明以下内容:

  • SDK 名称
  • SDK 提供方名称
  • 涉及的个人信息
  • 收集目的
  • 完整隐私政策链接

注意:《隐私政策》必须非常清楚、全面地说明(不要用可能收集、了解用户信息这种模糊不清晰的词语)收集用户个人信息的目的、方式和范围。 如果应用使用“通讯录”、“短信”等相关功能,请根据应用业务场景进行描述。

三. 如何配置隐私?

根据工业和信息化部关于开展 APP 侵害用户权益专项整治要求,APP 提交到应用市场必须满足以下条件:

  • 应用启动运行时需弹出隐私政策协议,说明应用采集用户数据 这里将详细介绍如何配置弹出“隐私协议和政策”提示框
  • 应用不能强制要求用户授予权限,即不能“不给权限不让用” 如不希望应用启动时申请“读写手机存储”和“访问设备信息”权限

image.png

在 Android 平台下,uni-app 官方提供了以下隐私政策提示配置策略:

首先,打开项目的 manifest.json 文件,切换到“安卓/iOS 启动界面配置”,在“启动界面选项” 中勾选 “使用原生隐私政策提示框”

image.png

勾选后会在项目中自动添加 androidPrivacy.json 文件,可以双击打开自定义配置以下内容。如果没生成,可以自己新建 androidPrivacy.json

一般为以下内容:

{
  "version": "1",
  "prompt": "template",
  "title": "服务协议和隐私政策",
  "message": "  请你务必审慎阅读、充分理解“服务协议”和“隐私政策”各条款,包括但不限于:为了更好的向你提供服务,我们需要收集你的设备标识、操作日志等信息用于分析、优化应用性能。<br/>  你可阅读<a href=\"\">《服务协议》</a>和<a href=\"\">《隐私政策》</a>了解详细信息。如果你同意,请点击下面按钮开始接受我们的服务。",
  "buttonAccept": "同意并接受",
  "buttonRefuse": "暂不同意",
  "hrefLoader": "system",
  "backToExit": "false",
  "second": {
    "title": "确认提示",
    "message": "  进入应用前,你需先同意<a href=\"\">《服务协议》</a>和<a href=\"\">《隐私政策》</a>,否则将退出应用。",
    "buttonAccept": "同意并继续",
    "buttonRefuse": "退出应用"
  },
  "disagreeMode": {
    "support": false,
    "loadNativePlugins": false,
    "visitorEntry": false,
    "showAlways": false
  },
  "styles": {
    "backgroundColor": "#00FF00",
    "borderRadius": "5px",
    "title": {
      "color": "#ff00ff"
    },
    "buttonAccept": {
      "color": "#ffff00"
    },
    "buttonRefuse": {
      "color": "#00ffff"
    },
    "buttonVisitor": {
      "color": "#00ffff"
    }
  }
}

说明:

  • version 为隐私政策版本号,每次应用升级,需要重新弹出隐私政策提示框,则需要设置新版本,一般跟随应用的版本号更新即可
  • prompt 是否使用原生隐私政策提示框,一般为“template”或“none”
    • template 使用原生提供的隐私政策模板提示框,应用启动时在 splash 界面弹出。
    • none 不处理隐私政策 不提交到应用市场时使用。

更多配置说明参考:androidPrivacy.json 官方配置说明

注意:

  1. androidPrivacy.json 文件内不要添加注释,否则会影响隐私政策提示框的显示!
  2. 此种配置方式从 HBuilderX3.2.1+ 版本开始,如果你是使用的 HBuilderX3.2.0 及以下版本,参考:HBuilderX3.2.0 及以下版本配置方法

四. 实战:如何解决应用市场因隐私政策驳回审核问题?

在我之前的应用提交审核过程中,就曾被华为应用市场拒绝多次,其中不乏有多个隐私政策条款不合规,导致被拒绝,后来经过多次整改,现已通过审核,成功上线。

参考:已解决,华为应用商店已经 4 次驳回我的应用上线

下面说明一个在提交华为应用市场时,因使用了某个第三方 SDK 而未声明隐私政策,导致审核被拒绝的实际案例,看一下我们在实际情况中应该如何处理

image.png

审核意见表明:

经检测发现,您的应用中集成了 com.bun.miitmdid(移动智能终端补充设备标识体系统一调用)等 SDK,但未在应用内的隐私政策/在 AppGallery Connect 上提交的隐私政策内容中进行明示,不符合相关法律法规要求。

而且修改建议也给出了,只需要在应用内的隐私政策/在 AppGallery Connect 上提交的隐私政策内逐一罗列明示即可。

所以我们先来了解下:com.bun.miitmdid(移动智能终端补充设备标识体系统一调用) 是个什么东西?

这个隐私政策的修改其实很简单!参考:Android 平台各功能模块隐私合规协议

image.png

隐私政策链接:移动智能终端补充设备标识体系统一调用 SDK 隐私政策

所以我们可以在我们自己的隐私政策中加上这一条即可,一般需要声明:SDK 名称、包名信息、使用目的、使用的权限、涉及个人信息、隐私权政策链接/官网等,如下图所示:

image.png

通过以上的更改,隐私政策就完善好了。是不是很简单...

五. 小技巧:AI 来协助

我有个小技巧分享给大家,我们可以整理好文案,可以按照 markdown 的格式编排,按照不同的内容进行分区,之后让 AI 帮我们生成 html 格式隐私政策文档即可,供我们部署,简便快捷。

我是使用的 Cursor 来生成的,效果非常棒!

image.png

通过以上 Cursor 协助生成的页面如下图所示,比我自己写的也好太多了吧!

image.png

之前 AI 还没有那么火的时候,自己来编排还是要费一些时间,现在有了 AI 工具,1 分钟就搞定了,太强了。

六. 总结

通过本文的介绍,相信大家可以更快、更好地理解和处理 uni-app 应用的隐私政策相关问题,提高应用商店的审核通过率。

但需要我们注意的是,隐私政策要求可能会随着法律法规的更新而变化,建议及时关注官方文档的更新,确保应用始终符合最新的合规要求。

文档

Android 平台隐私与政策提示框

Android 平台各功能模块隐私合规协议

Android 平台应用启动时读写手机存储、访问设备信息(如 IMEI)等权限策略及提示信息

用户隐私-华为应用审核指南