基于大模型SSE的HTTP API接口测试与评估

194 阅读10分钟

背景

     裁判模型是专用于评估智能体输出质量的辅助模型,该模型在评测中充当裁判员的角色,对评测对象输出的生成结果进行质量评估,并根据评测规则对每一条回复进行打分。裁判模型也可以评测主观问题和开放性问题,只需要用户 Query 和模型回复,即可自动对评测对象的表现进行质量评估与评价,无需人工标注,流程高度自动化,可大幅提高评测效率。

选择模型打分时,需要指定明确、详细、清晰的评分标准。

image

实践

        先用代码驱动编写测试脚本, 以下以Coze为例

private static readonly HttpClient _httpClient = new HttpClient();  
private static readonly SemaphoreSlim _logSemaphore = new SemaphoreSlim(1, 1);  
private const string ApiUrl = "[https://api.coze.cn/open_api/v1/web_chat?msToken=";](https://api.coze.cn/open_api/v1/web_chat?msToken=vRsvXpgAzPvXbMfCViZvl6BCxL9ETPb7aU1Xxrls2jikNCyjOoKm3v0wwgnq6myWnsSS_q9zUdyanM2RErBzrjJhQ2w4YLwFLm20XdP4L3NP7eIlsFA66yT88XZ5ADw%3D&a_bogus=Dvm0%2Fd0DdDITgdms5vCLfY3qER5oYh-40aDcMDgb1dBI4y39HMYB9exYpMhIPbYjxG%2FZIeYjy4hcO3PMx55bA3vRHWEKUIcgQDSDKlAQ5xSSs1Xce6UgrUkq-hsACFrQsv1lxOfkqhcaSY8kWnAJ5kIlO62-zo0%2F9RW%3D%22;)

static async Task Main(string[] args)  
{  
     // 配置HttpClient  
     _httpClient.DefaultRequestHeaders.Accept.Add(  
         new MediaTypeWithQualityHeaderValue("text/event-stream"));  
     _httpClient.Timeout = TimeSpan.FromMinutes(30);

   
      Parallel.ForEach(ChatQuery.largeModelTestQuestions.Concat(ChatQuery.advancedModelTestQuestions),  
         new ParallelOptions { MaxDegreeOfParallelism = 20 },  
         async (question, token) =>  
     {  
         await ChatWithCozeApi(question);  
     });

    Console.ReadLine();  
    
}

private static async Task SendSSERequest(object requestBody)  
{  
     var json = JsonSerializer.Serialize(requestBody);  
     using var content = new StringContent(json, Encoding.UTF8, "application/json");

    try  
     {  
         // 修复参数问题:正确使用 HttpCompletionOption  
         using var response = await _httpClient.PostAsync(  
             ApiUrl,  
             content  
             ); // 移除了额外的参数

        response.EnsureSuccessStatusCode();

        var finalRespResult = await response.Content.ReadAsStringAsync();  
         Console.WriteLine(finalRespResult);  
         await _logSemaphore.WaitAsync();  
         try  
         {  
             await File.AppendAllTextAsync("coze_api_log.txt", $"{DateTime.Now}: {finalRespResult}{Environment.NewLine}");  
         }  
         finally  
         {  
             _logSemaphore.Release();  
         }  
     }  
     catch (Exception ex)  
     {  
         Console.WriteLine($"请求失败: {ex.Message}");  
         await _logSemaphore.WaitAsync();  
         try  
         {  
             await File.AppendAllTextAsync("coze_api_log-ERROR.txt", $"{DateTime.Now}: Request failed: {ex.Message}{Environment.NewLine}");  
         }  
         finally  
         {  
             _logSemaphore.Release();  
         }  
     }  
}

运行结果集

data:{"messages":[{"role":"user","type":"ack","content":"用户:帮我制定一个学习Python的计划。 助手:(给出初步计划) 用户:我觉得第一周的内容太简单了,可以调整一下吗?","content_type":"text","reasoning_content":""},{"role":"assistant","type":"answer","content":"\n\n我会为您优化Python学习计划,强化核心知识点和实践强度:\n\n调整后28天学习路线:\n\n【第一阶段:核心语法速通】(5天)\nDay1-2:语法精要\n- 掌握变量作用域(全局/局部/nonlocal)\n- 深入理解可变对象与不可变对象\n- 列表推导式与生成器表达式\n- 异常处理机制(try/except/finally)\n\nDay3-4:函数编程\n- 参数传递机制(*args, **kwargs)\n- lambda表达式与高阶函数\n- 闭包与装饰器原理\n- 函数式编程工具(map/filter/reduce)\n\nDay5:实战小项目\n- 开发汇率转换器(带实时API调用)\n- 实现命令行版2048游戏\n\n【第二阶段:面向对象与模块化】(7天)\nDay6-8:OOP进阶\n- 魔法方法(init, __str__等)\n- 多重继承与MRO机制\n- 抽象基类与接口设计\n- 元类编程基础\n\nDay9-10:标准库深度使用\n- collections模块高级用法\n- itertools迭代器组合\n- concurrent.futures并发编程\n- asyncio异步编程基础\n\nDay11-12:项目实战\n- 开发Markdown转换工具\n- 实现简易Web爬虫框架\n\n【第三阶段:全栈项目开发】(16天)\nDay13-16:Web开发基础\n- FastAPI框架深度使用\n- ORM(SQLAlchemy)进阶\n- RESTful API设计与JWT认证\n\nDay17-20:数据科学实战\n- Pandas高级数据操作\n- Matplotlib/Seaborn可视化\n- Scikit-learn机器学习流程\n- 开发用户行为分析系统\n\nDay21-28:综合项目开发\n- 全栈电商平台开发(前后端分离)\n- 实现自动化交易策略回测系统\n- 开发个人知识管理系统(含OCR识别)\n\n学习建议:\n1. 每天配套LeetCode中级题练习\n2. 参与GitHub开源项目贡献\n3. 定期进行代码重构练习\n4. 关注Python3.10+新特性(模式匹配、类型联合运算符)\n\n学习资源推荐:\n- RealPython高级教程\n- Fluent Python(第二版)\n- Python官方PEP文档\n- 哈佛CS50's Web Programming课程\n\n这个计划强调深度理解和项目实践,可根据您的实际进度动态调整各阶段时长。建议每周进行一次代码审查,保持持续迭代优化。需要具体某个方向的详细规划可以随时告诉我。","content_type":"text","reasoning_content":""},{"role":"assistant","type":"verbose","content":"{"msg_type":"generate_answer_finish","data":"","from_module":null,"from_unit":null}","content_type":"text","reasoning_content":""},{"role":"assistant","type":"verbose","content":"{"msg_type":"generate_answer_finish","data":"{\"finish_reason\":0,\"FinData\":\"\"}","from_module":null,"from_unit":null}","content_type":"text","reasoning_content":""}],"conversation_id":"agMS7VGk4nXyWU_agXqpU","code":0,"msg":"success"}

评测提示词

您是LLM测试专家,LLM模型打分规则如下
裁判模型是专用于评估智能体输出质量的辅助模型,该模型在评测中充当裁判员的角色,对评测对象输出的生成结果进行质量评估,并根据评测规则对每一条回复进行打分。裁判模型也可以评测主观问题和开放性问题,只需要用户 Query 和模型回复,即可自动对评测对象的表现进行质量评估与评价,无需人工标注,流程高度自动化,可大幅提高评测效率。
选择模型打分时,需要指定明确、详细、清晰的评分标准。

请对如下对话生成结果评分

{
Question:
帮我制定一个学习Python的计划。 助手:(给出初步计划) 用户:我觉得第一周的内容太简单了,可以调整一下吗?

Answer:
我会为您优化Python学习计划,强化核心知识点和实践强度:
调整后28天学习路线:
【第一阶段:核心语法速通】(5天)
Day1-2:语法精要

掌握变量作用域(全局/局部/nonlocal)
深入理解可变对象与不可变对象
列表推导式与生成器表达式
异常处理机制(try/except/finally)
Day3-4:函数编程

参数传递机制(*args, **kwargs)
lambda表达式与高阶函数
闭包与装饰器原理
函数式编程工具(map/filter/reduce)
Day5:实战小项目

开发汇率转换器(带实时API调用)
实现命令行版2048游戏
【第二阶段:面向对象与模块化】(7天)
Day6-8:OOP进阶

魔法方法(init, __str__等)
多重继承与MRO机制
抽象基类与接口设计
元类编程基础
Day9-10:标准库深度使用

collections模块高级用法
itertools迭代器组合
concurrent.futures并发编程
asyncio异步编程基础
Day11-12:项目实战

开发Markdown转换工具
实现简易Web爬虫框架
【第三阶段:全栈项目开发】(16天)
Day13-16:Web开发基础

FastAPI框架深度使用
ORM(SQLAlchemy)进阶
RESTful API设计与JWT认证
Day17-20:数据科学实战

Pandas高级数据操作
Matplotlib/Seaborn可视化
Scikit-learn机器学习流程
开发用户行为分析系统
Day21-28:综合项目开发

全栈电商平台开发(前后端分离)
实现自动化交易策略回测系统
开发个人知识管理系统(含OCR识别)
学习建议:

每天配套LeetCode中级题练习
参与GitHub开源项目贡献
定期进行代码重构练习
关注Python3.10+新特性(模式匹配、类型联合运算符)
学习资源推荐:

RealPython高级教程
Fluent Python(第二版)
Python官方PEP文档
哈佛CS50's Web Programming课程
这个计划强调深度理解和项目实践,可根据您的实际进度动态调整各阶段时长。建议每周进行一次代码审查,保持持续迭代优化。需要具体某个方向的详细规划可以随时告诉我。

}

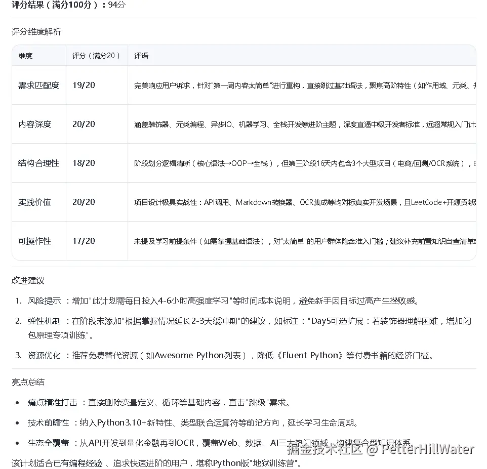
在QWen3-232B-A22B下评估

image

结论

基于大模型SSE(Server-Sent Events)的HTTP API接口测试与评估具有多层次的意义,尤其在实时性、智能化服务场景中,其价值体现在技术可靠性、业务效能和用户体验优化等多个维度:

一、技术层面:保障系统稳定性与性能边界
  1. 实时性验证

    • SSE的核心优势是单向实时推送,测试需验证长连接稳定性、消息延迟(如端到端延迟是否≤500ms)、断线重连机制,确保大模型生成的实时数据(如对话流、动态分析)能无缝传输。
    • 评估指标:连接建立时间、消息到达率、重连成功率。
  2. 大模型负载下的接口韧性

    • 大模型推理可能伴随高并发请求(如千级QPS),需测试API在模型推理延迟波动、突发流量下的吞吐量(如能否稳定处理峰值请求)及资源利用率(CPU/内存/GPU是否过载)。
    • 典型场景:模拟多用户同时发起复杂查询(如长文本生成),观察接口是否出现阻塞或响应降级。
  3. 数据一致性校验

    • 验证SSE流式传输中数据分片的完整性(如避免消息截断、乱序),尤其是大模型分步生成内容时(如逐句输出),需确保客户端接收到的数据与模型最终输出完全一致。
二、业务层面:驱动服务效能与成本控制
  1. 成本优化依据

    • 通过压力测试定位性能瓶颈(如模型推理耗时占API总响应时间的80%),可针对性优化(如模型量化、缓存热点查询),降低单次请求的GPU计算成本。
    • 评估不同并发量下的成本效率曲线,为资源扩容(如Kubernetes自动伸缩)提供数据支撑。
  2. 服务可靠性量化

    • 定义SLA(服务等级协议)指标(如99.9%的请求需在1秒内响应),通过混沌工程测试(如模拟网络抖动、模型服务宕机)验证系统容错能力,减少业务中断风险。
  3. 合规与安全性验证

    • 测试API对敏感数据的处理(如用户输入脱敏、模型输出过滤),评估是否符合GDPR等法规要求。
    • 验证鉴权机制(如JWT令牌)能否抵御重放攻击、越权访问等威胁。
三、用户体验层面:构建实时智能交互基石
  1. 流畅度与交互延迟感知

    • 用户对实时对话的容忍延迟通常≤300ms,需通过全链路监控(从用户输入到SSE推送)优化关键路径,避免因接口延迟导致对话卡顿或中断。
  2. 异常场景的容错设计

    • 模拟模型超时、服务降级等场景,测试API是否能返回友好提示(如“生成中,请稍候”)而非直接报错,提升用户留存率。
  3. 多客户端兼容性

    • 验证SSE在不同客户端(浏览器、移动端)的兼容性(如EventSource API支持情况),确保跨平台体验一致性。
四、持续迭代与模型进化闭环
  1. A/B测试支撑

    • 通过API监控数据(如响应时间分布、错误类型统计),对比不同模型版本(如Llama 3.1 vs. Gemini)在真实流量下的表现,为模型选型提供客观依据。
  2. 反馈驱动优化

    • 将API日志(如高频错误请求、超时案例)反哺给模型训练团队,针对性优化长尾查询效果,形成“测试-反馈-优化”的闭环。

基于大模型SSE的HTTP API测试与评估,本质是构建实时智能服务的可信底座。它不仅关乎技术指标的达标,更直接影响业务成本、用户留存和模型迭代效率。