🙋‍♂️挑战用1天,让AI从0到1搭建纯前端 "塔防游戏"

2,513 阅读8分钟

1. 引言

😄 最近活不多,又想捣鼓点什么消磨下摸🐟时间,之前用 Trae+Coze+掘金MCP 做了三个小工具:

《Coze+Trae+掘金MCP = "✨掘金微热榜"》

《【Trae + 掘金MCP】不写代码,靠嘴遁花0.5h定制公号排版工具》

《👀Trae + 掘金MCP = 裸眼3D文字海报生成器》

🤔 只让AI干这点活,总感觉有点大材小用了,看着 Trae 剩下这么多的请求额度:

🙋‍♂️ 我决定 搞波大的,用 AI 来做一款游戏~

先上一波最终效果 (全AI生成 😄,不止代码,还有游戏图片素材):

😄 记录下捣鼓过程,想用 AI整游戏 的的读者,可以参考下自己整一个,本文大纲如下:

2. 游戏选题

🤔 em... 要做一款什么类型的游戏呢?地铁通勤时疯狂记录 灵感 💡:

😄 思来想去,先做一个「塔防」的游戏,之前有一阵子疯狂沉迷 绿色循环圈外传,王者都不玩了,🤣 真是应了那句话 "改变习惯最好的方法,就是培养另一个习惯取代它"。🤔 游戏玩法比较简单:

出怪、 怪绕圈、造塔/升级塔打怪,圈子里的怪超过限制就输,熬过多少波就赢。

🤣 当然,最主要的原因还是,我只说了两句话,Trae 就给我造了一个 简单能玩的雏形,用 Windows 自带的「画图」简单画了下 地图草稿

写提示词

生成效果

🐂 啊,接着就是在此上的完善 玩法细节 + 界面美化了。

3. 玩法细节

3.1. 写玩法草稿

💁‍♂️ 花时间思考,写下游戏玩法的 草稿

3.2. AI完善细节

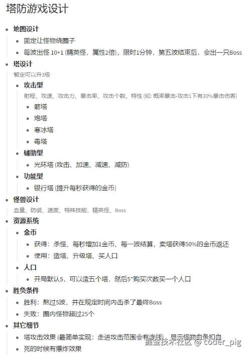
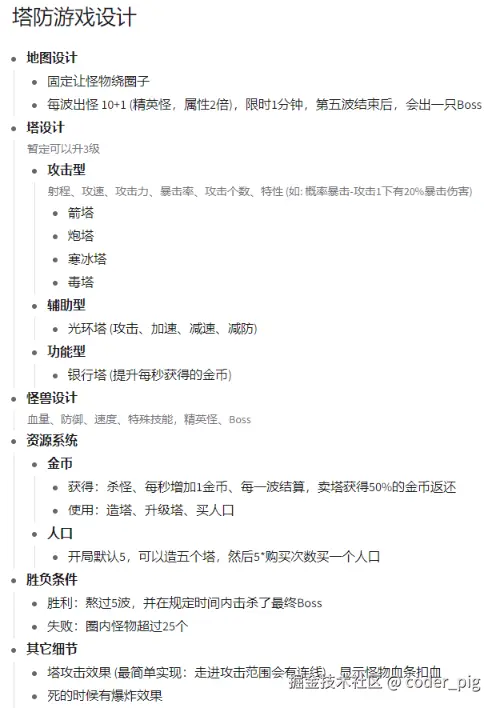
😏 这里选的是有 "地表最强文科生" 之称的 Gemini 2.5 Pro,直接写提示词:

我准备开发一款TD塔防游戏,下面我写的玩法草稿,你给我完善下细节:xxx

输出结果:

👍 无敌 ❗️ 不过不是什么功能都要,复制粘贴下改改,写一份 需求文档草稿,让 Trae 照着整一份更专业的 "需求文档",然后做下开发 任务拆解,"文档先行",这是保证 "AI产出质量" 的 "铁律":

生成的 需求文档.md

生成的 任务拆解.md

看了下没啥问题,接着让 Trae 按照这份文档开搞:

中途可能会出现思考次数达到上限,点击 "继续" 就好:

有什么不对就直接跟Trae说:

运行效果:

😄 接着就是反复跟 Trae Battle,通过 Prompt(提示词) 不断调整成我们期望的样子,有个重要的 建议

当Trae 生成/改完的代码 暂时满足 你需要的某个状态 时 (如:整体效果还好,有些小瑕疵要改改),先进行下 Git Commit 保存下,然后再让它去生成代码或者改BUG,🤡 AI 有时会像个 弱智 一样,乱改代码,或者写BUG,没解决这个问题还引入新的问题,Trae 支持 重置当前某个会话 前的状态,注意是 "当前" ❗️ ❗️ ❗️ ,你去 历史会话 里找到的会话记录,是不能重置的 ❗️ 所以,及时 Git Commit 兜底,方便代码回退~

😆 Battle 过程比较耗时,直接跳过,给出最终的效果图 (基本能玩,虽然BUG多多)~

熬过 10波 就通关啦~

😀 后面又让Trae 优化了一下怪物行走的路线:

👏 基本能玩,Trae 生成的代码,塔和怪物都是用的 emoji 表情,感觉有点Low,俗话说 "人靠衣装马靠鞍",接着让 AI 生成下 游戏素材,美化下界面,势必要把 逼格拉满 ❗️ ❗️ ❗️

4. 界面美化

4.1. "套"游戏素材生成提示词

🤡 没做过游戏,也不知道要出啥图,怎么出,图片怎么加载,直接问 Trae

Trae 部分输出结果:

然后还输出了什么 "预加载策略"、"图片复用机制"、"内存优化策略" 等等,暂不关心,了解完 生成图片的尺寸和透明背景要求 ,接着生成哪些图片呢?🤔 自己一个个慢慢整理,然后逐个写提示词,这得画多长时间?大人,时代变了,这些活,全让AI来干~

写下提示词:

Trae 部分输出结果:

🏹 弹道素材 (24x24px)、💥 特效素材 (32x32px)、UI图标素材 (32x32px) 都列出来了,它甚至还给我了一些生成建议,我哭死。°(°¯᷄◠¯᷅°)°。:

4.2. AI 生成游戏素材

😄 万事俱备,接着就是找一个 文生图AI 来出图了,复制粘贴提示词,试了下平时在用的几个生成 文章美女封面图 的AI,效果都不太满意 🤷‍♀️,最主要是 画风不统一,而且 不支持透明背景,还得我自己一张张抠 (虽然心现在有AI代劳😐),术业有专攻,还是找 游戏素材领域的专用AI模型。搜了一圈,发现了介个 → Holopix AI

🤣 主要是 图文案例 里 "背包守卫战" 教程里生成的 史莱姆 深得我心:

接着首页点 "icon道具",很多不同风格专门做icon的模型:

😶 也不一定要 像素风格 的模型,支持生图后 转换成像素图:

😶 接着就是漫长的试不同的模型生图,看那个合心意,最后 敌人 素材生成用的「Q版粗线条魔幻风格角色」模型,粘贴下提示词,然后生成:

尺寸建议选 1:1 256x256,生成一张只要1算力 (尺寸越大越多),然后下载图片的时候选择 自动去除背景

需要把尺寸改为 48x48,这里先用图片转换工具改改,后面图片素材都准备好了,再用 Trae 写个批处理脚本:

把图片丢图床上,这里我直接用的 Github 作为图床,生成URL后,写提示词让 Trae 试试:

看下替换结果:

接着就是照葫芦画瓢,把剩余几种怪也搞出来:

接着是 塔、弹道和特效,换个模型「欧美多边形风格道具」同样是粘贴提示词生成素材图片,喜欢的就下载:

把所有图片素材都上传的 Ghitub图床,我用的 PicGo 会重命名文件,所以要简单写下对应关系,再让 Trae 改:

看下修改后的效果 (Gif帧数比较低,看起来卡,玩起来很流畅):

👏 不错,还TM有攻击特效🤣,接着搞下 格子 贴图,同样问 Trae素材生成提示词

Trae 部分输出结果:

😄 换「竖版空白场景模型」来生成,在生成结果里选了两张觉得还可以的:

😀 老规矩,让 Trae 安排一波:

效果:

👏 Nice,最后, 让 Trae 干掉 箭头格子边框、以及做一些 UI微调,最终效果:

😄 接着切 AgentBuilder with MCP,通过 掘金MCP 对项目进行 部署

打开 预览链接,填下信息发布,等审核通过,别人就可以通过这个链接来体验这个游戏啦~

5. 小结

😄 断断续续,花了近一天时间,不写一行代码,仅通过和 AI 撕逼,就实现了这款 "制作精良" 的 纯前端塔防游戏——掘金循环圈。🤣 我一开始只是抱着试一试的心态,没想到真的搞出来了,不得不感叹 AI 发展的日新月异

😐 换以前做个这样的 小游戏,至少得搞一两个月,写代码 是其次,游戏素材 才令人头疼 🙃,想省钱,自己刚好又会PS,一个个 ICON 做到你眼花,愿意花钱外包给别人,某宝咸鱼几百块跑不了的 (甚至更贵)。😶 而现在,有了 Holopix AI 这类 游戏素材领域的专用AI模型,🤷‍♀️ TM出游戏素材跟闹着玩一样: (几秒一张) + 便宜 (2-4分钱一张图),我还是只是简单的用了下 文生图,用 perplexity 总结了一下这货的功能:

🙇 专业,2333,🐶 对于那些 换皮游戏 (玩法不变,只改UI) 应该是 "降本增效" 的利器。😶扯的有点远了,回到这个 塔防游戏,还有很多 待完善 的点:

  • 没音效:😏 代码图片素材 都是 AI 生成的,这 "游戏音效" 不得也交给 AI
  • 不够精细/玩法单调:怪物和塔的类型太少,塔升级只有加属性,满级应该搞个分支进化,塔技能/塔信息/怪物完善,**「抽卡」**怎么能没有🤣 ❓ 10波太少,还没运营起来,就赢了,根本不够玩...
  • BUG:加速时银行卡加钱速度没变、塔升满级造攻击光环攻击反而下降、赢了没有弹窗...

😄 玩的人多的话,再来慢慢玩完善吧,或者直接做一个"虚假广告"的 转刀游戏 耍耍,🤣 就这种经常刷到的:

体验地址「塔防游戏——掘金循环圈」

游戏源码「coder-pig/VibeCodingTry」