继续上一篇《Linux高性能网络编程十谈|C++11实现22种高并发模型》,大家对于 C++ 实现各种 Server 比较感兴趣,于是我把工作这些年接触的高性能开源的网络框架整理了一遍,基于9个C++网络框架实现 Echo Server 样例。
github代码地址:github.com/linkxzhou/m…
为了大家简便测试,所以当前项目使用 Bazel 构建,减少一些库的依赖,构建步骤如下:
# ========== 安装bazel
# macOS
brew install bazel
# Ubuntu/Debian
sudo apt install apt-transport-https curl gnupg
curl -fsSL https://bazel.build/bazel-release.pub.gpg | gpg --dearmor > bazel.gpg
sudo mv bazel.gpg /etc/apt/trusted.gpg.d/
echo"deb [arch=amd64] https://storage.googleapis.com/bazel-apt stable jdk1.8" | sudo tee /etc/apt/sources.list.d/bazel.list
sudo apt update && sudo apt install bazel
# CentOS/RHEL
sudo dnf copr enable vbatts/bazel
sudo dnf install bazel
# ========== 安装依赖
# macOS
brew install libuv libevent libev boost
brew install folly wangle proxygen # 可选
# Ubuntu/Debian
sudo apt-get install libuv1-dev libevent-dev libev-dev libboost-all-dev
# CentOS/RHEL
sudo yum install libuv-devel libevent-devel libev-dev boost-devel
# ========== 构建所有服务器
./build_all_bazel.sh
# 或使用 Bazel 直接构建
bazel build //...
# 构建特定服务器
bazel build //ace:ace_echo_server
bazel build //libevent:libevent_echo_server
bazel build //boost_asio:boost_asio_echo_server
bazel build //seastar:seastar_echo_server
bazel build //libev:libev_echo_server
bazel build //libuv:libuv_echo_server
bazel build //mongoose:mongoose_echo_server
bazel build //proxygen:proxygen_echo_server
bazel build //wangle:wangle_echo_server
开源框架
| 框架 | 类型 | C++ 标准 | 特点 | 代表的开源项目 |
|---|---|---|---|---|
| libevent | 事件驱动 | C++11 | 跨平台、轻量级、广泛使用 | Memcached, Tor, Chromium, tmux |
| libev | 事件驱动 | C++11 | 高性能、Linux 优化 | Node.js (早期版本), PowerDNS, Varnish |
| libuv | 事件驱动 | C++11 | Node.js 底层、跨平台 | Node.js, Julia, Luvit, pyuv |
| Boost.Asio | 异步 I/O | C++11 | 功能丰富、标准化 | Beast (HTTP/WebSocket), cpp-netlib, Riak |
| ACE | 面向对象 | C++17 | 企业级、模式丰富 | TAO (CORBA), OpenDDS, JAWS Web Server |
| Seastar | 无共享 | C++17 | 极高性能、现代设计 | ScyllaDB, Redpanda, Seastar HTTP Server |
| Wangle | 异步 | C++17 | Facebook 开源、Pipeline 架构 | Proxygen, McRouter, Facebook Services |
| Proxygen | HTTP 专用 | C++17 | Facebook HTTP 库 | Facebook Web Services, Instagram API |
| Mongoose | 嵌入式 | C++11 | 轻量级、易集成 | ESP32 项目, IoT 设备, 嵌入式 Web 服务器 |
性能对比
框架简介
1. libevent - 事件驱动架构
特点:
- 跨平台兼容性: 支持 Linux (epoll)、macOS (kqueue)、Windows (IOCP) 等多种平台
- 多种 I/O 多路复用: 自动选择最优的 I/O 机制 (epoll/kqueue/select)
- 缓冲事件处理: 内置缓冲区管理,简化网络编程
- HTTP 支持: 内置 HTTP 服务器和客户端功能
- 定时器支持: 高精度定时器和超时处理
- 线程安全: 支持多线程环境下的事件处理
- 内存管理: 高效的内存池和缓冲区管理
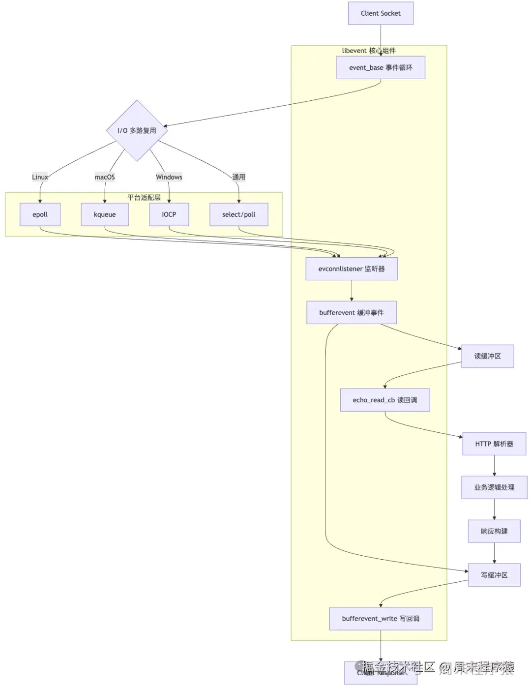
底层架构:
核心组件:
event_base: 事件循环核心,管理所有事件evconnlistener: 连接监听器,处理新连接bufferevent: 缓冲事件处理,自动管理读写缓冲区- 回调函数:
echo_read_cb,echo_event_cb - 平台适配: 自动选择最优 I/O 多路复用机制
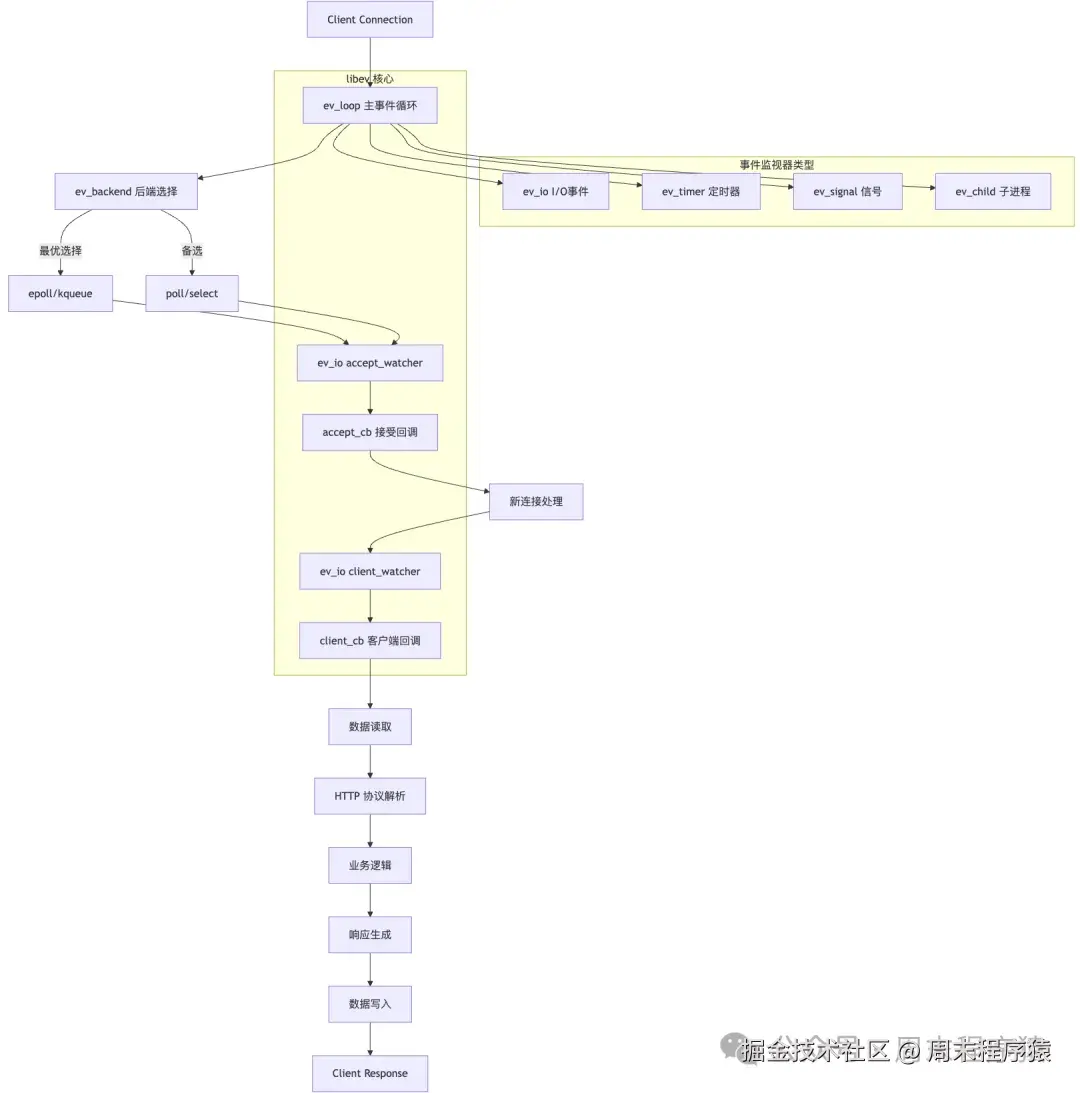
2. libev - 高性能事件循环
特点:
- 极致性能: 专为高性能设计,最小化系统调用开销
- Linux 优化: 深度优化 epoll 性能,支持 Linux 特有功能
- 轻量级设计: 代码简洁,内存占用极小
- 多种事件类型: 支持 I/O、定时器、信号、子进程等事件
- 嵌套事件循环: 支持事件循环的嵌套调用
- 高精度定时器: 基于红黑树的高效定时器实现
- 信号处理: 安全的异步信号处理机制
底层架构:
核心组件:
ev_loop: 高性能事件循环,支持多种后端ev_io: I/O 事件监视器,监控文件描述符ev_timer: 高精度定时器,基于红黑树实现accept_cb: 连接接受回调,处理新连接client_cb: 客户端数据处理回调
3. libuv - 跨平台异步 I/O
特点:
- Node.js 底层: Node.js 的核心依赖,经过大规模生产验证
- 跨平台统一: 统一的 API 抽象不同平台的异步 I/O
- 线程池: 内置线程池处理文件 I/O 和 CPU 密集任务
- 异步文件操作: 完整的异步文件系统 API
- 进程管理: 跨平台的进程创建和管理
- 网络抽象: 高级网络 API,支持 TCP、UDP、管道
- 事件循环: 单线程事件循环 + 多线程工作池
底层架构:
核心组件:
uv_loop_t: 跨平台事件循环,统一不同平台的异步机制uv_tcp_t: TCP 句柄,封装网络连接uv_read_start: 开始异步读取数据uv_write: 异步写入数据,支持批量写入- 线程池: 处理阻塞操作,避免阻塞主线程
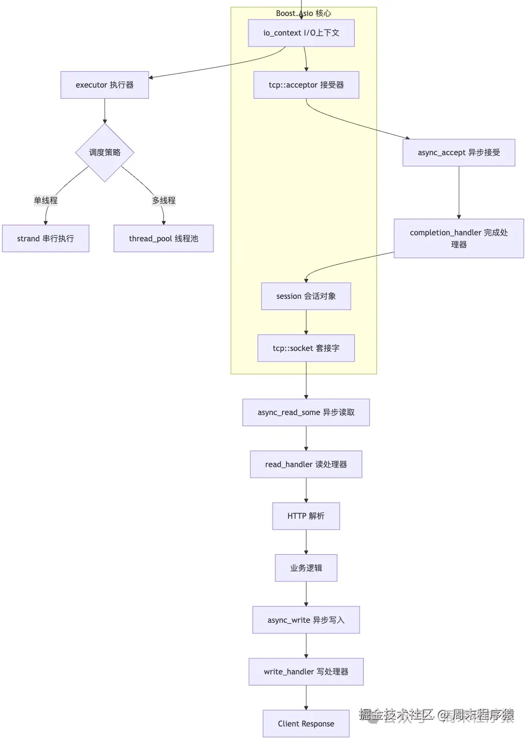
4. Boost.Asio - 异步网络编程
特点:
- C++ 标准候选: 设计现代,可能成为 C++ 标准库的一部分
- 类型安全: 强类型系统,编译时错误检查
- 协程支持: 支持 C++20 协程,简化异步编程
- 可扩展性: 支持自定义 I/O 对象和协议
- SSL/TLS: 内置 SSL/TLS 支持
- 定时器: 高精度定时器和截止时间
- 信号处理: 异步信号处理机制
底层架构:
核心组件:
io_context: I/O 执行上下文,管理异步操作tcp::acceptor: TCP 接受器,监听新连接session: 会话管理类,封装连接生命周期- 异步操作:
async_accept,async_read_some,async_write - 协程支持: C++20 协程集成
5. ACE - 自适应通信环境
特点:
- 企业级框架: 经过大型企业系统验证的成熟框架
- 设计模式丰富: 实现了多种网络编程设计模式
- 高度可配置: 支持编译时和运行时配置
- 跨平台: 支持 40+ 种操作系统和编译器
- 面向对象: 完全面向对象的设计
- 组件化: 模块化设计,可按需使用
- 性能优化: 针对高并发场景的优化
底层架构:
核心组件:
ACE_Reactor: 反应器模式核心,支持多种实现ACE_Event_Handler: 事件处理器基类ACE_SOCK_Acceptor: 套接字接受器ACE_SOCK_Stream: 套接字流,封装网络通信- 设计模式: Reactor、Proactor、Acceptor-Connector
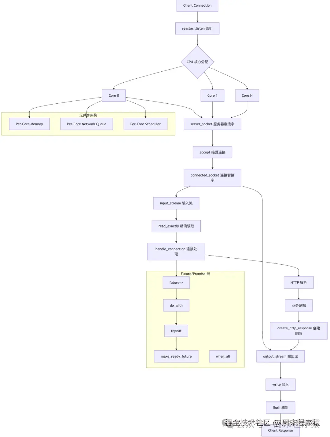
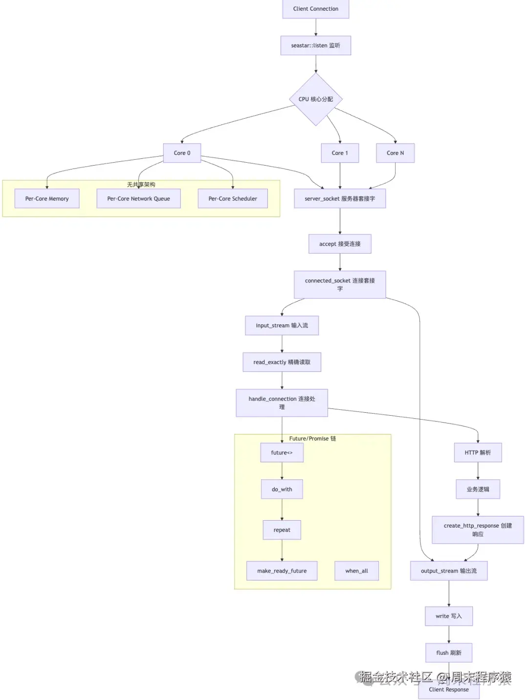
6. Seastar - 无共享架构
特点:
- 无共享设计: 每个 CPU 核心独立运行,避免锁竞争
- 用户态网络栈: 绕过内核,直接操作网络硬件 (DPDK)
- 协程支持: 基于 future/promise 的协程模型
- 内存管理: 自定义内存分配器,减少内存碎片
- CPU 亲和性: 严格的 CPU 核心绑定
- 零拷贝: 最小化数据拷贝操作
- 现代 C++ : 大量使用 C++14/17 特性
底层架构:
核心组件:
app_template: 应用程序模板,管理应用生命周期server_socket: 服务器套接字,支持多核心connected_socket: 连接套接字,封装网络连接future<>: 异步操作结果,支持链式调用- 无共享架构: 每核心独立的内存、网络队列、调度器
7. Wangle - Pipeline 架构
特点:
- Pipeline 设计: 模块化的请求处理管道
- Facebook 生产: Facebook 内部大规模使用
- 类型安全: 强类型的 Pipeline 组件
- 可组合性: 灵活的处理器组合
- 协议无关: 支持多种网络协议
- 负载均衡: 内置负载均衡和连接池
- SSL/TLS: 完整的 SSL/TLS 支持
底层架构:
核心组件:
ServerBootstrap: 服务器引导程序,配置服务器Pipeline: 处理管道,链式处理请求ByteToMessageDecoder: 字节到消息解码器HandlerAdapter: 处理器适配器,连接不同类型的处理器IOBuf: 高效的缓冲区管理
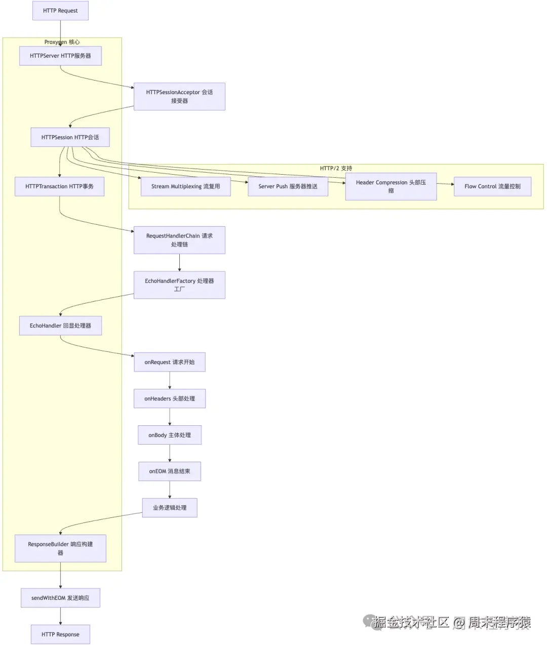
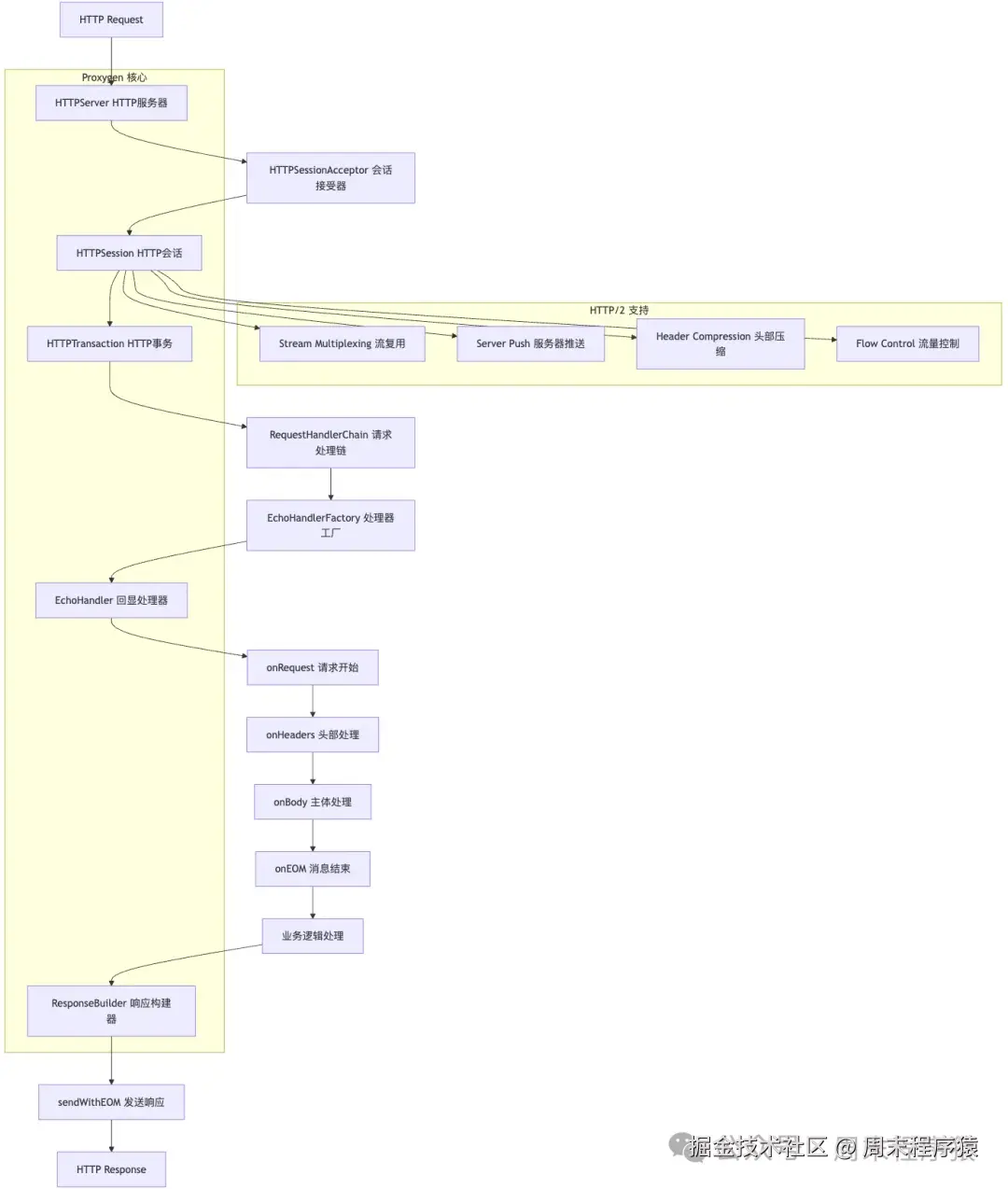
8. Proxygen - HTTP 专用库
特点:
- HTTP 专用: 专为 HTTP/1.1 和 HTTP/2 优化
- Facebook 开源: Facebook 内部 HTTP 服务的基础
- HTTP/2 支持: 完整的 HTTP/2 实现,包括服务器推送
- 流式处理: 支持大文件的流式上传下载
- 压缩支持: 内置 gzip、deflate 压缩
- WebSocket: 完整的 WebSocket 支持
- 性能监控: 内置性能指标和监控
底层架构:
核心组件:
HTTPServer: HTTP 服务器,支持 HTTP/1.1 和 HTTP/2RequestHandler: 请求处理器,处理 HTTP 请求生命周期RequestHandlerFactory: 处理器工厂,创建请求处理器ResponseBuilder: 响应构建器,构建 HTTP 响应- HTTP/2 特性: 流复用、服务器推送、头部压缩
9. Mongoose - 嵌入式 Web 服务器
特点:
- 轻量级: 单文件实现,易于集成
- 嵌入式友好: 适合资源受限的环境
- 多协议支持: HTTP、WebSocket、MQTT、CoAP
- 跨平台: 支持嵌入式系统、桌面、服务器
- 零依赖: 不依赖外部库
- 事件驱动: 基于事件的异步处理
- 内置功能: 文件服务、CGI、SSI 支持
底层架构:
核心组件:
mg_mgr: 连接管理器,管理所有网络连接mg_connection: 连接对象,封装单个网络连接mg_http_listen: HTTP 监听,启动 HTTP 服务mg_http_reply: HTTP 响应,发送 HTTP 回复- 多协议: HTTP、WebSocket、MQTT、CoAP 统一接口
参考
- libevent 官方文档
- libev 官方文档
- libuv 官方文档
- Boost.Asio 文档
- ACE 官方网站
- Seastar 官方文档
- Wangle GitHub
- Proxygen GitHub
- Mongoose 官方文档
- docs.seastar.io/master/tuto…
- zhuanlan.zhihu.com/p/30738569
- blog.csdn.net/Rong_Toa/ar…
- www.cnblogs.com/ahfuzhang/p… Barriers: a Hardware View for Software Hackers》