Doubao1.5,DeepseekV3,Qwen,hunyuna分析能力对比:以Aipy泡泡玛特商业分析为例

399 阅读6分钟

​一、背景

Labubu最近火爆全网,它的母公司泡泡玛特股价也是一路上涨,6月9日泡泡玛特股价盘中报262港元,再创历史新高,市值突破3500亿港元,超过了百度;但是同时,泡泡玛特的发展也被指责为是泡沫。因此,本人实在是对泡泡玛特很感兴趣。之前有同好分享过用雅虎财经MCP查看股价,如果有感兴趣的朋友,可以自己调用MCP分析哦!

今天主要是想看泡泡玛特的发家史Aipy更新后接入了Doubao,因此我们聚焦几个大模型分析能力对比,生成一份泡泡玛特调研报告。

二、提示词与结论

整理以下内容:泡泡玛特的港股表现、成长路径、发展方式和国内国外市场现场;泡泡玛特的IP矩阵,不同阶段不同IP是如何影响泡泡玛特的发展;分析Labubu的爆火的原因,并推测下一个可能会火的潮玩IP的特点是什么,并举出几个例子。将以上内容详细、学术、商业化地阐述出来,整理为非常精美地HTML格式文件,保存在当前目录下

从内容上来说,当然是Doubao1.6最准确,因为说的最多,信息的准确度可以参考,同时由于说的太多,内容稍显冗杂,文本概括能力需要一定提升。当然DS-V3和hunyuan列出了数据参考的来源,也比较值得信任,长短适中,不废话。但是Qwen3简洁明了,但采取了2023年的老数据和使用了未知的量化方法。可能在准确度上有所欠缺。

从排版上来说,在页面设计上都采取了比较引人注目的配色,结合文本长度带来的美观性,ds和hunyuan表现得最佳,每一个界面可读性都很高。

总体上来说,我更倾向于,使用DS和hunyuan完成报告类工作,qw比较适合基础类信息的了解,豆包内容的覆盖两更多。

当然这只是其中一个任务,有我自己主观角度的评价哦~

三、DeepSeek-V3

封面采取了粉紫渐变,用了些非常特别的色彩,很引人注目。在开头介绍了执行摘要:包括泡泡玛特的简单信息和数据来源,可信度比较高

结合了泡泡玛特的港股表现,分析了对应时间段泡泡玛特的关键实践,最后总结了趋势图,有助于对行业趋势进行下一步的判断:

拆解经营现状,简单概括2024年和2025的营收,并且分析泡泡玛特的主要销售渠道和用户画像、IP。

最后一个部分就是对Labubu的IP进行拆解和思考:有可能成功的下一个IP是什么?对行业的发展有着一些前瞻性的思考。并且其中“推出有实用性的玩偶”也是对当下认为泡泡玛特的发展知识“IP+盲盒经济”的反思。

四、Qwen3

从界面上来说,Qwen3生成界面是最简洁的,信息很一目了然。它将泡泡玛特发展阶段分为三个部分,但是在版面呈现上对标题大小的区分有问题。

IP矩阵演变正确且符合尝试,但是过于简单,没有数据,因此并不理解到底是什么意思。同时对给出的数据没有来源和计算方式,略略有些不可靠。

展现了国内国外市场的对比,比较清晰,对Labubu的分析原因进行解析。唯一不太满意的就是引用了2023年的数据,但是最近一年来泡泡玛特扩张的速度是非常快的。

通过定量分析对指标进行定性的判断,是飞航不错的方式,但是并没有告诉我们计算的公式是什么?阈值是什么意思?唯一值得夸奖的就是在潜在IP预测中非常有理有据。

五、Doubao-seed-1.6

豆包制作了目录的超链接和返回顶部案件,因此在阅读整体性上来说更方便。同时在阅读界面上也非常方便和简明。

在股市表现和财务数据表现方面,Doubao表现有优有劣。优点就是数据呈现精准且具体,能够通过数据回顾过去发展趋势和未来发展前景。但是缺点也很明显,信息太杂乱了,信息整理能力欠缺。

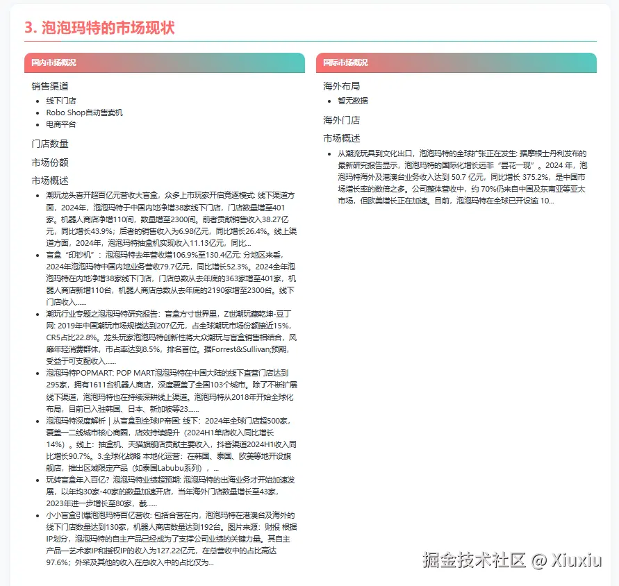
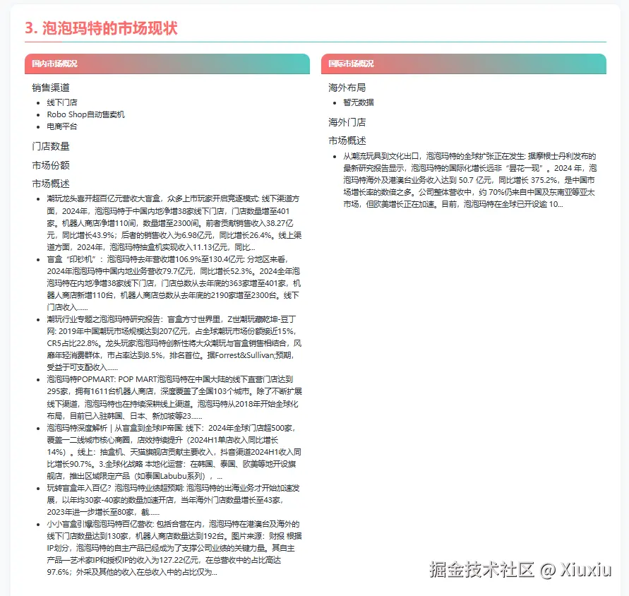
泡泡玛特成长阶段基本正确。同时在市场现状方面信息非常全面,在精确数据的支持下,进行了市场现状发展情况分析。展现了模型强大的联网搜索和推理能力。但是总结能力仍然需要改进。

建立泡泡玛特矩阵,信息非常完善,名称、年份、类型和作用都阐释出来了。对不同阶段IP的影响非常非常精炼独到。对Labubu爆火的原因、潮玩发展趋势和未来爆火IP推测都有理有据地说明。推理能力确实很棒。

但是依旧是老问题,在整体战略分析框架下,没有清洗数据和信息,略显冗杂。

最后给出结论和展望,感觉确实很学术化。

六、hunyuan

成长路径也是按照四个关键时间点进行划分:初创、转型、扩张、成熟。我认为其中是有问题的,至少现在还没有成熟,因为行业TOP3市场占有率比起白酒这一类品牌来说不高,企业仍然在扩张的阶段。

这一部分将展示的内容都做了彩色的区分,非常不错!!!同时将国内国外市场占有率进行分开展示,其实意在说明两件事:国内下沉市场的扩大和国外市场的扩张。IP矩阵划分也非常有逻辑性。

最后一个部分从四个方面分析Labubu爆火的原因,非常有简答题的感觉。然后也是通过原因倒推并定位下一个也许会火的IP

当然最让我惊讶的还是,它居然把所有引用的文献附在文末。是害怕我不相信他吗?哈哈哈哈。