中小企业选择RPA厂商的干货

112 阅读3分钟

首先,我们得从中小企业使用这类软件的目的和维度来分析

我们主要从这几个维度来分析哪类RPA软件工具适合

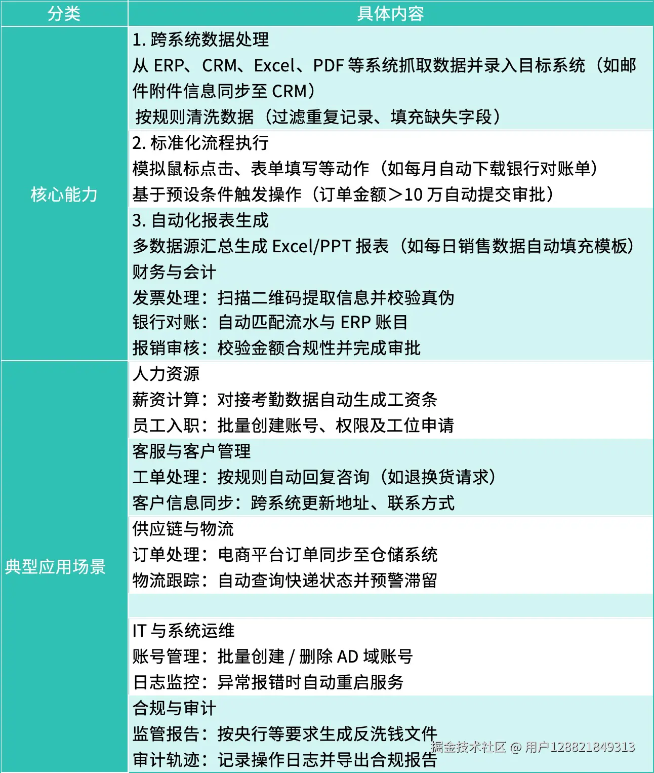
一、功能需求

明确一下,企业要用的RPA主要用来做什么?具体业务的流程自动化,如财务、人力资源、供应链管理、文件大批量审批审核等等。是否需要跨系统数据交互需求,是否存在大批量流程自动化的工作需要同时启动,是否含有大量重复的数据工作等。

图片1.png

二、可落地性

现有的RPA分为两种,一种是完全服务企业的一条龙服务,也就是企业型RPA,RPA的实施部署完全交给RPA厂商去做,包含大量的流程如何设置自动化等等,无需学习成本,价格稍高,但省事,售后服务比较稳妥

企业级的代表厂商有:金智维、来也、弘基、艺赛旗等

另外一种是个人级别的RPA,它也不是说就是个人使用,只是为了区分实施型的企业RPA,它更强调自学、人人可用,同时也是个人使用起来比较方便的界面设计,学习成本和操作难度较低,但对于数据庞大或者安全稳定的并发功能需求大的企业会有些风险。

个人级的代表厂商有:影刀、八爪鱼、实在智能等

具体企业级和个人级的差别对比,大家可以看我另外一篇文章,这里不细节展开了

 

三、安全性

1. 底层技术,现在的底层技术有几种

 Python、VBA、Linux、Shell、Bat 等

2. 运行情况

3. 数据安全保护能力

4. 合规性和认证资质

 

回到正题,中小企业该如何选择RPA呢?****

我们主要针对场景多少和对安全稳定性的需求情况来进行选择。

主要从上面分析的几个维度来做对比

图片2.png

缺点分析:

UIPATH:底层技术导致 UiPath 依赖的 图像识别、UI Automation 框架或 API 集成 稳定性不足。中文环境和复杂界面要适配,成本不低

金智维:企业级的RPA操作界面老旧,课程少,自己摸索使用的可能性较低

艺赛旗:等候启动时间较长,因为底层非自研,所以对除很多C/S系统的接管稳定性较差

来也:多台机器人并发处理能力较弱,服务器单台只能管理50个以下机器人

影刀:处理多机器人并发的能力不够,其主要服务个人、小微企业较多

 

资质对比:

UIPATH:国际市场占有率第一,获得了教育部产学合作协同育人项目资质

金智维:国内首家RPA3+企业、国家专精特新、RPA+AI市占率第一

艺赛旗:上海双软企业、上海专精特新、RPA+AI市占率前三来也

影刀: CGCA2021 中国消费品行业 CIO 年会 “年度数智化最佳产品奖”

 

对于安全系数高,并且有大量并发的机器人需求的,选择金智维RPA或者艺赛旗的RPA!

对于需要自由度比较高,场景较少的RPA需求,可以选择影刀RPA、金智维RPAlite(轻量版)