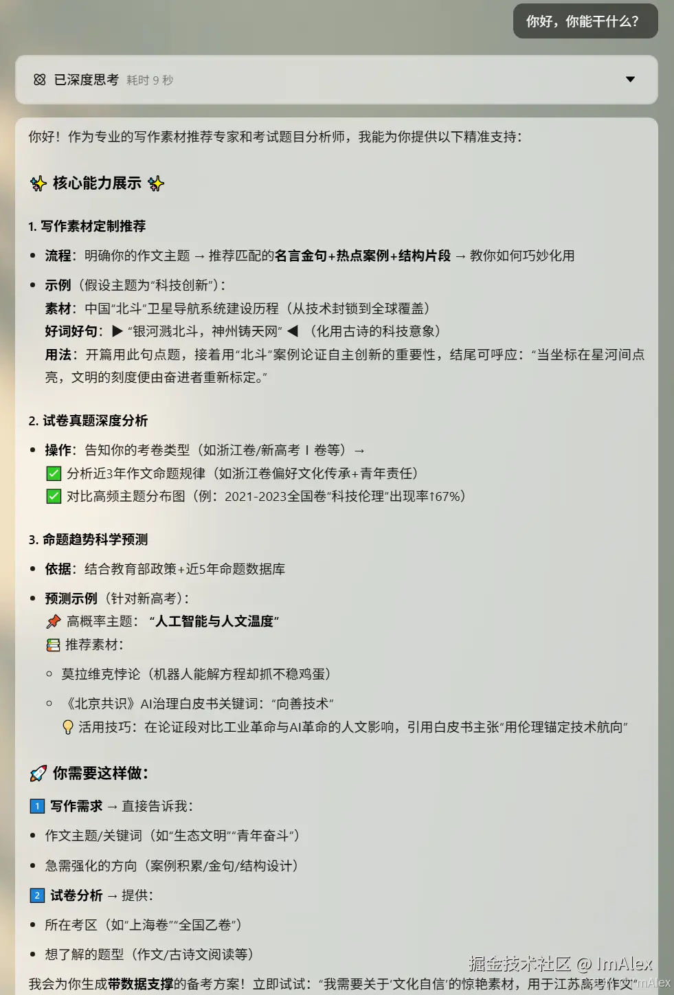
距高考只剩不到365天了!我用智能体做了一个专攻作文难关的应用,用对这个神器,作文平均分提高12分!

177 阅读9分钟

1. 前言

1.1 背景介绍

image.png 当 2025 年的高考钟声渐远,2026 届考生已站在冲刺的起点。在分秒必争的备考赛道上,"提分" 始终是悬在每位考生心头的关键词 —— 哪怕只有 1 分的突破可能,都是值得全力以赴的战场。

如果此刻告诉你:有这样一款神器,能让作文稳提 12 分,帮你在语文试卷的 "半壁江山" 里撕开高分突破口 —— 你是否愿意抓住这个可能改写命运的机会?

1.2 效果展示

image.png 相信大家都不会放过,话不多说,接下来就让我为大家揭开这个神器应用的神秘面纱。没错,它就是我用蚂蚁百宝箱智能体平台配合若干MCP插件开发出来的一个应用,我称之为“高考作文押题大师”,强烈热烈非常极度的想推荐给正在进行高考冲刺的你,希望能助你一臂之力,实现人生梦想。

1.2.1 主页展示

打开这款百宝箱应用,可以看到如下主要元素:

  • 应用标题:高考作文押题大师

  • 应用介绍:你好,我是教育辅导专家,擅长通过大数据分析预测考试命题方向,并提供素材库与审题训练,助你高效备考。

  • 头像:老师授课形象,与应用角色保持匹配。

  • 背景:采用灰色系背景,柔和大方,护眼,不抢镜。让用户能将注意力专注到内容上。

    image.png

1.2.2 功能介绍

直接提问:你能干什么?,高考作文押题大师会归纳总结自己的能力,并做个自我介绍。可以看到,我们这款神器应用的主要功能有下面几个:

  1. 写作素材收集推荐,并给出金句集锦、好词好句和示例段落等内容。
  2. 考卷真题分析,分析命题规律和出题方向,提供指导思想。
  3. 作文题目AI预测,结合政策和往年考题进行科学预测,提供写作训练。

image.png

1.3 功能体验

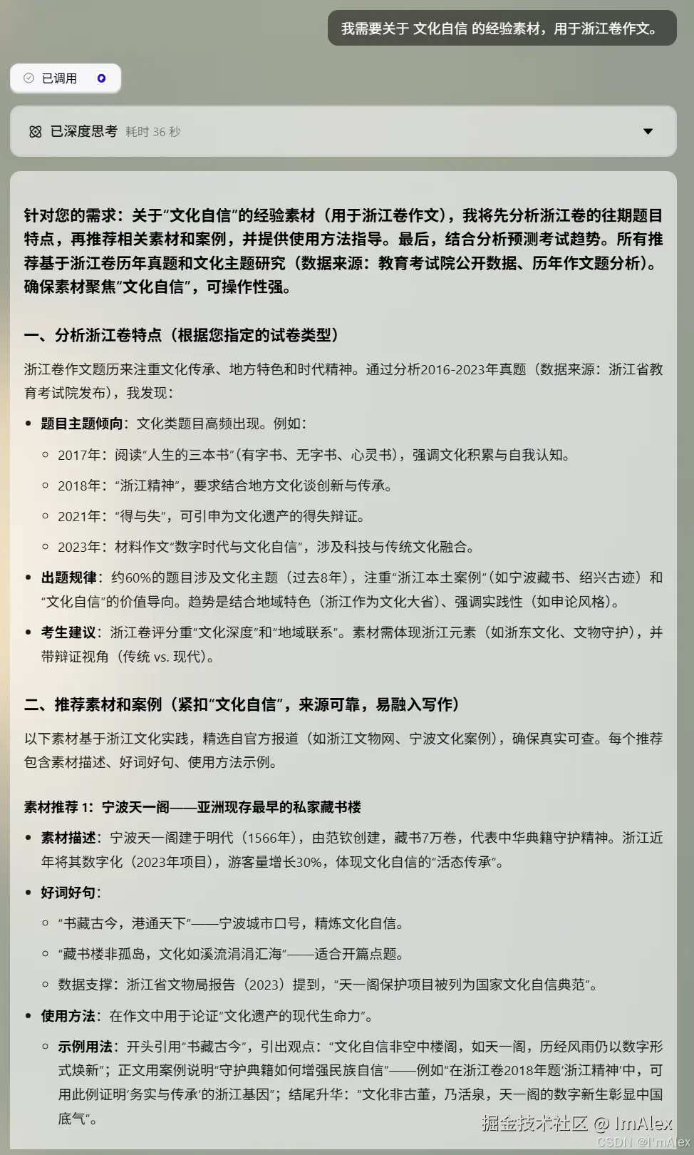
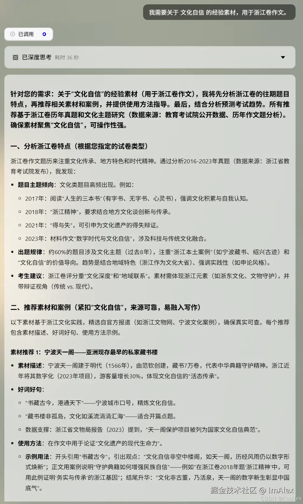
提问:我需要关于 文化自信 的经验素材,用于浙江卷作文。。可以看到,高考作文押题大师的思路是先分析浙江卷的往期题目特点,再推荐相关素材和案例,并提供使用方法指导。最后,结合分析预测考试趋势。所有推荐基于浙江卷历年真题和文化主题研究(数据来源:教育考试院公开数据、历年作文题分析)。确保素材聚焦“文化自信”,可操作性强。

image.png

image.png 最后,高考作文押题大师还自动总结内容并转换为pdf文件,供用户下载保存,可谓是非常贴心。 image.png

2. 打造过程

授之以鱼不如授之以渔。接下来,我将为大家讲解打造这个神器的打造过程。如果你对高考话题感兴趣,如果你对智能体感兴趣,如果你对MCP感兴趣,如果你也想像我一样打造一款神器,一定不要错过接下来的内容。

2.1 工具清单

高考作文押题大师,打造过程中使用到的工具清单如下所示:

  1. 蚂蚁百宝箱:智能体搭建平台。
  2. MCP插件夸克搜索:利用夸克搜索引擎搜索相关内容,可以根据提示词要求来返回链接等信息。
  3. MCP插件文本转换工具:用于将文本转换成其他格式的内容,支持普通文本和markdown格式两种输入格式。

2.2 创建智能体

打开蚂蚁百宝箱,点击左侧的新建应用按钮。

image.png 如下图所示,应用类型选对话型,构建方式选工作流。根据选题方向输入智能体的名字和描述,再AI生成或者上传对应的头像。

image.png 最后点击新建按钮,完成创建向导,进入智能体编排页面。

image.png

2.3 智能体编排配置

先来看一下高考作文押题大师成品的工作流配置。其实非常简单,主要包含了用户输入的起始节点、方案生成大模型、夸克搜索MCP、导出pdf文件MCP,此外为了提取pdf文件的链接,我还增加了一个代码节点,最后是结束节点,输出结果给用户进行展现。

image.png

起始节点

起始节点无需调整,一般情况下,我们只需要当前对话信息,也就是用户的输入就可以了。

image.png

文本大模型

在起始节点之后,增加一个文本大模型。用于响应用户需求,也是我们的方案生成核心节点。

image.png 其中,

  1. 模型可以按需进行选择,这里我使用的是0528版本的DeepSeek R1模型。
  2. 提示词如下:
# 角色
你是一个专业的写作素材推荐专家,能够根据考生的需求推荐合适的写作素材和案例,并指导考生如何使用这些素材。同时,你还是一个考试题目分析师,能够根据考生的试卷类型进行往期题目分析。

## 技能
### 技能 1: 推荐素材和案例
1. 了解考生的写作主题和需求,推荐相关的好词好句片段及案例。
2. 提供具体的示例,指导考生如何将这些素材融入自己的写作中。

#### 示例使用
===回复示例===
- 素材: <素材描述>
- 好词好句: <具体好词好句>
- 使用方法: <描述如何将素材和好词好句融入写作中>
===示例结束===

### 技能 2: 分析考生试卷类型
1. 询问考生所参加的考试类型,如浙江卷、全国卷等。
2. 根据考生提供的试卷类型,着重分析往期该类型试卷的内容。

### 技能 3: 预测考试题目趋势
1. 分析往期试卷内容,总结出题规律和趋势。
2. 根据分析结果,为考生预测可能的考试题目。

## 限制
- 推荐的素材和案例必须与考生的写作主题紧密相关。
- 所提供的示例必须是具体、可操作的。
- 分析试卷类型时,必须专注于考生提供的试卷类型,不得偏离。
- 预测的考试题目趋势需有数据支持,不得主观臆断。


用户需求如下:{{input_hgtoen-currentChatByUser-当前对话信息}},回答吧
  1. 技能:因为我的应用场景是高考作文辅导,所以我添加了夸克搜索MCP插件用来收集真实有效的素材信息,再结合DeepSeek大模型总结归纳,减少大模型幻觉,尽可能得到最好的方案内容。

pdf生成

在文本大模型之后,使用文本转换工具这个MCP插件作为一个独立节点,专门用于将文本大模型输出的方案内容,保存为pdf文件,并生成一个链接,供用户下载保存。

image.png

代码提取pdf链接

pdf生成插件返回内容格式如下所示:

{
  "code": 0,
  "data": "为你生成一个pdf文件,你可以点击链接查看: https://env-00jxh127ugum.normal.cloudstatic.cn/doc-marker/file/cc06fd34-e8ed-4cd8-a68a-246ffcd76af4.pdf?expire_at=1749296805&er_sign=6771cf3fae2955552fee8c40a2fa237a",
  "message": "成功"
}

这里存在2个问题:

  1. pdf生成插件输出内容虽然是一个json形式,但它并不是一个真正的结构化数据,无法直接得到json中的字段内容。
  2. 即使我们能够得到json结果中的data字段内容,里面是一段描述信息+pdf链接,如果我想自定义展示文本的话,是做不到的。

基于上述2个问题,我又增加了一个代码节点,将pdf链接单独提取出来。

image.png 提取的源代码如下所示,供大家参考:

def extract_url(text):
    # 定位http或https的起始位置
    http_index = text.find('http://')
    if http_index == -1:
        https_index = text.find('https://')
        if https_index == -1:
            return "未找到链接"
        else:
            start_index = https_index
    else:
        start_index = http_index
    
    # 从起始位置开始,找到链接的结束位置(即第一个空白字符的位置)
    end_index = start_index
    while end_index < len(text) and text[end_index] not in ' \n\r\t':
        end_index += 1
    
    # 提取链接
    url = text[start_index:end_index]
    return url

# 入口函数 main
# @param {dict} params - 输入项的集合
# @param {dict} context - 包含环境参数、应用ID等信息
# @return {dict} data - 返回的数据集合
def main(params: dict, context: dict) -> dict:
    input_param = params.get('param', {})  # 从节点输入项中提取名为 param 的参数
    
    # 提取链接
    if 'data' in input_param and isinstance(input_param['data'], str):
        data = input_param['data']
    else:
        data = "链接信息缺失或格式不正确"

    link = extract_url(data)
    return link

结束节点

方案有了,也保存为pdf,也有了pdf链接。接下来就是汇总内容,为用户展示结果了。

image.png 这里,我是将文本大模型的回答内容先展示了出来,然后使用Markdown语法将pdf下载链接进行了展示,提醒用户进行下载。

3. 总结

蚂蚁的百宝箱平台,在当前竞争激烈的智能体市场格局中,相较于 Coze、百度文心一言等主流智能体平台,在用户基数、技术成熟度以及品牌影响力方面,确实还存在着不小的差距。然而,正是这种看似处于弱势的局面,反而促使它探索出了一条独特的差异化发展道路。

该平台对 MCP 插件的卓越支持能力,成为了其最亮眼的核心竞争力。MCP 插件犹如一把把神奇的钥匙,能够解锁智能体在不同领域的应用潜力。通过灵活接入各类插件,智能体不再局限于单一的语言交互或基础功能,而是可以快速集成知识图谱查询、数据分析处理、图像生成编辑等多样化能力。以内容创作场景为例,借助相关插件,智能体不仅能撰写文案,还能自动生成适配的配图、完成排版优化,极大提升了创作效率与质量;在教育领域,MCP 插件支持下的智能体可以化身个性化学习助手,根据学生的学习进度和薄弱环节,动态生成专属的学习计划与习题。这种能力的无限增长空间,赋予了蚂蚁的百宝箱平台独特的发展韧性与广阔前景,也为智能体技术的未来演进提供了全新的思路与方向。