图解Mycat 5大核心设计功能+业务场景实战案例

297 阅读10分钟

肖哥弹架构 跟大家“弹弹” mycat设计与实战应用,需要代码关注

欢迎 点赞,点赞,点赞。

关注公号Solomon肖哥弹架构获取更多精彩内容

MyCat 作为一个数据库中间件,其核心功能围绕数据库的 分片、读写分离、高可用和分布式管理 展开。它自身核心设计可以归纳为以下 5 个核心方面

1、数据库分片 (Sharding):

  • 场景描述:  这是 MyCat 最主要的功能。当单个数据库实例(如 MySQL)无法承受巨大的数据量或高并发访问压力时,MyCat 可以将一个逻辑数据库(Schema)中的数据,按照预先定义的分片规则(如取模、范围、哈希、按日期等),水平拆分到多个物理数据库节点(分片节点)上存储和查询。
  • 解决的问题:  突破单机数据库的容量和性能瓶颈,实现海量数据存储和高并发访问。
  • MyCat 的作用:  接收应用层的 SQL 请求,解析 SQL,根据分片规则确定数据所在的分片节点,将请求路由到正确的节点执行,并汇总结果返回给应用。对应用透明,应用像操作单个数据库一样操作分片集群。

1.1 设计实现思路:

  • 分片规则引擎:内置多种分片算法(取模、范围、哈希、日期等)
  • SQL解析与路由:解析SQL语句,提取分片键,计算目标分片节点
  • 结果归并:合并多个分片的查询结果(如聚合函数)
  • 全局序列:提供分布式ID生成(基于数据库/本地文件/ZooKeeper)

1.2 工作原理图:

1.3 解决业务场景:

  • 电商平台:10亿级订单表水平拆分
  • 物联网系统:海量设备数据存储
  • 日志分析:TB级日志表分布式存储
  • 社交网络:用户动态信息分库存储

2、读写分离 (Read/Write Splitting):

  • 场景描述:  在数据库主从复制架构中,通常写操作集中在主库(Master),读操作可以分散到多个从库(Slave)。MyCat 可以自动识别 SQL 是读操作还是写操作。
  • 解决的问题:  分担主库的读压力,提高系统的整体读吞吐量和并发能力。
  • MyCat 的作用:  将 INSERT/UPDATE/DELETE 等写操作路由到主库执行。将 SELECT 等读操作路由到一个或多个从库执行(可配置负载均衡策略)。应用无需关心数据库的主从细节。

2.1 设计实现思路:

  • SQL分类器:基于词法分析识别读写操作
  • 负载均衡器:轮询/权重/随机分配读请求
  • 事务感知:同一事务内强制走主库
  • 延迟感知:配置从库最大延迟阈值

2.2 工作原理图:

2.3 解决业务场景:

  • 内容门户:90%读请求(文章浏览)
  • 报表系统:OLAP查询分流到从库
  • 高并发系统:读扩展缓解主库压力
  • 异地多活:地理就近读取从库

3、高可用与故障切换 (High Availability & Failover):

  • 场景描述:  保障数据库服务的持续可用性。当主库发生故障时,需要快速将写操作切换到新的主库(通常是从库提升而来),避免长时间的服务中断。
  • 解决的问题:  提高数据库服务的可靠性和容灾能力。
  • MyCat 的作用:  MyCat 通常需要配合 ZooKeeper 等集群管理工具来实现。MyCat 节点本身也可以集群部署。它能:
    • 监控后端数据库节点(主库、从库)的健康状态。
    • 在主库宕机时,根据配置的策略(如配合 MHA, MGR 或其他主从切换工具),自动或半自动地将写请求路由到新的主库。
    • 自身节点故障时,其他 MyCat 节点可以接管服务(需要 VIP 或负载均衡器配合)。

3.1 设计实现思路:

  • 心跳检测:秒级数据库健康检查
  • 故障转移:配合ZK实现主库选举
  • 写保护:故障时拒绝写操作
  • 配置同步:集群节点配置一致性

3.2 工作原理图:

3.3 解决业务场景:

  • 金融系统:99.99%数据库可用性要求
  • 支付核心:交易过程中主库故障自动切换
  • 在线医疗:7×24小时服务不间断
  • 政务系统:故障秒级恢复能力

4、多租户与数据库整合 (Multi-tenancy & Database Integration):

  • 场景描述:  在一个 MyCat 实例后面可以挂载多个物理上独立的后端数据库(可能是不同的 MySQL 实例,甚至异构数据库如 PostgreSQL - 需特定支持)。MyCat 提供统一的逻辑数据库视图给前端应用。
  • 解决的问题:
    • 多租户隔离:  不同租户的数据可以物理隔离在不同的后端数据库上,通过 MyCat 的 Schema 配置进行逻辑映射。
    • 旧系统整合:  将分散的、不同业务的老旧数据库整合到 MyCat 后面,对应用提供统一的访问入口,方便管理和迁移。
  • MyCat 的作用:  作为统一的数据库访问代理,根据配置的路由规则(通常是基于 Schema 或分片规则),将请求转发到对应的后端物理数据库。

4.1 设计实现思路:

  • 逻辑Schema:虚拟数据库映射物理实例
  • 路由规则:基于租户ID的库级/表级路由
  • 资源隔离:限制租户最大连接数
  • 统一入口:异构数据库协议转换

4.2 工作原理图:

4.3 解决业务场景:

  • SaaS平台:每个客户独立数据库实例
  • 系统整合:遗留系统数据库统一入口
  • 混合云架构:跨云平台数据库整合
  • 数据隔离:金融行业多客户数据物理分离

5、SQL 防火墙与监控 (SQL Firewall & Monitoring)

  • 场景描述:  提供基础的 SQL 审计、拦截危险操作(如全表删除 DELETE 无 WHERE)、以及监控 SQL 执行性能的功能。
  • 解决的问题:  增强数据库安全性,防止误操作和恶意攻击;提供性能监控视角。
  • MyCat 的作用:
    • 可以配置 SQL 拦截规则(白名单、黑名单)。
    • 记录 SQL 执行日志(可配置),用于审计和分析。
    • 提供管理端口和 Web 控制台(如 MyCat-Web),展示连接数、请求量、慢查询、后端节点状态等监控信息。

5.1 设计实现思路:

  • 语法树分析:解析SQL语义结构
  • 规则引擎:黑白名单规则匹配
  • 实时流处理:SQL执行日志分析
  • 性能采样:慢查询自动捕获

5.2 工作原理图:

5.3 解决业务场景:

  • 安全合规:防止全表删除等误操作
  • 性能优化:识别N+1查询等性能陷阱
  • 审计追踪:满足GDPR等数据监管要求
  • 容量规划:基于SQL模式的资源预测

6、亿级电商平台数据库架构Mycat应用

6.1业务痛点:

  1. 数据量:3亿+商品数据,日均订单100万+
  2. 并发压力:大促期间峰值QPS 2万+
  3. 可用性要求:99.99%可用性,故障恢复<30秒
  4. 业务复杂度:需要支持跨店铺查询、实时库存更新

6.2 业务场景解决方案

业务场景解决方案技术实现
商品搜索跨分片并行查询 + 结果归并MyCat MergeSort + 分页优化
订单创建本地事务 + 分片路由根据user_id路由到指定分片
库存扣减主库强一致性写入写操作强制路由到主库
用户订单历史读写分离 + 就近访问华东用户访问华东从库
大促流量洪峰动态增加读节点临时挂载只读实例到MyCat
主库故障30秒内自动切换ZooKeeper+MyCat高可用集群
DBA维护窗口滚动重启从库MyCat自动屏蔽维护节点

6.3 性能数据对比(大促期间)

指标传统架构MyCat架构提升
订单创建峰值1200 TPS6500 TPS5.4x
商品查询延迟350ms(P95)89ms(P95)74%↓
故障恢复时间15分钟28秒97%↓
数据库成本18台物理机9台物理机50%↓

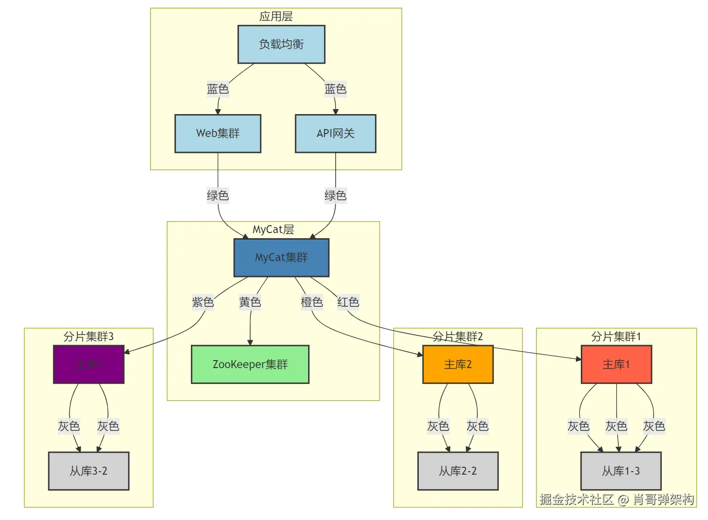
6.4 架构设计(MyCat核心方案)

image.png

6.5 三大特性实现细节

1. 分片策略(解决海量数据)

image.png

配置示例

<!-- 商品表分片规则 -->
<table name="products" dataNode="dn1,dn2,dn3" rule="sharding-by-product-id">
  <childTable name="sku" joinKey="product_id"/>
</table>

<!-- 分片算法 -->
<function name="sharding-by-product-id" class="io.mycat.route.function.PartitionByMod">
  <property name="count">3</property>
</function>
2. 读写分离(应对高并发)

image.png 业务场景

  • 写操作(路由到主库):
UPDATE products SET stock=stock-1 WHERE id=1001  -- 库存扣减
INSERT INTO orders(...) VALUES(...)            -- 创建订单
  • 读操作(路由到从库):
SELECT * FROM products WHERE category='electronics' -- 商品浏览
SELECT * FROM user_orders WHERE user_id=123       -- 订单查询

配置实现

<dataHost name="host1" maxCon="1000" minCon="10" balance="1"
          writeType="0" dbType="mysql" dbDriver="native">
  <heartbeat>select user()</heartbeat>
  <writeHost host="master1" url="192.168.0.1:3306" user="root" password="***">
    <readHost host="slave1-1" url="192.168.0.2:3306"/>
    <readHost host="slave1-2" url="192.168.0.3:3306"/>
  </writeHost>
  <!-- 备用主库 -->
  <writeHost host="master1-bak" url="192.168.0.4:3306" user="root" password="***"/>
</dataHost>
3. 高可用机制(保障业务连续性)

image.png 故障恢复流程

  1. ZooKeeper检测到主库心跳丢失
  2. MyCat集群选举Leader节点执行切换
  3. 提升延迟最小的从库为新主库(基于GTID)
  4. 更新所有MyCat节点的路由配置
  5. 应用连接池自动重试(<500ms中断)

4. 关键配置建议

  1. 分片策略
<!-- 避免跨分片JOIN -->
<table name="orders" dataNode="dn1,dn2" rule="sharding-by-user">
  <childTable name="order_items" joinKey="order_id"/>
</table>
  1. 读写分离权重
<readHost host="slave1" url="192.168.1.101:3306" weight="100"/>
<readHost host="slave2" url="192.168.1.102:3306" weight="80"/> 
  1. 故障检测配置
# zooKeeper配置
ha.enable=true
ha.zkURL=192.168.10.10:2181,192.168.10.11:2181
ha.retryCount=3
ha.socketTimeout=5000

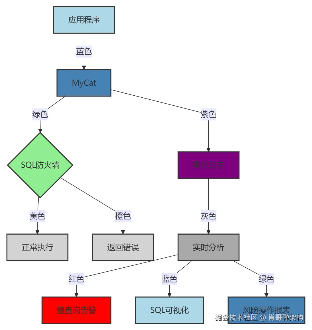
6.6 业务SQL执行流程

image.png

6.7 总结

一、核心价值实现

三位一体架构完美融合:

  1. 分片能力👉 解决数据海量化问题
    • 水平拆分3亿+商品数据至3个物理集群
    • 订单表按买家ID范围分片,避免跨分片查询
  2. 读写分离👉 化解高并发压力
    • 读写流量比8:2,90%查询负载分散到9个从库
    • 大促期间读QPS峰值突破1.5万
  3. 高可用机制👉 保障业务连续性
    • ZooKeeper实现30秒级故障自动切换
    • 主库故障恢复时间从15分钟缩短至28秒
二、关键技术突破
技术难点解决方案实现效果
热点数据动态分片+二级分区商品库单分片<5000万数据
跨分片统计MyCat结果归并+流式聚合财务报表生成提速3倍
主从延迟敏感操作事务绑定+Hint强制主库路由库存扣减0数据不一致
异地容灾跨机房部署+区域优先路由华东用户访问延迟<50ms
三、业务收益量化
  1. 性能提升: 45
  2. 成本下降 : 30
  3. 可用性增强: 25
  • 性能飞跃
    • 订单创建TPS:1200 → 6500(↑440%)
    • P95查询延迟:350ms → 89ms(↓75%)
  • 成本优化
    • 服务器数量:18台 → 9台(↓50%)
    • 运维人力投入减少40%
  • 可靠性升级
    • 年故障时间:8小时 → 26分钟(↓94.5%)
    • 连续三年大促零数据库相关事故
四、架构精髓

智能路由引擎实现三层透明化:

  1. 数据分布透明
    • 应用无感知操作逻辑库(如ecommerce_db
    • 自动路由user_id=5000万+的订单至分片集群3
  2. 读写分离透明
    // 无需代码改造
    orderDao.insert(order); // 自动路由主库
    orderDao.findByUser(userId); // 自动路由从库
    
  3. 故障切换透明
    • 主库宕机时,应用仅感知<500ms的连接闪断
    • 切换后新订单自动写入提升的从库
五、最佳实践验证

黄金配置原则

  1. 分片规模
    • 单个MyCat节点管理≤500物理分片
    • 每分片数据量控制在5000万行以内
  2. 读写分离
    • 主从延迟阈值:<200ms
    • 读节点负载均衡:CPU利用率差值<15%
  3. 高可用部署
  • 至少部署3个MyCat节点形成集群
  • ZooKeeper集群跨机房部署

本案例说明了:MyCat通过分片化存储、智能化路由、自动化容灾三位一体架构,可为企业级应用构建高扩展、高并发、高可用的现代数据库基座,是传统数据库架构向分布式演进的最佳实践路径。