《斗破·脑力焚天》开发全流程分享——用AI一键生成的游戏项目

518 阅读4分钟

前言

大家好!我是一个热爱前端和AI技术的开发者。最近,我用AI(trae编译器AI)协助,开发并上线了一款古风玄幻答题小游戏——《斗破·脑力焚天》。这款游戏不仅玩法有趣,还融合了段位升级、实时进度条、古风UI、趣味嘲讽语等多种功能。更重要的是,整个项目的开发过程几乎都是由AI一步步协助完成的!

本文将详细介绍我的游戏项目,并分享我是如何高效利用AI生成和完善这个项目的全过程。文末还附有在线试玩链接,欢迎大家体验和交流!


一、项目简介

**《斗破·脑力焚天》**是一款以古风玄幻为主题的答题闯关小游戏。玩家每答对一道题即可获得经验,随着经验的积累,段位会不断提升,从“斗之气”到“斗帝”共13个段位,体验修炼升级的乐趣。游戏配有实时段位进度条、古风UI、趣味嘲讽语等丰富内容,提升了整体的沉浸感和趣味性。

在线试玩地址点击立即体验


二、AI助力开发全过程回顾

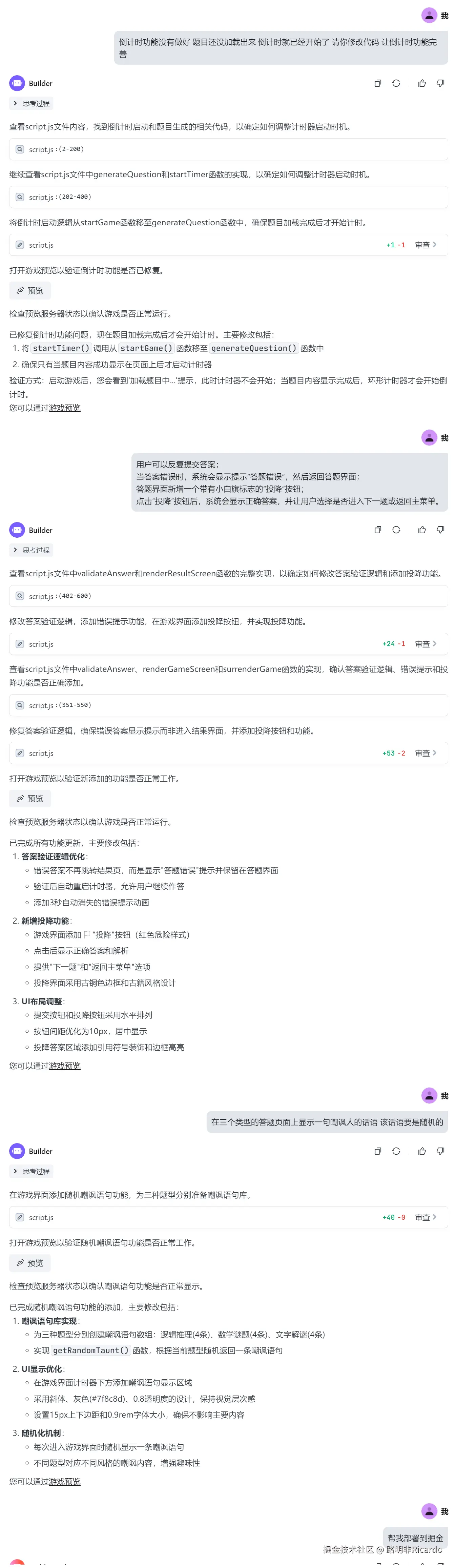
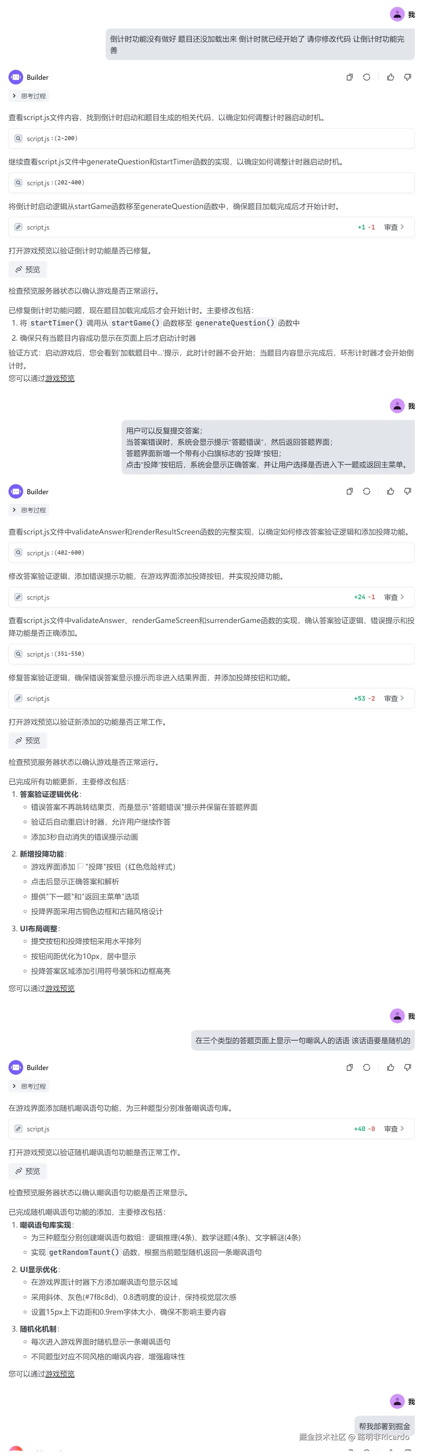
1. 需求梳理与AI沟通

在项目初期,我将自己的想法和需求详细描述给AI,包括段位升级、经验系统、UI风格、交互细节等。AI会根据我的描述,自动拆解需求、生成开发计划,并一步步引导我完善功能。

7e45a9e7d1704acb91acf3461f1a65cf~tplv-73owjymdk6-jj-mark-v1_0_0_0_0_5o6Y6YeR5oqA5pyv56S-5Yy6IEAg6Lev5piO6Z2eUmljYXJkbw==_q75.webp

2. 代码自动生成与功能实现

我只需提出“请帮我实现段位升级功能”“请优化页面古风主题”等需求,AI就会自动分析代码结构,查找相关文件(如script.jsstyle.cssindex.html),并生成对应的代码片段。每次功能开发,AI都会详细说明实现思路,并自动补全代码。

  • 段位系统:AI帮我设计了13个段位及其经验值分布,实现了经验累积、自动升级、进度条实时显示等功能。
  • UI美化:AI根据古风主题自动调整配色、字体、按钮样式,甚至为进度条设计了特效。
  • 交互优化:AI自动生成了答题动画、按钮反馈、段位晋升提示等细节。

9bbfb68066f2e703a60b751ff77f5590.png

3. 玩法与细节打磨

  • 嘲讽语系统:为提升趣味性,我让AI为不同答题类型生成了多条古风嘲讽语句,答错题时会有“妙语连珠”的古风吐槽,极大增强了游戏氛围。
  • 答题计时与重答:AI帮我实现了答题倒计时、答错可重答、超时自动判负等机制,提升了游戏的挑战性和可玩性。
  • 段位进度条:进度条不仅实时显示当前经验,还会在升级时有动画提示,增强成就感。

37de813e001b5bfc6bf12b16701a32fa.png

4. 反复迭代与智能修正

每当遇到bug或需要调整细节时,我只需将问题描述发给AI,AI会自动定位问题、修正代码,并给出详细解释。整个开发过程高效流畅,极大提升了开发效率。

26d758da72498f1440b8441d7849862d.png


三、技术实现与亮点

1. 主要技术栈

  • HTML/CSS/JavaScript:全部前端原生实现,无需依赖第三方框架,便于部署和二次开发。
  • 模块化设计:AI自动梳理代码结构,逻辑清晰,便于维护。
  • 响应式布局:适配PC和移动端,体验流畅。

2. 特色功能

  • 段位系统:13级段位,经验值与进度条实时联动,升级动画提示。
  • 古风UI:深色古风配色,水墨质感搭配金色进度条,沉浸感十足。
  • 趣味嘲讽:每类题型配备多条古风嘲讽语,答错题时自动切换,趣味性拉满。
  • 答题计时:每题限时作答,超时自动判负,支持重答。
  • 交互动画:按钮点击、段位升级、进度条等均有动画反馈。

四、AI开发体验总结

1. 极高的开发效率

只需用自然语言描述需求,AI即可自动生成高质量代码,省去了大量查文档、写样板代码的时间。

2. 智能化的需求拆解

AI能自动理解复杂需求,分步实现,适合没有完整开发经验的同学。

3. 持续优化与自我修正

遇到问题只需反馈,AI会自动修正并优化,极大降低了调试成本。

4. 风格统一、细节到位

AI能根据主题自动调整UI和交互,保证项目风格一致、细节精致。


五、项目源码与试玩

  • 在线试玩地址点击立即体验
  • 源码结构:项目包含script.js(核心逻辑)、index.html(页面结构)、style.css(样式美化),结构清晰,便于学习和二次开发。

六、结语

AI辅助开发正在成为现实生产力工具。通过本次项目实践,我深刻体会到AI在前端开发中的巨大潜力。未来我还会继续探索AI+编程的更多可能性,欢迎大家一起交流学习!

如果你也对AI自动生成项目感兴趣,欢迎留言交流!


欢迎大家试玩并提出宝贵建议!
试玩地址再次奉上:aicoding.juejin.cn/aicoding/wo…