一文带你深入了解营销简单任务型玩法

131 阅读2分钟

玩法简介

定义:任务型玩法,就是将用户可完成的任务罗列出来,用户通过做特定的事,得一笔特定的回报。

具体的页面示例如下:(页面示例取自:支付宝花花卡) image.png

下面将从玩法的构成、C端页面的调用链路详细剖析该玩法

玩法构成

针对B端后台

任务

用户需要完成的具体事件,后台配置主要涉及:

  • 任务基本信息
  • 任务规则
  • 任务发奖
  • 任务素材(一般用于前端页面展示)

image.png

任务中心

即任务阵地,是指活动场内的任务合集,后台配置主要涉及:

  • 活动信息
  • 任务设置
  • 任务推送规则

image.png

针对C端页面

  • 任务列表: 展示任务的合集
  • 任务: 用户可以报名、完成、领奖的一个玩法实例
  • 任务报名: 又可以称为任务领取。用户想要完成某个任务,需要先报名,获得进一步执行并完成任务的资格
  • 任务完成: 用户进行指定行为,并获取奖励
    • 一次报名,单次完成:完成一次即可领取奖励
    • 一次报名,多次完成:可以完成多次,领取多次奖励
  • 任务领奖: 发放完成任务的奖励
    • 自动领奖:完成任务后即发放奖励
    • 手动领奖:完成任务后需要用户手动点击领奖

C端调用链路

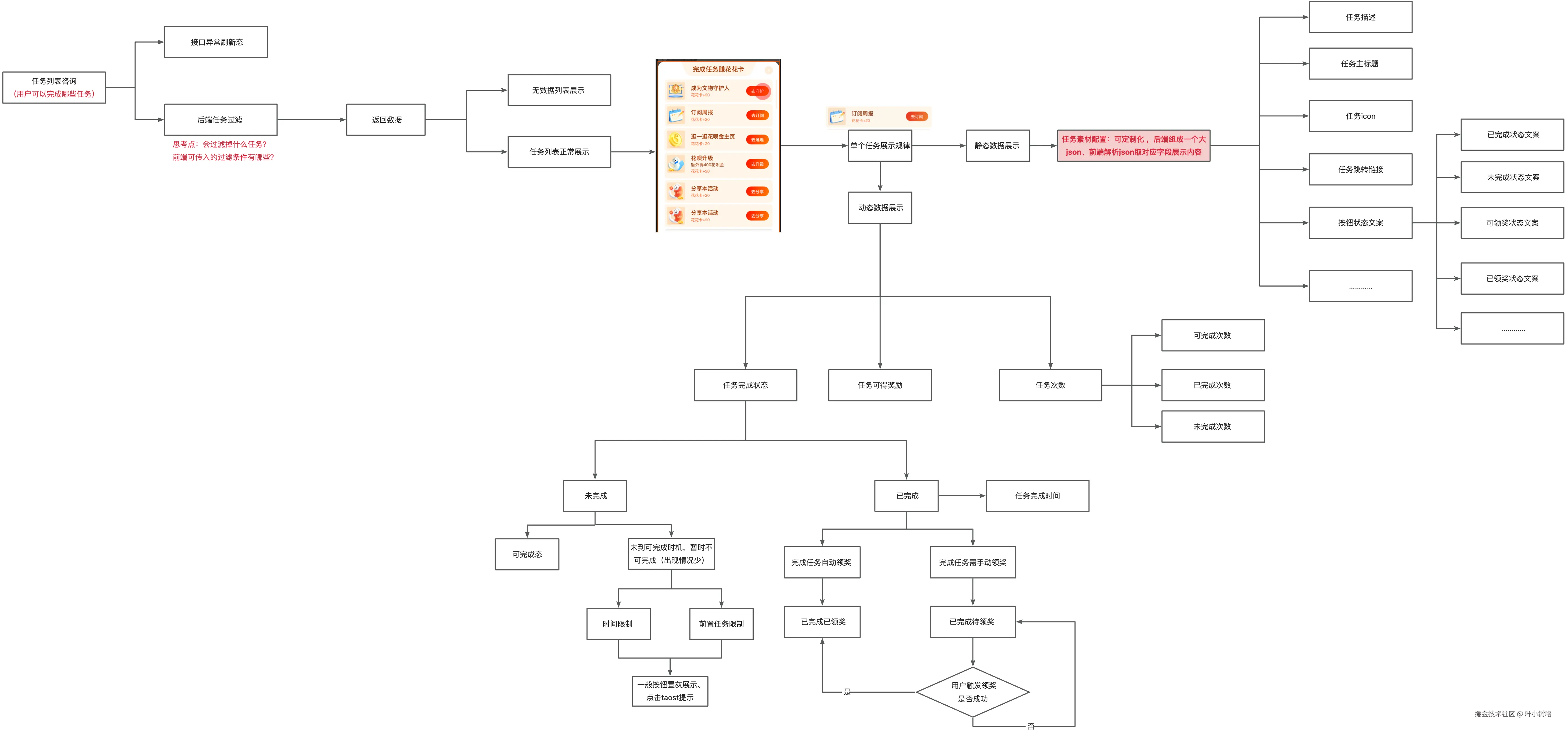
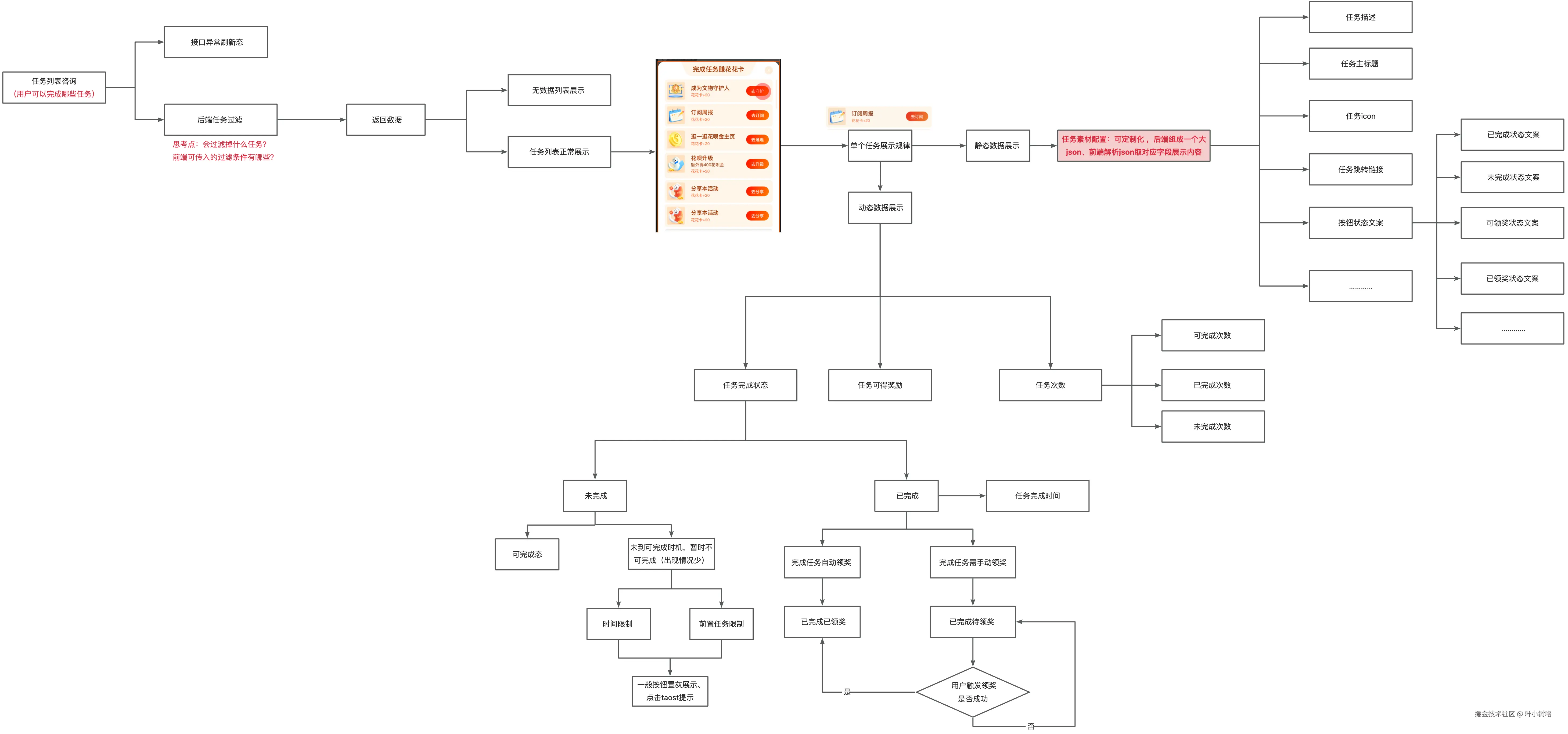
任务列表咨询链路

image.jpg

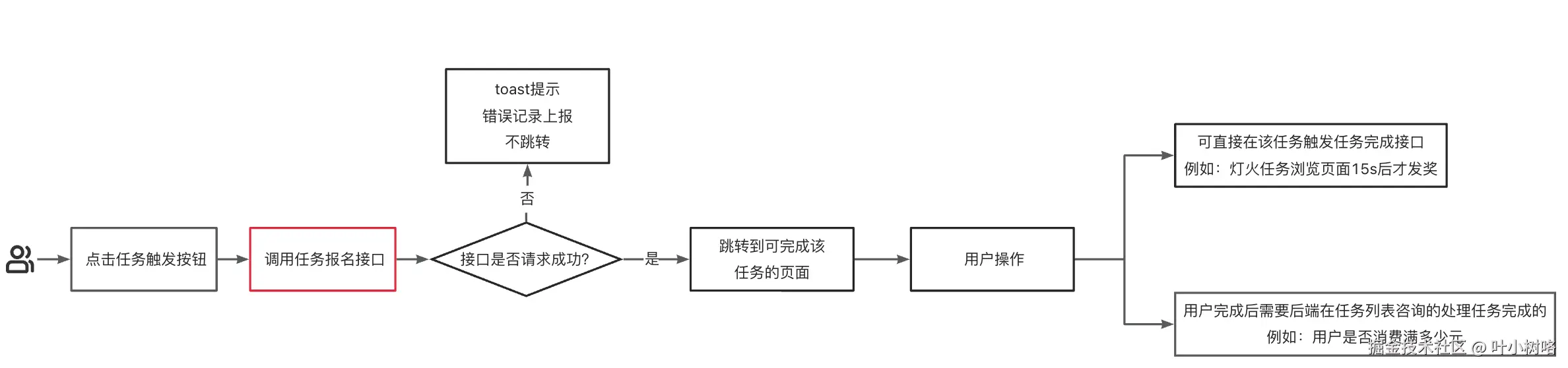
任务完成链路

任务分类

  • 普通逛一逛任务
  • 唤端任务
  • 后端任务

普通逛一逛任务

这种任务类型一般是前端先处理完成发奖后再进行跳转 image.png

唤端任务

普通逛一逛任务和跳端任务有什么区别?

首先通俗一点来说普通逛一逛同一个app里面通过开启一个webView展示这个app的另外一个页面

跳端任务需要进行唤端打开另一个app后跳转到另一个app的页面去

比如通过支付宝花花卡页面跳转到淘宝淘金币页面去,此时触发完成该任务派奖的操作由另一端或者跳转的中间页完成

image.png

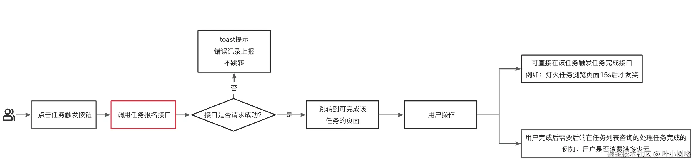
后端任务

报名后直接跳走,前端不调用发奖接口,后端触发任务完成处理发奖。

为什么换成后端触发完成任务发奖呢?

因为很多场景下前端是找不准发奖时机的,比如用户用消费了多少元后才能得到奖励、用户开通了亲情卡才能得到奖励之类的

这种场景下就需要后端查询是否满足条件再决定是否派奖

image.png