利用AI大模型做一个用户画像分析工具-例如分析陈皮的用户画像

438 阅读7分钟

利用AI大模型做一个用户画像分析工具-例如分析陈皮的用户画像

github代码地址 - github.com/liangdabiao…

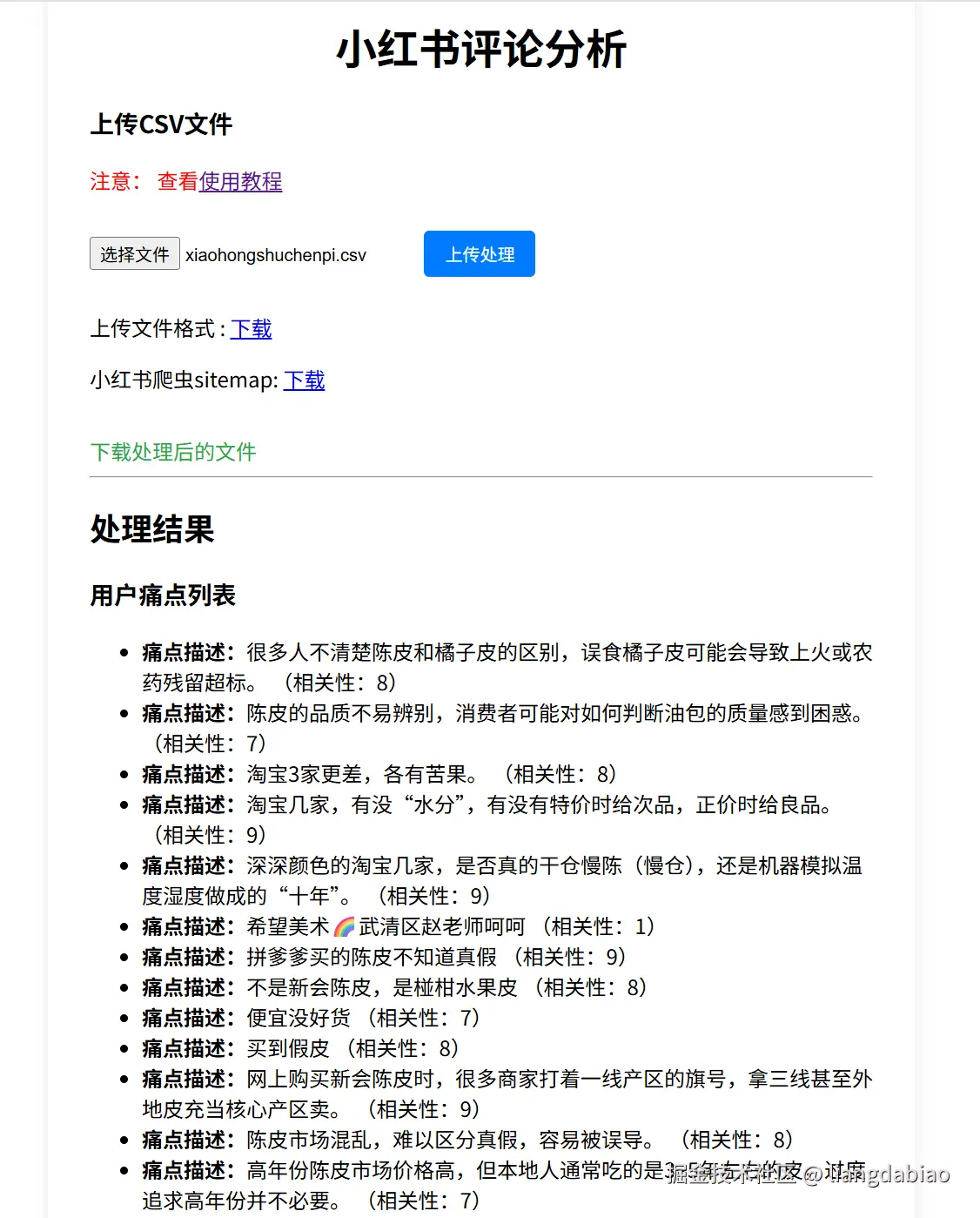
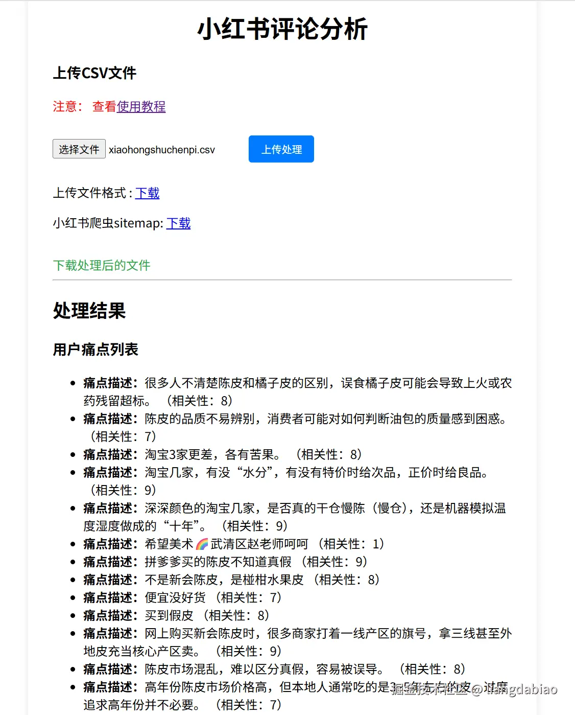
这是一个针对小红书帖子评论进行AI大模型分析的项目。利用AI对评论进行多维度的数据分析。操作流程为:用户利用easy scraper浏览器插件爬取小红书帖子评论,然后直接上传csv文件到系统,系统进行评论分析,然后提供下载链接,下载更新的带有评论分析的csv文件。

项目结构

.
├── README.md
├── app.py
├── requirements.txt
├── templates
│   ├── index.html
│   └── result.html
└── static
    └── styles.css

环境准备

  1. 安装Python 3.10
  2. 安装依赖
pip install -r requirements.txt

运行项目

python app.py

示例图

运行python处理中:

微信截图_20250514074045.png

每一个review 标签分析得到的json:

{
    "人群场景": {
        "用户需求与痛点-使用场景": [
            "汽车爱好者",
            "儿童玩乐",
            "成人收藏",
            "节日礼物"
        ],
        "用户需求与痛点-购买动机": [
            "价格优势",
            "设计喜欢",
            "替代乐高"
        ]
    },
    "功能价值": {
        "产品反馈-产品优点": [
            "零件齐全",
            "组装容易",
            "设计精美",
            "功能多样",
            "细节丰富"
        ],
        "产品反馈-产品缺点": [
            "零件缺失",
            "零件松动",
            "组装困难",
            "指示不明",
            "零件变形",
            "零件质量差"
        ],
        "产品反馈-用户期望建议": [
            "优化指示",
            "提升质量",
            "改进包装"
        ],
        "产品反馈-设计与外观": [
            "整体造型",
            "内部细节",
            "颜色搭配"
        ]
    },
    "保障价值": {
        "服务评价-物流配送": [
            "配送速度"
        ],
        "服务评价-售后服务": [
            "补发零件",
            "退款处理"
        ],
        "服务评价-售前服务": [
            "信息咨询"
        ]
    },
    "体验价值": {
        "品牌形象与口碑-推荐意愿原因分析": [
            "性价比高",
            "组装乐趣"
        ],
        "品牌形象与口碑-是否愿意推荐给他人": [
            "是",
            "否"
        ],
        "品牌形象与口碑-品牌印象": [
            "质量一般",
            "价格实惠"
        ],
        "感官感受": [
            "外观美感",
            "零件质感"
        ],
        "价格感知": [
            "价格合理",
            "价格昂贵"
        ]
    }
}

可视化分析

例如评论进行分析,

image.png

image.png

image.png

用户画像分析

根据这些商品评论内容,可以推测出以下几个典型用户画像。每个画像都基于用户行为、需求、购买动机等信息,做出了分析:

### 用户画像 1: 陈皮爱好者 - 李女士, 32岁,广东中山,家庭主妇

-   **性别年龄估计**:女性,32岁
-   **需求关键词**:寻找正宗新会陈皮、品质保证、鉴别真假
-   **购买动机**:李女士关注陈皮的正宗与品质,对市面上真假参半的产品尤为敏感。她希望购买到的陈皮能够带来实际的健康益处,并且对价格和来源有明确要求。
-   **情绪语气判断**:在评论中表现出谨慎且认真的态度,尤其关注商品的真实性和来源。
-   **用户画像标签**:注重健康、喜欢传统食品、购买时重视品牌与来源。

* * *

### 用户画像 2: 慢品生活者 - 张先生, 45岁,上海,企业中层管理

-   **性别年龄估计**:男性,45岁
-   **需求关键词**:高品质陈皮、健康养生、深度了解产品
-   **购买动机**:张先生购买陈皮主要出于健康目的,喜欢通过了解陈皮的历史、储存方法和产地,确保自己购买的是高质量的产品。他注重慢生活和传统的养生方法。
-   **情绪语气判断**:评论中显得耐心且富有思考,喜欢对比不同来源的陈皮,偶尔提出对陈皮品种和仓储环境的疑问。
-   **用户画像标签**:注重养生、喜欢品味慢生活、对传统工艺有浓厚兴趣。

* * *

### 用户画像 3: 新会陈皮新手 - 王女士, 28岁,广州,白领

-   **性别年龄估计**:女性,28岁
-   **需求关键词**:新会陈皮、新品尝试、了解陈皮功效
-   **购买动机**:王女士最近开始关注陈皮,尤其是来自新会的正宗陈皮,购买时希望了解产品的真实情况及其健康功效。她也会对比不同平台的评论和商品描述来做决策。
-   **情绪语气判断**:评论中透露出对陈皮的好奇和试探,尝试了解更多信息,询问他人意见时带有轻松与求知欲。
-   **用户画像标签**:年轻白领、健康关注者、愿意尝试新产品。

* * *

### 用户画像 4: 资深购买者 - 陈先生, 50岁,珠海,商人

-   **性别年龄估计**:男性,50岁
-   **需求关键词**:高性价比陈皮、长期购买、品牌选择
-   **购买动机**:陈先生拥有丰富的陈皮购买经验,他更注重产品的性价比和长期使用效果。他已经通过朋友和评论了解陈皮的优劣,主要购买用于日常养生。
-   **情绪语气判断**:评论中表现出更多的理性和经验分享,关注产品的性价比、外观和实际效果。
-   **用户画像标签**:资深消费者、注重实用、价格敏感、健康养生。

* * *

### 用户画像 5: 实用主义者 - 刘女士, 38岁,武汉,医生

-   **性别年龄估计**:女性,38岁
-   **需求关键词**:实用陈皮、品质与功效、简单直接
-   **购买动机**:刘女士作为医生,她更加注重购买具有实际功效的陈皮,特别是那些能够帮助调节身体的产品。她对于陈皮的用途和功效有明确的需求,希望买到的是经过严格筛选和测试的产品。
-   **情绪语气判断**:评论语气严谨,表现出专业性的考虑,关注产品的真实性与可靠性。
-   **用户画像标签**:专业背景、理性购买、注重健康效益。

这些用户画像反映了不同年龄、职业背景以及对陈皮的兴趣和需求。在分析时,我们结合了他们对商品的评价、购买动机及情绪反应,从而为每个用户画像提供了较为详细的背景。

用户画像的提示语:

"""# 你是一名用户画像分析师。 分析需求和概念:
基础属性描述
用户的静态人口统计学特征。 
示例:- 年龄:28岁 - 性别:女性 - 地理位置:上海 - 职业:全职妈妈 
 行为特征描述
用户的实际行为轨迹,体现用户“做了什么”。 
示例标签:- 月消费金额:2000元 - 购买频率:每月购买4次母婴用品 -
心理动机描述
用户行为背后的动机、价值观和偏好,体现“为什么这么做”。 
示例:- 对促销活动敏感:对满减和赠品活动高度关注 - 品牌偏好:倾向选择国际知名母婴品牌 - 商品安全性:重视商品成分和评价  
外部环境描述用户所处的社会环境和关系网络,体现外部影响因素。 
示例:- 社交圈:经常与其他宝妈分享购物心得 - 活跃平台:微博、母婴论坛、
需求痛点
明确用户的核心需求和主要问题,帮助定义用户的关键目标。 
示例:- 需求:寻找高品质、高性价比的母婴用品 - 痛点:缺乏时间,偏好快速送达 - 期待:希望平台提供可信赖的商品评价体系   
以上是用户画像的概念之后,请完成做一份用户画像分析报告。请根据以下 商品评论生成3-5个典型用户画像,每个包含性别年龄估计、需求关键词、购买动机、情绪语气判断 和用户画像标签
请你根据这些信息,反推出用户画像: #####, 
{reviews_alls_string}  #####
    
"""

官方支持

如果您在使用过程中遇到任何问题,请随时联系我们的官方支持团队。您可以通过以下方式联系我们: 如果您在使用过程中遇到任何问题,请随时联系我们的官方支持团队。您可以通过以下方式联系我们:

原理参考

mp.weixin.qq.com/s/xJJw7Rupf… 《9000字落地实操:AI做用户购后评论洞察分析》 mp.weixin.qq.com/s/lLm66o0zf… 《# 用Deepseek做了一份用户画像报告,并给出了价值10万的运营策略 | 以普拉提教培行业为例》