支付宝开放平台,这谁写的,要扣绩效吧

53,701 阅读4分钟

大家好,我是小悟。是怎么个事呢?

支付宝消费者投诉详情接口,刚对接的时候能正常使用,后面有一次去调用的时候,竟然报错了,提示“服务异常”。

图片

仔细检查了开发文档,并没有什么明显的变化。业务请求参数就一个,通过传入投诉id查询详情数据。

图片

于是就想到去支付宝商家后台,查看一下这条数据是否正常,不出意外的话,就要出意外。通过时间筛查,官方后台数据竟然没了。

图片

那我会不会是记错了呢?这个时间段没有投诉数据,所以查询不到。小伙伴们,以Java之父的人格担保,这个时间段之前一定是有数据的,因为投诉id以及相关信息我是存数据库的。

图片

于是把代码和开发文档,排查来排查去,耗了不少时间,始终无法解决。“服务异常”,“服务异常”,“服务异常”。

有一个朋友经常做支付宝的业务,抱着试试看的想法去咨询他。没想到真的有结果,虽然结果并不能解决“服务异常”的问题。

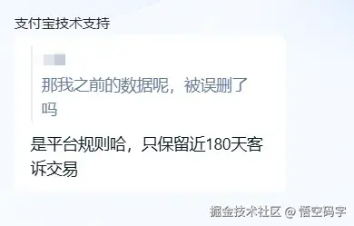
他也遇到这个问题,和官方技术支持聊了好久,配合他排查,一个发请求,一个看日志,一个看日志,一个发请求。

图片

排查到最后,技术支持还是反馈给产品了,说是因为这个平台规则,只保留近180天客诉交易。意思就是超过180天的客诉都没了,这。。。我听完是直摇头啊。

图片

从技术支持需要排查,到后面反馈给产品,可以看出他们之间信息也是不对称的。不然按理说一咨询就应该给出结果的。

但是在投诉这一块开发文档上也没有哪里写明了“只保留近180天客诉交易”的字眼。我真的会谢。

动图封面

另外让我想起了,当初刚开始调用另一个接口,查询投诉记录,一直报错,提示“参数错误”,也不直说哪个请求参数错误。

图片

业务请求参数除了条件必选就是可选,其中当前页码不传会有默认值1,每页条数不传会有默认值10。

图片

有个习惯,对接第三方接口会先写伪代码看看返回的数据和格式,既然业务请求参数都不是必传的,本着怎么简单怎么来的原则,一个参数都没传就执行代码了。

没错,正如你所想的那样,执行了很多遍就是返回“参数错误”,心态要崩了呀。。。

图片

这里要特别提一下,之所以一个请求参数都没传,除了看到开发文档的注释,没有必传字段外。

还有一个原因是因为同时间对接过支付宝另一个相似的接口,请求参数注释也没有必传,写伪代码的时候也是一个参数都没传就执行了,但是返回是成功的。

图片

回到正题上来,抱着试试看的心态,给当前页码和每页条数传了值,我去,成功了啊。

图片

呜呜呜,参数注释误我啊。。。

图片

写到这里,就再提一嘴,接入准备写着本产品不支持服务商代商家接入。

图片

但是每个接口又写着支持第三方代理调用,那到底是支不支持第三方代调用。

图片

这种不确定性,有时候对开发者评估项目的可实现性是有一定影响的。少不了又要和产品经理扯了。

总结一下,就是说开发文档参数注释写得不正确。对接第三方,开发文档何其重要,请求参数注释又是重中之重。

因为于开发者来说直接面对的就是开发文档,参数能传正确与否,就看注释写的意思如何。

或者接口在返回提示的时候更具体些,比如请求参数param错误,对接人员不就一下明白错误出现在哪里了吗。你们说这开发文档是谁写的,是不是要扣绩效。

作为开发人员,难免会去对接一些第三方的接口,难免会遇到一些坑。接口一直对,坑就会一直遇。

图片

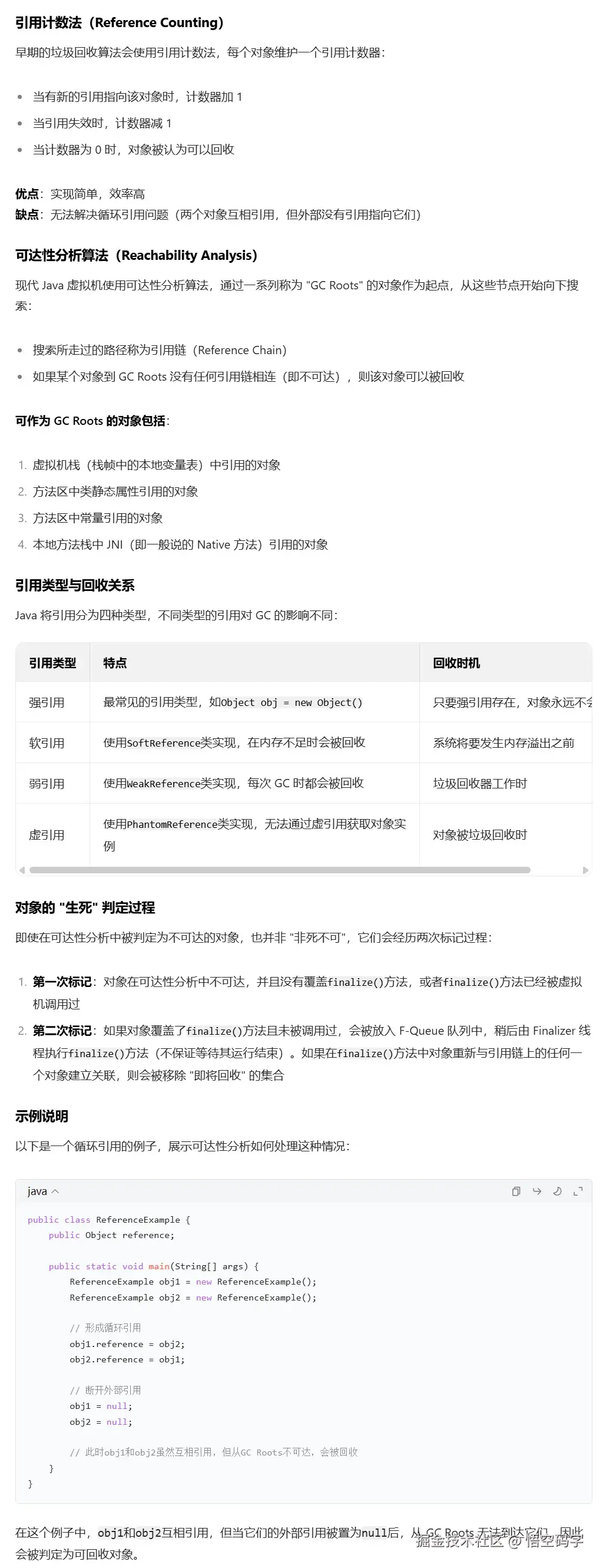
刷一道面试题

Java的GC如何判断对象可以被回收?

图片

谢谢你看我的文章,既然看到这里了,如果觉得不错,随手点个赞、转发、在看三连吧,感谢感谢。那我们,下次再见。

您的一键三连,是我更新的最大动力,谢谢

山水有相逢,来日皆可期,谢谢阅读,我们再会

我手中的金箍棒,上能通天,下能探海