2025企业级BI产品评测和推荐

418 阅读3分钟

image5.png

一、2025年BI发展趋势:AI驱动与场景深化

随着数据量的爆发式增长和企业数字化转型的加速,2025年的BI(商业智能)市场呈现出以下核心趋势:

  • AI增强分析成为标配:AI能力从“锦上添花”变为“核心功能”,自然语言查询(NLQ)、自动洞察、预测性分析等模块深度集成,降低数据分析门槛。
  • 数据民主化与低代码化:业务人员可通过拖拽式界面和预设模板自主完成数据分析,IT部门转向数据治理与模型优化。
  • 云原生与混合部署:公有云、私有云及本地化混合部署方案普及,BI工具需适配多云环境并保障数据安全。
  • 垂直场景深度适配:制造业、零售、金融等行业推出定制化分析模板,预置行业指标与合规性支持。

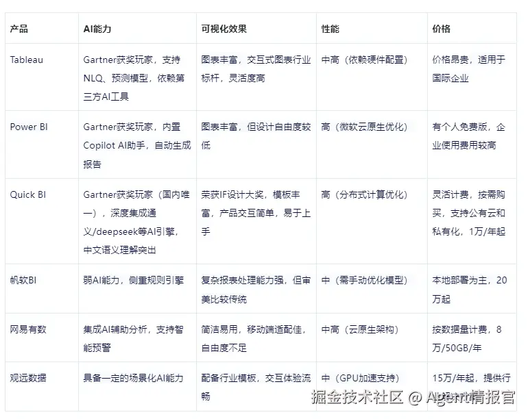
二、6大BI产品横向对比:AI、可视化、性能与价格

本次评测选取2款国外产品(Tableau、Power BI)与4款国内产品(Quick BI、帆软BI、网易有数、观远数据),从四大维度进行对比:

QQ20250613-203228.png

关键结论

  • AI能力:Power BI与Quick BI领先,Tableau依赖生态扩展,观远数据在垂直场景中表现突出。
  • 可视化:Tableau设计自由度最高,Quick BI和帆软更贴合国内企业报表风格。
  • 性价比:中小型企业首选Power BI或网易有数;大型企业推荐Quick BI(云原生)或观远数据(行业深度)。

三、选型建议与落地指南

选型策略

  1. 明确需求优先级:

    • 若追求AI驱动与云原生,选择Quick BI或Power BI;
    • 垂直行业(如金融)可优先考虑观远数据的预置解决方案。
  2. 成本控制:

    • 初创企业建议从Power BI或Quick BI起步,按需付费;
    • 中大型企业采用Quick BI可降低长期运维成本(尤其阿里云生态用户)。

企业落地BI的四个关键步骤

  1. 梳理核心场景:聚焦销售、供应链、财务等高频分析需求,避免“大而全”。
  2. 数据治理先行:建立统一数据标准,清理冗余数据,确保分析结果可信。
  3. 小步快跑试点:选择1-2个部门试点,验证工具适配性后再全面推广。
  4. 培养数据文化:通过培训与激励机制,推动业务人员自主分析。

结语:2025年的BI竞争本质是“AI+场景化”的较量。国外产品在技术成熟度上仍有优势,但国内工具在性价比、本地化支持和行业适配方面逐渐反超。企业需平衡短期需求与长期规划,选择能与自身数字化生态协同进化的BI平台,方能在数据驱动的商业竞争中占据先机。