有点出乎我的意料兄弟们,在前端应用生成这个赛道,最近很热闹,Lovable当红炸子鸡,国内最近美团Nocode出街,也引起不小的关注,豆包PC的编程模式也发布了“应用创作1.0新模式”,还能在线编辑产物。 正好有时间,对这三个工具简单测试一波,结果完全出我所料,原以为在AI 自然语言应用生成这个赛道国内工具离当前Top 1 Lovable还有距离,没想到实际操作下最惊艳的竟然是一个非独立产品“豆包AI编程” - 豆包主端内的编程功能。
豆包编程、Lovable 、NoCode 实测效果
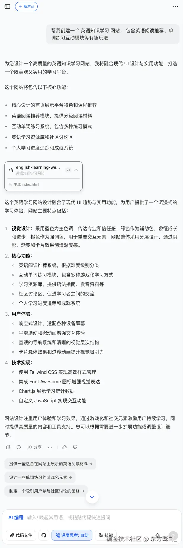
我计划创建一个英语学习网正的前端页面,采用最简单的Prompt:帮我创建一个 英语知识学习 网站, 包含英语阅读推荐、单词练习互动模块等有趣玩法。 分别看Lovable、NoCode、豆包AI编程的生成结果。我直接做成表格,方便横向比较
| 产品 | AI 交互 | 生成产物 | 比较 | 美观度 | 完整度 | 需求还原度 |
|---|---|---|---|---|---|---|
| Lovable | Lovable生成前,AI 会简单的梳理设计思路和功能。实际执行后,能够完整生成一个网页,包含主要的网页元素。功能上包含阅读推荐、单词练习、学习进度、徽章成就等主要功能,复合需求描述; | ⭐️⭐️⭐️⭐️ | ⭐️⭐️⭐️⭐️ | ⭐️⭐️⭐️⭐️ | ||
| Nocode | NoCode生成前,AI 会相对详细的的梳理设计思路、步骤和功能。但实际执行后,未生成完整网页前端,仅生成了几个功能模块;完整度不够; | ⭐️⭐️⭐️ | ⭐️⭐️ | ⭐️⭐️⭐️ | ||
| 豆包编程 | 豆包编程在生成前,会简单梳理网站功能,然后进入到代码生成状态;经过一段时间的生成后,完整正提供了一个功能丰富、排版合理、UI美观的页面,我对此简直大为震惊;这个作为一个产品 or 功能站点的前端,基本可以直接复制代码使用了; | ⭐️⭐️⭐️⭐️⭐️ | ⭐️⭐️⭐️⭐️⭐️ | ⭐️⭐️⭐️⭐️⭐️ |
Lovable生成前,AI 会简单的梳理设计思路和功能。实际执行后,能够完整生成一个网页,包含主要的网页元素。功能上包含阅读推荐、单词练习、学习进度、徽章成就等主要功能,复合需求描述;
NoCode生成前,AI 会相对详细的的梳理设计思路、步骤和功能。但实际执行后,未生成完整网页前端,仅生成了几个功能模块;完整度不够;
豆包编程在生成前,会简单梳理网站功能,然后进入到代码生成状态;经过一段时间的生成后,完整正提供了一个功能丰富、排版合理、UI美观的页面,我对此简直大为震惊;这个作为一个产品 or 功能站点的前端,基本可以直接复制代码使用了;我看前两天doubao1.6 模型发布,不知道豆包编程底层是不是用的这个模型,效果也太棒了。
更让我震惊的,是豆包编程的这个功能 - 可视化编辑;
(www.doubao.com/chat/coding 需要PC浏览器打开)
豆包编程的巧思 - 可视化编辑
一般通过AI工具,生成前端页面后,往往是不能手工修改的,除非直接copy代码修改代码,对于一些专业开发者其实还好,但对于小白开发者就比较难了:代码找也找不到、改也不会改;但是豆包编程的“可视化编辑”这个功能,算是贴脸开大了;
生成前端产物后,豆包编程提供了“编辑”按钮,点击按钮后进入编辑模式,可以直接点选页面上的区域,做文字修改或者图片替换,而且图片替换应该是接入了 豆包的 文生图 模型,可以直接通过prompt生成自己想要的图片;我录了一段,就像下面这样;
我只能说,字节这一波在大模型和AI产品上,真是齐头并进、遥遥领先; 就拿我们现在这个案例,不但模型生成的效果好,而且在产品上还提供了除模型之外的编辑能力;
当前很多厂商、团队的AI产品,核心竞争力 = 模型能力,产品效果基本完全依赖模型能力;但字节当前很多AI 产品的策略,明显是在模型之上找更优解,提供除模型之外的产品竞争力,在自然语言编程的大叙事下,不光接好模型,还要找到用户场景痛点打磨产品功能,这是豆包编程给我最大的感受。
最后
这轮评测下来,Lovable符合预期,作为全球Top1稳定发挥; Nocode进步空间还有很大,需要继续打磨;豆包编程超出预期,按本次案例效果,称之为“国内前端应用生成效果第一” 也不为过,不知道后面会不会持续保持。话说,要不是看到一篇小红书,我都不知道豆包还能干这个,太全面了;最后分享下我的作品。www.doubao.com/share/code/…