Transformer架构解密:从自注意力到组件协同,一文读懂AI核心引擎

468 阅读5分钟

👨‍🎓作者:Java学术趴

🏦仓库:GithubGitee

✏️博客:CSDN掘金InfoQ云+社区

💌公众号:Java学术趴

🚫特别声明:原创不易,未经授权不得转载或抄袭,如需转载可联系小编授权。

🙏版权声明:文章里的部分文字或者图片来自于互联网以及百度百科,如有侵权请尽快联系小编。微信搜索公众号Java学术趴联系小编。

Transformer

第一章 Transformer介绍

1.1 Transformer概念

  • Transformer是一种基于 自注意力机制(Self-Attention) 的深度学习模型架构,最初由Google在2017年的论文《Attention Is All You Need》中提出。它被设计用于处理序列数据(如文本、语音、时间序列等),摆脱了传统循环神经网络(RNN)和卷积神经网络(CNN)的局限性, 通过并行化和全局依赖建模能力,成为自然语言处理(NLP)和计算机视觉(CV)领域的核心架构。

1.2 本质

Transformer的本质是通过 自注意力机制(Self-Attention)位置编码(Positional Encoding) 实现对序列数据的建模,解决了RNN两个核心问题:

  • 长距离依赖 :传统RNN难以捕捉长序列中远近距离的关系,而Transformer通过注意力机制直接建模全局依赖。
  • 并行化能力 :RNN必须顺序列处理序列,Transformer则通过矩阵运算实现并行计算,极大提升训练效率。

关键思想 : 将输入序列中的每个元素(如单词)与其他所有元素进行交互,动态分配权重,从而捕获更加复杂的关系。

1.3 作用

  • 序列建模 :广泛应用于机器翻译、文本生成、语音识别等任务。
  • 预训练模型基础 :催生了BERT、GPT、T5等大规模训练模型,推送NLP进入“预训练+微调”时代。
  • 跨领域通用性 :从NLP扩展到CV(如Vision Transformer)、多模态(如图文生成模型DALL-E)、强化学习等领域。
  • 高效推理 :通过并行计算和注意力机制优化,处理长文本或高维数据时更高效。

1.4 核心组件

Transformer的核心技术包括:

  1. 自注意力机制(Self-Attention) :
    • 计算每个元素与其他元素的关联权重(Query-Key-Value机制)。
    • 多头注意力:并行多组注意力头,捕捉不同维度的语义关系。
  2. 位置编码(Positional Encoding)
    • 通过正弦函数或可学习参数,为序列中的元素添加位置信息。
  3. 编码器-解码器架构
    • 编码器 :堆叠多层自注意力+前馈神经网络(FFN),提取特征。
    • 解码器 :在自注意力基础上增加交叉注意力(Cross-Attention),用于生成任务。
  4. 残差连接与层归一化 :缓解梯度消失,加速模型收敛。
  5. 前馈神经网络(FFN) :对注意力输出进行非线性变换。

第二章 核心组件

2.1 自注意力机制(Self-Attention)

  • 作用 :捕捉序列中任意两个元素之间的全局依赖关系,替代RNN的时序依赖。

  • 核心公式

    Attention(Q,K,V)=softmax(QKdk)V\text{Attention}(Q, K, V) = \text{softmax}\left( \frac{QK^\top}{\sqrt{d_k}} \right)V
    • QueryQ)、KeyK)、ValueVQuery(Q)、Key(K)、Value(V) : 通过输入向量与权重矩阵乘积得到,分别表示 “要查询什么”、 ”匹配的键是什么“、”对应的值是什么“。
    • 缩放点积 :通过除以dk(dk)Key的维度\sqrt{d_k}(d_k)是Key的维度防梯度爆炸。
    • Softmax : 将注意力权重归一化为概率分布,表示每个元素的重要性。
  • 关键特征 :

    • 并行计算 :所有位置的注意力权重可同时计算。
    • 多头注意力(Multi-Head Attention) : 将Q/K/V拆分为多个子空间(如8个头),每个头独立学习不同维度的语义关系,最后拼接结果。例如:一个头关注语法结构,一个头关注指代关系。

2.2 位置编码(Positional Encoding)

  • 作用 :为序列中的每个位置添加位置信息,弥补自注意力机制对顺序不敏感的问题。

  • 核心公式

    • 正弦波函数(原始论文方法)

      PE(pos,2i)=sin(pos100002i/d)PE_{(pos,2i)} = sin(\frac{pos}{10000^{2i/d}})
      PEpos,2i+1=cospos100002i/dPE_{pos,2i+1} = cos{\frac{pos}{10000^{2i/d}}}
    • pospos : 位置序号,ii : 维度序号,dd : 模型维度。

    • 通过不同频率的正弦/余弦函数,使模型能区分位置远近。

    • 可学习的位置编码(如BERT) : 直接训练一个位置嵌入矩阵。

    本质 : 将位置信息编码为向量,与输入词向量相加,使模型感知顺序。

2.3 编码器-解码器架构(Encoder-Decoder)

2.3.1 编码器(Encoder)
  • 结构 : 由NN个相同的层堆叠(如6层),没层包含:
    1. 多头自注意力层 (关注输入序列内部关系)。
    2. ,前馈神经网络(FFN) (对注意力结果进行非线性变换)。
    3. 残差连接+层归一化 (在每个子层后应用)。
  • 功能 :将输入序列映射为高级语义表示(将传统文本映射为矩阵)。
2.3.2 解码器(Decoder)
  • 结构 : 同样由NN个层堆叠,每层包含:
    1. 掩码多头子注意力层 (防止当前位置关注未来信息,用于自回归生成)。
    2. 交叉注意力层 (关注编码器输出,对其输入与输出)。
    3. 前馈神经网络(FFN)
    4. 残差连接+层归一化
  • 功能 :根据编码器输出和已生成的部分结果,逐步预测下一个元素(如机器翻译中的目标词)。

2.4 残差连接(Residual Connection)与层归一化(Layer Normalization)

  • 作用 : 解决深层网络训练中的梯度消失/爆炸问题,加速收敛。

  • 残差连接 : 将子层(如自注意力或FFN)的输入直接加到其输出上:

    Output=LayerNorm(x+Sublayer(x))Output = LayerNorm(x+Sublayer(x))

    保留原始信息,使梯度更容易回传。

  • 层归一化 :对每个样本的所有特征维度进行归一化(而非批归一化),稳定训练过程。

执行顺序 :输入 → 子层计算 → 残差相加 → 层归一化。

2.5 前馈神经网络(Feed-Forward Network,FFN)

  • 作用 :对自注意力层的输出进行非线性变换,增强模型表达能力。

  • 结构 :每个FFN包含两个线性层和激活函数:

    FFN(x)=ReLU(xW1+b1)W2+b2FFN(x) = ReLU(xW_1+b_1)W_2+b_2
    • 第一层 :将维度放大(如 512 → 2048),通过ReLU引入非线性。
    • 第二层 :将维度恢复原始大小(2048 → 512)。
  • 本质 :相当于”感知机“,对每个位置的表示独立变换。

第三章 组件间协同工作

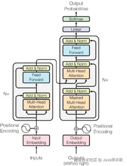
3.1 工作流程

  • 输入处理
    • 词嵌入(Input Embedding) :将输入的原始词转换为对应的向量表示,这个过程称为词嵌入。例如:”apple“会被映射为一个高维向量。
    • 位置编码(Positional Encoding) : 由于Transformer本身没有位置信息感知能力,需要额外添加位置编码来保留词序信息。
  • 编码器(Encoder)部分
    • 多头注意力机制(Multi-Head Attention) : 并行计算多个注意力头,捕捉不同子空间的语义信息。
    • 前馈网络(Feed Forward) : 对特征进行非线性变换。
    • 残差连接与层归一化(Add & Norm) : 每个子层后都会进行残差连接和层归一化操作。
  • 解码器(Decoder)部分
    • 掩码多头注意力(Masked Multi-Head Attention) : 防止解码时看到未来信息。
    • 交叉注意力(Cross Attention) :连接编码器和解码器的关键机制。
    • 输出处理 : 最后通过全连接层和Softmax得到输出概率分布。

第四章 多模态发展趋势

4.1 核心思想

  • 特征聚合 : 通过注意力机制整合不同模态(图像、点位、文本、语音等)的特征信息。
  • 应用场景 :如自动驾驶需要同时处理摄像头、雷达、GPS等多源数据。

4.2 实现方式

  • 跨模态注意力 :让模型自动学习不同模态间的重要关联。
  • 类比解释 :就像过年走亲戚,从各家挑选最后价值的东西带回来。

第五章 Transformer在CV领域的应用

  • 以上都是讲解Transformer在NLP(自然语言处理)方面的工作流程,因为输入值都是一段文本信息,寻找的都是输入文本的每个词语之间在整个全局特征中的占比值。

  • Transformer在CV领域的架构

    关键点 : 在输入数据处理过程中,图片不能像纯文本一样可以直接通过词嵌入转换为特征向量,需要先将 图片切割 → CNN(提取特征向量) → Transformer处理。

点击星球🪐可以快速进入小编整合的人工智能全套项目,包含各类人工智能文档(CNN、RNN、Transformer)以及各类AI案例(OpenCV、文本处理、文本切割、车辆识别、停车场剩余车位等案例)