【HarmonyOS5】掌握UIAbility启动模式:Singleton、Specified、Multiton

304 阅读5分钟

⭐本期内容:【HarmonyOS5】掌握UIAbility启动模式:Singleton、Specified、Multiton

🏆系列专栏:鸿蒙HarmonyOS:探索未来智能生态新纪元


前言

在鸿蒙应用开发中,UIAbility组件的启动模式是构建高效应用架构的核心技术。合理选择启动模式不仅影响应用性能,更是复杂业务场景下实现优雅架构设计的关键。鸿蒙系统提供了三种启动模式:singleton(单实例)specified(指定实例)multiton(多实例),每种模式都体现了不同的架构思想和设计哲学。


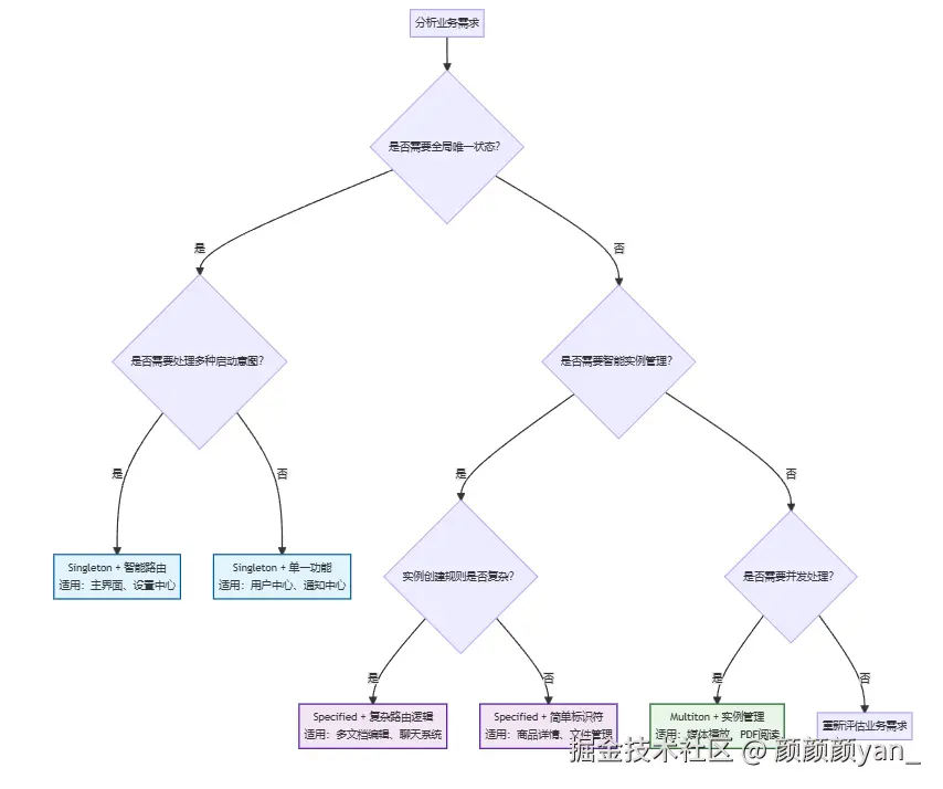
🚦 UIAbility启动模式架构决策

启动模式决策流程

选择合适的启动模式是应用架构设计的关键决策。以下决策流程帮助开发者根据业务特征进行架构选择:

智能文档管理系统架构设计

如下,以智能文档管理系统为例,展示三种启动模式的协同应用:


1️⃣ Singleton模式

架构设计原理

Singleton模式体现了"全局唯一控制点"的架构思想。它确保特定UIAbility在应用进程中只存在一个实例,所有启动请求都路由到同一实例。这种设计模式特别适合需要维护全局状态、提供统一入口的业务场景。

核心架构特征:

  • 状态一致性保障:全局唯一实例确保数据状态的一致性
  • 资源优化策略:避免重复初始化,最大化资源利用效率
  • 统一入口管理:提供应用的中央控制和导航枢纽

适用场景

// 核心架构:文档管理中心
export default class DocumentManagerAbility extends UIAbility {
  // 全局服务单例管理
  private globalServiceInitialized: boolean = false;
  
  onCreate(want: Want, launchParam: AbilityConstant.LaunchParam): void {
    hilog.info(0x0000, 'DocumentManager', '全局文档管理中心初始化');
    // 首次启动:执行全局服务初始化
    if (!this.globalServiceInitialized) {
      this.initializeGlobalServices();
      this.globalServiceInitialized = true;
    }
  }
  
  onNewWant(want: Want, launchParam: AbilityConstant.LaunchParam): void {
    hilog.info(0x0000, 'DocumentManager', '处理新的启动意图');
    // 复用实例:智能处理不同启动意图
    this.handleLaunchIntent(want);
  }
  
  private handleLaunchIntent(want: Want): void {
    const action = want.parameters?.action;
    switch (action) {
      case 'search':
        this.navigateToSearch(want.parameters?.query);
        break;
      case 'recent':
        this.navigateToRecentDocuments();
        break;
      default:
        this.navigateToDocumentList();
    }
  }
}

配置要点: 如果需要使用singleton启动模式,在module.json5配置文件中的launchType字段配置为singleton即可。

{
  "abilities": [{
    "name": "DocumentManagerAbility",
    "launchType": "singleton",  // 关键配置
    "exported": true
  }]
}

架构优势:

  • 全局状态管理:适合主界面、设置中心等需要维护应用级状态的组件
  • 资源节约:避免重复创建相同功能实例,优化内存使用
  • 用户体验一致性:无论从何处启动,用户都能获得一致的界面状态

2️⃣ Specified模式

架构设计原理

Specified模式体现了"按需唯一"的智能架构思想。通过AbilityStage.onAcceptWant()方法实现动态实例管理策略,根据业务上下文决定实例的创建或复用。这种模式在保持实例隔离的同时,避免了不必要的资源浪费。

核心架构特征:

  • 智能路由机制:基于业务参数的动态实例管理
  • 上下文感知:根据具体业务对象决定实例策略
  • 状态隔离与复用的平衡:既保证独立性又避免资源浪费

指定实例启动模式原理:

AbilityStage路由设计

// 核心架构:AbilityStage实例管理
export default class DocumentAbilityStage extends AbilityStage {
  onAcceptWant(want: Want): string {
    hilog.info(0x0000, 'DocumentStage', ' 智能实例路由决策');
    
    if (want.abilityName === 'DocumentEditorAbility') {
      const documentId = want.parameters?.documentId;
      const documentType = want.parameters?.documentType;
      
      if (documentId && documentType) {
        // 智能生成实例标识符:同文档复用,异文档隔离
        const instanceKey = `DocumentEditor_${documentType}_${documentId}`;
        hilog.info(0x0000, 'DocumentStage', ` 实例标识: ${instanceKey}`);
        return instanceKey;
      }
    }
    return '';
  }
}
// UIAbility实现:专注业务逻辑
export default class DocumentEditorAbility extends UIAbility {
  private documentId: string = '';
  private documentType: string = '';
  
  onCreate(want: Want, launchParam: AbilityConstant.LaunchParam): void {
    this.documentId = want.parameters?.documentId || '';
    this.documentType = want.parameters?.documentType || '';
    hilog.info(0x0000, 'DocumentEditor', ` 编辑器实例创建: ${this.documentId}`);
    // 根据文档类型初始化专门的编辑器
    this.initializeEditor();
  }
  
  onNewWant(want: Want, launchParam: AbilityConstant.LaunchParam): void {
    hilog.info(0x0000, 'DocumentEditor', '同文档新意图处理');
    // 处理同一文档的新操作请求
    this.handleDocumentFocus(want.parameters);
  }
}

工作流程架构图:

配置要点: 在SpecifiedAbility中,需要将module.json5配置文件的launchType字段配置为specified。

{
  "abilities": [{
    "name": "DocumentEditorAbility",
    "launchType": "specified",  // 关键配置
    "exported": true
  }]
}

架构优势:

  • 智能实例管理:同一业务对象复用实例,不同对象隔离实例
  • 资源优化平衡:在功能需求和资源效率间找到最佳平衡
  • 业务逻辑封装:复杂的实例管理逻辑封装在AbilityStage中

3️⃣ Multiton模式

架构设计原理

Multiton模式体现了"完全隔离并发"的架构思想。每次启动都创建全新实例,各实例拥有独立的生命周期和状态空间。这种设计特别适合需要同时处理多个独立任务的场景。

核心架构特征:

  • 完全实例隔离:每个实例独立运行,互不干扰
  • 并发处理能力:支持同时执行多个独立任务
  • 简化状态管理:无需考虑实例间的状态同步

架构实现要点

// 核心架构:独立实例管理
export default class DocumentViewerAbility extends UIAbility {
  private viewerId: string = '';
  private documentPath: string = '';
  
  onCreate(want: Want, launchParam: AbilityConstant.LaunchParam): void {
    // 每个实例生成唯一标识
    this.viewerId = `viewer_${Date.now()}_${Math.random().toString(36).substr(2, 9)}`;
    this.documentPath = want.parameters?.documentPath || '';
    
    hilog.info(0x0000, 'DocumentViewer', `PDF阅读器实例创建 [${this.viewerId}]`);
    // 初始化独立的PDF渲染引擎
    this.initializePDFEngine();
  }
  
  onWindowStageCreate(windowStage: window.WindowStage): void {
    // 为每个实例设置独特的窗口标识
    this.setupUniqueWindow(windowStage);
  }
  
  onDestroy(): void {
    hilog.info(0x0000, 'DocumentViewer', `实例销毁 [${this.viewerId}]`);
    // 清理实例专有资源
    this.cleanupResources();
  }
}

配置要点: multiton启动模式的开发使用,在module.json5配置文件中的launchType字段配置为multiton即可。

{
  "abilities": [{
    "name": "DocumentViewerAbility",
    "launchType": "multiton",  // 关键配置
    "exported": true,
    "skills": [{
      "actions": ["action.system.view"],
      "uris": [{"scheme": "file", "type": "application/pdf"}]
    }]
  }]
}

架构优势:

  • 完全并发能力:支持同时打开多个PDF文档进行阅读
  • 故障隔离:单个实例异常不影响其他实例正常运行
  • 简化开发模型:每个实例独立,降低复杂度

🎯 启动模式选择策略与对比

在开发中,应该根据需求选择合适的启动模式。

启动模式适用场景架构特点性能特征典型应用
Singleton全局中心、唯一界面状态一致、资源共享内存优化、启动快速主界面、设置中心
Specified独立对象、智能管理按需唯一、上下文感知平衡优化、灵活高效文档编辑、聊天会话
Multiton并发任务、完全隔离实例独立、并发处理并发优秀、资源较多媒体播放、PDF阅读

🚀 总结

行文至此,感谢您的耐心阅读。若您在实践中遇到任何疑问,或有独到见解希望交流,欢迎随时与我取得联系,期待共同探讨!

颜.gif