Spring上下文模块设计

194 阅读15分钟

经过此前我们设计的如:IoC、Web、数据访问、AOP等模块的设计,我们从设计上已经搭建好了Spring的基础骨架了,但聪明的码友会思考想到:作为一个基础框架而言,目前应该是已经够用了的,但是上进的码友怎么会就此止步;从模块划分上每个模块均有自己要关注和实现的内容,那么是否会存在一些共有的内容,比如:环境配置、事件机制、国际化等。

一、背景与设计理念

在Spring框架早期版本中,BeanFactory作为最基础的IoC容器实现,仅提供了基础的依赖注入功能和Bean生命周期管理。开发者需要通过显式编码来创建和管理对象,每个Bean的依赖关系都需要手动配置和解析,导致大量重复代码。随着企业应用复杂度增加,这种基础容器的局限性日益凸显:缺乏事件机制国际化支持薄弱资源抽象不足(资源配置分散在各模块,难以满足现代应用的需求。

Spring上下文的诞生正是为了解决这些痛点。ApplicationContext作为BeanFactory的扩展,在保留核心依赖注入功能的同时,引入了多项企业级服务支持,形成了完整的应用执行环境。与基础BeanFactory相比,ApplicationContext提供了以下关键增强:

  • 资源管理统一化:通过ResourceLoaderResource接口抽象不同来源的资源(类路径、文件系统、URL等),使资源获取与具体环境解耦;
  • 国际化便捷支持:基于MessageSource接口提供消息解析机制,支持层次化消息源和地区化处理
  • 事件发布订阅模型:通过ApplicationEventPublisherApplicationListener实现观察者模式,增强组件间解耦
  • 上下文层次化管理:支持父子容器结构,允许在不同层次共享或隔离配置

1、有无Spring上下文的对比分析

能力维度无上下文(BeanFactory)有上下文(ApplicationContext)
依赖注入基础Bean管理支持完整Bean生命周期管理
资源配置需手动处理资源路径统一资源抽象(ResourceLoader)
国际化无内置支持多语言消息源(MessageSource)
事件机制需自定义实现内置发布-订阅模型
容器结构单一容器支持父子容器层次
AOP集成手动代理创建声明式切面支持
与框架集成困难Spring MVC/Spring Boot无缝集成

在Spring Boot和Spring Cloud等现代框架中,上下文设计进一步演进出层次化容器结构。当使用SpringApplicationBuilder构建应用时,会自动创建父子上下文层次:Bootstrap上下文作为父容器,主应用上下文作为子容器。这种设计使得:

  1. 配置继承:子容器可以访问父容器的属性源,实现配置共享
  2. 隔离与覆盖:子容器可定义同名属性覆盖父容器配置
  3. 多级扩展:通过parent(), child(), sibling()方法构建复杂容器关系
  4. 模块化部署:不同模块可使用独立上下文,通过父子关系共享基础服务

这种层次化设计在微服务架构中尤为重要。例如在Spring Cloud应用中,Bootstrap上下文负责加载外部配置中心参数,主应用上下文则处理业务Bean初始化,二者分离既保证配置优先加载,又避免环境污染。

2、解耦悖论

Spring模块化设计的初衷是解耦,但上下文模块的出现,似乎让上下文模块成了核心依赖,那么岂不是违背了解耦的初衷。

确实,Spring各模块(如AOP、事务、数据访问)都需要访问ApplicationContext获取Bean或环境信息,形成了事实上的中心依赖点。但这并不违背解耦原则,原因在于:

  1. 依赖抽象而非实现
    所有模块依赖的是ApplicationContext接口(定义在spring-context模块),而非具体实现类。这种接口隔离确保了模块间通过契约交互:

image.png

  1. 上下文本质是“集成中枢”
    上下文不是业务组件,而是基础设施层。就像操作系统为应用提供统一API,Spring上下文为模块提供:
    • 环境配置(Environment)
    • 依赖查找(getBean())
    • 资源抽象(ResourceLoader)
    • 事件机制(ApplicationEventPublisher)

这种中心化服务提供是框架的必然设计。

二、核心组件与职能划分

通过以上了解,所以在Spring上下文模块的设计上,要注重设计接口分层和类继承体系,且要实现功能的高内聚和低耦合。以下从核心接口、实现类和支撑技术三个维度进行分析设计

组件类型关键类/接口主要职责实现技术
核心接口ApplicationContext容器基本功能定义接口聚合
ConfigurableApplicationContext生命周期和配置扩展生命周期方法
WebApplicationContextWeb环境扩展ServletContext集成
实现类AbstractApplicationContext容器刷新模板实现模板方法模式
GenericApplicationContext轻量级通用容器组合BeanFactory
AnnotationConfigApplicationContext注解配置支持注解扫描解析
EmbeddedWebApplicationContext内嵌Web容器支持Servlet3.0+API
支撑组件Environment环境配置抽象PropertySource体系
BeanDefinitionRegistryBean定义动态注册Bean元数据操作
ApplicationEventMulticaster事件广播机制观察者模式
ResourcePatternResolver资源加载策略路径匹配解析

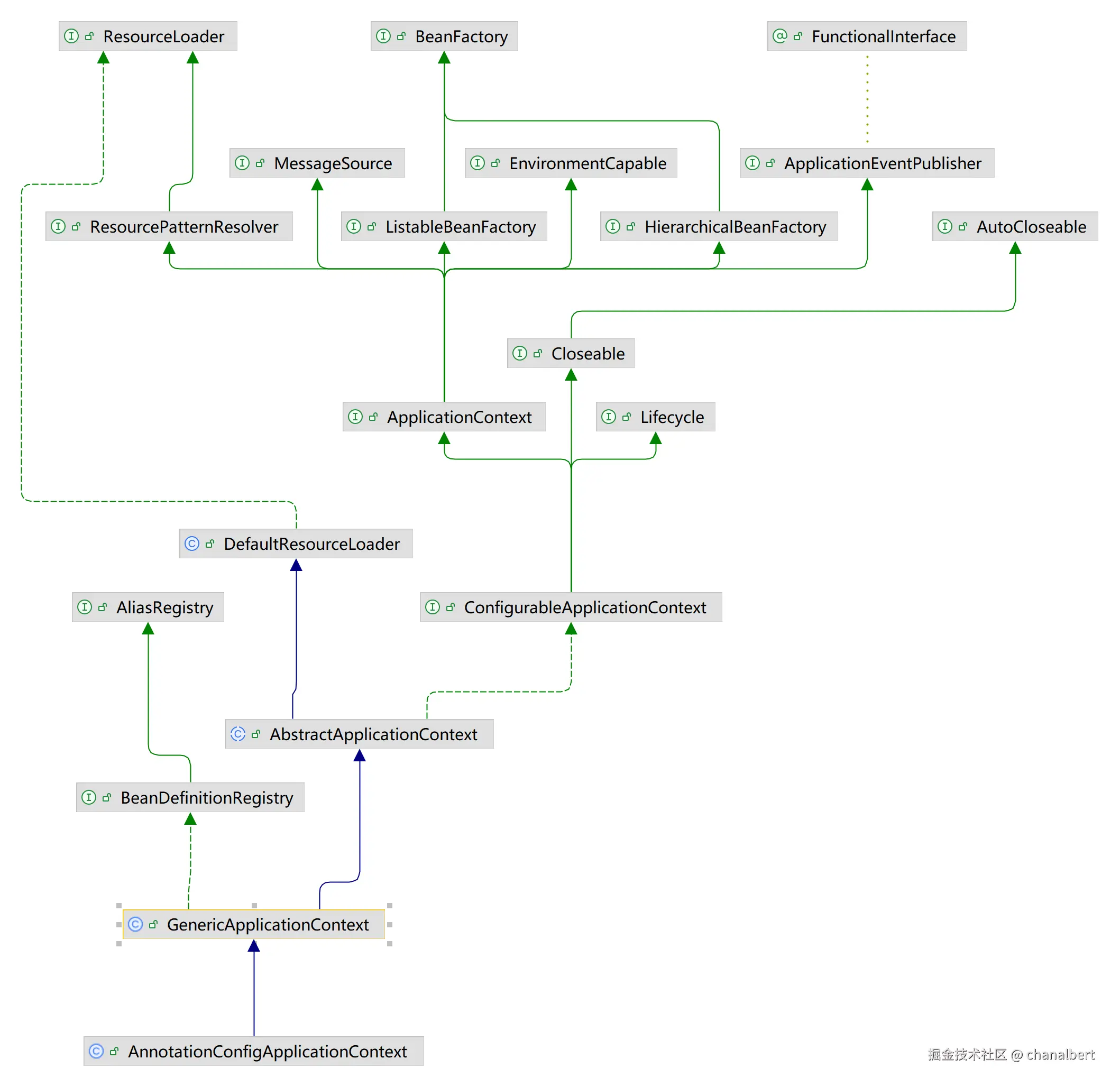
1. 核心接口体系

  • ApplicationContext (核心容器接口):设计一个上下文模块的根基接口,集成多个基础接口能力,定义容器的基本行为。它继承BeanFactory提供Bean管理能力,ResourcePatternResolver支持资源加载,ApplicationEventPublisher实现事件推送,MessageSource处理国际化消息。这种接口聚合设计避免了继承爆炸问题。
  • ConfigurableApplicationContext (可配置上下文):扩展ApplicationContext,增加生命周期控制start(), stop(), close())和配置能力(设置父容器、注册关闭钩子等)。它是所有可写上下文的契约接口,为子类提供可定制入口点。
  • WebApplicationContext (Web环境扩展):专为Web应用设计,增加getServletContext()方法获取Servlet上下文,提供Web作用域Bean支持(request/session/application)。

2. 关键实现类

  • AbstractApplicationContext (抽象模板实现):可作为所有具体上下文的骨架实现,采用模板方法模式定义上下文初始化的标准流程,尤其是refresh()方法的实现是整个Spring容器启动的核心。其关键方法包括:
// 模板方法定义容器刷新流程
@Override
public void refresh() throws BeansException, IllegalStateException {
    this.startupShutdownLock.lock();
    try {
        this.startupShutdownThread = Thread.currentThread();

        StartupStep contextRefresh = this.applicationStartup.start("spring.context.refresh");

        // Prepare this context for refreshing.
        // 准备此上下文以刷新。
        prepareRefresh();

        // Tell the subclass to refresh the internal bean factory.
        // 告诉子类刷新内部bean工厂
        ConfigurableListableBeanFactory beanFactory = obtainFreshBeanFactory();

        // Prepare the bean factory for use in this context.
        // 准备好bean工厂以便在上下文中使用
        prepareBeanFactory(beanFactory);

        try {
            // Allows post-processing of the bean factory in context subclasses.
            // 子类可以对bean工厂进行后处理,比如注册一些bean处理器、注册一些监听器、注册一些事件处理器等。
            postProcessBeanFactory(beanFactory);

            StartupStep beanPostProcess = this.applicationStartup.start("spring.context.beans.post-process");
            // Invoke factory processors registered as beans in the context.
            // 调用工厂处理器,这些处理器是作为bean在context中注册的。
            invokeBeanFactoryPostProcessors(beanFactory);
            // Register bean processors that intercept bean creation.
            // 注册Bean后置处理器
            registerBeanPostProcessors(beanFactory);
            beanPostProcess.end();

            // Initialize message source for this context.
            // 初始化消息源
            initMessageSource();

            // Initialize event multicaster for this context.
            // 初始化事件多播器
            initApplicationEventMulticaster();

            // Initialize other special beans in specific context subclasses.
            // 子类扩展点
            onRefresh();

            // Check for listener beans and register them.
            // 注册事件监听器
            registerListeners();

            // Instantiate all remaining (non-lazy-init) singletons.
            // 实例化所有剩余的(非懒加载)单例。
            finishBeanFactoryInitialization(beanFactory);

            // Last step: publish corresponding event.
            // 最后一步:发布对应的事件
            finishRefresh();
        }

        catch (RuntimeException | Error ex ) {
            if (logger.isWarnEnabled()) {
                logger.warn("Exception encountered during context initialization - " +
                        "cancelling refresh attempt: " + ex);
            }

            // Destroy already created singletons to avoid dangling resources.
            destroyBeans();
            // Reset 'active' flag.
            cancelRefresh(ex);
            // Propagate exception to caller.
            throw ex;
        }
        finally {
            contextRefresh.end();
        }
    }
    finally {
        this.startupShutdownThread = null;
        this.startupShutdownLock.unlock();
    }
}
  • GenericApplicationContext (通用配置上下文):基于组合优于继承原则设计的轻量级实现,内部持有DefaultListableBeanFactory实例,避免了复杂的继承层次。适合基于Java配置的应用场景,是AnnotationConfigApplicationContext的基类。

  • AnnotationConfigWebApplicationContext (注解驱动Web上下文):专为Servlet环境设计的注解配置上下文,支持通过@Configuration类定义Bean,自动扫描@Component组件。内部使用AnnotatedBeanDefinitionReader解析注解配置。

3. 支撑性技术组件

  • Environment抽象 (环境配置):通过Environment接口和PropertySource抽象,统一管理配置属性源(系统变量、环境变量、配置文件等),支持Profile条件装配。在上下文层次结构中,子容器通过Environment.merge()合并父容器环境。
  • BeanDefinitionRegistry (Bean定义注册):提供动态注册Bean定义的能力,允许在运行时修改容器元数据。GenericApplicationContext直接实现此接口,支持编程式Bean注册。
  • ApplicationEventMulticaster (事件广播器):作为观察者模式的核心实现,管理事件监听器列表,支持同步/异步事件分发。默认使用SimpleApplicationEventMulticaster实现,可通过TaskExecutor扩展为异步模式。

三、核心设计模式应用

1. 代理模式:功能委托与扩展

代理模式在上下文设计中应用广泛,主要体现在功能解耦职责分离两方面。AbstractApplicationContext内部通过多个代理组件实现功能委托。

这种设计带来两大优势:

  1. 灵活性:可动态替换代理实现(如将SimpleApplicationEventMulticaster替换为异步广播器)
  2. 可扩展性:子类只需覆盖initApplicationEventMulticaster()等初始化方法即可定制组件
public abstract class AbstractApplicationContext {
    // 消息代理
    @Nullable
    private MessageSource messageSource;
    
    // 事件广播器代理
    @Nullable
    private ApplicationEventMulticaster applicationEventMulticaster;
    
    // 资源解析器代理
    private ResourcePatternResolver resourcePatternResolver;
    
    @Override
    public String getMessage(String code, Object[] args, String defaultMessage, Locale locale) {
        // 委托给messageSource处理
        return getMessageSource().getMessage(code, args, defaultMessage, locale);
    }
    
    @Override
    public void publishEvent(ApplicationEvent event) {
        // 委托给applicationEventMulticaster广播事件
        getApplicationEventMulticaster().multicastEvent(event);
    }
}

2. 模板方法模式:容器生命周期标准化

AbstractApplicationContext.refresh()方法是模板方法模式的典范,定义了容器初始化的12步标准流程,但将关键步骤设计为可扩展点

  1. 可覆盖方法:如postProcessBeanFactory()onRefresh()等protected方法允许子类扩展
  2. 抽象方法:如obtainFreshBeanFactory()强制子类提供具体实现
  3. 钩子方法:如registerBeanPostProcessors()提供默认实现,子类可选择覆盖

这种设计使Spring能够支持多样化的配置方式(XML、注解、Groovy等),同时保持核心初始化流程的统一性。例如ClassPathXmlApplicationContext通过覆盖loadBeanDefinitions()方法实现XML解析:

public class ClassPathXmlApplicationContext extends AbstractXmlApplicationContext {
    @Override
    protected void loadBeanDefinitions(DefaultListableBeanFactory beanFactory) {
        // 创建XML解析器
        XmlBeanDefinitionReader reader = new XmlBeanDefinitionReader(beanFactory);
        // 加载XML配置
        reader.loadBeanDefinitions(getConfigLocations());
    }
}

3. 组合模式:容器层次结构构建

Spring通过组合模式实现容器层次结构,ApplicationContext接口提供getParent()方法获取父容器引用。这种设计在Web应用中尤为重要:

public class CustomWebApplicationInitializer implements WebApplicationInitializer {
    public void onStartup(ServletContext servletContext) {
        // 创建父容器(服务层Bean)
        AnnotationConfigApplicationContext rootContext = new AnnotationConfigApplicationContext();
        rootContext.register(ServiceConfig.class);
        rootContext.refresh();
        
        // 创建子容器(Web层Bean)
        AnnotationConfigWebApplicationContext webContext = new AnnotationConfigWebApplicationContext();
        webContext.setParent(rootContext); // 设置父子关系
        webContext.register(WebConfig.class);
        
        // 将子容器关联到DispatcherServlet
        DispatcherServlet servlet = new DispatcherServlet(webContext);
        ServletRegistration.Dynamic reg = servletContext.addServlet("app", servlet);
    }
}

在此结构中:

  1. Web层容器可访问父容器的Bean(如Service组件)
  2. 父容器无法访问子容器Bean,实现关注点分离
  3. 配置隔离:各层容器可独立配置自己的Bean作用域

4. 观察者模式:事件驱动机制

Spring的事件模型是观察者模式的典型应用,由三个核心组件构成:

  1. ApplicationEvent:事件对象(如ContextRefreshedEvent, RequestHandledEvent
  2. ApplicationListener:事件监听器接口
  3. ApplicationEventMulticaster:事件广播中心

具体应用示例:

// 1. 定义自定义事件
public class UserModifyEvent extends ApplicationEvent {
    public UserModifyEvent(Object source) {
        super(source);
    }
}

// 2. 创建事件监听器
@Component
public class UserModifyListener implements ApplicationListener<UserModifyEvent> {
    @Override
    public void onApplicationEvent(UserModifyEvent event) {
        // 处理更新事件逻辑
        
    }
}

// 3. 发布事件
@Service
public class UserService {
    @Autowired
    private ApplicationEventPublisher publisher;
    
    public void updateUser(User user) {
        // 业务逻辑...
        publisher.publishEvent(new UserModifyEvent(this));
    }
}

这种松耦合通信机制使业务组件无需直接引用即可交互,增强系统可维护性。

5. 策略模式:可插拔组件实现

上下文模块中多处应用策略模式实现算法可替换:

  • 资源加载ResourcePatternResolver作为策略接口,PathMatchingResourcePatternResolver是其默认实现
  • 环境管理Environment接口抽象环境策略,StandardEnvironmentStandardServletEnvironment提供不同实现
  • 属性解析PropertyResolver定义属性解析策略,PropertySourcesPropertyResolver基于PropertySources实现

策略模式使Spring能够适应不同运行环境。例如在测试环境中可替换为模拟策略:

public class TestApplicationContext extends GenericApplicationContext {
    @Override
    protected ConfigurableEnvironment createEnvironment() {
        // 返回测试专用的环境策略
        return new MockEnvironment();
    }
}

四、高级特性与应用实践

1. 层次化容器设计

Spring的容器层次结构不仅仅是父子关系,而是支持多级嵌套交叉引用的复杂拓扑。在Spring Cloud环境中,这种设计发挥到极致:

Bootstrap Context (最高级)
    |
    |--- Application Context (主应用)
          |
          |--- Web MVC Context (Web模块)
          |
          |--- Batch Context (批处理模块)

属性解析规则在这种层次结构中遵循:

  1. 优先子级:子容器属性覆盖父容器同名属性
  2. 源独立性:每个容器维护独立的属性源(bootstrap, application等)
  3. 名称空间隔离:相同属性源名称在不同层级互不影响

通过SpringApplicationBuilder可编程式构建此结构:

new SpringApplicationBuilder()
    .parent(ParentConfig.class).web(WebApplicationType.NONE) // 父容器
    .child(WebConfig.class).web(WebApplicationType.SERVLET)  // 子容器
    .sibling(BatchConfig.class).web(WebApplicationType.NONE) // 兄弟容器
    .run(args);

2. 环境抽象与配置管理

Environment抽象是Spring上下文的核心创新,通过PropertySource体系统一管理配置源:

  1. 层次化覆盖:子容器环境自动合并父容器环境,子级PropertySource优先
  2. 动态配置:通过@PropertySource注解动态添加配置源
  3. Profile激活:条件化加载Bean定义,实现环境适配

在Spring Boot中,属性加载顺序的精心设计体现了环境抽象的威力:

  1. 默认属性(通过SpringApplication.setDefaultProperties设置)
  2. @Configuration类上的@PropertySource
  3. 配置数据(application.properties/YAML)
  4. 操作系统环境变量
  5. JVM系统属性

3. 条件化装配机制

Spring 4.0引入的@Conditional注解将条件判断提升到元编程级别,成为Spring Boot自动配置的基石。其扩展应用包括:

  • Profile条件@Profile底层基于@Conditional实现
  • 属性条件@ConditionalOnProperty根据属性存在性/值决定装配
  • 资源条件@ConditionalOnResource检测资源存在性
  • Bean条件@ConditionalOnBean/@ConditionalOnMissingBean根据容器中Bean存在性决策

自定义条件示例:

public class ClusterModeCondition implements Condition {
    @Override
    public boolean matches(ConditionContext context, AnnotatedTypeMetadata metadata) {
        // 从环境获取运行模式
        String mode = context.getEnvironment().getProperty("cluster.mode");
        // 仅当模式为"high-availability"时匹配
        return "high-availability".equalsIgnoreCase(mode);
    }
}

// 使用自定义条件装配
@Configuration
@Conditional(ClusterModeCondition.class)
public class ClusterConfig {
    @Bean
    public ClusterService clusterService() {
        return new HighClusterService();
    }
}

4. 上下文生命周期管理

上下文的生命周期由ConfigurableApplicationContext接口严格定义,核心阶段包括:

  1. 初始化:构造上下文实例,设置配置源
  2. 准备刷新prepareRefresh()初始化环境属性
  3. Bean工厂创建obtainFreshBeanFactory()加载Bean定义
  4. 后处理:执行BeanFactoryPostProcessor
  5. Bean实例化:注册BeanPostProcessor,初始化单例
  6. 完成刷新:发布ContextRefreshedEvent
  7. 运行中:处理请求/调用
  8. 关闭:发布ContextClosedEvent,销毁Bean

生命周期事件为应用提供关键扩展点:

  • ContextStartedEvent:上下文启动后
  • ContextStoppedEvent:上下文停止后
  • ContextRefreshedEvent:上下文完全刷新
  • ContextClosedEvent:上下文关闭

五、设计总结与启示

Spring上下文模块经过多年演进形成的架构,体现了以下核心设计哲学:

  1. 可扩展性设计:通过模板方法模式定义骨架流程,预留扩展点(如postProcessBeanFactory())允许子类定制特定步骤。这种设计使Spring能无缝支持XML、注解、Groovy等多种配置方式,同时保持核心流程稳定。
  2. 关注点分离:采用代理模式将消息、事件、资源等功能委托给专门组件,确保核心容器职责单一。例如ApplicationEventMulticaster专注事件广播,MessageSource处理国际化,各组件通过接口契约协作。
  3. 层次化抽象:通过组合模式构建容器父子关系,实现配置继承与覆盖。在微服务架构中,这种设计衍生出Bootstrap上下文、主应用上下文、Web上下文的层级结构,为Spring Cloud的配置管理、服务发现等提供基础设施。

在现代云原生应用开发中,上下文设计启示我们:

  • 环境适配:通过Environment抽象统一管理配置源,使应用可无缝迁移到不同环境(本地、测试、生产)
  • 条件化装配:基于@Conditional的自动配置机制大幅减少样板代码
  • 事件驱动:内置事件模型支持响应式编程,增强组件解耦
  • 生命周期管理:标准化的生命周期使框架扩展更可控

Spring上下文模块的成功证明:强大的抽象能力合理的分层设计是框架灵活性的基石。其设计思想不仅适用于Java生态系统,对任何复杂框架的开发都具有参考价值。随着Spring 6和Spring Boot 3的演进,响应式上下文、原生镜像支持等新特性将继续拓展上下文设计的边界,为开发者提供更强大的企业级支持。