史上最强Java八股文面试题,堪称2025最强!!!

352 阅读9分钟
1、什么是 java 序列化,如何实现 java 序列化    难度系数:⭐
  1. 序列化是一种用来处理对象流的机制,所谓对象流也就是将对象的内容进行流化。可以对流化后的对象进行读写操作,也可将流化后的对象传输于网络之间。序列化是为了解决在对对象流进行读写操作时所引发的问题。
  2. 序 列 化 的 实 现 : 将 需 要 被 序 列 化 的 类 实 现 Serializable 接 口 , 该 接 口 没 有 需 要 实 现 的 方 法 , implements Serializable 只是为了标注该对象是可被序列化的,然后使用一个输出流(如:FileOutputStream)来构造一个ObjectOutputStream(对象流)对象,接着,使用 ObjectOutputStream 对象的 writeObject(Object obj)方法就可以将参数为 obj 的对象写出(即保存其状态),要恢复的话则用输入流。
2、Http 常见的状态码    难度系数:⭐
  1. 200 OK      //客户端请求成功
  2. 301      Permanently Moved (永久移除),请求的 URL 已移走。Response 中应该包含一个 Location URL, 说明资源现在所处的位置
  3. 302      Temporarily Moved  临时重定向
  4. 400      Bad Request //客户端请求有语法错误,不能被服务器所理解
  5. 401      Unauthorized //请求未经授权,这个状态代码必须和 WWW-Authenticate 报头域一起使用
  6. 403      Forbidden //服务器收到请求,但是拒绝提供服务
  7. 404      Not Found //请求资源不存在,eg:输入了错误的 URL
  8. 500      Internal Server Error //服务器发生不可预期的错误
  9. 503      Server Unavailable //服务器当前不能处理客户端的请求,一段时间后可能恢复正常
3、GET 和POST 的区别    难度系数:⭐
  1. GET 请求的数据会附在URL 之后(就是把数据放置在 HTTP 协议头中),以?分割URL 和传输数据,参数之间以&相连,如:login.action?name=zhagnsan&password=123456。POST 把提交的数据则放置在是 HTTP 包的包体中。
  2. GET 方式提交的数据最多只能是 1024 字节,理论上POST 没有限制,可传较大量的数据。其实这样说是错误的,不准确的:“GET 方式提交的数据最多只能是 1024 字节",因为 GET 是通过 URL 提交数据,那么 GET 可提交的数据量就跟URL 的长度有直接关系了。而实际上,URL 不存在参数上限的问题,HTTP 协议规范没有对 URL 长度进行限制。这个限制是特定的浏览器及服务器对它的限制。IE 对URL 长度的限制是2083 字节(2K+35)。对于其他浏览器,如Netscape、FireFox 等,理论上没有长度限制,其限制取决于操作系统的支持。
  3. POST 的安全性要比GET 的安全性高。注意:这里所说的安全性和上面 GET 提到的“安全”不是同个概念。上面“安全”的含义仅仅是不作数据修改,而这里安全的含义是真正的 Security 的含义,比如:通过 GET 提交数据,用户名和密码将明文出现在 URL 上,因为(1)登录页面有可能被浏览器缓存,(2)其他人查看浏览器的历史纪录,那么别人就可以拿到你的账号和密码了,除此之外,使用 GET 提交数据还可能会造成 Cross-site request forgery 攻击。
  4. Get 是向服务器发索取数据的一种请求,而 Post 是向服务器提交数据的一种请求,在 FORM(表单)中,Method
  5. 默认为"GET",实质上,GET 和 POST 只是发送机制不同,并不是一个取一个发!

这份小册是从基础到高级涵盖了足足30个技术栈的,包含了JAVA基础,JAVA集合,JAVA并发,Spring,微服务,Netty,计算机网络,MQ,Zookeeper,Redis,MySQL,数据结构与算法以及设计模式等等,足足200余页,由于掘金篇幅限制我在这里就只展示部分内容了,扫一扫免费获取

image.png

4、Cookie 和Session 的区别    难度系数:⭐
  1. Cookie 是 web 服务器发送给浏览器的一块信息,浏览器会在本地一个文件中给每个 web 服务器存储 cookie。以后浏览器再给特定的 web 服务器发送请求时,同时会发送所有为该服务器存储的 cookie
  2. Session 是存储在 web 服务器端的一块信息。session 对象存储特定用户会话所需的属性及配置信息。当用户在应用程序的 Web 页之间跳转时,存储在 Session 对象中的变量将不会丢失,而是在整个用户会话中一直存在下去
  3. Cookie 和session 的不同点

无论[客户端]做怎样的设置,session 都能够正常工作。当客户端禁用 cookie 时将无法使用 cookie

在存储的数据量方面:session 能够存储任意的java 对象,cookie 只能存储 String 类型的对象

第二章-Java高级篇
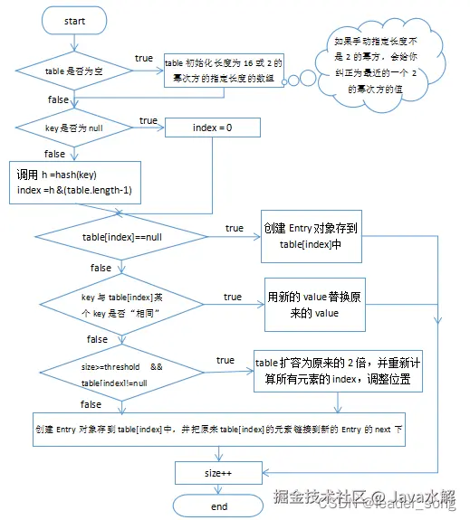
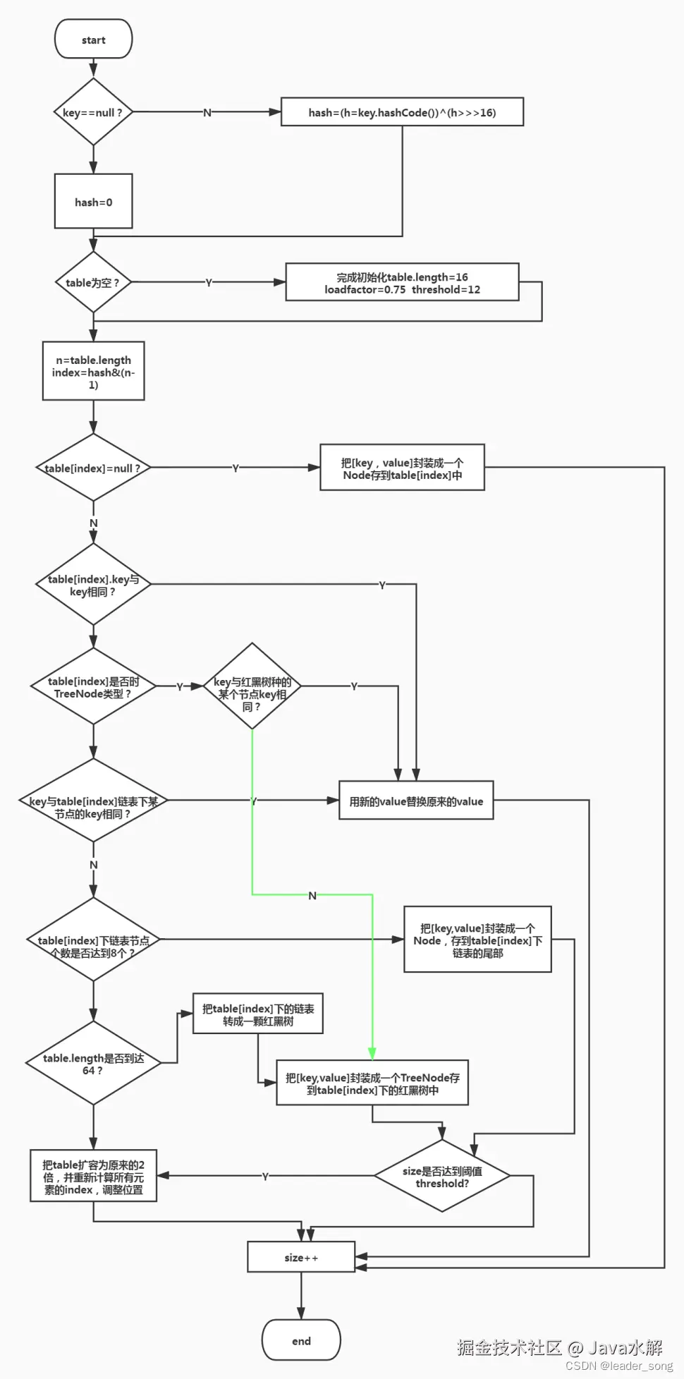
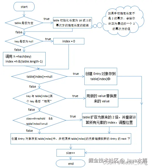
1、HashMap底层源码    难度系数:⭐⭐⭐

HashMap的底层结构在jdk1.7中由数组+链表实现,在jdk1.8中由数组+链表+红黑树实现,以数组+链表的结构为例。

JDK1.8之前Put方法:

JDK1.8之后Put方法:

篇幅限制下面就只能给大家展示小册部分内容了。整理了一份面试笔记包括了:Java面试、Spring、JVM、MyBatis、Redis、MySQL、并发编程、微服务、Linux、Springboot、SpringCloud、MQ、Kafka 面试专题

需要全套面试笔记的【点击此处即可】即可免费获取

HashMap基于哈希表的Map接口实现,是以key-value存储形式存在,即主要用来存放键值对。HashMap 的实现不是同步的,这意味着它不是线程安全的。它的key、value都可以为null。此外,HashMap中的映射不是有序的。

JDK1.8 之前 HashMap 由 数组+链表 组成的,数组是 HashMap 的主体,链表则是主要为了解决哈希冲突(两个对象调用的hashCode方法计算的哈希码值一致导致计算的数组索引值相同)而存在的(“拉链法”解决冲突).JDK1.8 以后在解决哈希冲突时有了较大的变化,当链表长度大于阈值(或者红黑树的边界值,默认为 8)并且当前数组的长度大于64时,此时此索引位置上的所有数据改为使用红黑树存储。

补充:将链表转换成红黑树前会判断,即使阈值大于8,但是数组长度小于64,此时并不会将链表变为红黑树。而是选择进行数组扩容。

这样做的目的是因为数组比较小,尽量避开红黑树结构,这种情况下变为红黑树结构,反而会降低效率,因为红黑树需要进行左旋,右旋,变色这些操作来保持平衡 。同时数组长度小于64时,搜索时间相对要快些。所以综上所述为了提高性能和减少搜索时间,底层在阈值大于8并且数组长度大于64时,链表才转换为红黑树。具体可以参考 treeifyBin方法。

当然虽然增了红黑树作为底层数据结构,结构变得复杂了,但是阈值大于8并且数组长度大于64时,链表转换为红黑树时,效率也变的更高效。>

这份小册是从基础到高级涵盖了足足30个技术栈的,包含了JAVA基础,JAVA集合,JAVA并发,Spring,微服务,Netty,计算机网络,MQ,Zookeeper,Redis,MySQL,数据结构与算法以及设计模式等等,足足200余页,由于掘金篇幅限制我在这里就只展示部分内容了,扫一扫免费获取

image.png

2、JVM内存分哪几个区,每个区的作用是什么    难度系数:⭐⭐

java虚拟机主要分为以下几个区

  1. 方法区

    1. 有时候也成为永久代,在该区内很少发生垃圾回收,但是并不代表不发生GC,在这里进行的GC主要是对方法区里的常量池和对类型的卸载
    2. 方法区主要用来存储已被虚拟机加载的类的信息、常量、静态变量和即时编译器编译后的代码等数据。
    3. 该区域是被线程共享的。
    4. 方法区里有一个运行时常量池,用于存放静态编译产生的字面量和符号引用。该常量池具有动态性,也就是说常量并不一定是编译时确定,运行时生成的常量也会存在这个常量池中。
  2. 虚拟机栈

    1. 虚拟机栈也就是我们平常所称的栈内存,它为java方法服务,每个方法在执行的时候都会创建一个栈帧,用于存储局部变量表、操作数栈、动态链接和方法出口等信息。
    2. 虚拟机栈是线程私有的,它的生命周期与线程相同。
    3. 局部变量表里存储的是基本数据类型、returnAddress类型(指向一条字节码指令的地址)和对象引用,这个对象引用有可能是指向对象起始地址的一个指针,也有可能是代表对象的句柄或者与对象相关联的位置。局部变量所需的内存空间在编译器间确定
    4. 操作数栈的作用主要用来存储运算结果以及运算的操作数,它不同于局部变量表通过索引来访问,而是压栈和出栈的方式
    5. 每个栈帧都包含一个指向运行时常量池中该栈帧所属方法的引用,持有这个引用是为了支持方法调用过程中的动态连接.动态链接就是将常量池中的符号引用在运行期转化为直接引用。
  3. 本地方法栈

本地方法栈和虚拟机栈类似,只不过本地方法栈为Native方法服务。

java堆是所有线程所共享的一块内存,在虚拟机启动时创建,几乎所有的对象实例都在这里创建,因此该区域经常发生垃圾回收操作。

  1. 程序计数器:

内存空间小,字节码解释器工作时通过改变这个计数值可以选取下一条需要执行的字节码指令,分支、循环、跳转、异常处理和线程恢复等功能都需要依赖这个计数器完成。该内存区域是唯一一个java虚拟机规范没有规定任何OOM情况的区域。