豆包“一句话 P 图”太好用,P图师傅要失业了

916 阅读3分钟

大家好,我是小悟。

豆包 App 更新了,带来了一个超厉害的功能,基于最新的 SeedEdit3.0 图像编辑模型的 “一句话 P 图”,操作简便,效果还特别好,完全改变了我们以往对 P 图的认知。

图片

这个 “一句话 P 图” 到底有多厉害呢?

举个例子,假如你有一张旅游时拍的照片,风景很美,但是天空有点单调,你只需要在豆包 App 的对话框里,选择 “AI 生图”,上传这张照片。

然后跟豆包说 “把天空换成绚丽的晚霞”,等待之后,豆包就能给你生成一张有着美丽晚霞天空的新照片。

就像下面这张图,原本平淡的天空,经过豆包的处理,瞬间变得绚丽多彩,氛围感一下子就拉满了。

图片

还有,要是你想给照片加点文字,比如在一张美食照片上加上 “美味佳肴” 几个字,或者在自己的自拍照上添加有趣的文字说明,豆包也能轻松做到。

而且文字清晰、排版合理,完全不会有变形或者不搭的感觉。比如这张美食图,加上文字后,是不是更有分享的欲望了?

图片

除了文字添加,局部修改功能也让人眼前一亮。你有没有遇到过这样的情况,照片里有个路人不小心入镜了,或者有个小杂物破坏了画面的美感。

现在有了豆包,只要告诉它 “把照片里除了白衣服女孩之外的路人去掉” 或者 “移除画面右下角的垃圾桶”,豆包就能精准识别并处理,让照片变得干净整洁。

看,这张原本有路人的照片,处理后是不是画面更简洁了?

图片

更有意思的是风格切换功能。你可以让豆包把一张普通的照片变成油画风格、铅笔画风格,甚至是动漫风格。

假如你想把自己的生活照变成一幅油画,拥有独特的艺术质感,只需简单一句话,豆包就能帮你实现。

下面这张照片,从普通照片变成油画风格后,是不是瞬间就有了艺术作品的范儿?

图片

对于我们普通用户来说,这个功能真的太实用了。以前 P 图,要么得花时间学习复杂的修图软件,要么就得求助专业人士。

现在有了豆包的 “一句话 P 图”,不管是发朋友圈、做社交媒体素材,还是单纯给自己的照片加点创意,都变得轻松又有趣。

哪怕你对修图一窍不通,也能成为修图大师,轻松打造出自己满意的图片。

图片

刷一道面试题

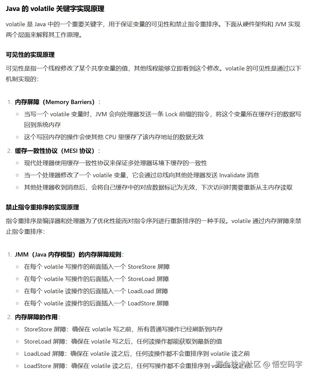
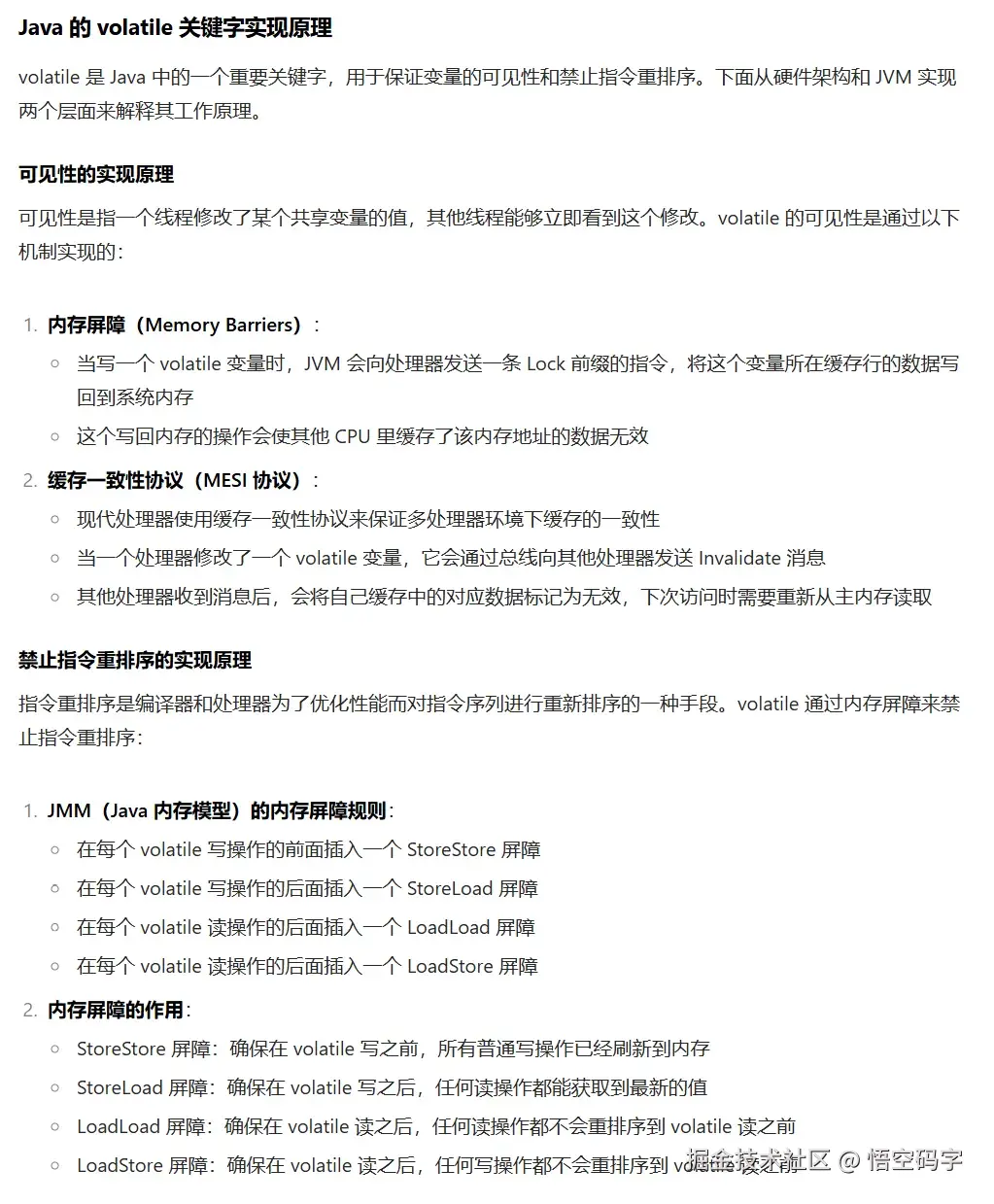
QJava的volatile的可见性和禁止指令重排序怎么实现的?

图片

谢谢你看我的文章,既然看到这里了,如果觉得不错,随手点个赞、转发、在看三连吧,感谢感谢。那我们,下次再见。

您的一键三连,是我更新的最大动力,谢谢

山水有相逢,来日皆可期,谢谢阅读,我们再会

我手中的金箍棒,上能通天,下能探海