webview返回页面不刷新

338 阅读8分钟

前言

场景:ios系统、部分android系统中微信小程序、App加载的单页面h5应用中,A跳转到B,B提交了数据之后,返回A页面,A页面不刷新,接口也不重新获取。

原因:ios webview中启用了Back/forward cache,不会执行单页应用的生命周期函数。

Back/forward cache

1. bfcache 是什么?

bfcache(Back-Forward Cache)是浏览器的一种机制,在 Safari 和 Chrome 中都得到了很好的支持 (笔者在测试最新的 Firefox 发现已经禁用了 bfcache),它利用内存缓存来存储用户访问过的页面状态。当用户在浏览器中执行后退或前进操作时,浏览器可以从 bfcache 中快速加载页面,而不是重新请求服务器并重新渲染页面。这意味着用户可以瞬间回到之前访问的页面,无需等待页面重新加载。它不是 HTTP 意义上的“缓存”,不是“磁盘缓存”意义上的“缓存”,而是将解码资源保存在内存中,以便在多个网页之间共享。

2. bfcache 的工作原理

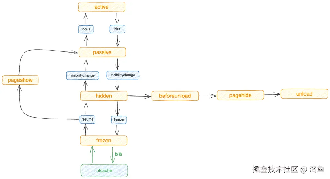
页面的生命周期:

当用户尝试离开页面时,将会触发以下事件:

  • beforeunload:用户可能会被提示确认导航。如果用户拒绝提示,导航将被中止。如果用户接受提示,导航将继续进行。

  • visibilitychange(如果页面不是隐藏状态):页面可见性发生变化。

  • pagehide:如果浏览器尝试将页面存储在 bfcache(后退/前进缓存)中,将触发此事件。否则,将触发 unload 事件。

在触发 freeze 事件后,页面将被冻结,直到从 bfcache 中恢复页面,将不会触发任何事件。如果在此期间与页面的文档关联的任务或 Promise 准备就绪,则它们将在页面从缓存中恢复后执行。

当页面位于缓存中时,浏览器随时可以决定将页面从缓存中清除,在这种情况下,页面将被销毁,而不会触发任何通知。

当再次导航到页面时,将触发以下事件:

  • resume:恢复事件,表示页面从冻结状态恢复。

  • pageshow:页面显示事件,表示页面从缓存中恢复并重新显示。

  • visibilitychange(如果导航发生在可见选项卡中):页面可见性发生变化

其中 bfcache 的工作又可以分成以下步骤:
  1. 页面进入 bfcache:当用户从一个页面导航到另一个页面时,如果浏览器支持 bfcache 并且页面符合条件,浏览器会将当前页面的状态保存在 bfcache 中,这包括 DOM 树、样式表、JavaScript 状态等。

  2. 缓存页面资源:除了保存页面的状态,浏览器还会将与页面相关的资源(如 JavaScript 文件、样式表、图像等)保存在内存中,以便在后续加载页面时可以快速访问这些资源,而无需重新请求服务器。

  3. 从 bfcache 恢复页面:当用户执行后退或前进操作,导航回之前访问过的页面时,浏览器可以从 bfcache 中快速恢复保存的页面状态。这意味着浏览器不需要重新请求页面的资源或重新渲染页面,而是直接加载保存在内存中的页面状态,从而实现快速导航和无缝的页面切换。

  4. 更新页面内容:如果页面在离开期间发生了变化,例如用户在其他标签页中进行了操作,浏览器会重新加载页面,并更新 bfcache 中的状态。这确保了页面的内容是最新的,以提供一致的用户体验。(需要注意的是,bfcache 的行为可能因不同浏览器而异,而且它通常受到浏览器性能和内存管理策略的影响有些浏览器可能会更主动地检查和更新 bfcache 中的页面内容,而其他浏览器可能会更谨慎,仅在需要时才更新)。

具体流程如下:

随之而来的疑问:

1、我在离开页面时,页面 Javascript 任务没有完成,会如何处理?

2、如果我页面从缓存中恢复,还会执行 load 事件吗?

排除其他可能影响的因素,单纯通过http-server启动本地的 html 文件来验证下问题,因为页面要进入 bfcache,首要的前提是以 http/https 协议访问

首先安装:

npm install http-server -g // 安装 http-server -p8088 // 以 8088 启动

测试内容:

<!DOCTYPE html>
<head>
  <title>测试bfcache</title>
</head>
 
<body>
  <ul id="testParentDom">
    <li>1</li>
  </ul>
  <button onclick="testClick()">按钮点击</button>
</body>
<script>
  let i = 2;
  function testClick() {
    var p = document.createElement("li");
    p.innerHTML = i;
    i++;
    document.getElementById('testParentDom').append(p)
  }
  // 定时器修改 dom 结构
  setInterval(() => {
    var p = document.createElement("li");
    p.innerHTML = i;
    i++;
    document.getElementById('testParentDom').append(p)
  }, 1000)
  window.addEventListener('pageshow', function (event) {
    if (event.persisted) {
      console.log('This page was restored from the bfcache.');
    } else {
      console.log('This page was loaded normally.');
    }
  });
  window.addEventListener('load', function () {
    console.log('load')
  })
</script>
</html>

桌面应用测试结果:Chrome、Safari、Microsoft Edge 表现得一致,当从缓存出来的页面都不会执行 load 事件,对任务都是会先挂起,等页面从缓存中恢复继续执行。

3、以下情况,有些浏览器不会尝试将页面放入 bfcache

  • 页面有监听 unload 或者 beforeunload 事件

    可以使用 pagehide 事件来代替 unload 事件。pagehide 会在每次 unload 事件触发时被触发,并且在页面缓存到 bfcache 时也会触发。

    // 避免 window.addEventListener("unload", function (event) { console.log("unload"); });

    //可以使用 window.addEventListener('pagehide', function(event) { console.log("pagehide"); });

    // 尽量不使用 window.addEventListener("beforeunload", (event) => { if(pageHasUnsavedChanges()) { event.preventDefault(); event.returnValue = 'Are you sure you want to exit?'; // 新版已经不支持自定义returnValue } });

    //条件添加,不需要时移除 function beforeUnloadListener(event) { event.preventDefault(); return event.returnValue = 'Are you sure you want to exit?'; }; onPageHasUnsavedChanges(() => { window.addEventListener('beforeunload', beforeUnloadListener); }); onAllChangesSaved(() => { window.removeEventListener('beforeunload', beforeUnloadListener); });

  • 使用以下 API 也会影响 bfcache

    1.WebSocket或WebRTC 连接的页面

    2.IndexDB链接的页面

    3.页面有正在进行的fetch或XMLHttpRequest的事件

如果你的页面正在使用这些 API 中的其中一个,最好总是在页面pagehidefreeze事件期间关闭连接并删除或断开观察者的连接。这样浏览器就可以安全地缓存页面,而不会影响其他打开的选项卡。

  • 主资源 http Request Headers 设置了 Cache-Control: no-store,对于希望始终提供最新内容且内容不包含敏感信息的页面,请使用 Cache-Control: no-cache 或 Cache-Control: max-age=0,这些指示浏览器在提供内容之前重新验证内容,它们不影响页面的 bfcache 资格,页面子资源 设置 no-store/no-cache 不影响页面使用 bfcache。

    设置不缓存启动

    http-server -p8088 -c-1 //启动

html 资源设置 no-store:

图片资源设置 no-store:

在原来的基础上测试,只需要启动带上-c-1 参数,代表不缓存,可以看到请求 html 带上了 no-store,而只有 html 的 cache-control 影响了 bfcache,单纯设置图片资源的 cache-control 不会影响

  • 避免用 window.open 去打开需要 bfcache 的页面,通过 window.open 打开的页面以及自身都不符合命中 bfcache 的条件,具有非空window.opener引用的页面不能安全地放入 bfcache 中,因为这可能会破坏任何试图访问它的页面,尽可能使用rel="noopener"` 去打开

4、命中 bfcache 的同时如何更新数据

监听 pageshow/pagehide 事件,pageshow 事件在页面正常加载时以及从 bfcache 中恢复时被触发。pagehide 事件则在页面被卸载时浏览器将页面存入 bfcache 时被触发。

pagehide 事件同样有 persisted 属性,当属性值为 false 时可以确定页面并不会进入 bfcache 缓存。而当 persisted 属性的值为 true 时,并不能保证页面一定对被缓存。这意味着浏览器试图将页面缓存,但可能会由于一些因素导致无法进行缓存。

window.addEventListener('pageshow', (event) => {
  if (event.persisted) {
    //处理敏感数据
  }
});
window.addEventListener('pagehide', (event) => {
  if (event.persisted) {
    //处理敏感数据
  }
});

5、检查页面 bfcache 的情况

Chrome DevTools 有提供相关的面板可以方便查看页面的命中情况

成功态:

失败态:会直接提示页面的什么 api 影响了 bfcache 的资格:

回归上述遇到的问题,可以分解为下面三点:

问题一:因为在配置每个环境页面的 Request Header 时,有些环境配置了 Cache-Control: no-store,有的环境没有,想要保持效果一致,那么配置Request Header保持一致。

问题二:不同的页面中,使用的 api 不一致,有的页面监听了 unload 事件。

问题三:浏览器的兼容性。

小结

浏览器的 bfcache 机制为开发人员提供了一种优化网站性能和用户体验的机会。通过了解 bfcache 的工作原理和如何正确利用它,我们可以充分发挥这一机制的优势,并提供更快速的页面加载体验。然而,我们也需要注意与 bfcache 相关的常见问题,并采取适当的措施来解决这些问题。通过合理的设计和优化,我们可以为用户提供更出色的浏览体验,并满足他们对快速响应的期望。

参考:

被忽略的缓存 -bfcache

web.dev/bfcache/

docs.google.com/document/d/…

webkit.org/blog/516/we…