【宏观篇】不止于API调用:LangChain的设计哲学与分层架构

194 阅读6分钟

LangChain 系列文章(一)

欢迎来到 LangChain 深度解析系列。如果你和我一样,对大型语言模型(LLM)的潜力感到兴奋,但又在构建功能强大的 AI 应用时,被繁杂的琐事所困扰,那么这个系列很适合你。

近来,随着 AIGC 的快速发展,利用 LLM 构建智能应用已成为一个热门方向。然而,一个普遍的共识是,开发一个真正健壮、功能丰富的 LLM 应用,远不止调用模型 API 那么简单。我们开发者常常需要编写大量的“胶水代码”来处理提示管理、外部数据集成、对话状态维护、外部工具调用等一系列问题。

正是在这样的背景下,LangChain 应运而生,并迅速成为该领域最重要的开源框架之一。它并非仅仅是一个模型封装工具,而是一个旨在简化从开发、生产到部署全链路的综合性开发框架。它为构建 LLM 应用提供了一套标准化的组件和通用的设计模式。

这篇文章,我们将聚焦于 LangChain 最顶层的设计思想和架构,从宏观的视角,为你描绘一幅清晰的蓝图。

一、 LangChain 的核心玩法:像搭乐高一样构建应用#

聊 LangChain,绕不开两个关键词:模块化(Modularity)  和 可组合性(Composability) 。这听起来有点学院派,但说白了,就是把构建 LLM 应用的复杂过程,拆解成了搭乐高的游戏。

LangChain 把模型、提示、外部数据、记忆、工具这些开发中绕不开的元素,全都精心设计成了一块块标准化的“积木”。

  • 模块化,意味着每个组件都有自己明确的职责和统一的接口。举个例子,所有的聊天模型(如 ChatOpenAIChatAnthropic)都遵循同一个 BaseChatModel 规范。这种设计带来了极高的灵活性:你可以轻松地将应用中的 ChatOpenAI 模型替换为 ChatAnthropic,而无需改动任何业务逻辑代码,有效避免了对单一供应商的锁定。这种松耦合的设计也极大地便利了测试,你可以方便地换上一个模拟的假模型(Fake LLM)来进行单元测试。
  • 可组合性,就更好理解了。这些独立的“积木”可以随心所欲地拼接在一起,产生 1+1>2 的化学反应。想做一个能查询订单的客服机器人?没问题,把“聊天模型积木”、“数据库查询积木”和“对话记忆积木”拼起来就行。未来想增加退款功能?再加一块“退款工具积木”就搞定了,整个过程行云流水,完全不用推倒重来。

模块化与可组合性

这种“化繁为简”的设计哲学,把我们从繁琐的底层逻辑中解放出来,让我们能真正专注于应用的创意和业务逻辑。

二、 稳固的地基:分层解耦的架构设计#

为了把“模块化”的思想贯彻到底,LangChain 在架构上做了一次漂亮的分层解耦,把庞大的代码库拆分成了几个各司其职、依赖清晰的独立包。这么做的好处是,既保证了核心框架的轻量和稳定,又让整个生态能快速迭代。

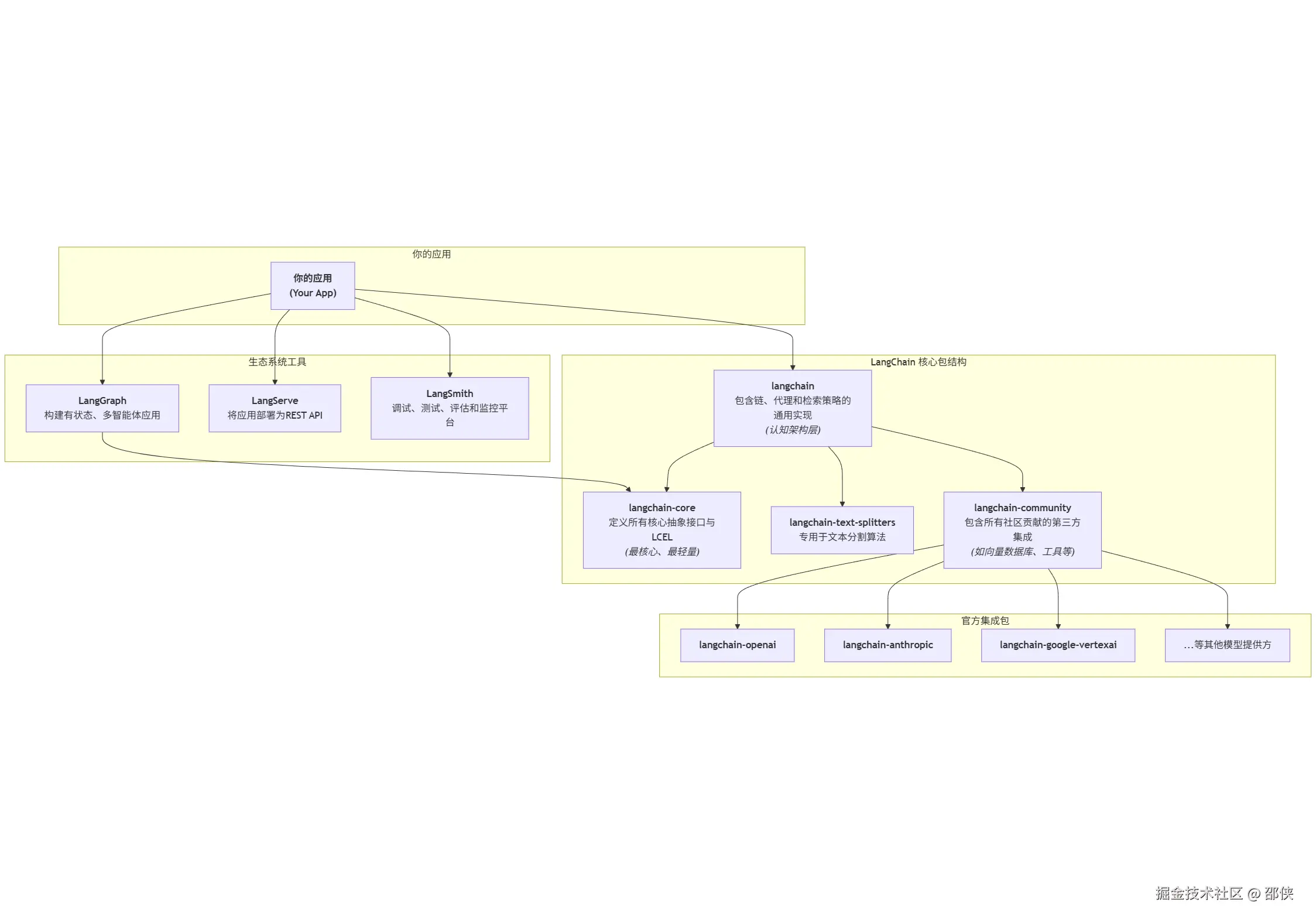
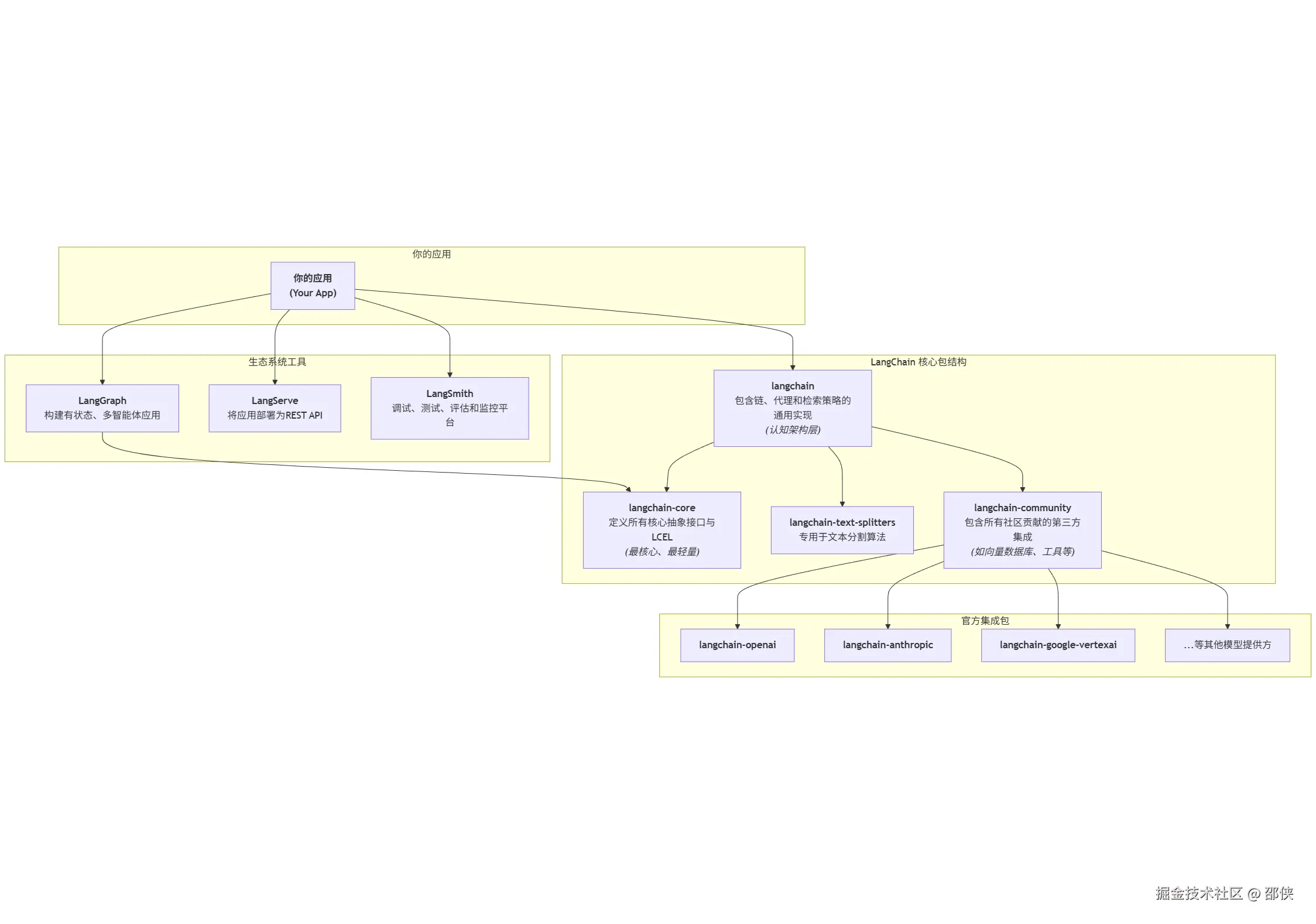
下面这张图能很直观地展示它的结构:

mermaid-diagram-2025-06-10-201537.png

图1: LangChain 的分层解耦包结构

  • langchain-core: 这是整个框架的基石,是稳定性的核心保障。它定义了所有组件必须遵守的核心抽象(如 BaseChatModelBaseRetriever 等接口),以及强大的 LangChain 表达式语言(LCEL)。由于其依赖极少,你可以放心地在任何项目中使用它,而无需担心复杂的依赖冲突。
  • langchain: 这一层可以被看作是 LangChain 的“应用层”或“标准库”。它基于核心抽象,实现了最常用、最通用的链(Chains)、代理(Agents)和检索策略(Retrieval Strategies),为应用的“认知架构”提供了具体实现。对大多数开发者而言,这里是构建应用的起点。
  • 集成包 (如 langchain-openai) : 这是 LangChain 拥抱广阔生态的体现。通过将对特定第三方服务的依赖隔离在独立的包中,LangChain 使得这些集成可以独立于核心框架进行版本控制和维护,让开发者可以按需取用。
  • langchain-community: 一个由社区驱动的、充满活力的庞大集成库。当一个新的模型或向量数据库出现时,社区可以迅速为其开发集成并贡献到这里,让所有人都能快速用上最新的技术。这种开放的模式是 LangChain 能够始终保持在技术前沿的关键。

三、 注入灵魂:改变游戏规则的 LCEL#

如果说模块化是 LangChain 的骨骼,那么 LCEL(LangChain Expression Language)就是它的灵魂。它用一种非常优雅的方式,改变了组件的组合范式。

在 LCEL 出现之前,开发者通常需要通过命令式的代码来手动传递数据,例如 output1 = model.invoke(prompt),然后 output2 = parser.parse(output1)。而 LCEL 引入了一种优雅的声明式范式,允许开发者使用管道符 | 将不同的组件连接起来,形成一个清晰的数据处理流。

# LCEL 示例:一个简单的 RAG 链
# 这不仅仅是语法糖,它创建了一个可执行的计算图
rag_chain = (
    {"context": retriever, "question": RunnablePassthrough()}
    | prompt_template
    | llm
    | StrOutputParser()
)

LCEL 的美妙之处在于,它不仅仅是看起来简洁。任何用 LCEL 构建的链,其本质都是一个 Runnable 对象——一个 LangChain 可以深度理解、分析和优化的计算图。正因如此,这条链 自动地、无需任何额外编码地 获得了以下关键特性:

  • 异步、批处理与流式调用: 你可以随时调用 ainvoke()batch()stream() 等方法。对于需要实时响应的聊天机器人来说,流式输出(即逐字显示答案)能够极大地提升用户体验,而这一切 LCEL 都已为你准备好。
  • 可观测性: 由于 LangChain 清楚地知道链的结构,它可以轻松地将每一步的执行细节发送给 LangSmith 进行追踪和调试。
  • 输入输出模式: LangChain 可以自动推断链的输入和输出 JSON Schema。当使用 LangServe 部署时,这意味着你可以直接获得一个符合 OpenAPI 规范的、带有完整类型定义的 API 接口。

LCEL 将复杂的调用流程简化为清晰、可读且功能强大的数据流,是 LangChain 现代开发模式的核心与灵魂。