深入解析HarmonyOS5 UIAbility组件:从核心架构到实战应用

126 阅读5分钟

⭐本期内容:深入解析HarmonyOS5 UIAbility组件:从核心架构到实战应用

🏆系列专栏:鸿蒙HarmonyOS:探索未来智能生态新纪元


前言

在万物互联的智能时代,HarmonyOS作为面向全场景的分布式操作系统,其独特的架构设计为开发者提供了前所未有的开发体验。其中,UIAbility组件作为HarmonyOS Stage模型的核心基石,不仅承载着用户界面的展示功能,更是应用生命周期管理、系统资源调度和多任务协作的关键载体。

UIAbility的设计哲学体现了现代操作系统对应用管理的全新思考,它将复杂的系统调度和资源管理进行了合理的抽象和封装,让开发者能够专注于业务逻辑的实现。本文将深入探讨UIAbility组件的核心定位、架构特性及其在实际应用场景中的深度应用。


🎯核心定位

UIAbility组件是HarmonyOS Stage模型的核心组件,它不仅仅是一个界面容器,更是应用生命力的体现。在Stage模型的设计哲学中,UIAbility承担着以下关键职责:

  • 用户界面展示:UIAbility是应用程序与用户进行视觉和交互沟通的桥梁,负责窗口的绘制、视图层级管理以及用户交互事件的响应。无论是复杂的布局渲染还是精细的动画效果,都需要UIAbility的支撑来确保应用以直观、流畅的方式呈现给用户。
  • 系统调度管理:作为系统调度的基本单元,UIAbility实例的启动、切换和终止都由系统统一管理。系统能够根据用户需求和资源状况,高效地调度不同的UIAbility实例,实现应用间的无缝切换和资源的优化分配。
  • 生命周期控制:每个UIAbility实例都拥有明确且独立的生命周期,包括创建、销毁、前台、后台等状态。开发者可以通过监听和处理这些生命周期回调,精确控制应用程序的资源分配、数据保存和状态恢复。
  • 任务列表管理:UIAbility与系统任务管理紧密关联,能够以任务卡片的形式呈现在系统的多任务列表中,方便用户进行快速切换,同时支持多任务并行处理,提升用户的多任务体验。

架构特性分析

🔍 系统调度的基本单元

UIAbility作为系统调度的原子单位,每个实例都拥有独立的执行环境和资源管理机制。这种设计确保了应用组件之间的隔离性,同时为系统级的性能优化提供了基础。

显著优势:

  • 资源隔离: 每个UIAbility实例运行在独立的上下文中,内存空间、数据管理、网络连接池等均互不干扰 。
  • 并发能力增强:多UIAbility实例可以并发运行,互不阻塞,为复杂场景下的多任务处理提供基础保障。
  • 系统可扩展性:独立调度机制让应用可以灵活扩展,便于后续维护和升级。
// UIAbility作为独立调度单元的完整实现
import common from '@ohos.app.ability.common';
import AbilityConstant from '@ohos.app.ability.AbilityConstant';
import UIAbility from '@ohos.app.ability.UIAbility';
import Want from '@ohos.app.ability.Want';

export default class EntryAbility extends UIAbility {
  // 每个UIAbility都有独立的上下文
  private abilityContext: common.UIAbilityContext;
  private resourceManager: ResourceManager;
  private dataManager: DataManager;
  
  onCreate(want: Want, launchParam: AbilityConstant.LaunchParam): void {
    console.log('[EntryAbility] onCreate');
    
    // 初始化独立的上下文环境
    this.abilityContext = this.context;
    
    // 建立独立的资源管理体系
    this.initializeResources();
    
    // 配置独立的数据管理机制
    this.setupDataManagement();
  }
  
  private initializeResources(): void {
    console.log('[EntryAbility] Initializing independent resources...');
    
    // 独立的资源管理器
    this.resourceManager = new ResourceManager(this.abilityContext);
    
    // 独立的网络连接池
    this.setupNetworkPool();
    
    // 独立的缓存机制
    this.initializeCacheSystem();
  }
  
  private setupDataManagement(): void {
    // 建立数据隔离边界
    this.dataManager = new DataManager(this.abilityContext);
    
    // 配置数据持久化策略
    this.configureDataPersistence();
  }
  
  private setupNetworkPool(): void {
    // 为当前UIAbility实例配置独立的网络连接池
    // 避免不同实例之间的网络请求相互影响
  }
  
  private initializeCacheSystem(): void {
    // 初始化独立的缓存系统
    // 确保每个实例的缓存数据隔离
  }
  
  private configureDataPersistence(): void {
    // 配置数据持久化策略
    // 每个实例可以有自己的数据存储策略
  }
}

🎨 灵活的多实例架构

与传统的单一Activity模型相比,UIAbility支持多实例并存的架构设计,这为复杂应用场景提供了强大的技术支撑。开发者可以根据业务需求,灵活选择不同的启动模式:

  • Singleton(单例模式):全局唯一实例,适合全局入口、消息中心等场景。当系统收到启动该UIAbility的请求时,如果实例已存在,则复用现有实例;否则,创建新实例。
  • Specified(指定实例模式):相同标识复用实例,不同标识独立管理。允许创建多个实例,但每个实例由其启动参数中的特定标识符唯一确定,适合文档编辑、会话等需要区分内容但可复用逻辑的场景。
  • Multiton(多例模式):完全独立实例,每次启动请求都会创建一个新的UIAbility实例。适用于并发任务、多个会议等需要高度隔离的业务场景。
// 多实例管理的实现示例
export class AbilityInstanceManager {
  private instances: Map<string, UIAbility> = new Map();
  
  public async createInstance(abilityName: string, launchMode: LaunchMode, want: Want): Promise<UIAbility> {
    switch (launchMode) {
      case LaunchMode.SINGLETON:
        return this.createSingletonInstance(abilityName);
      case LaunchMode.SPECIFIED:
        return this.createSpecifiedInstance(abilityName, want);
      case LaunchMode.MULTITON:
        return this.createMultitonInstance(abilityName);
      default:
        throw new Error(`Unsupported launch mode: ${launchMode}`);
    }
  }
  
  private createSingletonInstance(abilityName: string): Promise<UIAbility> {
    if (this.instances.has(abilityName)) {
      return Promise.resolve(this.instances.get(abilityName)!);
    }
    
    const instance = this.instantiateAbility(abilityName);
    this.instances.set(abilityName, instance);
    return Promise.resolve(instance);
  }
  
  private createSpecifiedInstance(abilityName: string, want: Want): Promise<UIAbility> {
    const specifiedKey = want.parameters?.['specifiedFlag'] as string;
    const instanceKey = `${abilityName}_${specifiedKey}`;
    
    if (this.instances.has(instanceKey)) {
      return Promise.resolve(this.instances.get(instanceKey)!);
    }
    
    const instance = this.instantiateAbility(abilityName);
    this.instances.set(instanceKey, instance);
    return Promise.resolve(instance);
  }
  
  private createMultitonInstance(abilityName: string): Promise<UIAbility> {
    const instanceKey = `${abilityName}_${Date.now()}_${Math.random()}`;
    const instance = this.instantiateAbility(abilityName);
    this.instances.set(instanceKey, instance);
    return Promise.resolve(instance);
  }
}

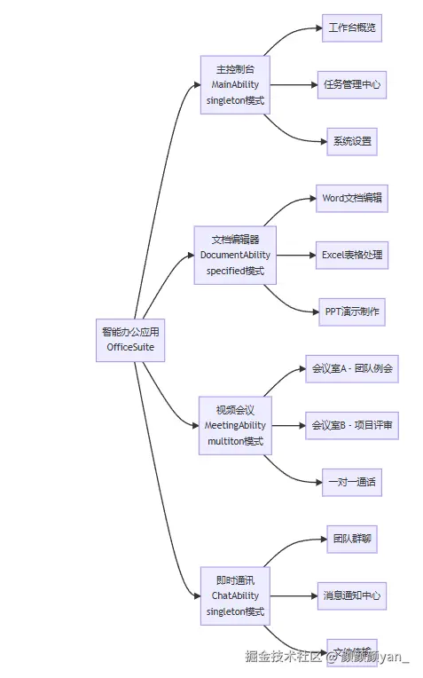
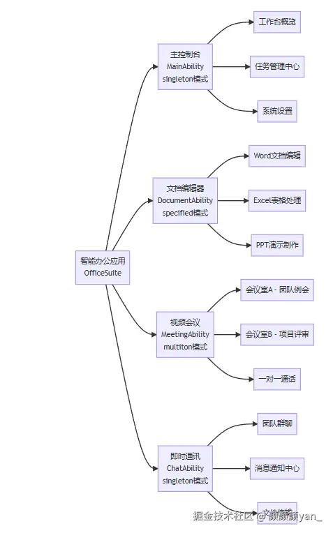
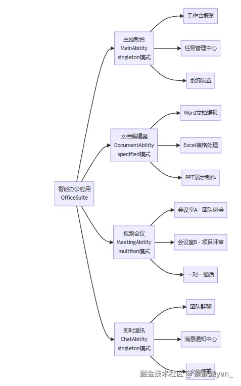
📱 实际应用场景——智能办公应用综合案例

为了更好地理解UIAbility在实际项目中的应用,我们以一个智能办公应用为例,分析其架构设计和实现策略:

详细的架构设计思路解析

  1. 主控制台(MainAbility) - 采用singleton模式,确保办公环境的统一入口。
  2. 文档编辑器(DocumentAbility) - 采用specified模式,同一文档复用实例,不同文档独立管理。
  3. 视频会议(MeetingAbility) - 采用multiton模式,支持同时参与多个会议。
  4. 即时通讯(ChatAbility) - 采用singleton模式,保持消息的连续性和一致性。

总结

UIAbility组件作为HarmonyOS Stage模型的核心创新,极大地解耦了界面、生命周期和任务管理,不仅增强了系统的稳定性和资源利用率,还为业务开发带来了前所未有的灵活性。

如有任何问题,欢迎随时联系我。

颜.gif