基于LLM大模型的随机文章生成智能体

47 阅读1分钟

一.基于代码编程实现

image

我们当前是使用siiconflow的远程模块API, 采用Deepseek V3模型, 先看日志

image

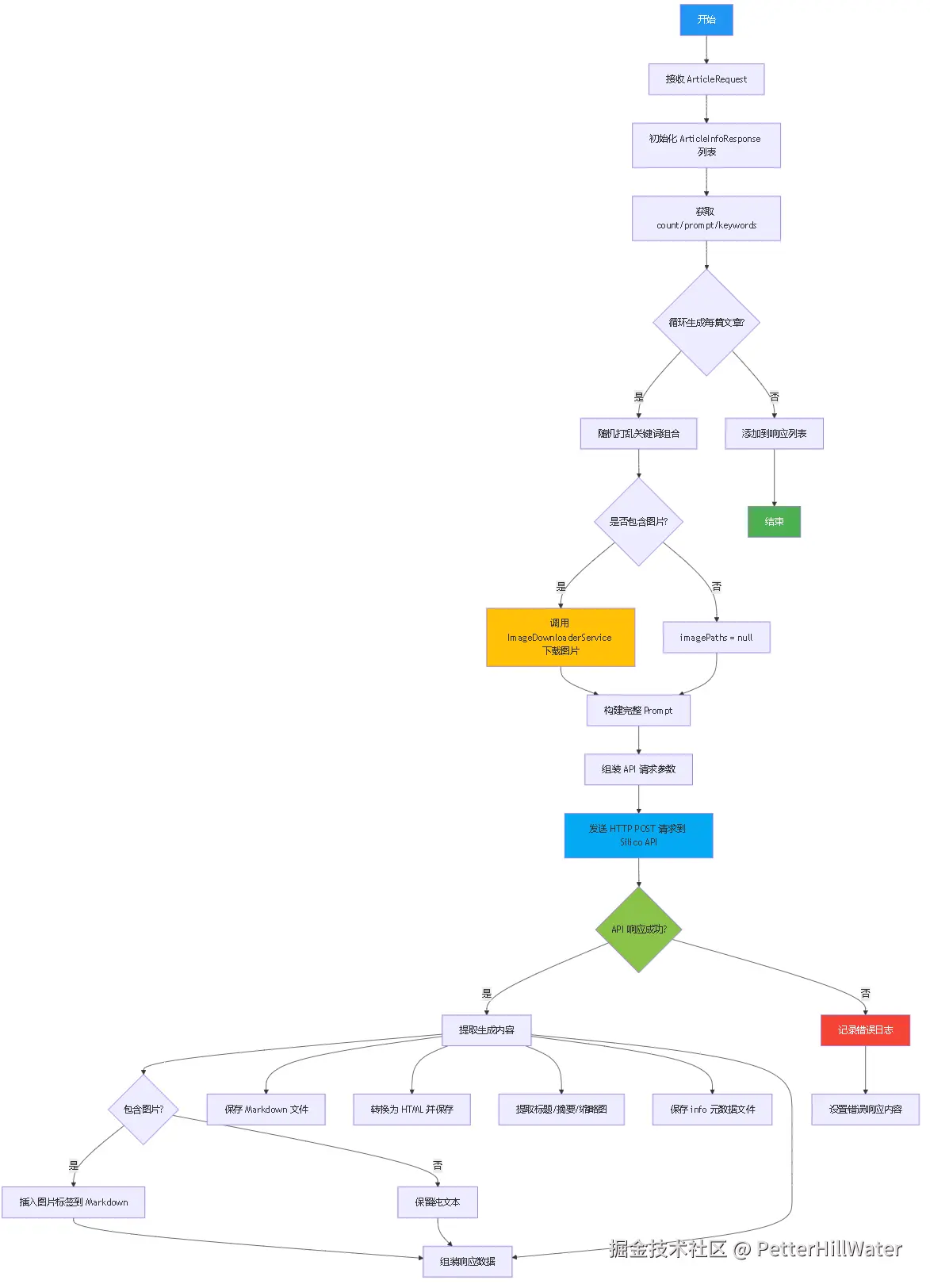
程序流程

image

时序图

image

总计生成10篇文章花费10分钟

image

image

另一组

image

程序输出目录

image

10篇文章,按段落匹配下载的30张图片

二. 扣子空间

image

image

最终结果,花费50分钟

image

扣子空间生成文章逻辑与质量较高,可以生成汇总式的HTML, 但花费时间较长,文章段落图片不多。

image

此次对话分享

space.coze.cn/s/iNSKo2vFm…

三.两者对比

image

四.技术革新重塑内容生产范式

  1. 效率跃迁

    • 自动化创作:LLM可快速生成结构化内容(如新闻摘要、产品描述、学术初稿),将人类从重复性写作中解放。例如,美联社用AI撰写财报新闻,效率提升10倍。
    • 动态适配:通过调整参数,智能体可实时切换文体(如学术论文→科普文案)或领域(医学→科技),满足碎片化内容需求。
  2. 质量突破

    • 知识融合:LLM通过海量数据训练,能整合跨学科信息,生成兼具深度与广度的内容(如结合气候模型与政策分析的报告)。
    • 风格模拟:通过微调,可模仿特定作者笔触(如模仿莎士比亚戏剧体撰写商业文案),拓展创意边界。