【Coze工作流教程】合同自动审查工作流

1,483 阅读7分钟

AI智能体|扣子(Coze)搭建【合同/文档审查】工作流

AI智能体实战案例分享

大家好,我是花生,今天给大家分享一个,以《采购大豆油合同》为例,职场常见的合同审查工作流搭建。

一、效果预览

原合同:

1:审查文档

条款完整性问题:合同中产品规格、数量、单价、总价、交货期限、定金支付时间、剩余货款支付时间等关键信息均未填写,存在重大疏漏。

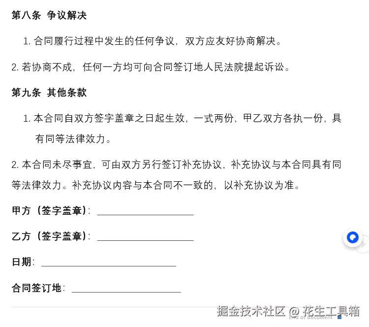
逻辑合理性问题: 合同第九条中 “本合同的最终解释权归乙方所有”,该条款不符合《民法典》规定,属于无效条款,应删除。

第五条中 “若甲方未按时支付货款,乙方有权每日按未付款总额的 1% 收取滞纳金,且乙方不承担因此产生的任何违约责任”,此条款对甲方责任规定严苛,而乙方无对应约束,权利义务不对等,应调整。

法律合规性问题:部分条款表述较为简略,未充分考虑实际履行中的风险,如质量标准中仅提及符合国家相关标准,但未明确具体标准名称和检测方式;不可抗力条款未对不可抗力的范围和认定方式进行说明 。

2:列举错误

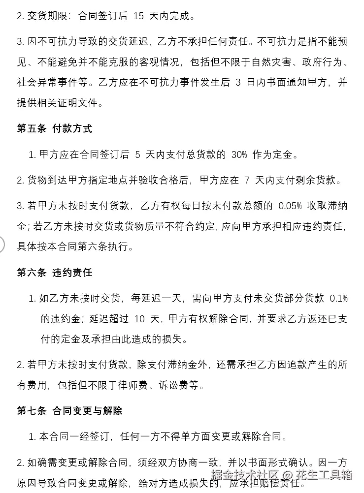
关键信息缺失: 第一条中 “规格” 未填写具体内容。 第二条中 “数量”“单价”“总价” 均未填写。 第四条中 “交货期限” 未填写具体天数。 第五条中 “合同签订后_______天内支付总货款的 30% 作为定金” 及 “货物到达甲方指定地点并验收合格后,甲方应在_______天内支付剩余货款”,均未填写具体天数。

条款不合理:

第九条 “本合同的最终解释权归乙方所有”,违反法律规定。 第五条关于甲方逾期付款责任与乙方责任不对等。 法律表述不完善:质量标准和不可抗力条款相关表述不够严谨。

3:给出修改意见

补充关键信息:

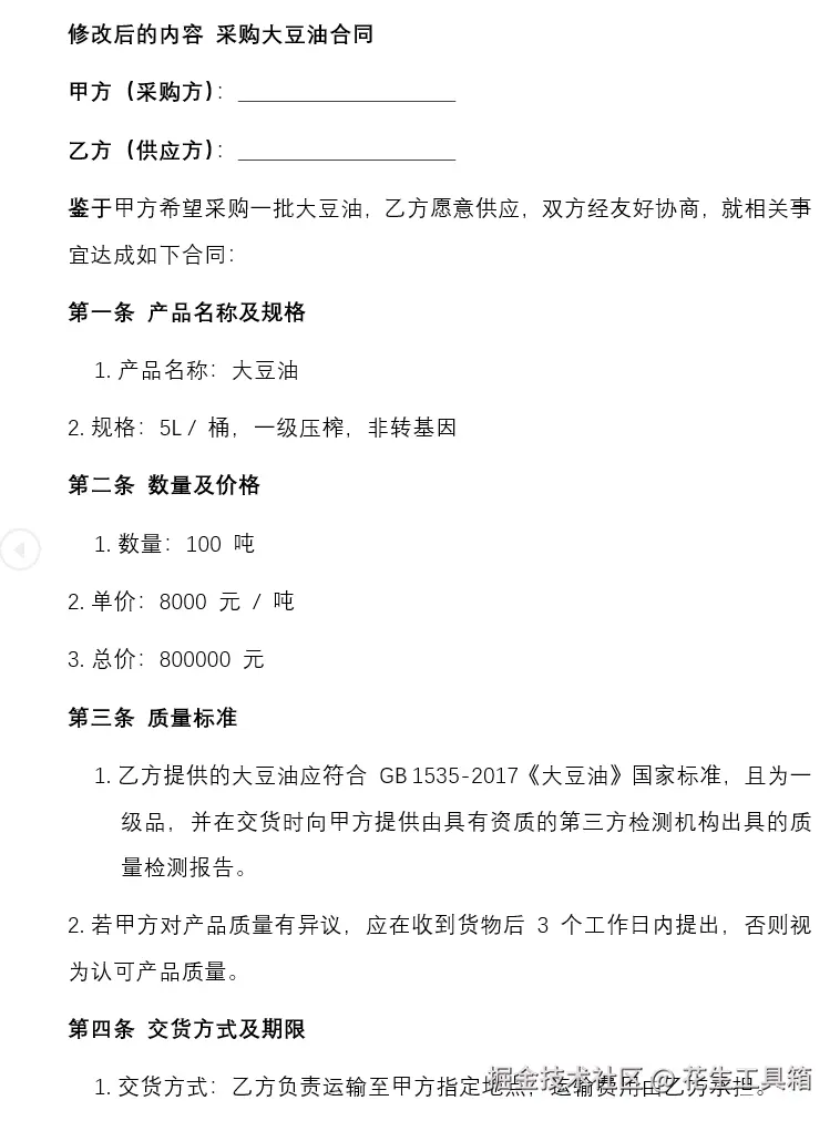
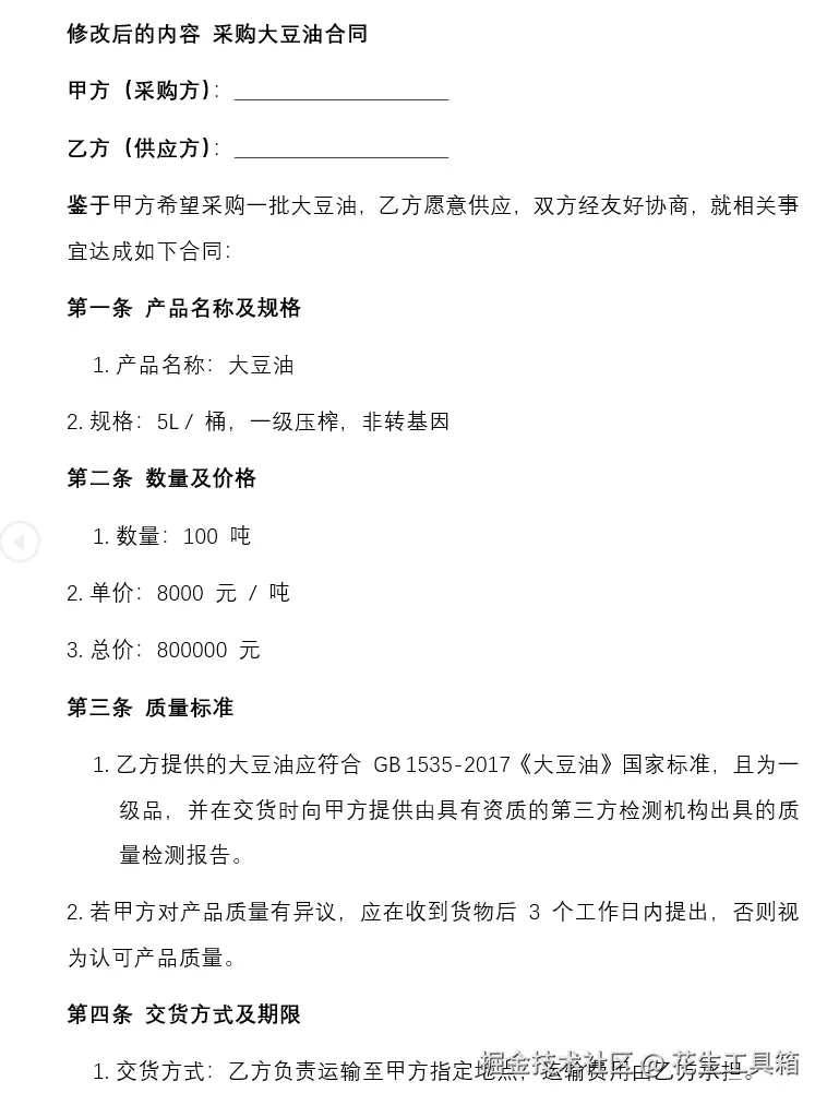
在第一条明确大豆油的规格,如 “规格:5L/桶,一级压榨,非转基因” 。 在第二条填写具体的数量、单价和总价,例如 “数量:100吨;单价:8000元/吨;总价:800000元”。 在第四条明确交货期限,如 “交货期限:合同签订后15天内完成”。 在第五条明确定金支付时间和剩余货款支付时间,如 “甲方应在合同签订后5天内支付总货款的30%作为定金”“货物到达甲方指定地点并验收合格后,甲方应在7天内支付剩余货款”。

修正不合理条款:

删除第九条中 “本合同的最终解释权归乙方所有”。 调整第五条,增加乙方相应责任,如 “若甲方未按时支付货款,乙方有权每日按未付款总额的 0.05%收取滞纳金;若乙方未按时交货或货物质量不符合约定,应向甲方承担相应违约责任,具体按本合同第六条执行”。

完善法律表述:

在第三条细化质量标准,如 “乙方提供的大豆油应符合 GB1535-2017《大豆油》国家标准,且为一级品,并在交货时向甲方提供由具有资质的第三方检测机构出具的质量检测报告”。

在第四条补充不可抗力条款,如 “因不可抗力导致的交货延迟,乙方不承担任何责任。不可抗力是指不能预见、不能避免并不能克服的客观情况,包括但不限于自然灾害、政府行为、社会异常事件等。乙方应在不可抗力事件发生后3日内书面通知甲方,并提供相关证明文件”。

修改后的内容

二、需求分析

在商业活动中,采购合同的审查至关重要。以这份《采购大豆油合同》为例,人工审查存在诸多问题。

合同中存在大量关键信息缺失,若人工逐一核对补充,会耗费大量时间和精力;同时,合同条款的逻辑合理性和法律合规性也需要专业知识判断,人工审查容易因疏忽或专业知识不足而遗漏问题,导致合同在履行过程中产生纠纷,影响企业利益。

将合同审查工作交给AI智能体,不仅能提高效率,还能借助其对大量法规和案例的学习,精准发现合同问题,保障合同的合法性和有效性 。

三、工作流流程分析

本次带来的工作流是一种思路,大家可在此基础上自由发挥,探索更多玩法。

整体事件工作流程

开始→输入采购大豆油合同内容和审查文档→大模型处理→输出修改后的合同→结束

整体Coze工作流 开始→合同审查点→大模型→生成修改后的合同→结束

四、保姆级工作流教程

第一步:开始节点

作用:工作流的起始节点,用于设定启动工作流需要的信息。 设置:两个参数均为必填,且选择文档类型。一个是 “content” 作为合同内容,即上述《XXXX合同》原文;另一个是 “check_point” 作为合同审查点,可预先设定包含条款完整性、逻辑合理性、法律合规性等审查维度。

第二步:文件读取节点(合同审查点)

作用:判断合同需要审查哪些点。 参数:参数值 “url” 来源于开始节点的 “check_point”。 支持格式:目前支持 html、xml、doc、docx、txt、pdf、csv、xlsx 格式。

第三步:合同内容节点

作用:输入需要审查的合同内容。 参数:参数值 “url” 来源于开始节点的 “content”。 支持格式:与合同审查点节点支持格式相同。

第四步:大模型节点

作用:根据审查点对需要审查的合同内容进行审查,并执行相应操作。 设置:两个参数分别来源于上两个节点传入的内容,需选择长文本模型(若合同内容较长,选择长文本模型更合适)。

用户提示词:根据 {{check_point}} 对 {{content}} 进行修改,重点检查条款完整性,补充缺失的关键信息;审查逻辑合理性,调整权利义务不对等条款;核查法律合规性,确保合同条款符合相关法律法规。

第五步:生成文档节点(Doc Maker)

作用:生成pdf、docx、html、markdown、latex 格式的文档。

注意:“formatted_markdown” 只接收 Markdown 内容,因此上一个节点需以 Markdown 格式输出。“title” 为文档名称,如 “修改后的XXXX合同”;“to_format” 为文档格式,可根据需求选择。

第六步:结束节点

作用:工作流的最终节点,用于返回工作流运行后的结果信息。 设置:一个参数,用于接收生成可下载的文档链接。

五、总结

整个工作流共六步,整体较为简单,相信大家跟着我的步骤来,很快就可以做出来了。

有人能做出来,有人做不出来很正常,毕竟每个事情都有二八定律,就像同一个老师带学生,有人学得会,有人学不会。

所以如果不会请在评论区提出问题,还是不会,咨询博主(V:mzsx2024)。

还没关注?伸出手指点关注吧!

关注我们

关注【花生工具箱】,更多神器等你来拿~👇
麻烦各位小主一键三连,支持一下花生,每天打卡还有更多神器等着你哦!后续还有更多实用工具和干货分享!」 #AI创作 #未来科技 #设计神器 #Coze工作流 #扣子工作流 #智能体 #工作流 #AI工具

生活虽苦,坚持很酷!