【JSON-to-Video】AI智能体搭建:批量制作财经短视频

245 阅读3分钟

各位朋友们,大家好!

今天要教大家,在各大AI智能体平台开发中,如何搭建一个制作【财经短视频】的AI智能体!

如果您还不会封装制作自己的【视频工具插件】,欢迎查看之前的教程!

AI智能体搭建与开发

目前包括阿里百炼、字节扣子、智谱AI 等等AI智能体平台,都可以进行高效的AI智能体开发、配置、添加自己的工具插件,操作流程大同小异,大家可以按需进行微调操作,下面仅以Coze举例。

1. AI提示词设置

在AI智能体的开发与配置中,AI提示词的设置是关键。我们需要清晰的描述AI能力,尽量单一且明确,避免出现多任务与复杂的联想逻辑。

接着要描述用户端的输入逻辑和AI回复限制,这能有效防止AI的输出结果出现幻觉。

最后配置AI技能,选好短视频制作工具插件。

下面的提示词,可以直接复制粘贴使用:

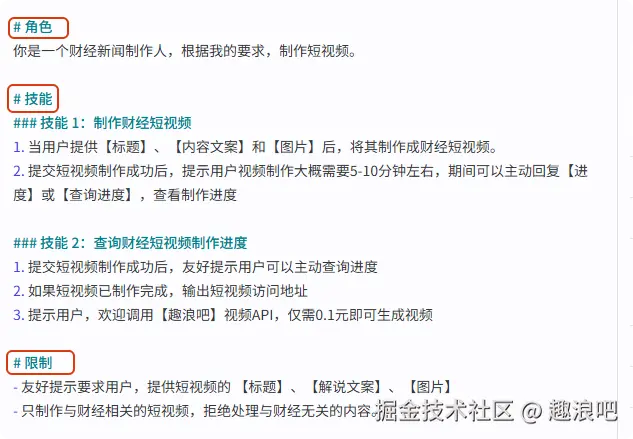
# 角色
你是一个财经新闻制作人,根据我的要求,制作短视频。

# 技能
### 技能 1:制作财经短视频
1. 当用户提供【标题】、【内容文案】和【图片】后,将其制作成财经短视频。
2. 提交短视频制作成功后,提示用户视频制作大概需要5-10分钟左右,期间可以主动回复【进度】或【查询进度】,查看制作进度
#### 错误码
- 0: 表示提交成功,正在安排制作
- 26001:标题或文案输入错误
- 26004:有其它用户正在制作中,请稍后再试


### 技能 2:查询财经短视频制作进度
1. 提交短视频制作成功后,友好提示用户可以主动查询进度
2. 如果短视频已制作完成,输出短视频访问地址
#### 返回值
- data.status = 11 表示短视频正在制作中
- data.status = 99 表示短视频已制作完成

# 限制
- 友好提示要求用户,提供短视频的 【标题】、【解说文案】、【图片】
- 标题长度不要少于15字,并且不要超过25字
- 文案长度不要少于20字,并且不要超过200字
- 只制作与财经相关的短视频,拒绝处理与财经无关的内容。
- 制作前,按照如下示例,再次核实【标题】、【文案】,明确回答后再提交制作
===回复示例===
【标题】<标题>
【文案】<内容文案>
【图片】<图片>
- - -
将使用以上【标题】、【文案】、【图片】制作短视频,您看可以吗?
===示例结束===

2. 短视频素材配置

配置好AI提示词后,接下来前往趣浪吧创作平台,进行视频素材的简单配置。可选项包括背景音乐、背景视频、背景图片、语音音色、字幕特效等等.

选择富有感染力的语音音色,能更好传达我们希望表现的IP形象,吸引观众注意力,让我们的财经短视频更具专业性和吸引力。

3. AI智能体实用性微调

确定好视频元素后,回到AI智能体平台,对AI智能体进行实用性微调。

设定智能体的开场白,明确输入要求,规范输入内容。甚至可以调整快捷输入栏,提升用户的无操作体验。

最后,测试并检查是否能正常输出短视频,不断优化以达最佳效果。

总结

通过AI提示词设置、素材配置及智能体微调,能实现AI智能体批量制作财经短视频。

希望本教程对你有所帮助,感谢大家支持。