开源大模型网关:One API实现主流AI模型API的统一管理与分发

209 阅读1分钟

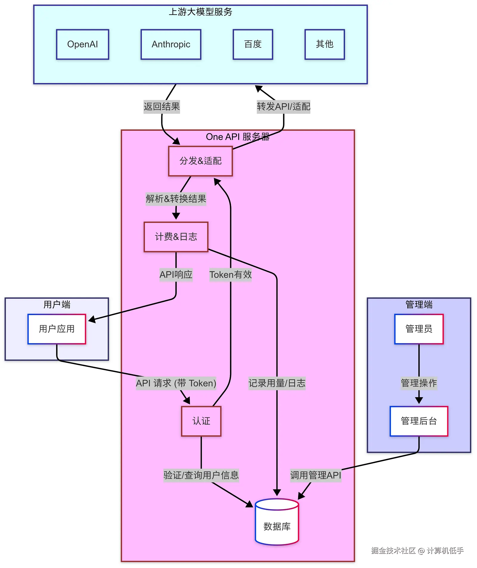
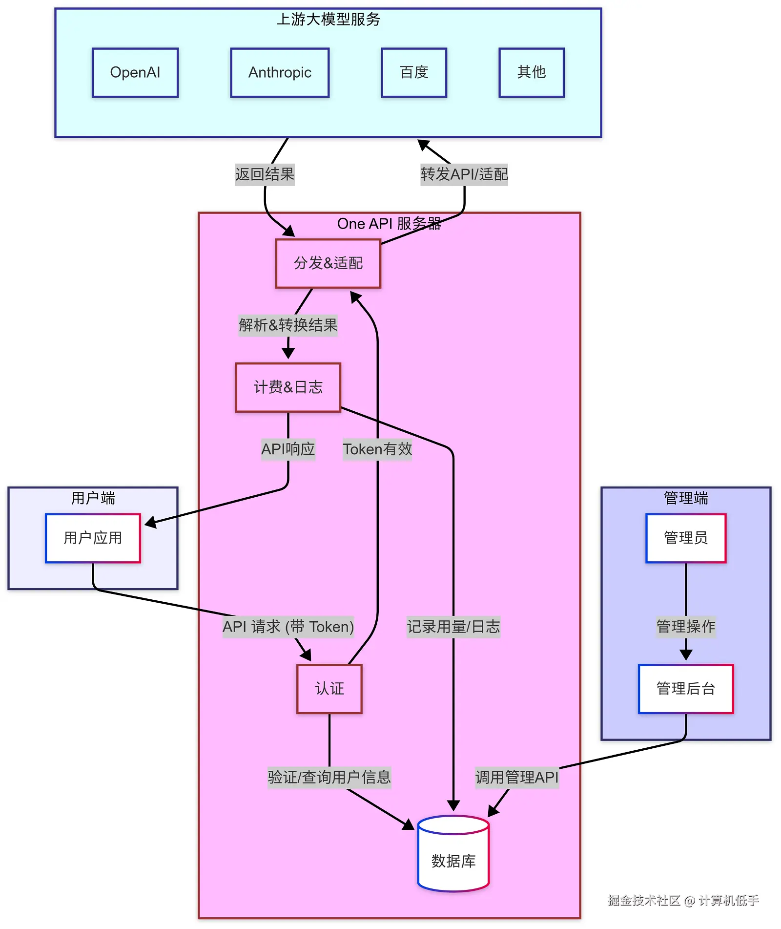
以下是对One API的简单介绍:

  • One API是一个使用go语言开发的大语言模型 API 管理与分发系统
  • 支持Docker一键快速部署,且资源占用小,高性能
  • 开箱支持多平台大模型快速接入,包括OpenAI、Gemini、xAI、Grop、Anthropic Claude、Ollama、Deepseek、智谱AI、豆包、文心一言等等
  • 功能强大,支持多机部署、stream 模式、模型负载均衡、令牌用户等资源管理等等
  • 开源地址参考:github.com/songquanpen…

Docker快速部署和使用示例参考:blog.luler.top/d/49