如何定制个人智能体

805 阅读3分钟

如何定制一个私人智能体

扣子是字节做的一个大模型开发平台,跟豆包可谓师出同门,借助扣子可以很方便地为大模型添加上额外的功能,组建成一个智能体(Agent),让大模型更加“聪明能干”。

本文简单介绍如何使用扣子来搭建一个AI私人营养师,会使用到扣子的工作流数据库

可能有的人还不太清楚智能体(Agent)和传统的GPT有什么区别,我啰嗦几句:

  1. GPT:借助大模型的能力,根据用户的提问回答问题。
  2. Agent:在GPT的基础上加上了“插件”,Agent能够获取更多元的信息,比如加上解析表格的插件后可以读取excel的信息,加上搜索网页的插件可以获取网页上的信息,Agent还能够一条龙完成任务,比如加上运行代码的插件后可以直接运行代码。

定制AI私人营养师

第一步:工作空间

每个工作空间内的数据相互隔离,一个空间内可创建多个智能体和 AI 应用,空间内创建的资源可以被相同空间的智能体和AI应用使用。

image.png

第二步:创建智能体

image.png

第三步:给智能体起名字

  1. 给智能体起个名字
  2. 给智能体写个简介
  3. 生成智能体的头像

image.png

第四步:设定智能体的人设

智能体创建之初是一个基础的大模型,这时候就可以对它进行提问。因为我们是要做一个“营养师”的智能体,这时候还需要设定它的人设。

image.png

如果想要让智能体使用插件等其他功能,也是在这个地方设定。

初步调试

先试试看是否满足我们的预期。后面每次为智能体增加功能,都可以进行调试。

Xnip2025-06-08_11-18-35.jpg

第五步:增加工作流

工作流支持通过可视化的方式,对插件、大预言模型、代码块等功能进行组合,从而实现复杂、稳定的业务流程编排。

新建工作流

Xnip2025-06-08_11-25-10.jpg

工作流初始状态下,只有一个输入节点和一个输出节点。这两个节点也是任何工作流都需要的节点。

在外面这个例子中,我们一个需要三个节点:

  1. 输入节点:接收用户输入的信息;
  2. 大模型节点:负责利用大模型的能力,生成用户需要的答案;
  3. 输出节点:将大模型的输出传递给用户。

Xnip2025-06-08_11-23-28.jpg

输入节点

Xnip2025-06-08_11-23-41.jpg

大模型节点

Xnip2025-06-08_11-24-21.jpg

Xnip2025-06-08_11-24-12.jpg

Xnip2025-06-08_11-23-51.jpg

输出节点

Xnip2025-06-08_11-24-30.jpg

在智能体人设中,设定智能体会自动地去调用工作流。

Xnip2025-06-08_11-30-16.jpg

调试智能体

Xnip2025-06-08_11-34-31.jpg

第六步:增加数据库记住用户的食谱

数据库是用来存储用户和智能体聊天中的一些关键信息的。数据库像是Excel表格,我们需要先为智能体(Excel表格)创建字段(表头)。

Xnip2025-06-08_11-32-30.jpg

Xnip2025-06-08_11-33-23.jpg

让智能体使用数据库

Xnip2025-06-08_11-48-15.jpg

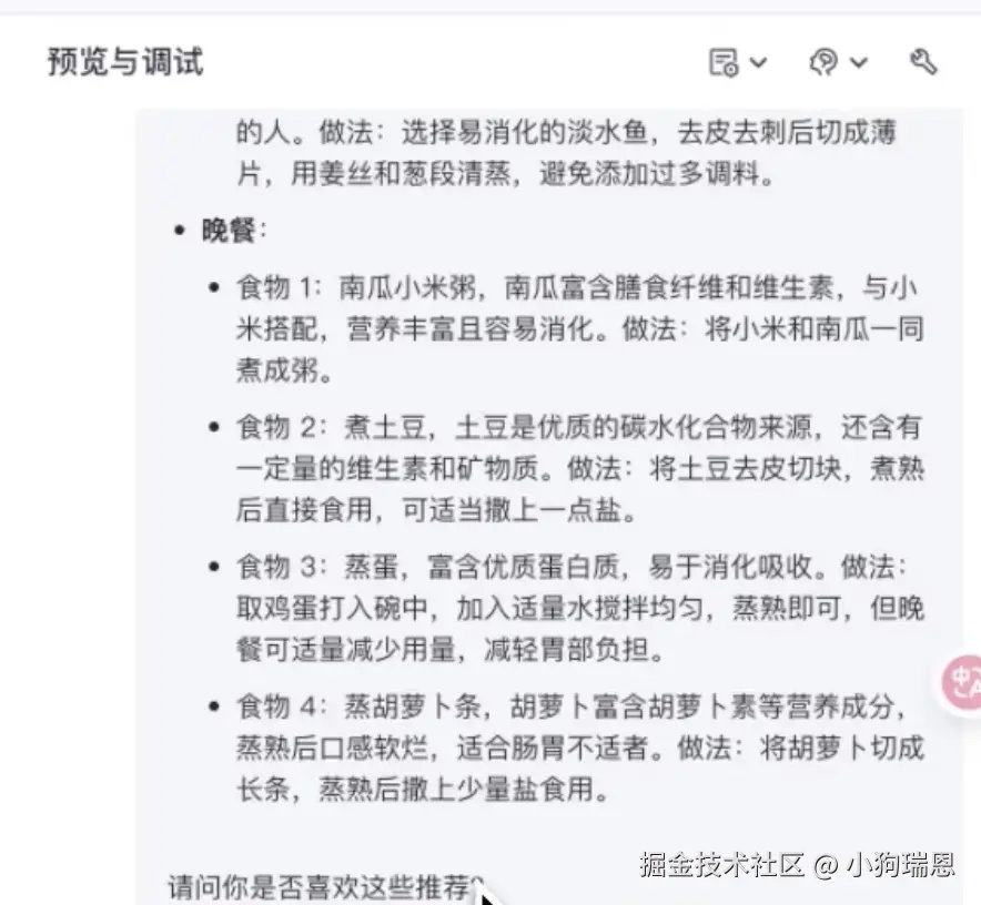
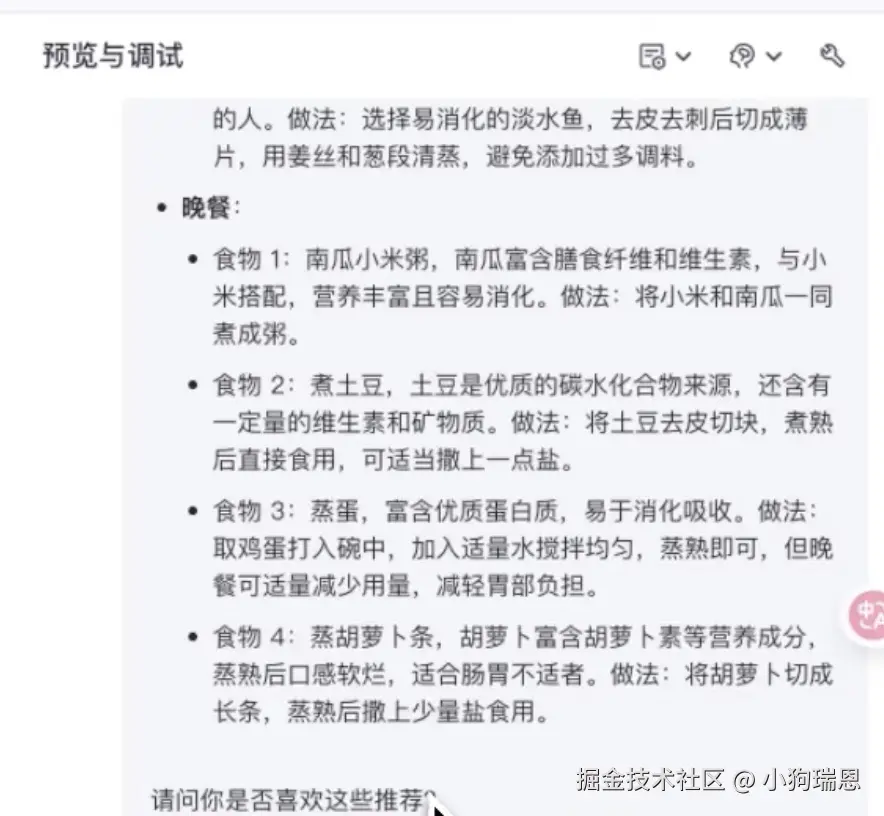
第七步:调试智能体(最终)

Xnip2025-06-08_11-34-31.jpg

Xnip2025-06-08_11-34-49.jpg