广东财经大学考研初试数据结构历年真题分类参考答案:查找

81 阅读3分钟

选择题

[2023年第5题]:B

[2023年第8题]:C

二分查找的比较次数,可以通过画二叉查找树来解决。

[2021年第13题]:C

分块查找,Mysql的存储数据记录的表也是用的B+树,就是分块查找

[2021年第14题]:B

[2021年第15题]:C

[2021年第16题]:D

[2021年第6题]:A

[2019年第6题]:D

[2019年第8题]:C

名词解释

[2020年第8题]. 串的模式匹配:在主串中搜索与模式串相同的子串的位置。

填空题

[2021年第4题]:散列表。

查找算法只有顺序查找,二分查找,分块查找,哈希查找。
顺序查找,二分查找,分块查找都明显与数据个数有关,但是哈希查找在无哈希冲突的情况下,ASL与数据元素个数无关。
并且书上是规定散列表的平均查找长度依赖于散列表的装填因子,而不直接依赖于表中的记录数n和散列表长度m。

简答题

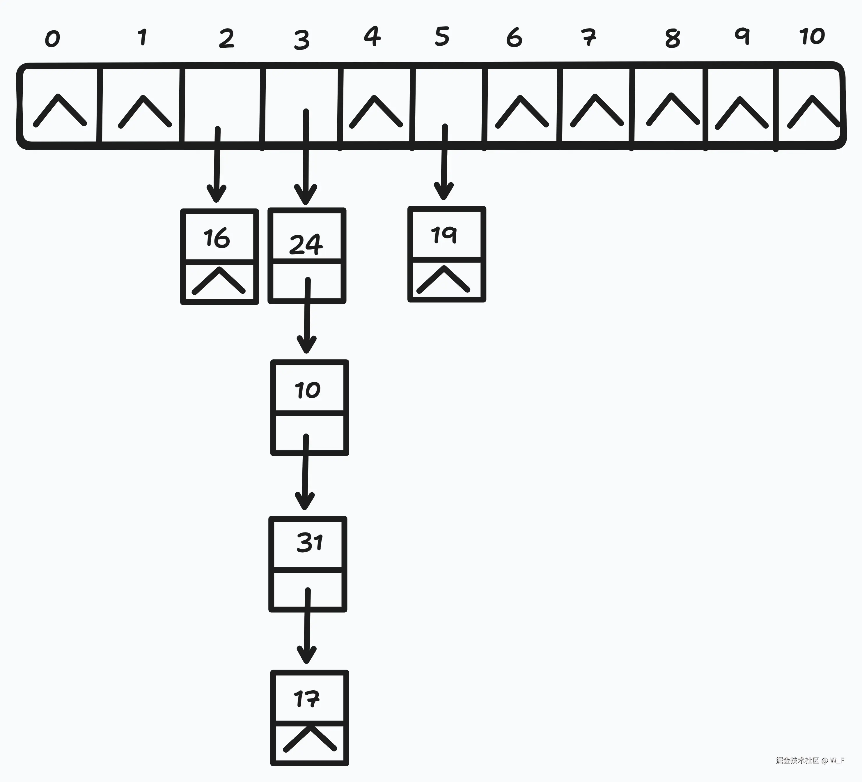
[2023年第4题]:

(1)、

311624101917
012345678910
ASLsucc=(1+2+1+4+1+5)/6=2.3

(2)、

DataStructure-GDEF_PostGraduate_Exam_2023_2_4_2 .png ASLunsucc=(1+1+2+5+1+2+5)/11=17/11

[2022年第3题]:

(1)、

71418811309
0123456789

(2)、(1+1+1+1+1+2+2)/7=1.3

[2020年第5题]: (1)答案同下一题——2019年综合应用题第5题

[2019年综合应用题第5题]:

(1)、

H0=H(key)Hi=(H(key)+di)%13(di=12,12,22,22...)H_0=H(key)\\ H_i=(H(key)+{d_i}) \% 13,(d_i=1^2,-1^2,2^2,-2^2,...)

(2)、65%11=10,产生冲突,对下标10分别加上{1,-1,4,-4}寻找空位,下标11处已有元素54,考虑另一个下标9,发现此处无元素,因此,65存储在下标9处。

(3)、H(65)=10,发现下标为10处的元素为65,再对下标10加上以下序列{1,-1,4,-4...}查找目标关键字65,下标11处不等于65,再判断下标为9处元素等于65。因此查找关键字65需依次与32,54,65进行比较。

(4)、建立与哈希表同等大小的flag数组,初始值全部为false,然后根据哈希表已存储的元素,将其对应于flag数组处的元素置为true,例如:关键字22在哈希表的下标为0,将flag[0]=true,关键字12的下标为1,将flag[1]=true,以此类推。然后查找关键字54的下标,H(54)=10,发现下标为10处的元素为32,再找到下标为11的元素,该元素为54,令flag[11]=false即实现删除元素54。