大故障,阿里云核心域名疑似被劫持

6,354 阅读1分钟

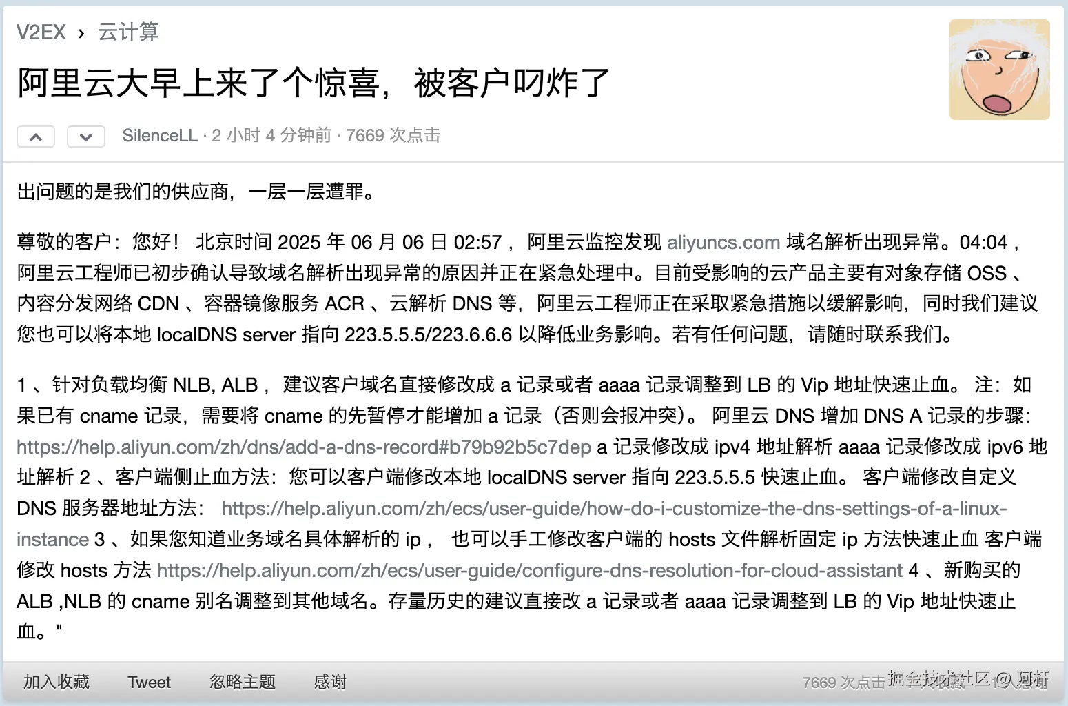
2025年6月6日凌晨,阿里云多个服务突发异常,罪魁祸首居然是它自家的“核心域名”——aliyuncs.com。包括对象存储 OSS、内容分发 CDN、镜像仓库 ACR、云解析 DNS 等服务在内,全部受到波及,用户业务连夜“塌房”。

更让人惊讶的是,这并非简单的 DNS 故障,而是该域名的 NS(Name Server)记录被变更,导致全球解析异常。一时间,社交平台和技术社区炸开了锅。

阿里云健康状态事件详情:status.aliyun.com/#/eventDeta…


在 V2EX 上已经有很多网友开始讨论这件事了,还有人调侃:

“凌晨三点阿里运维估计已经不想活了。”
“建议阿里给自己买个云解析高级版。”
“最大客户自己翻车,体验阿里云‘原汁原味’的宕机流程。”

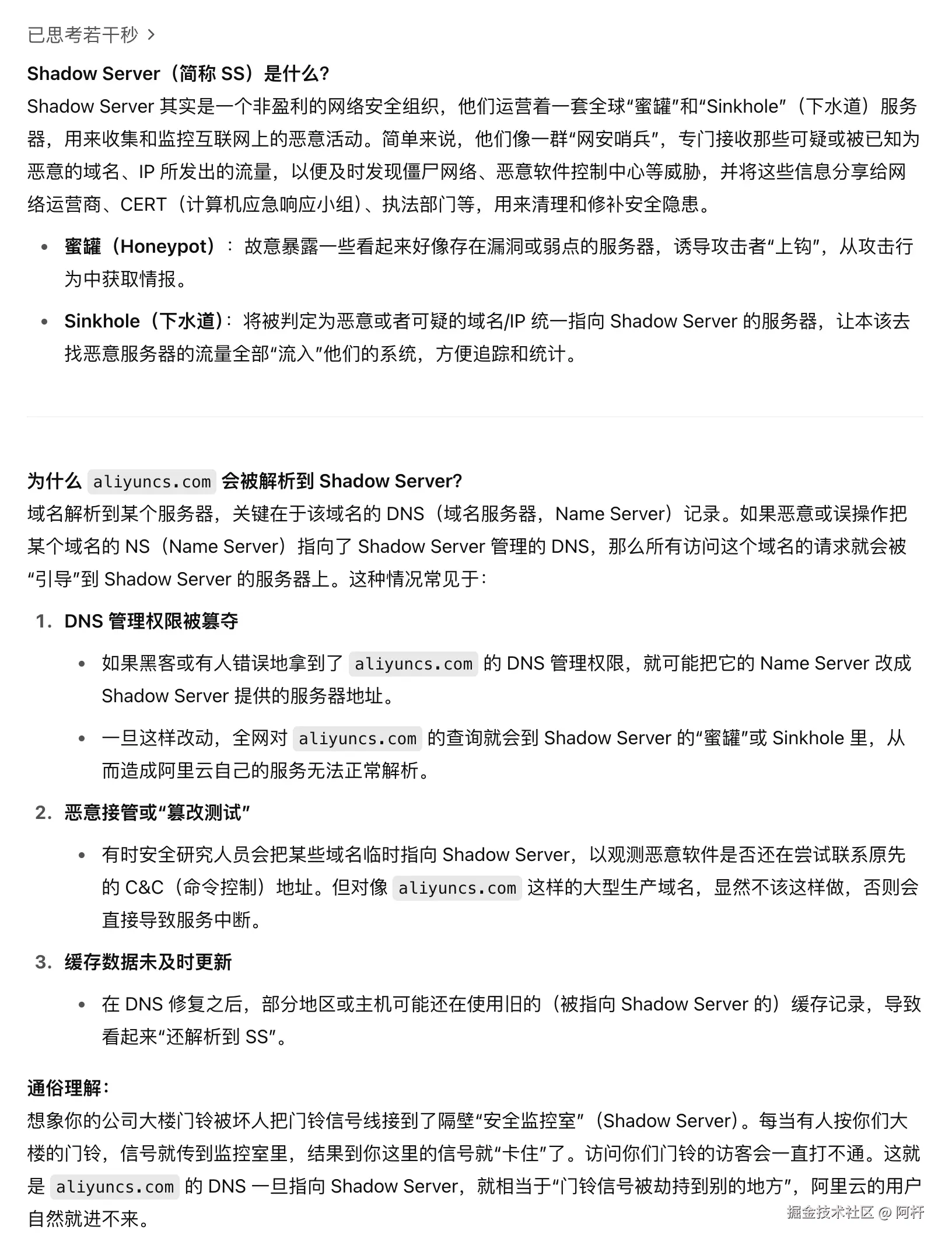
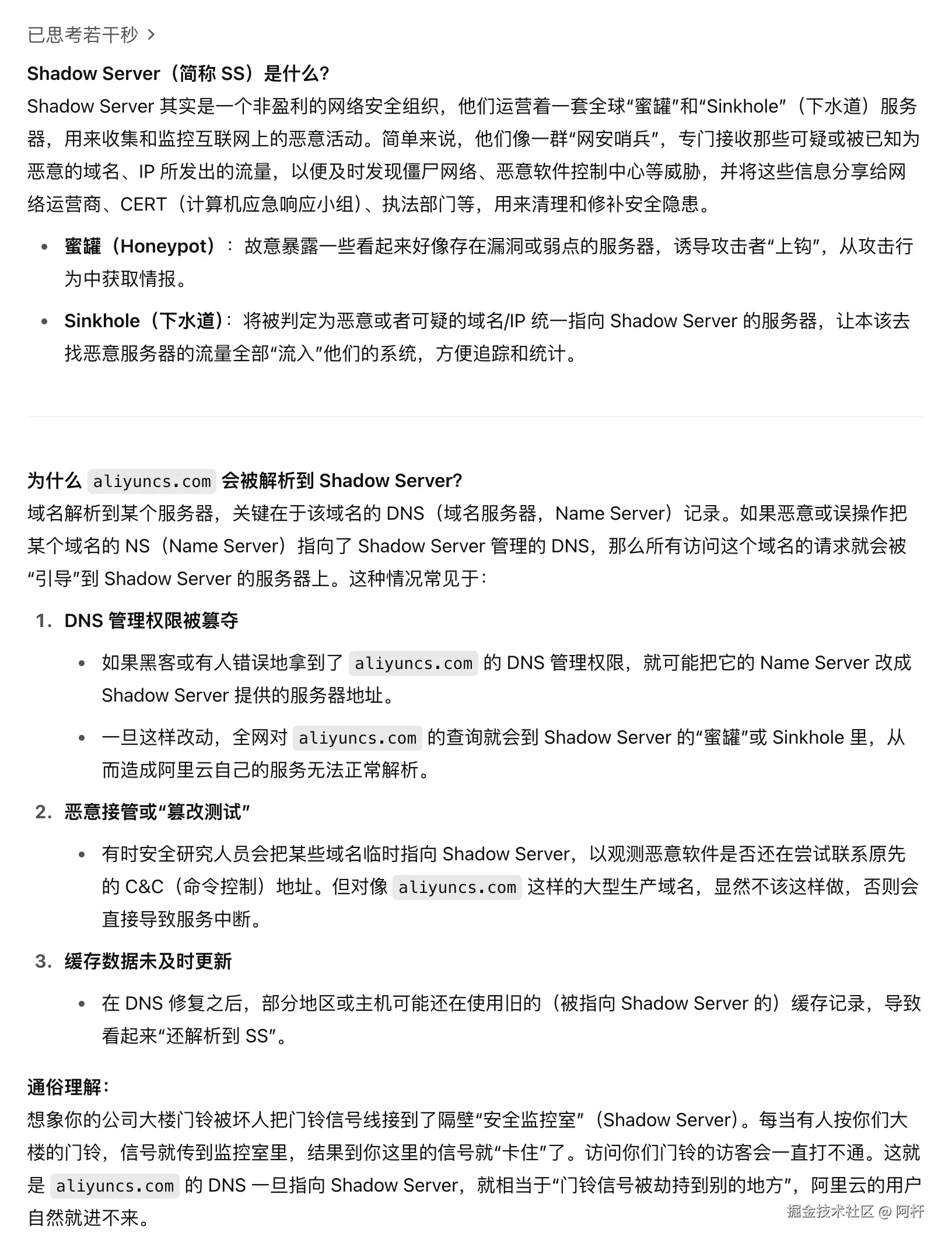
有网友在微博上表示这次故障的原因是域名被劫持,解析到了 SS (Shadow Server)。

让 GPT 帮我们解释一下 SS 是什么

总之,这次故障毫无疑问又一次刷新了大众对“云计算不容易出错”的认知。那些曾被视为几乎不可能发生的故障,如今却一次次以最真实的方式摆在我们眼前,成为云计算发展史上的又一记警钟。

建议全球性质的公司及时检查自己的 DNS 策略、依赖结构和紧急响应机制,别等哪天“一觉醒来,服务没了”。