深入浅出JVM-03:Java虚拟机垃圾回收机制详解

227 阅读37分钟

引言

背景与价值: Java语言自诞生以来,凭借其“一次编写,到处运行”的跨平台特性以及强大的生态系统,在企业级应用、大数据处理、移动开发等领域占据着举足轻重的地位。其自动内存管理机制,尤其是垃圾回收(Garbage Collection, GC),是Java核心竞争力之一。GC将开发者从繁琐的手动内存分配与释放中解放出来,极大地提高了开发效率,降低了内存泄漏和野指针等风险。然而,这并非意味着开发者可以完全忽略内存管理。相反,深刻理解JVM的GC机制对于编写高性能、高稳定性的Java应用,以及进行有效的线上问题排查与系统调优方面,具有不可替代的重要性。不当的GC配置或不良的编码习惯可能导致应用频繁停顿(STW, Stop-The-World)、吞吐量下降甚至内存溢出(OOM, OutOfMemoryError)。

文章主旨与概览: 本文旨在系统性地深入探讨JVM垃圾回收的底层工作原理。我们将首先聚焦于对象存活判断的核心机制,如广为人知的可达性分析算法;随后,详细解读GC Roots的构成以及Java中的四种引用类型(强、软、弱、虚引用)如何精妙地影响对象的生命周期;接着,剖析几种核心的垃圾回收算法(标记-清除、复制、标记-整理)及其在分代收集思想下的应用;最后,结合实际应用场景与性能调优案例,分析行之有效的垃圾回收优化策略与实践方法,力求为读者呈现一幅清晰且实用的JVM GC全景图。

读者对象与预期收获: 本文主要面向对JVM有一定基础并渴望深入理解GC机制的Java开发者、系统架构师及性能工程师。通过阅读本文,读者有望:

  • 构建关于JVM GC的清晰、系统的知识体系。
  • 掌握判断对象存活、GC Roots识别以及不同引用类型作用的核心原理。
  • 理解主流GC算法的工作方式、优缺点及适用场景。
  • 学会分析GC日志,运用相关工具进行GC问题诊断。
  • 提升在实际项目中进行GC参数调优和代码层面优化的技能,从而构建更健壮、高效的Java应用。

垃圾回收基本原理:判断对象生死存亡

在垃圾收集器对堆内存进行回收之前,首要任务是确定哪些对象是“活”的,哪些是“死”的。“死”的对象即不可能再被任何途径使用的对象,它们是GC的目标。判断对象是否存活,主要有两种经典的算法思路。

对象存活判断的核心机制

机制一:引用计数算法 (Reference Counting Algorithm)

原理:引用计数算法的思路非常直观。它为堆中的每个对象都关联一个引用计数器。当有一个新的引用指向该对象时,其计数器值加1;当指向该对象的引用失效(例如,引用被置为null或超出了作用域)时,计数器值减1。任何时刻,如果一个对象的引用计数器值为0,那么就意味着这个对象不再被任何地方引用,可以被视为垃圾进行回收。

优缺点

  • 优点: 实现相对简单,对象的存活状态判定效率高。在对象被创建和引用关系改变时,计数器的更新是即时的,因此一旦对象变为垃圾(计数器为0),理论上可以立即被回收,应用通常不需要长时间的等待和暂停。
  • 缺点: 此算法有一个致命的缺陷——难以解决对象之间的循环引用问题。考虑这样一种场景:对象A持有一个指向对象B的引用,同时对象B也持有一个指向对象A的引用。如果此时没有任何外部引用指向A或B,那么A和B实际上已经都无法被程序访问到了,理应被回收。但在引用计数算法下,由于它们相互引用,各自的引用计数器至少为1,永远不会变为0,从而导致这两个对象无法被回收,造成内存泄漏。

1.png

图1:引用计数法下循环引用问题示意图(即使无外部程序引用,A和B的引用计数仍不为0)

机制二:可达性分析算法 (Reachability Analysis Algorithm)

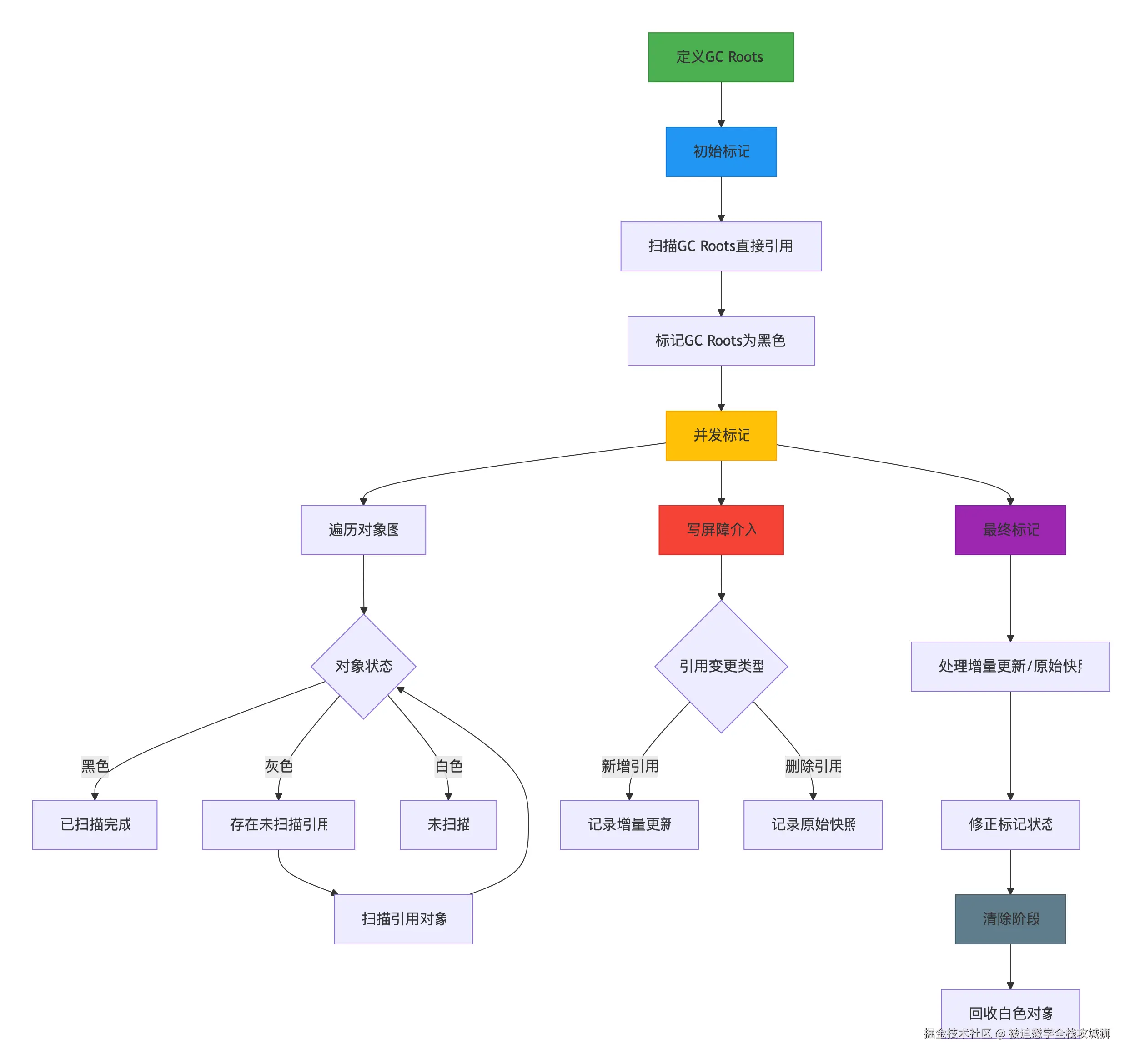
原理:为了克服引用计数法的缺陷,当前主流的商用编程语言的内存管理子系统,包括Java和C#,都采用了可达性分析(Reachability Analysis)算法来判定对象是否存活。该算法的基本思路是:选择一系列被称为“GC Roots”的特殊对象作为起始节点集。然后,从这些GC Roots节点开始,根据对象之间的引用关系向下进行搜索,遍历所有可达的对象。这个搜索过程所走过的路径被称为“引用链”(Reference Chain)。

判断过程:在可达性分析完成后,如果某个对象到所有的GC Roots之间都没有任何引用链相连(用图论的术语来说,就是从GC Roots到这个对象不可达),那么虚拟机就认为这个对象是“不可达”的,即不再被程序使用,可以被判定为可回收对象。这些不可达对象后续将被垃圾收集器回收。

未命名.png

图2:可达性分析算法流程示意图(从GC Roots出发,通过引用链标记存活对象)

JVM中的“Stop-The-World” (STW)

概念:无论采用何种垃圾回收算法,在执行垃圾回收的某些阶段,特别是进行可达性分析和对象移动等操作时,Java虚拟机往往需要暂停所有正在执行的用户线程。这种现象被称为“Stop-The-World”(STW)。STW的目的是为了确保在一个一致性的内存快照上进行分析和操作,避免在GC过程中对象引用关系发生变化,从而导致错标(将存活对象误标为垃圾)或漏标(将垃圾对象误标为存活)的问题。

影响:STW是GC过程中一个非常关键的性能考量点。因为在STW期间,应用程序的所有业务逻辑都会暂停,对外表现为服务无响应。停顿时间的长短直接影响用户体验和系统的吞吐量。如果STW时间过长或过于频繁,对于响应时间敏感的应用(如在线交易、实时游戏)来说是不可接受的。因此,各种垃圾收集器的设计目标之一,以及GC调优的核心目标之一,就是尽可能地缩短STW的时间或将其控制在可接受的范围内。例如,像CMS、G1、ZGC、Shenandoah这类更现代的收集器,都致力于通过并发标记、增量回收等技术来减少STW的冲击。

GC Roots 与引用链详解:追溯对象的生命线

可达性分析算法的有效运作依赖于准确识别出作为起点的GC Roots。理解GC Roots的构成以及Java中不同强度的引用如何影响对象的“可达性”,对于深入掌握GC机制至关重要。

深入理解 GC Roots

定义与作用:GC Roots是可达性分析算法枚举根节点的起点。它们是一组必须存活的对象,是JVM为了保证程序正常运行而直接或间接引用的对象集合。可以把GC Roots想象成大树的树根,只有与树根相连的树枝和树叶(即通过引用链可达的对象)才是存活的。它们是判断对象是否存活的“基石”,是对象生命线的源头。

GC Roots 的主要类型

在Java技术体系中,固定可作为GC Roots的对象主要包括以下几种

  • 虚拟机栈中引用的对象 (VM Stack References)

    • 特点:指当前各个线程正在执行的方法的栈帧(Stack Frame)中的局部变量表、操作数栈以及动态链接所引用的对象。当一个方法被调用时,会创建一个栈帧并压入虚拟机栈;方法执行完毕后,栈帧出栈,其中引用的对象如果不再被其他GC Roots引用,则可能变为不可达。
    • 示例:在一个方法内部,MyObject obj = new MyObject();,在这个方法执行期间,变量obj所引用的MyObject实例就是一个通过虚拟机栈中的引用而存活的对象。
  • 方法区中类静态属性引用的对象 (Method Area Static References)

    • 特点:指Java类中使用static关键字修D饰的成员变量所引用的对象。这些静态变量属于类本身,不属于类的任何实例,它们的生命周期与类相同,从类被加载到虚拟机开始,直到类被卸载。
    • 示例public class MyClass { public static MyObject staticObj = new MyObject(); },这里staticObj所引用的MyObject实例就是一个通过类静态属性引用的GC Root可达对象。
  • 方法区中常量引用的对象 (Method Area Constant References)

    • 特点:特指运行时常量池中(例如字符串常量池String Table)的引用所指向的对象,或者被final static修饰并且在编译期就能确定其值的基本类型或字符串常量(如果该字符串在常量池中)。
    • 示例String s = "hello";(字符串 "hello" 通常存储在字符串常量池中,s是对其的引用)。以及public static final String GREETING = "Hi";
  • 本地方法栈中JNI引用的对象 (Native Method Stack JNI References)

    • 特点:当Java程序通过Java Native Interface (JNI)调用本地代码(如C或C++实现的库函数)时,本地代码可能会创建或持有对Java堆中对象的引用。这些由JNI持有的引用也必须被视为GC Roots,以防止Java对象在被本地代码使用时被错误回收。
    • 示例:在JNI本地方法中,通过JNI函数(如NewObject, GetObjectField)获取或创建的Java对象句柄(handles)。
  • Java虚拟机内部的引用 (JVM Internal References)

    • 特点:这类引用包括一些JVM自身运行所必需的对象。例如,基本数据类型对应的Class对象(如int.class,即Integer.TYPE),一些常驻的、重要的异常对象(如NullPointerExceptionOutOfMemoryError的预分配实例),以及系统类加载器(System ClassLoader)和其加载的核心类。
  • 所有被同步锁(synchronized关键字)持有的对象

    • 特点: 当一个线程获取了某个对象的内置锁(监视器锁,通过synchronized关键字实现)时,该对象在同步块或同步方法执行期间是存活的,不能被垃圾回收器回收。这是因为该对象正被用于线程同步,其状态和数据可能正在被多个线程访问或修改。
  • 其他情况

    • 还可能包括一些特定于JVM实现的内部结构,例如反映Java虚拟机内部情况的JMX Bean、JVMTI中注册的回调、本地代码缓存等。

Java 对象引用体系:掌控对象的生命周期

从JDK 1.2版本开始,Java对引用的概念进行了扩充,将对象的引用分为四种级别,由高到低依次为:强引用(Strong Reference)、软引用(Soft Reference)、弱引用(Weak Reference)和虚引用(Phantom Reference)。这四种引用级别使得程序能更加灵活地控制对象的生命周期,并与垃圾回收机制紧密协作。

  • 强引用 (StrongReference)

    • 定义与特性:强引用是Java编程中最常见、也是默认的引用类型。当我们通过new关键字创建一个对象,并将其赋值给一个引用变量时,这个变量就持有对该对象的强引用。例如:Object obj = new Object();

    • GC行为:只要一个对象被至少一个强引用指向,垃圾回收器就永远不会回收它,即使系统内存非常紧张,宁可抛出OutOfMemoryError异常使程序终止,也不会回收这些强引用对象。

    • 代码示例

      MyObject strongRef = new MyObject(); // strongRef 是对新创建MyObject实例的强引用
      // ... 对象在使用中 ...
      strongRef = null; // 解除strongRef对原MyObject实例的强引用,此时若无其他强引用,对象可能被回收
      
  • 软引用 (SoftReference)

    • 定义与特性:软引用用来描述一些还有用但并非必需的对象。它通过java.lang.ref.SoftReference类来实现。如果一个对象只具有软引用,则在内存空间足够时,垃圾回收器不会回收它;但如果内存空间不足了(准确地说是JVM在即将抛出OutOfMemoryError之前),就会把这些仅被软引用关联的对象列入回收范围,进行第二次回收。如果这次回收还没有获得足够的内存,才会抛出内存溢出异常。

    • GC行为:内存不足时,系统会尝试回收软引用对象。

    • 适用场景:软引用非常适合用来实现内存敏感的高速缓存。例如,网页缓存、图片缓存等。当内存充足时,可以保留这些缓存对象以加速访问;当内存紧张时,可以自动释放它们以保证系统运行。

    • 代码示例

      SoftReference<MyObject> softRef = new SoftReference<>(new MyObject());
      MyObject obj = softRef.get(); // 尝试获取软引用指向的对象
      if (obj != null) {
          // 对象仍然可用
      } else {
          // 对象已被GC回收,softRef.get()返回null
      }
      
  • 弱引用 (WeakReference)

    • 定义与特性:弱引用的强度比软引用更弱一些。它也是用来描述非必需对象的,通过java.lang.ref.WeakReference类实现。

    • GC行为:被弱引用关联的对象只能生存到下一次垃圾收集发生为止。当垃圾收集器工作时,无论当前内存空间是否充足,都会回收掉那些只被弱引用关联的对象。

    • 适用场景:弱引用常用于实现规范映射(Canonicalizing Mappings,如WeakHashMap的键),或者在不阻止对象被回收的前提下观察对象(例如,监控一个对象是否已被回收)。ThreadLocal的实现中也用到了弱引用来避免内存泄漏。

    • 代码示例

      WeakReference<MyObject> weakRef = new WeakReference<>(new MyObject());
      MyObject obj = weakRef.get(); // 尝试获取弱引用指向的对象
      // 执行一次System.gc() (不保证立即执行,仅为示意) 后,obj很可能为null
      System.out.println(obj == null ? "Object collected" : "Object still alive");
      
  • 虚引用 (PhantomReference)

    • 定义与特性:虚引用也称为“幽灵引用”或“幻影引用”,它是所有引用类型中最弱的一种。它通过java.lang.ref.PhantomReference类实现。一个对象是否有虚引用的存在,完全不会对其生存时间构成影响,也无法通过虚引用来获取一个对象实例(调用其get()方法总是返回null)。

    • GC行为:虚引用的唯一目的是能在这个对象被收集器回收时收到一个系统通知。它必须和引用队列(java.lang.ref.ReferenceQueue)联合使用。当垃圾收集器准备回收一个被虚引用指向的对象时,如果这个虚引用注册了引用队列,那么在对象被真正回收之前,这个虚引用本身会被加入到与之关联的引用队列中。程序可以通过检查引用队列中是否加入了该虚引用,来得知被引用的对象即将被回收,从而可以采取一些清理动作。

    • 适用场景:主要用于跟踪对象被垃圾回收的状态。一个典型的应用场景是管理直接内存(堆外内存)的释放,例如NIO中的DirectByteBuffer就使用了虚引用。当DirectByteBuffer对象被回收时,可以通过虚引用在其关联的Cleaner对象中执行释放堆外内存的操作。

    • 代码示例

      ReferenceQueue<MyObject> queue = new ReferenceQueue<>();
      PhantomReference<MyObject> phantomRef = new PhantomReference<>(new MyObject(), queue);
      // ... 对象不再被强引用等其他引用指向后 ...
      // 在某个时刻,phantomRef可能会被加入到queue中
      Reference<? extends MyObject> refFromQueue = queue.poll();
      if (refFromQueue == phantomRef) {
          System.out.println("MyObject is about to be collected, perform cleanup.");
          // 执行清理操作,如释放堆外资源
      }
      

对比分析

下表总结了四种引用类型的关键特性:

引用类型GC回收时机/条件主要用途是否与ReferenceQueue关联
强引用 (StrongReference)不回收(除非没有强引用指向该对象)程序中对象的普通引用,维持对象存活
软引用 (SoftReference)仅在内存不足(即将发生OOM)时回收实现内存敏感的缓存(如图片缓存、网页缓存)可选(可用于感知对象何时被回收)
弱引用 (WeakReference)下一次垃圾收集时回收(无论当前内存是否充足)防止内存泄漏(如WeakHashMap的键),短期缓存,对象生命周期监控可选(可用于感知对象何时被回收)
虚引用 (PhantomReference)对象被回收后,虚引用本身会被加入关联的引用队列跟踪对象被垃圾回收的状态,进行回收前的清理工作(如管理堆外内存的释放)是(必须与引用队列联合使用)

image.png

图3:不同Java引用类型与GC回收时机关系示意(概念图)

深入剖析核心垃圾回收算法:GC的十八般武艺

在确定了哪些对象是垃圾之后,接下来的问题就是如何回收这些垃圾对象所占用的内存空间。JVM的垃圾收集器使用了多种算法来实现这一目标,每种算法都有其特定的优缺点和适用场景。

算法基石:标记-清除算法 (Mark-Sweep)

原理:标记-清除算法是最基础的垃圾收集算法,后续的许多算法都是基于其思想进行改进的。顾名思义,它分为两个主要阶段:

  1. 标记 (Mark) 阶段:从GC Roots开始,通过可达性分析,遍历所有从GC Roots可达的对象,并将这些对象标记为“存活”状态。未被标记的对象自然就是不可达的“垃圾”对象。
  2. 清除 (Sweep) 阶段:在标记阶段完成后,垃圾收集器会遍历整个堆内存空间,对所有未被标记的对象(即垃圾对象)进行回收,释放它们所占用的内存空间。

优缺点

  • 优点:

    • 实现相对简单,是其他更复杂算法的基础。
    • 它成功地解决了引用计数算法无法处理循环引用的问题。
  • 缺点:

    1. 效率问题:标记和清除这两个过程的执行效率都不算高。标记过程需要遍历所有活对象,清除过程需要遍历整个堆。当堆中对象数量巨大时,耗时会比较长。

    2. 空间问题(内存碎片) :这是标记-清除算法最主要的缺点。在清除阶段,只是简单地回收了垃圾对象所占用的内存块,这些被回收的内存块往往是不连续的。长此以往,堆中会产生大量细小的、不连续的内存碎片。当后续程序需要分配一个较大的对象时,即使堆中所有碎片的总和足够大,也可能因为找不到一块足够大的连续内存空间而无法分配,从而不得不提前触发下一次垃圾收集,甚至导致OutOfMemoryError

image.png

图4:标记-清除算法导致的内存碎片化示意图

新生代的宠儿:复制算法 (Copying)

原理:为了解决标记-清除算法带来的内存碎片问题,复制算法应运而生。它的核心思想是将可用的堆内存按容量划分为大小相等的两块区域,例如称为From空间和To空间(在HotSpot新生代的实现中,通常是Eden区和两个Survivor区中的一个作为From,另一个作为To)。在任意时刻,程序只使用其中的一块空间(例如From空间)。当这块空间(From空间)的内存用完,触发垃圾收集时,复制算法会将From空间中所有仍然存活的对象复制到另一块未被使用的空间(To空间)中去,并且是按顺序紧凑排列。复制完成后,原先的From空间就可以被一次性完全清空,所有垃圾对象自然就被清除了。然后,From空间和To空间的角色互换,下一次GC时,新的From空间(即原来的To空间)中的存活对象将被复制到新的To空间(即原来的From空间)。

优缺点

  • 优点:

    • 无内存碎片:由于每次都是将存活对象复制到一块新的、干净的内存区域,并进行紧凑排列,所以不会产生内存碎片问题。内存分配时非常简单,只需移动分配指针即可,按顺序分配内存,实现简单,运行高效。
  • 缺点:

    • 空间浪费:主要的代价是将可用内存空间缩小为了原来的一半。如果内存中大部分对象都是存活的(存活率高),那么需要复制的对象就很多,复制操作的开销会变得很大,效率会随之降低。

应用场景:复制算法非常适合用于新生代的垃圾回收(Minor GC或Young GC)。因为根据“弱分代假说”,新生代中的对象绝大多数都是“朝生夕死”的,每次垃圾收集时只有少量对象存活下来,因此复制的开销较小,效率很高。HotSpot虚拟机的新生代就采用了这种算法的变种(通常是Eden区 + 两个Survivor区)。

老年代的选择:标记-整理算法 (Mark-Compact)

原理:复制算法在对象存活率较高时(如老年代)效率较低且空间浪费大,而标记-清除算法又会产生内存碎片。针对这些问题,标记-整理算法(也称标记-压缩算法)被提了出来。它的过程也分为两个主要阶段:

  1. 标记 (Mark) 阶段:与标记-清除算法的标记阶段完全一样,首先从GC Roots出发,标记出所有存活的对象。
  2. 整理 (Compact) 阶段:在标记完成后,此阶段并不是直接对未被标记的垃圾对象进行清理,而是将所有被标记为存活的对象都向内存空间的一端移动,并紧凑排列。移动完成后,直接清理掉边界以外的内存区域(即原来垃圾对象和移动后空出来的区域)。

优缺点

  • 优点:

    • 解决了内存碎片问题:通过移动存活对象,使得回收后的可用内存是连续的,避免了标记-清除算法的碎片问题。
    • 避免了空间浪费:不像复制算法那样需要预留一半的内存空间。
  • 缺点:

    • 效率问题:标记过程的开销与标记-清除算法一致。整理阶段涉及到对象的移动,以及所有指向这些被移动对象的引用的更新(重定位),这是一个相对耗时的操作,尤其是在存活对象较多且引用关系复杂时。因此,其执行效率通常不如复制算法,且停顿时间可能较长。

应用场景:标记-整理算法主要用于老年代的垃圾回收(Major GC或Full GC)。因为老年代的对象通常存活率较高,不适合使用复制算法。虽然其效率可能不如复制算法,但它能提供无碎片的内存空间,对于需要分配大对象的应用来说更为有利。

分代收集思想 (Generational Collection)

现代的商用虚拟机,如HotSpot,大多都采用了“分代收集”(Generational Collection)的架构来管理堆内存和执行垃圾回收。这种架构并非一种具体的算法,而是一种基于对象生命周期特性提出的内存管理策略,它允许在不同的内存区域(代)上采用不同的、最合适的垃圾回收算法。

核心假说:分代收集理论建立在两个普遍被观察到的现象(假说)之上:

  1. 弱分代假说 (Weak Generational Hypothesis) :绝大多数对象都是“朝生夕灭”的。也就是说,大部分对象在创建后很短的时间内就会变为垃圾。
  2. 强分代假说 (Strong Generational Hypothesis) :熬过越多次垃圾收集过程的对象就越难以消亡。即,一个对象如果能在多次GC中存活下来,那么它有很大概率会继续存活更长的时间。

JVM堆内存划分:基于这两个假说,JVM的堆内存通常被划分为两个主要区域:

  • 新生代 (Young Generation) :主要用于存放新创建的对象。由于新生代对象符合“弱分代假说”,生命周期短,存活率低,因此非常适合采用复制算法进行垃圾回收,效率高。新生代内部通常又可以进一步细分为一个Eden区(伊甸园区)和两个Survivor区(幸存者区,通常称为From区和To区)。新创建的对象首先分配在Eden区,当Eden区满时触发Minor GC,存活对象会被复制到其中一个Survivor区。
  • 老年代 (Old Generation) :主要用于存放生命周期较长的对象(即在新生代中经历多次GC后仍然存活的对象),或者是一些无法在新生代内容纳的大对象(大对象可以直接进入老年代)。老年代对象符合“强分代假说”,存活率高,不适合用复制算法。因此,老年代通常采用标记-清除标记-整理(或它们的组合及变种)算法进行垃圾回收。

收集过程简述

  • Minor GC / Young GC: 指发生在新生代的垃圾收集动作。Minor GC非常频繁,回收速度也比较快,但通常会伴随着STW(Stop-The-World)暂停。
  • Major GC / Old GC: 指发生在老年代的垃圾收集动作。目前,只有CMS(Concurrent Mark Sweep)收集器会有单独的老年代收集行为。Major GC的速度通常会比Minor GC慢10倍以上,STW时间也更长。
  • Full GC: 指清理整个Java堆(包括新生代和老年代)以及可能的方法区(元空间)的垃圾收集。Full GC的STW时间最长,对应用程序的性能影响最大,是系统调优中需要重点关注和尽量避免的。触发Full GC的原因有很多,如老年代空间不足、方法区空间不足、显式调用System.gc()(不推荐)等。

分代收集思想通过针对不同“代”的对象特性采用不同的回收策略,显著提高了垃圾回收的整体效率和性能。

垃圾回收优化策略:提升应用性能的利器

虽然JVM的自动垃圾回收机制极大地简化了内存管理,但在某些场景下,默认的GC策略可能无法满足应用的性能需求。此时,进行GC优化就显得尤为重要。

GC 优化的意义与目标

意义:GC性能直接影响Java应用程序的响应时间、吞吐量以及系统的整体稳定性。尤其对于高并发的Web服务、低延迟的交易系统、以及需要处理海量数据的大数据应用而言,GC性能往往是决定系统能否达到预期目标的关键因素之一。低效的GC可能导致应用频繁卡顿、CPU资源被过度消耗在GC上,甚至因长时间STW而引发雪崩效应。

目标:GC优化的核心目标是在特定应用场景和可接受的资源开销范围内,通过调整GC策略、JVM参数以及改进代码实现,来达到以下一个或多个具体性能指标的改善.

  1. 降低GC停顿时间 (Pause Time) :减少或消除因GC导致的STW(Stop-The-World)时长,特别是针对Full GC的停顿。这是提升用户体验和应用响应能力的关键。
  2. 提高GC吞吐量 (Throughput) :吞吐量指的是应用程序的有效工作时间(即用户代码执行时间)占总运行时间的比例。目标是减少GC所占用的CPU时间,让CPU更多地用于执行业务逻辑。高吞吐量对于后台计算型任务尤为重要。
  3. 减少内存占用 (Footprint) :合理配置堆内存大小及各分代比例,避免不必要的内存浪费,或因堆设置不当导致的频繁GC。

需要注意的是,这三个目标有时是相互制约的。例如,追求极低的停顿时间可能需要牺牲一部分吞吐量或增加内存占用。因此,GC优化往往需要在这些目标之间进行权衡,找到最适合当前应用需求的平衡点。

场景化GC优化方法与案例分析

GC优化并非一成不变,需要根据应用的具体特点和面临的性能瓶颈来制定策略。

场景一:高并发Web应用/API服务

  • 特点与挑战:这类应用通常请求量大,对象(尤其是请求相关的临时对象)创建频繁且生命周期短。对应用的响应时间非常敏感,任何微小的延迟都可能影响用户体验。常见的GC问题包括:Minor GC过于频繁,导致CPU消耗在GC上的比例过高;对象晋升速率快,过早填满老年代,导致频繁的Full GC,从而引发长时间应用停顿。

  • 优化方法

    1. JVM参数调优

      • 堆大小设置:合理设置初始堆大小(-Xms)和最大堆大小(-Xmx),通常建议将两者设为相同值,以避免运行时堆动态扩展和收缩带来的性能开销。堆大小需要根据应用的实际内存需求和并发量来估算。

      • 新生代与老年代比例:调整新生代与老年代的比例(通过-XX:NewRatio参数,例如-XX:NewRatio=2表示老年代:新生代=2:1)。对于高并发、短生命周期对象多的应用,可以适当增大新生代的空间,以容纳更多的临时对象,减少对象过早晋升到老年代的几率。

      • Eden与Survivor区比例:调整Eden区与单个Survivor区的大小比例(通过-XX:SurvivorRatio参数,例如-XX:SurvivorRatio=8表示Eden:Survivor=8:1)。

      • 选择合适的垃圾收集器

        • 对于JDK 8及以后版本,G1 GC(-XX:+UseG1GC)是一个不错的选择,它致力于在可预测的停顿时间内回收尽可能多的垃圾,对高并发和较大堆内存有较好的支持。可以配合设置最大GC停顿时间目标(-XX:MaxGCPauseMillis)。
        • 在JDK 8环境下,如果G1表现不佳或需要更低延迟,CMS GC(-XX:+UseConcMarkSweepGC)也曾是常用的选择,但需注意其并发模式失败(Concurrent Mode Failure)可能退化为串行Full GC,以及内存碎片问题。
    2. 代码层面优化

      • 减少不必要的对象创建,特别是在热点代码路径中。复用对象(如使用对象池),使用基本数据类型替代包装类等。
      • 合理选择数据结构和算法,避免产生过多的中间对象或大对象。
      • 注意作用域,及时释放不再需要的对象引用(如将局部变量置为null,尤其是在长生命周期对象持有短生命周期对象引用的场景)。

场景二:大数据处理/批处理任务

  • 特点与挑战:这类任务通常需要处理大量数据,可能会在内存中创建和操作许多大对象。任务执行时间可能较长(几分钟到几小时不等)。相比于单次请求的低延迟,这类应用更关注整体任务的完成时间,即高吞吐量。GC停顿虽然也应避免过长,但对吞吐量的影响更为关键。

  • 优化方法

    1. JVM参数调优

      • 增大总堆内存:确保有足够的内存容纳处理过程中的数据,减少因内存不足导致的频繁GC。
      • 优先选择吞吐量优先的收集器:如JDK 8及之前版本默认的Parallel Scavenge(新生代)+ Parallel Old(老年代)组合(通过-XX:+UseParallelGC-XX:+UseParallelOldGC启用,通常后者会随前者自动启用)。这对组合的目标就是最大化吞吐量。可以调整-XX:GCTimeRatio(GC时间占总时间的比例,默认为1,即允许1%的时间用于GC)和-XX:MaxGCPauseMillis(最大停顿时间目标,但Parallel GC更侧重吞吐量)来影响其行为。
      • G1 GC在大堆下也能提供不错的吞吐量,并且对大对象的处理有优化,也可以作为备选。
    2. 数据处理策略优化

      • 优化程序中使用的数据结构,尽量减少内存占用。例如,使用更紧凑的数据表示,或者使用专门为大数据设计的库(如Apache Arrow)。
      • 如果可能,采用流式处理(Streaming)或分批处理(Batching)的方式,避免一次性将所有数据加载到内存中。
      • 对于可复用的大对象,考虑使用对象池。

场景三:低延迟系统/实时交易

  • 特点与挑战:这类系统(如金融交易撮合引擎、实时竞价广告系统)对GC导致的停顿时间有着极其严格的要求,任何一次较长时间的STW(哪怕是几十毫秒)都可能导致交易失败、错失市场机会或违反服务等级协议(SLA)。目标是追求尽可能短且可预测的GC停顿。

  • 优化方法

    1. 选择低延迟垃圾收集器

      • G1 GC: G1的设计目标之一就是可预测的停顿时间。通过精心设置-XX:MaxGCPauseMillis(例如50ms甚至更低),G1会努力将STW控制在该目标内。需要注意的是,这个目标是“软目标”,并非绝对保证。还需要关注其他G1相关参数,如-XX:G1HeapRegionSize-XX:InitiatingHeapOccupancyPercent
      • ZGC (Z Garbage Collector) : 从JDK 11开始引入(实验性),JDK 15转正。ZGC的设计目标是将GC停顿时间控制在10毫秒以下,甚至达到亚毫秒级别,且停顿时间不随堆大小或存活对象数量的增加而显著增长。通过-XX:+UseZGC启用。它使用读屏障(Read Barrier)和颜色指针等技术实现高度并发。
      • Shenandoah GC: 由Red Hat主导开发,目标与ZGC类似,也是追求低停顿。通过-XX:+UseShenandoahGC启用。它与ZGC在具体实现并发回收的机制上有所不同。
      • 这两种(ZGC, Shenandoah)是目前追求极致低延迟的首选,但它们通常需要较新版本的JDK支持,并且可能会带来一定的吞吐量开销(相比Parallel GC)。
    2. 精细化内存管理与代码实践

      • 避免或谨慎处理大对象分配:大对象分配可能直接进入老年代,或在新生代引发更频繁的GC,甚至可能在G1中导致Humongous Allocation,对停顿时间不利。
      • 对象预分配与复用:对于频繁创建和销毁的对象,使用对象池技术(如Apache Commons Pool)可以显著减少GC压力。
      • 使用堆外内存(Off-Heap Memory) :对于一些生命周期可控的大块数据,可以考虑使用堆外内存(如NIO的DirectByteBuffer),但这需要开发者自行管理其分配与释放,通常结合虚引用来确保资源回收。
      • 无GC编程模式探索:在极度严苛的场景,甚至有团队探索“无GC”或“准无GC”的Java编程模式,例如通过严格的对象池、预分配和Arena分配等方式,将GC影响降到最低,但这通常复杂度很高,适用范围有限。

GC日志分析与常用工具

GC优化离不开对GC行为的深入了解,而GC日志是洞察GC运作细节最直接、最重要的信息来源。

  • GC日志解读

    • 开启方式:可以通过JVM启动参数来开启GC日志的记录。

      • 对于JDK 9及以上版本,推荐使用统一的JVM日志框架:-Xlog:gc*:file=gc.log:time,level,tags:filecount=5,filesize=100m (这将把所有gc标签的日志以指定格式输出到gc.log,滚动输出5个文件,每个100MB)。
      • 对于JDK 8及以前版本,常用的参数包括:-XX:+PrintGCDetails (打印详细GC信息)、-XX:+PrintGCDateStamps (打印GC发生时的时间戳)、-XX:+PrintGCTimeStamps (打印GC发生时相对于JVM启动的时间戳)、-Xloggc:gc.log (指定日志文件路径)。 还可以加上-XX:+PrintHeapAtGC(打印GC前后堆信息)、-XX:+PrintTenuringDistribution(打印对象年龄分布)等。
    • 关键指标:分析GC日志时,需要关注的关键信息包括:

      • GC类型:是Minor GC (Young GC)、Major GC (Old GC) 还是 Full GC。
      • GC发生时间:发生GC的绝对时间或相对JVM启动的时间。
      • GC耗时 (STW时间) :GC过程中应用程序暂停的总时长。这是衡量GC对应用影响最直接的指标。
      • 回收前后各分代内存大小变化:例如,新生代Eden、Survivor区,老年代在GC前后的已用空间、总空间、回收量等。
      • 对象晋升情况:Minor GC后有多少对象晋升到了老年代。
      • 对于CMS、G1等并发收集器,还需要关注其并发阶段的耗时、并发失败情况等。
  • 常用工具介绍

    • 命令行工具 (JDK自带)

      • jstat:实时监控JVM的各种统计信息,包括类加载、编译、GC(各分代使用情况、GC次数、GC时间等)。例如,jstat -gc <pid> <interval> <count>
      • jmap:用于生成Java堆的转储快照(Heap Dump),或者查看堆的摘要信息、对象统计等。例如,jmap -dump:format=b,file=heap.hprof <pid>
      • jstack:打印指定Java进程中所有线程的堆栈跟踪信息,用于分析线程卡死、死锁等问题。
    • 图形化工具

      • VisualVM / JConsole: JDK自带的图形化多合一故障诊断和性能监控工具。可以实时查看JVM的内存使用、线程状态、CPU使用率、GC活动等,也可以进行堆Dump分析、线程Dump分析。
      • MAT (Memory Analyzer Tool) : Eclipse基金会维护的一款非常强大的开源Java堆转储快照分析工具。它可以帮助定位内存泄漏的根源、分析大对象占用、查看对象引用关系等。
      • GCEasy / GCViewer: 专用的GC日志分析工具。它们可以将原始的GC日志文件解析并可视化,生成各种图表和报告,帮助开发者快速理解GC行为,定位GC瓶颈。
      • Arthas: Alibaba开源的Java诊断利器,可以在线分析JVM的各种运行时状态,包括GC情况、线程、类加载、方法执行等,功能非常强大且对应用侵入性小。

有效地利用这些工具,结合对GC日志的细致分析,是进行成功GC优化的前提和保障。

总结与展望

Java虚拟机的垃圾回收机制是其自动内存管理的核心,也是Java语言强大生命力的重要支撑。从对象存活判断的可达性分析,到GC Roots的追根溯源,再到四种引用类型对对象生命周期的精细控制,以及各种GC算法和分代收集思想的巧妙运用,无不体现了JVM设计的精妙与复杂。而深入理解这些原理,并掌握GC优化策略和工具,则是每一位追求卓越的Java开发者必备的技能。

核心回顾

  • JVM GC的核心任务是自动回收不再使用的对象所占用的内存。
  • 通过可达性分析算法判断对象是否存活,以一系列GC Roots对象作为起点,向下搜索引用链。
  • Java提供了强、软、弱、虚四种引用类型,允许开发者更灵活地管理对象的生命周期,并与GC机制有效交互。
  • 核心GC算法包括标记-清除(基础但易产生碎片)、复制(高效无碎片但浪费空间,适用于新生代)、标记-整理(无碎片不浪费空间但移动耗时,适用于老年代)。
  • 分代收集思想是当前主流JVM GC的基本架构,针对不同“代”的对象特性采用最合适的回收策略。
  • GC优化旨在降低停顿时间、提高吞吐量、减少内存占用,需要根据具体应用场景选择合适的垃圾收集器(如Serial, Parallel, CMS, G1, ZGC, Shenandoah)并进行针对性参数调优代码优化
  • GC日志分析专业工具(如jstat, jmap, VisualVM, MAT, GCEasy, Arthas)是诊断和解决GC问题的关键手段。

实践启示

  1. 理解比记忆更重要:死记硬背GC参数和算法细节意义不大,关键在于深入理解其背后的设计原理、适用场景和潜在影响,这样才能在实际问题中灵活运用。
  2. 监控与日志先行:没有数据就没有发言权。任何GC调优都必须基于充分的系统监控数据和详细的GC日志分析,而不是凭空猜测。
  3. 场景化调优,没有银弹:不存在一套万能的GC参数或策略适用于所有应用。GC优化是一个高度依赖具体应用特性(如业务类型、并发模型、对象生命周期分布、硬件环境等)和性能目标(低延迟、高吞吐、小内存)的实践过程。
  4. 代码与GC并重,标本兼治:很多时候,GC问题的根源在于应用程序本身糟糕的代码实现,例如严重的内存泄漏、过度或不合理的对象创建、低效的数据结构使用等。这种情况下,仅仅调整JVM参数往往是治标不治本,必须从代码层面解决问题。
  5. 迭代与验证:GC调优是一个持续迭代和验证的过程。每次调整后,都需要通过压力测试和线上观察来评估效果,并根据反馈进行下一步优化。

技术展望

JVM的垃圾回收技术仍在持续发展和演进中。以ZGC和Shenandoah GC为代表的低延迟(甚至超低延迟)垃圾收集器的不断成熟与广泛应用,正在努力将GC对应用的影响降至最低,使得Java在对实时性要求极高的领域(如金融、游戏、实时通信)也更具竞争力。同时,AIOps(智能化运维)的理念也逐渐渗透到GC领域,未来可能会出现更多基于机器学习的自动化GC调优工具和技术,进一步减轻开发者的GC负担。

对于Java开发者而言,持续关注JVM及GC技术的前沿动态,不断学习和实践,将有助于我们构建更高效、更稳定、更能适应未来挑战的Java应用程序。垃圾回收虽然复杂,但一旦掌握其精髓,便能化“被动”为“主动”,让这把JVM的“神兵利器”更好地为我们的应用服务。