选择题
[2024年第7题]. C
[2023年第7题]. B
[2022年第10题]. D
[2021年第11题]. B
[2021年第12题]. A
[2020年第8题]. D
[2020年第9题]. C
[2019年第5题]. A
[2019年第10题]. D
填空题
[2021年第2题]. 邻接表 邻接矩阵
[2021年第9题]. 9 n
[2021年第10题]. n 2e
名词解释
[2022年第4题]. 一个连通图的生成树包含图的所有顶点(假设顶点数为n),但只有构成一颗树的n-1条边,若再去掉一条边,那么树就会变得非连通;若增加一条边,则必然存在环路。一个连通图的所有生成树中,边的权值之和最小的那颗生成树就是最小生成树。
[2022年第5题]. 若一个有向图中没有环路,那么该图就被称为有向无环图。
[2022年第6题]. 在带权有向图中,即有向边表示活动的网,顶点表示事件,边上的权值表示该活动的开销(例如:活动持续的时间),称之为用边表示活动的网,即AOE网。在AOE网中,只有一个顶点入度为0,该点即为源点,只有一个出度为0的点,即汇点,从源点到汇点的路径可能有多条,所有路径中带权路径长度最大的路径即为关键路径。
[2022年第9题]. 在图的一种存储结构中,用一个一维数组存储图中的顶点信息,用一个二维数组存储图中边的信息,存储顶点之间邻接关系的二维数组称为邻接矩阵。
[2020年第10题]. 在带权有向图中,即有向边表示活动的网,顶点表示事件,边上的权值表示该活动的开销(例如:活动持续的时间),称之为用边表示活动的网,即AOE网。
简答题
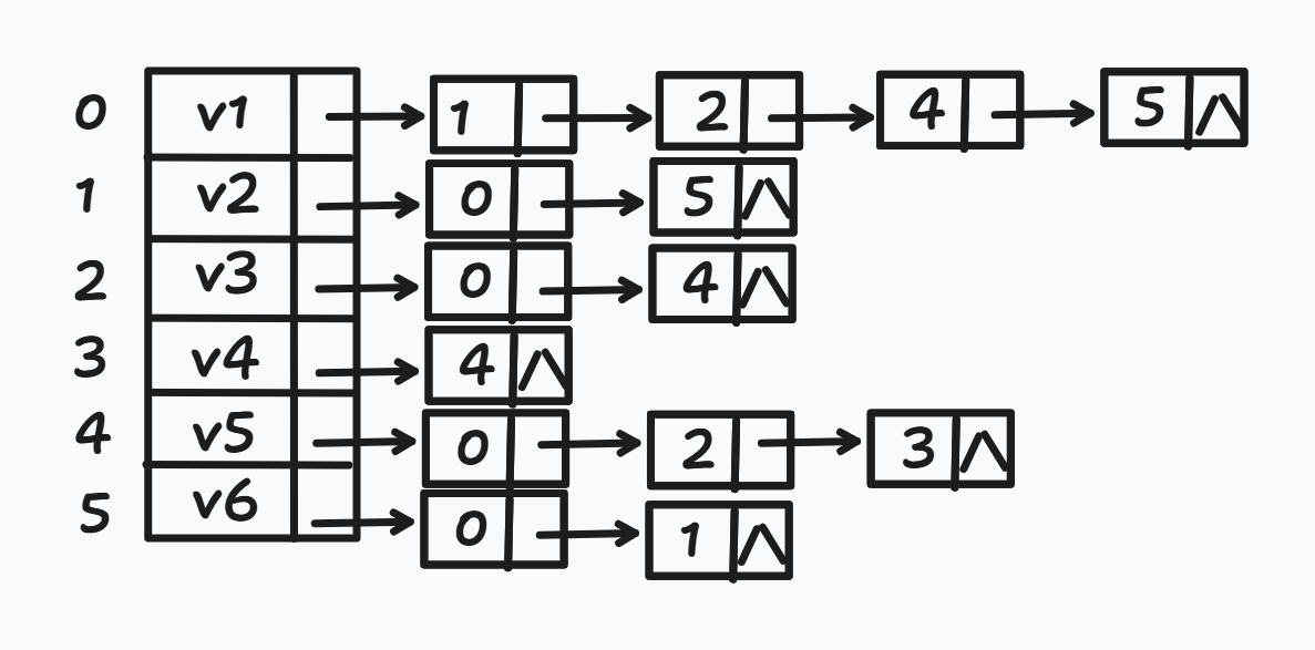
[2023年第3题].
(1)、
%20%20.png)
(2)、v1,v2,v6,v3,v5,v4
(3)、v6,v2,v1,v3,v5,v4
对于题目“从顶点v6开始按顶点存储顺序逆向遍历”的理解:
理解1:对于每个结点,对它的边结点进行逆序访问,比如v6作为起始结点,v6->v2->v1->v3->v5->v4(应该是这个,根据《考研指导》,由于一个顶点有多个邻结点,因此,存在着如何选择下一个结点的问题)
理解2:对于每个结点,对它的边结点进行顺序访问,比如v6作为起始结点,v6及相邻结点BFS结束后,再对v5,v4...进行BFS,v6->v1->v2->v3->v5->v4
理解3:对于每个结点,对它的边结点进行顺序访问,但是下一轮BFS的起始顶点是v6的最后一个边结点,比如v6作为起始结点,下一轮BFS起始顶点是v2,v6->v1->v2->v3->v5->v4
[2022年第5题].
(1)、0,1,2,5,4,3
(2)、0,1,4,3,2,5
[2021年分析计算题第2题].
(1)、
(2)、
(3)、15
[2020年第3题].
(1)、
| 0 | 1 | 2 | 3 | 4 | 5 | |
|---|---|---|---|---|---|---|
| 0 | 0 | 1 | 1 | 1 | 0 | 0 |
| 1 | 1 | 0 | 0 | 0 | 1 | 0 |
| 2 | 1 | 0 | 0 | 0 | 1 | 0 |
| 3 | 1 | 0 | 0 | 0 | 0 | 1 |
| 4 | 0 | 1 | 1 | 0 | 0 | 0 |
| 5 | 0 | 0 | 0 | 1 | 0 | 0 |
(2)、注:由于一个图的邻接矩阵表示是唯一的,所以其广度优先生成树也是唯一的。但邻接表存储表示不唯一,所以其广度优先生成树也是不唯一的。
[2020年第4题].
(1)
(2)、26
[2019年综合应用题第3题].
(1)
| 0 | 1 | 2 | 3 | 4 | 5 | |
|---|---|---|---|---|---|---|
| 0 | 0 | 1 | 1 | 1 | 0 | 0 |
| 1 | 1 | 0 | 0 | 0 | 1 | 0 |
| 2 | 1 | 0 | 0 | 0 | 1 | 0 |
| 3 | 1 | 0 | 0 | 0 | 0 | 1 |
| 4 | 0 | 1 | 1 | 0 | 0 | 0 |
| 5 | 0 | 0 | 0 | 1 | 0 | 0 |
(2)
(3)见上图。
(4)栈,队列。
[2019年综合应用题第4题].
(1)AC、DF、BE、CF、BC
(2)AC、CF、FD、BC、BE
(3)因为按照Kruskal求出的MST已经包含了图中最小的4条边,以及一条除了4条最小的边之外的最小边之一的边BC,因此MST唯一。
(4)当带权图中任意两条边的权值都不相同时,MST唯一。
综合分析题
[2024年第1题].
[2023年第2题].
(1)、无向图。
(2)、使用邻接矩阵表示,
//创建基于该存储结构上相应的数据结构
typedef struct G {
int arr[6][6];
} G;
//为G中,p1和p2两个顶点之间添加边
void addEdge(G &g, char p1, char p2, int val) {
//如何为p1与对应的数据下标建立映射关系
G.arr[p1-'A'][p2-'A']=val;
G.arr[p2-'A'][p1-'A']=val;
}
G create() {
G g;
addEdge(g, 'A', 'B', 5);
addEdge(g, 'A', 'C', 2);
addEdge(g, 'A', 'D', 4);
addEdge(g, 'B', 'C', 7);
addEdge(g, 'B', 'E', 3);
addEdge(g, 'C', 'D', 5);
addEdge(g, 'C', 'E', 8);
addEdge(g, 'C', 'F', 3);
addEdge(g, 'D', 'F', 6);
addEdge(g, 'E', 'F', 1);
}
(3)、Prim算法或者Kruskal算法。因为在本题中将修建高速路段的问题抽象为无向图的问题,城市即对应无向图中的一个顶点,修建高速路段费用即为无向图的边的权值,题目要求修建的高速路段需要连接所有城市,且保证总的修建费用最少,那么无向图的最小生成树即可满足上述要求,最小生成树可以保证连通所有顶点且总的权值最小。
(4)、13
编程题
[2022年第2题].
bool existCycle(Graph g, int vexNum) {
bool onPath[] = {false}; //记录当前路径已经过的顶点,默认均未访问
for (int i = 0; i <= vexNum - 1; i++) {
bool existCycle = dfs(g, i, onPath);
if (existCycle) return true;
}
return false;
}
bool dfs(Graph g, int from, bool onPath[]) {
if (onPath[from]) return true; //说明点from已经被访问,现在又访问,说明图中存在环
onPath[from] = true;
for (int i = 0; i <= 与g的from顶点相邻的边节点数 - 1; i++) { //遍历与g的from节点相邻的边节点
int to = g.at(from).at(i);
if (dfs(g, to, onPath)) return true;
}
onPath[from] = false; //精髓代码:从from节点开始的所有路径已访问完毕
return false;
}
[2021年第2题].
void dfsByStackImpl(AMIndGraph &g, bool *visited, int N) {
std::stack<int> stack;
for (int start_node = 0; start_node < N; ++start_node) {
if (!visited[start_node]) {
stack.push(start_node);
while (stack.size() > 0) {
int ele = stack.top();
stack.pop();
if (!visited[ele]) {
visited[ele] = true;
printf("%c", g.vexes[ele]);
for (int j = g.vexNum - 1; j >= 0; j--) {
if (g.matrix[ele][j] == 1 && !visited[j]) {
stack.push(j);
}
}
}
}
}
}
}
[2019年第3题].
int dfs(ALGraph G, int vrootNodeIdx, int j, bool *isVisit) {
if (vrootNodeIdx == j) return 1;
isVisit[vrootNodeIdx] = true;
ArcNode *ptr = G.vexList[vrootNodeIdx].firstarc;
if (ptr == NULL) return 0;
while (ptr != NULL) { //递归访问vrootNodeIdx的相邻节点
if (!isVisit[ptr->i]) {
int flag = dfs(G, ptr->i, j, isVisit);
if (flag == 1) return 1;
}
ptr = ptr->nextarc;
}
return 0;
}
int exist_path_DFS(ALGraph G, int i, int j) {
bool isVisit[G.vexNum];
for (int idx = 0; idx < G.vexNum; idx++) {
isVisit[idx] = false;
}
return dfs(G, i, j, isVisit);
}