基于MCP协议的企业级AI服务网关架构设计与动态插件化实现

283 阅读8分钟

API网关

1、使用统一一套网关,直接接管3大功能,作为流量网关、安全网关、业务网关(API网关),避免链路过长,降低复杂性,提高性能。

2、除了能接管k8s里面的负载外,也能接管k8s外面的负载。

3、插件能自由添加缩减,并不需要跟网关版本同时发版。

3、天然集群方案,不是VIP等nginx方案。

图片11.png

API网关中的AI能力-MCP

MCP Server 的应用场景

MCP Server 正在改变 AI 应用的能力边界,让 AI 从单纯的对话机器变成能够理解用户需求并帮助完成实际任务的智能助手。以下是 MCP Server 在不同领域的典型应用场景:

智能办公场景

在企业办公环境中,MCP Server 可以连接各种内部系统,如邮件服务器、日历、文档管理系统等,使AI助手能够:

· 会议管理:自动记录会议内容,生成会议纪要,并根据讨论创建待办事项

· 邮件处理:分类重要邮件,起草回复,设置提醒

· 文档协作:在团队文档中查找信息,提供编辑建议,跟踪变更

例如,一位经理可以要求AI助手:"整理上周所有销售会议的要点,并创建一个行动项目清单。"AI 助手通过 MCP Server 访问会议记录系统和项目管理工具,自动完成这一任务。

物联网(IoT)集成

在智能家居和工业物联网环境中,MCP Server 可以连接各种智能设备和传感器,实现:

· 设备状态监控:实时跟踪设备运行状况,预测维护需求

· 跨设备协同:协调多个设备共同完成复杂任务

· 环境优化:根据用户偏好和使用模式自动调整环境参数

用户可以要求:"当我明天早上7点起床时,提前20分钟开启咖啡机,并将客厅温度调整到22度。"AI 助手通过 MCP Server 与智能家居系统通信,安排这些任务。

开发者工具集成

软件开发团队可以利用 MCP Server 连接代码仓库、CI/CD 管道和项目管理工具,提升开发效率:

· 代码辅助:根据项目上下文生成代码,提供重构建议

· 自动化测试:生成测试用例,执行测试并分析结果

· 项目管理:跟踪任务进度,分配资源,预测交付时间

开发者可以要求:"分析我们的代码库,找出所有未处理的异常情况,并提供修复建议。"AI 助手通过 MCP Server 访问代码仓库,执行静态分析,并生成详细报告。

Local MCP Server 与 Remote MCP Server

随着 MCP 生态的发展,从 Local MCP Server 向 Remote MCP Server 的演进已成为一种趋势。为了更好地理解这一转变,我们需要先明确这两种 MCP Server 的概念和区别。

Local MCP Server 与 Remote MCP Server 的概念

图片12.png

Local MCP Server 是指在用户本地设备上运行的 MCP 服务器。在这种模式下,MCP 客户端(如Claude Desktop或Cursor)通过本地进程通信(stdin/stdout)与 MCP 服务器交互,服务器再连接到互联网上的各种 API 和服务。这种架构简单直接,适合个人开发者使用,但存在一些局限性。

图片13.png

Remote MCP Server 则是部署在云端的 MCP 服务器,用户可以通过互联网访问。在这种模式下,MCP 客户端可以是更广泛的网页应用或移动应用,它们通过 HTTP 协议与远程 MCP 服务器通信。Remote MCP Server 通常集成了认证授权、状态管理、数据库访问等企业级功能,能够为多用户提供服务。

这种转变,解决了 Local MCP Server 在企业环境中的诸多局限性。

Local MCP Server 的局限

Local MCP Server 虽然简单易用,但在企业级应用中面临诸多挑战:

· 本地环境依赖: 对用户本地环境有依赖,比如需要安装 python 或 docker 等执行环境来运行 MCP Server,对非技术用户不友好

· 安全风险: 企业不可能将敏感数据库凭证、API 密钥或其他关键访问令牌配置给每个员工的本地环境。这不仅违反最小权限原则,还大大增加了凭证泄露的风险。

· 一致性问题: 当多个用户需要访问相同的企业资源时,难以保证配置和权限的一致性,容易导致数据不一致或权限混乱。

· 维护成本: 为每个用户设备部署和维护 MCP Server 需要大量 IT 资源,版本更新、安全补丁和配置变更都需要在每台设备上单独执行。

Remote MCP Server 的优势

Remote MCP Server 通过集中化部署和管理,解决了上述问题:

· 拓宽使用场景: 非技术用户可以通过网页或移动应用等,随时随地通过互联网使用 MCP 能力。

· 集中化安全管控: 企业可以在远程服务器上实施严格的访问控制、加密和审计机制,确保敏感凭证的安全。

· 统一权限管理: 通过集中化的身份验证和授权系统,企业可以精确控制每个用户对不同资源的访问权限。

· 简化部署与维护: 只需维护中央服务器,大大降低了运维成本和复杂性。

飞速AI网关 Remote MCP Server 托管方案

虽然远程 MCP Server 具有诸多优势,但其实施也带来了新的挑战,特别是在认证授权、服务可靠性和可观测性方面。这正是 API 网关所擅长的领域,而飞速AI网关 作为 AI 原生的 API 网关,提供了完整的开源 MCP Server 托管解决方案。

该方案已经更新到 Anthropic 官方的 MCP Server 项目文档中,详情可以点击了解:

github.com/modelcontex…

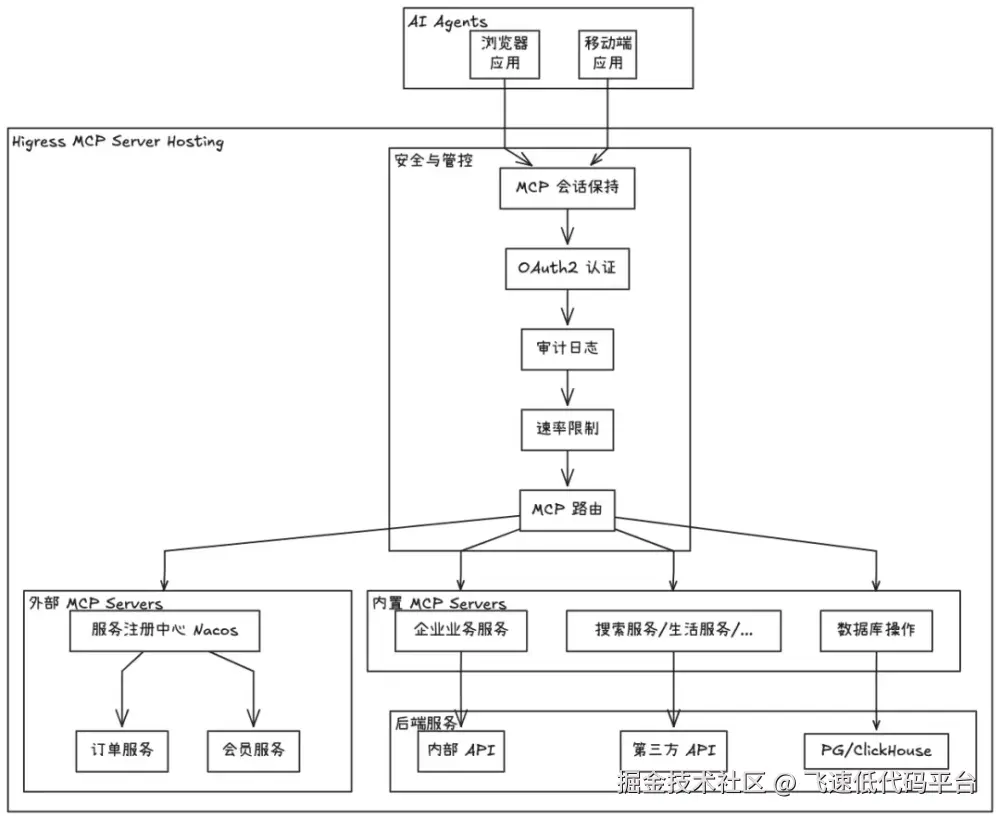
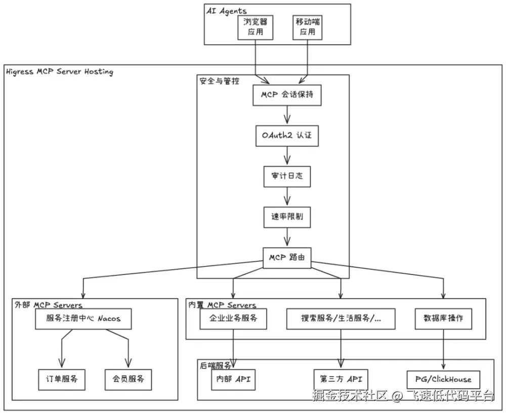
图片14.png

飞速AI网关 的 MCP Server 托管方案采用了分层架构设计,为 AI Agent 提供了完整的服务访问能力。

在最上层,各种 AI Agent(如 Claude、Cursor、Cline 等)通过标准的 MCP 协议与 飞速AI网关 进行交互。 内部实现了完整的安全与管控层,包括 MCP 会话保持、OAuth2 认证、审计日志、速率限制和 MCP 路由等核心功能。

在服务层面,飞速AI网关 支持3种 MCP Server 接入方式:

· 通过 Wasm 插件在 飞速AI网关 内部实现的内置 MCP Server,适用于对接现有 SaaS API 生态提供 MCP 能力。

· 直接转发给外部已经支持 MCP 协议的服务,适用于对接已有的外部 MCP 能力。

· 通过服务注册中心(如 Nacos)动态发现外部 MCP Server,并且可以通过 Nacos 配置中心的能力动态更新 MCP Server 的工具定义,适用于企业将传统业务 API 升级为 MCP 能力。Nacos 发布 MCP Registry,实现存量应用接口“0改动”升级到 MCP 协议。

这种灵活的架构设计使得企业可以根据自身需求选择最适合的部署方式,既可以享受 飞速AI网关 提供的一站式托管服务,也可以保持现有 MCP Server 的独立性。

API 网关能力与 MCP 服务的天然契合

飞速AI网关 基于 Envoy 构建,继承了传统 API 网关在认证、授权、限流和可观测性方面的成熟能力,同时针对 AI 场景进行了优化。这些能力与 MCP 服务的需求高度契合:

· 统一认证授权: 提供 OAuth2 插件,可以满足新版 MCP 协议对认证鉴权的要求。开发者无需编写复杂的认证代码,只需简单配置即可实现安全的用户认证和权限控制。

· 精细化流量控制: 通过 限流插件,可以为不同用户、不同工具设置不同的调用配额,防止资源滥用和服务过载。

· 全链路可观测性: 集成了 Prometheus 和 OTel 等开源观测方案,提供完整的指标监控和分布式追踪能力,使运维团队能够实时监控 MCP 服务的健康状况和性能表现。

· 审计日志: 记录所有工具调用行为,满足合规要求,同时为安全分析提供数据支持。

基于 Wasm 的 MCP Server 扩展能力

飞速AI网关 的一大技术亮点是支持 WebAssembly (Wasm) 插件,这为 MCP Server 提供了强大的扩展能力:

通过 Wasm 插件机制,开发者可以:

· 快速添加新 Server: 使用多种语言(当前先提供了 Go 语言的 MCP Server SDK)开发 MCP Server,编译为 Wasm 后动态加载到 飞速AI网关 中,无需重启服务。

· 安全隔离: 每个 Wasm 插件在独立的沙箱中运行,即使插件崩溃也不会影响网关的稳定性。

动态更新: 得益于 Envoy 对长连接的友好处理和 Wasm 插件的动态更新机制,MCP Server 逻辑可以在不中断流量的情况下实时更新。