用DeepSider的Grok3一分钟写了个测八字网站,附提示词

257 阅读2分钟

测试了几个AI生成八字排盘网站的效果,比较意外的是,grok3生成出来的效果竟然是最好的???

不知道准不准,毕竟我对排八字真的一无所知hhhhh

如何使用grok3?

打开edge浏览器,搜索并安装deepsider插件,切换到grok3模型,就可以免费使用啦!

微信截图_20250324145150.png

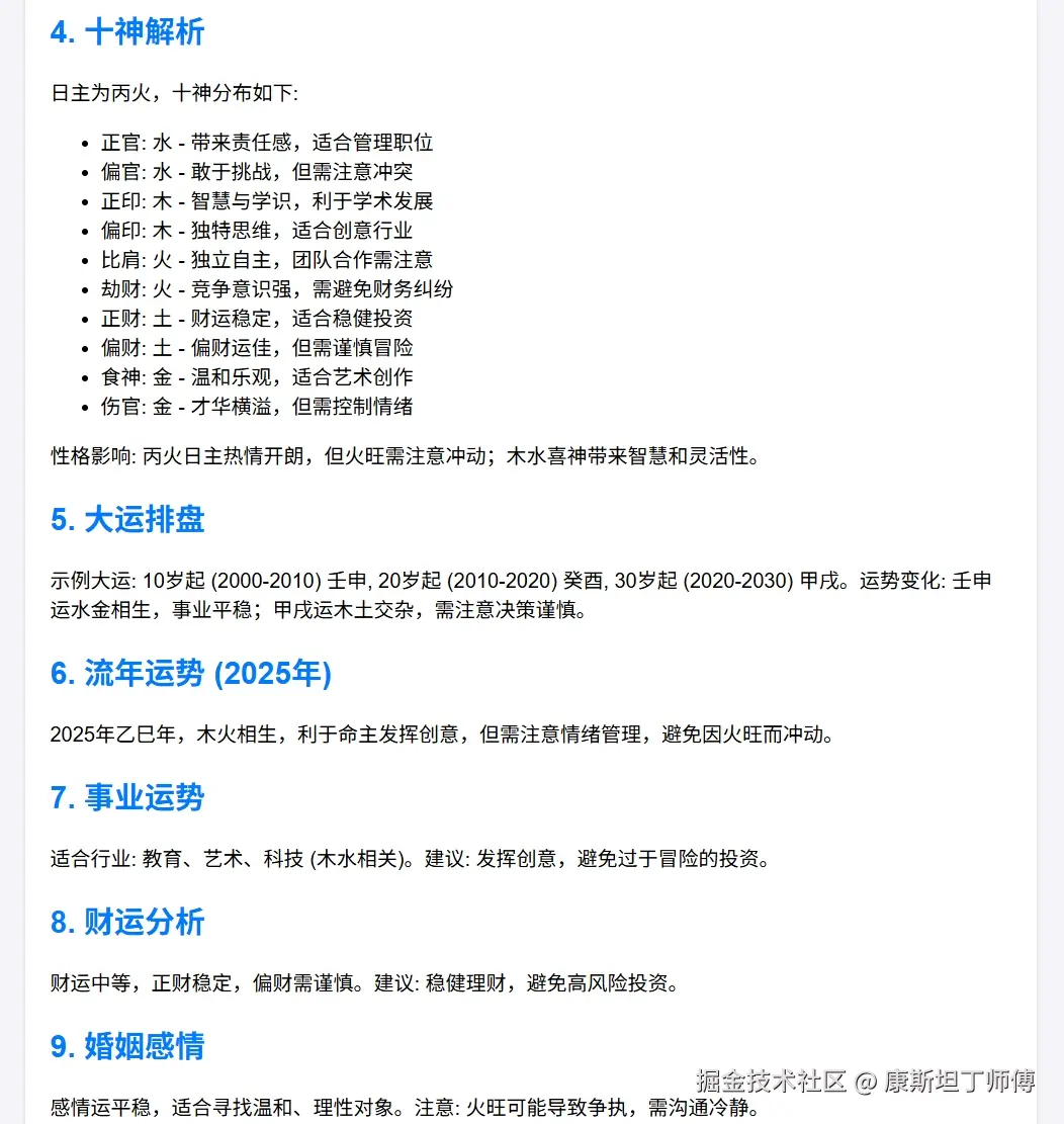
提示词如下: 根据以下要求,生成一个在线的八字命理分析网站,以html格式输出:

  • 出生日期:【YYYY年MM月DD日】
  • 出生时间:【HH时MM分】
  • 出生地点:【城市/地区】

让用户输入以上内容后,请按照以下步骤进行: 1. 八字排盘:请生成完整的八字排盘,并列出天干地支组合。 2. 五行分析:分析八字中的金、木、水、火、土分布情况,指出哪种五行过旺或过弱。 3. 喜用神确定:根据五行分析确定命局的喜用神和忌神。 4. 十神解析:解释八字中的十神(正官、偏官、正印、偏印、比肩、劫财、正财、偏财、食神、伤官)及其对命主性格与运势的影响。 5. 大运排盘:排出大运流年,并说明各阶段的运势变化。 6. 流年运势:结合当前流年分析对命主当年的具体影响。 7. 事业运势:评估命主的职业发展方向及适合的行业。 8. 财运分析:解析命主的财运状态,指出理财与投资建议。 9. 婚姻感情:分析命主的婚姻和感情运势,包括婚配和感情问题。 10. 健康状况:评估命主的健康状况,并给出养生建议。 11. 子女运势:分析命主的子女缘分及未来子女运势。 12. 学业分析:针对在校或求学中的命主,分析学业及学习领域的发展潜力。 13. 人际关系:探讨命主的人际交往及社交圈情况。 14. 性格特征:根据八字特点描述命主的性格优缺点。 15. 祖业影响:分析家族背景和祖业对命运的影响。 16. 迁移运势:评估是否适合迁居、出国或其他环境变动。 17. 灾难预警:指出可能面临的风险或灾难,并提供预防措施。 18. 贵人运势:分析命主在生活和事业中获得贵人相助的机会。 19. 职业建议:结合八字特点给出适合的职业方向和选择建议。 20. 综合建议:对命主的整体命运进行总结,并提出未来规划和改善建议。

微信截图_20250604142934.png

微信截图_20250604142947.png

微信截图_20250604142623.png

微信截图_20250604142635.png