联想 Y9000P(2025) 系列笔记本,win 11 系统下扬声器声音小的问题(可能只有一个扬声器工作)

514 阅读4分钟

最近换电脑,本来候选惠普暗影精灵和Y9000P(跑分大差不大:280W),最终处于谨慎(液金散热),选择了联想Y9000P。

在这里插入图片描述

本人是360重度用户,于是到手像先装上360。

经过数据同步,必备软件安装等,使用了几天之后,发现扬声器似乎出了问题

官方售后不确定什么问题,咨询线下店,告诉我可能要拆机,综合考虑,最后选择以换代修。

但是,用了几天又出现这个问题,显然不是硬件问题了,于是想着还是自己解决!

本文包括==扬声器问题==、==问题原因==、==解决办法==以及==解决过程排雷==四部分。

着急解决问题的可以直接看 ==问题原因和解决办法== 两部分,大概率能解决问题,如果对win11 系统问题感兴趣,也可以 ==看看排雷过程== !


扬声器问题

问题简单描述就是,扬声器声音非常小,有一种破音的感觉,好像是只有一个扬声器在工作,印象中好像这台机器有4个扬声器。

因为之前看到过帖子,说联想y9000p扬声器一般,所以第一感觉可能本来就是这样的。

后来经过视频、音乐测试,认为肯定是电脑问题,大概是驱动问题

于是按照 win11 设置、升级驱动等,当然是没解决问题的,具体过程可以看一下排雷过程!

在这里插入图片描述

在这里插入图片描述


问题原因

原因也很魔幻:==360 禁止关键驱动启动==!!!

当然这种情况也很少见,需要满足几个条件:

1. win11 系统

2. 联想y9000p 2025

3. 360禁止扬声器某个驱动(大概是其他三个扬声器依赖的驱动)


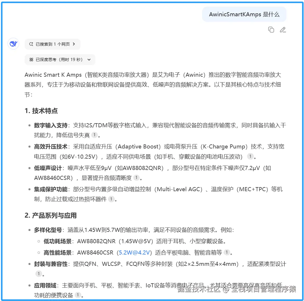
在后来的解决过程认为是下边这个驱动(AwinicSmartKAmps.sys)导致的(90%以上):

在这里插入图片描述 关于 AwinicSmartKAmps.sys 驱动介绍(AI):

各家 AI (deepseek、kimi、ima)介绍差不多,腾旭元宝提到了联想小新

在这里插入图片描述

在这里插入图片描述

在这里插入图片描述


或者下边这个驱动(10%),这个应该是联想管家的驱动:

在这里插入图片描述


解决办法

解决办法目前,能想到两个,推荐第二种:

1. 系统还原

这个自然不必详细讲,对于绝大多数问题来说,系统还原都可以解决,而且也不影响数据和软件,总体还是非常有用的。

唯一的问题就是,基本需要很久才行,还原之后一些系统设置需要重新搞。

PS:吐槽一下联想的售后,类似的问题只要稍微懂点的,利用win11特性,还原系统就可以,不影响软件和数据,完全不需要换机!浪费联想的资源,也浪费用户的时间!

2. 信任必要驱动

第二种解决办法,其实也是正道,既然由于种种原因被 360 禁止了,那就不禁止。

PS:由于本人是 360 重度用户,曾经还想出一篇文章为 360 鸣不平,后来耽搁了;因此不太想卸载 360。


操作过程:

1. 木马查杀

在这里插入图片描述 2. 选择可恢复区,找到 AwinicSmartKAmps.sys 还原即可

在这里插入图片描述

PS:某天发现扬声器又不行了,补一下图!

在这里插入图片描述

3. 成功后可以在已信任区看到 AwinicSmartKAmps.sys

在这里插入图片描述


解决过程排雷

总体差不多花了半天多的时间,试错那肯定是太多了,基本可以总结为以下三种:

1. 音量调整

这个基本上是针对声音小,或者没声音的情况,解决办法就是 win11 各种调整声音,如下:

在这里插入图片描述

参考博客:

联想拯救者Y9000P电脑突然没有输出声音了,不要慌!不要慌!

Win11扬声器声音小怎么办? Win11启用扬声器音频增强的技巧

2. 驱动更新

驱动更新,是操作最多的试错,总结一句话:

一般不要去怀疑驱动,就算怀疑驱动,尽量不要用非官方(联想、win11)的方式更新驱动!!!

使用联想管家检测一下就好,如果没问题,那就是驱动没问题!

强烈不建议尝试以下两种方式(操作完出问题,一度只能还原系统):

联想拯救者Y9000P电脑突然没有输出声音了,不要慌!不要慌!

升级win11后电脑声音变小解决方案

3. 360还原所有禁止项

最开始,我就使用了360的一键清理、加速之类的,后来发现扬声器问题,所以开始就是怀疑 360,于是测试还原禁止项,不过一直没有找出原因。

再后来,没法测试了,只能还原系统了!

甚至后来把所有都禁止项都取消了(实际可能还有一些没取消,360确实存在一些问题),还不行,只能放弃这种方式了!