全球首个无限执行的 AI 出现!给我玩爽了

2,284 阅读10分钟

给 AI 一句话,它就能自主执行任务,生成复杂的大型网站、几十页的 PPT、万字爆款图文、千万字长篇小说?

据说这是世界上第一款无限的 AI 智能体 —— Flowith。

无限这个词听起来有点东西啊,它和普通的 AI 智能体有什么区别呢?

如果我们把 AI 智能体想象成人类,有的人拿到任务后,觉得太复杂或者遇到困难就放弃了;而有的人哪怕废寝忘食、拼了一辈子,也要坚持完成任务。

Flowith 便是后者,无限的步骤、无限的上下文、无限的工具,使得它能够 持续不断地自主执行任务,直到完成才罢休。

Flowith 目前已经升级到了 2.0 版本,对所有用户开放。下面鱼皮带大家快速上手体验一波 Flowith,看看无限自主执行的 AI 到底有多强?在这个过程中也会分享不少小技巧,还不会使用 Flowith 的朋友一定要看完哦!

推荐观看视频版:bilibili.com/video/BV1QF…

Flowith 保姆级教程

进入 Flowith 主页,看到了熟悉的 AI 对话页面,这是 Flowith 的基础功能,可以生成文本、图片、视频,利用联网搜索工具和自定义知识库来丰富回答的内容。

我比较喜欢的是【比较模式】这个功能,可以选择各种主流大模型,快速对比同一个提示词的作答效果:

输入提示词并发送给 AI 后,我们来到了一个画布页面,看到同一个提示词被发送给了多个 AI,产生了多个工作分支并同时执行。这是 Flowith 的核心特征 —— 工作流,可以清晰地展示每一个具体的工作步骤,并且支持重新运行单个节点、新增节点、自由编辑等功能。

直到这里,Flowith 只是做了大多数 AI 工具都能做到的事情,接下来才是重点。让我们开启 Flowith 的 Agent 模式,也就是能够在云端自主规划任务、调用工具分步骤完成任务的超级智能体。并且开启无限模式,让他一直工作直到完成任务!

下面,依次让他完成 4 个复杂的任务:

  • 生成复杂大型网站
  • 生成几十页 PPT
  • 生成自媒体图文
  • 生成长篇小说

生成复杂大型网站

输入提示词:

帮我生成一个复杂的企业级前端网站 - 低代码生成工具。
至少有 20 个页面,并且确保所有的核心功能都完整可用。

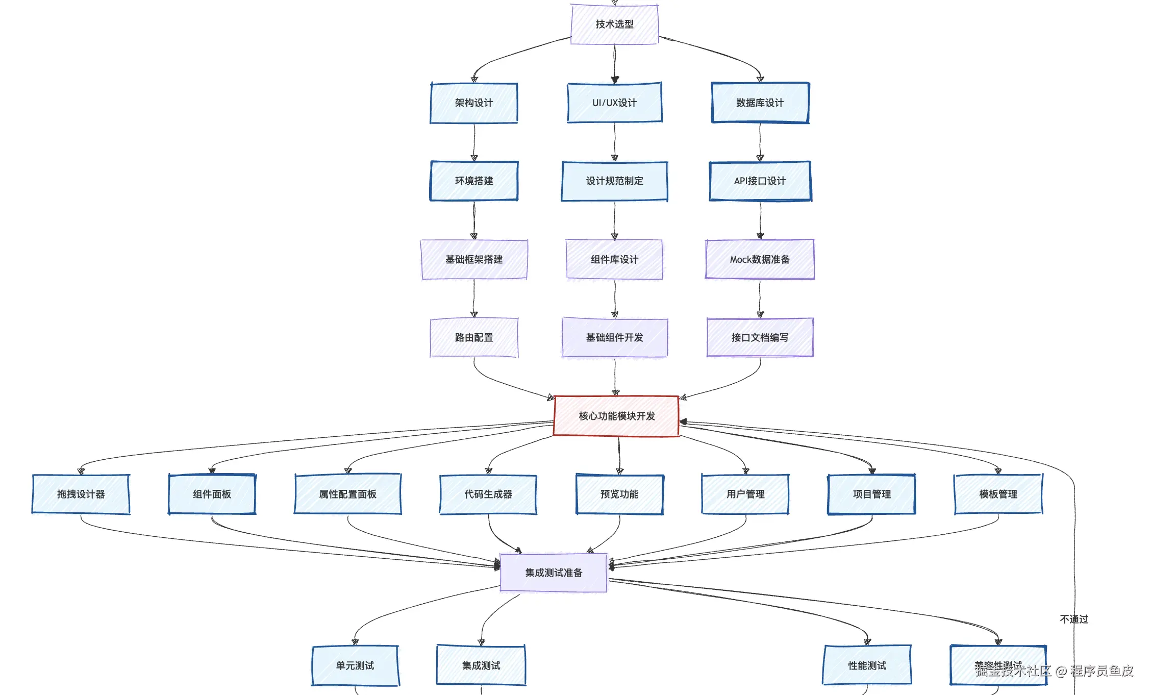
执行后,我们会进入到工作流画布页面,可以看到,AI 首先为整个任务规划出了非常多的步骤,比如要制作网站,需要先写详细的架构设计文档、然后构建基础 UI 框架、再依次开发各个页面。

这就是 AI 智能体能够自主执行复杂任务的原理,虽然没办法一次性完成大任务,那就先把任务分解成若干小任务,然后逐个完成并总结最终的结果。

AI 会自主选择合适的工具来完成任务,比如生成网站并部署到云端服务器上,让我们可以实时查看每一步生成的网站效果:

经过了漫长的等待,大概 2 个小时左右,整个网站终于生成完成,我之前在 Cursor 中使用智能体,从来没有自主执行过这么长的时间。

让我们看看生成的文件,首先生成的文档非常齐全,什么测试报告、发布确认文档、系统维护指南、测试计划、总结报告,实话说我在腾讯工作这么多年都没写过这些文档。。。

再看看生成的项目代码,页面文件还算完整,生成了 5000 多行代码,属于中小型项目的规模。

运行下网站看看效果,估计是用的国外大模型,生成的网站纯英文,页面有模有样,符合低代码平台的功能和设计。

但是由于缺少后端以及示例数据,很多页面的功能是没有办法验证的,效果看起来也一般。你们觉得呢?

对于这个任务,我的评价是 “有用,但不多”。虽然 AI 自主执行了很长时间,但效率太低了!让 Cursor 完成同样的任务,十几分钟就差不多了。跟人一样,工作 1 分钟摸鱼 10 分钟,那工作总时间也能更久对吧?你个 AI 一直在摸鱼水时长,也算无限运行,大不了就让用户一直等着呗。不过我估计应该很多时间花在了排队等待资源上。。。

我们需要的不是工作时间更长的 AI,而是能更快解决问题的 AI。

在我看来,AI 完成这个任务时并不是很智能,因为很多页面是可以同时生成的,可以不用一个接着一个按照顺序执行步骤。应该先规划出一条可并行的工作流图,能并行的步骤就并行。

但有一说一,无限执行这个噱头确实好听~

生成几十页 PPT

下面我们再来搞一个更复杂的任务,生成一个至少有 50 页的 PPT:

帮我生成一个 PPT,用于从全方面介绍程序员鱼皮,至少 50 页。

说个小插曲,虽然 AI 能无限执行,但我们用户的经费不是无限的。。。刚刚那个任务已经把我新用户注册时赠送的点数耗光了,所以这里为了继续带大家体验,我迫于无奈开了个小会员,也让大家感受下成为会员前后的区别。

OK 这期内容的成本突破 100 元了!值得一个点赞收藏三连么?

好,我们来执行 PPT 生成任务。这次的 AI 智能体显然更聪明,先同时调用了多个网页搜索工具,从不同的来源搜索到信息,然后再进行整合:

AI 在给 PPT 准备图片素材时也很聪明,不仅从网络上搜索到了图片,而且还调用其他的 AI 绘图大模型并行生成了多张配图。实话说,这个小卡片的效果确实惊艳到我了,前端开发加个鸡腿!

有趣的是,我发现 AI 并不是 “死脑筋”,在执行任务的过程中,他可能会根据情况重新规划步骤;有时还会主动询问用户的意见,能够让我们参与进来,指导 AI 更好地完成任务。

不过任务的执行并非一帆风顺,有的时候会出现步骤执行失败的情况,不过 AI 会自动重试:

但更严重的是任务卡死,比如我一直卡在使用浏览器运行工具这一步,这时就需要手动重新执行。不过仔细想想也挺合理,人类工作时有时候也会摸鱼睡着了,这时就需要其他人把他叫醒。

经过一个多小时吧,AI 终于生成了一个可在线访问的 PPT 网页,甚至部署到了服务器上。我们可以直接查看浏览效果:

有一说一,我感觉还挺不错的~ 虽然生成的不是标准的 PPT 格式,而是 HTML 网页代码,但是利用工具,也能直接转成 PPT 格式。

整体来说,这个任务我觉得 AI 完成得很漂亮,你们觉得呢?

生成自媒体图文

下面再让 AI 生成一篇自媒体图文,提示词如下:

我是一位自媒体知识博主,请帮我生成一篇图文并茂的图文稿子。
主题是【介绍程序员鱼皮的编程导航学习网站】

过程就不多介绍了,建议大家每隔一段时间来看看 AI 的工作进度,说不定有时 AI 会主动询问你的建议,你不回答就会一直卡在这里(当然也可以跳过)。

大概过了 30 分钟,AI 完成了任务,生成了一个图文并茂的网站,效果还不错。

不得不说,AI 真的很喜欢生成网站啊。这也提醒我们,如果想让 AI 更准确地完成复杂任务,就一定要把任务描述清楚(比如生成 Markdown 格式的图文)。这也是一个技术活,大家可以看我 开源免费的 AI 知识库 来学习如何编写效果更好的提示词。

生成长篇小说

最后,我想挑战个大活儿,让 AI 帮我生成一篇至少 1000 万字的小说!提示词如下:

帮我生成一篇至少 1000 万字的小说,讲的是鱼皮从出生开始学编程,最终一路修仙成为码神的玄幻励志故事,要求包含炸裂反转,爽感满满。

AI 首先就意识到,这个任务很艰难,想要分阶段生成。虽然大模型上下文长度最多支持百万字,但只要我们把千万字拆分成 N 个百万字,每个百万字单独当做小说的一卷来生成,生成下一卷时不需要把上一卷的所有内容作为上下文,而是传递一些关键信息和线索就够了。这样一来,理论上任务是可以顺利完成的~

不过实际执行过程中,我发现一篇 3000 字的文章要生成 3 分钟,我算一算啊,相当于 1000 字 1 分钟,1000 万字就是 1 万分钟,至少要一整天才能生成完成!而且这个过程中可能会涉及到找人工确认,如果想让 AI 全自动,可以点击 “跳过” 按钮:

截止到这里,我已经生成了 74 个文件,实在没耐心继续等他生成了,就先给大家看看效果吧:

离谱,真是离谱!虽然 AI 生成的文字模式有点死板,但想象力还是很丰富的,这样下去难道我也有机会去写玄幻小说了?

结尾

最后总结一下吧,我觉得 Flowith 整体来说还是很不错的,无论是 AI 的规划和自我修正能力、还是调用工具的能力、还有并行执行的能力和云端部署能力,都符合我对 AI 智能体的想象。当然,缺点也很明显,执行效率低、消耗的费用不可控、定制修改能力一般,所以我可能会选择用它来完成一些 Cursor 无法完成的复杂任务,比如做个大网站,先用 Flowith 生成基础内容,再将得到的文件导入到 Cursor 进行精修。

OK,就分享到这里,我是鱼皮,想获取更多编程和 AI 干货,欢迎关注我吧~

更多

💻 编程学习交流:编程导航 📃 简历快速制作:老鱼简历 ✏️ 面试刷题神器:面试鸭