写在开头
Hey Juejin.cn community! 😀
今是2025年05月16日,天降甘霖。。。
续集续集,今天已经是2025年05月31日,上半年的最后一天了,也是端午佳节了,朋友们吃粽子了没? 😋 反正小编是吃上了。
这么快又过去了半个月,本来小编在半个月前就开始写这篇文章,中间因为公司业务比较繁忙就停掉了,如今终于有时间给续上了,GoGo!
那么,本章的主旨就是带大家深入剖析 AI Agent 与 MCP 之间的 "爱恨情仇" 😜,这也算是小编这段时间学习MCP的一些总结,请诸君按需食用哈。
AI发展背景🚀
起个头,咱们先来简单叨叨一下AI的发展历史🔉,它的历程就像打怪升级,从早期只能简单对话的Chatbot(聊天机器人,如基于固定规则的ELIZA),到能辅助我们查问题、写文章、写代码等任务的Copilot(小编用AI最常干的三件事),再到如今能自主感知和行动的 AI Agent,如规划旅游、管理日程,甚至自主执行部分开发任务等等(自行完成部分需求的代码开发,嘿嘿)。
随着技术的进步,AI在日常生活和工作中扮演的角色越来越重要。但是呢,我们也逐渐发现一个关键问题:AI Agent 要想真正解决现实世界的复杂问题,仅靠模型内部的 "知识" 和 "算法" 是不够的。它必须能够安全、高效地与外部环境交互,比如🤔:
- 获取实时信息(航班动态、股价数据)。
- 安全的操作本地文件或数据库。
- 调用企业内部API或控制智能设备。
这就对 AI Agent 的能力提出了更高的要求,总得来说,它不仅要 "聪明",还要 "能干";透过本质来看并以技术员角度观测,它就需要有丰富动态的上下文信息和强大的工具集来支撑。🧐
而今天咱们要讲的核心 "猪脚" —— Model Context Protocol (MCP) !便在其中扮演不可或缺的角色。
名词小词典 🔑
-
AI Agent (人工智能体) 🧠:可不是只会聊天的机器人哦!它是一种能够理解用户目标,感知周边环境(上下文信息、知识库),自主进行规划和决策,并且能够实际执行动作的智能系统。更厉害的是,它还会 "借用" 各种工具(比如API、MCP、DB等)来完成那些超出自身能力范围的复杂任务。
-
Copilot (智能副驾) 🧑✈️:这个概念大家可能更熟悉一些,比如 GitHub Copilot(最早小编还充了钱,但现在基本已经不用了...)。它更侧重于在特定的应用场景下,像个 "副驾驶" 一样辅助人类用户,提供建议、自动完成、智能提示(就是编辑器那套过程)等。可以把它看作是 AI Agent 在某些领域的一种具体表现形态。
-
MCP (模型上下文协议) 🔗:全称 Model Context Protocol。这是一种开放的、标准化的协议,就像是为 AI 应用量身定制的 "USB-C" 接口。它的核心目标是统一 AI 模型(尤其是 LLM 和 Agent)与外部世界(各种数据源、工具、服务)进行连接和通信的方式,让集成变得更简单、更通用。
-
工具 (Tool) 🛠️:指的是 AI Agent 或 AI 应用通过 MCP 协议可以调用和使用的具体外部能力。这些能力五花八门,比如查询实时天气、操作本地文件系统、操作公司的数据库、调用某个特定的API接口等等。
-
工具提供方 (Tool Provider) 👨💻:这些人或组织是 "工具" 的创造者和维护者。他们通过开发和部署 MCP Server,将自己拥有的数据资源或服务能力,按照 MCP 的标准封装成一个个可供 AI 应用调用的 "工具"。
-
应用研发者 (Application Developer) 👩💻:他们是构建各种炫酷 AI 应用或 AI Agent 的工程师。通过在自己的应用中集成 MCP Client,他们就能让应用具备连接和使用由不同 "工具提供方" 提供的各种 MCP 工具的能力,从而极大地扩展应用的功能边界。
小编读了很多AI相关的文章,文中总是时常会出现 "工具提供方" 与 "应用研发者" 这两个词汇,一开始属实是有点儿懵逼。😵
- AI 应用 (AI Application) 📱:这是一个广义的概念,泛指所有利用人工智能技术(特别是大型语言模型LLM和Agent技术)来提供特定功能或解决特定问题的软件程序。比如我们常见的智能客服系统、自动化的业务流程工具、AI 驱动的内容创作软件、智能剪辑与抠图等等,都可以归为此类。
就这些吧,更多的期待你能在评论区中补充,到时小编把它们进行汇总。😋
AI Agent的PPA决策流程🧠
相信各位小伙伴都多多少少有体会过 Agent 的神奇之处了,这里不细嗦它的前世今生。🙊
但是呢,小编希望你能够了解一下它的PPA流程,这有助于你能更透彻的看待 Agent 到底是个什么东东,这很重要❗
Agent(代理)是指能够自主感知环境并通过采取行动实现目标的智能体。简单来说,AI 可作为个人或组织的代表,执行特定行为,以此降低其工作复杂度,减少工作量并降低沟通成本。
当前,开源的 Agent 应用呈现出百花齐放的发展态势,找了张图:
图片来源:传送门。
那么,一个 Agent 到底是如何工作的呢?它可不是简单地接收一个问题,然后给一个答案。一个典型的 Agent 通常遵循着一个被称为 PPA (感知-规划-行动) 的决策流程:
-
P(感知 Perception)👀:这是 Agent 与世界互动的第一步。它需要理解用户的指令,比如你对它说 "帮我订一张明天去北京的机票"(唉,小编一直想再去北京看看...)。同时,它也需要感知外部环境的信息,这些信息可能来自上下文信息或者它自身的知识库,也可能需要通过调用 "工具" 从外部获取,比如查询当前的航班信息、天气状况,或者你的日程安排等等。
-
P(规划 Planning)🗺️:在理解了目标和感知到足够的信息后,Agent 就开始进行 "头脑风暴" 了,它会将用户的复杂任务(比如“订机票”)拆解成一系列更小、可执行的步骤。例如,它可能会规划出这样的步骤:
- 确认出发城市和日期。
- 查询明天从A市到北京的航班。
- 筛选符合时间要求的航班。
- 询问用户选择哪个航班。
- 获取乘机人信息。
- 调用订票API完成预订。
- 将订票结果反馈给用户。
在这个规划过程中,Agent 会判断哪些步骤需要借助外部 "工具" 来完成,比如第2步需要 "航班查询工具",第6步需要 "机票预订工具"。
-
A(行动 Action)💪:规划完毕,就该撸起袖子干活了!Agent 会按照规划好的步骤逐一执行。这可能包括内部的逻辑处理,更重要的是,调用预先选定的 "工具" 与外部世界进行交互。例如,它会通过MCP Client向封装了航班查询API的MCP Server发送请求,获取航班数据(也未必是MCP Server,之前的工具可能是以API或者其他各种形式存在的,反正各式各样吧)。当工具执行完毕并返回结果后,Agent 会将这些结果作为新的 "感知" 信息,融入到后续的决策或反馈中,最终完成任务并告知用户结果。
⏰这里需要特别注意,整个PPA流程不是一次性完成的,它会不断循环往复,以此来完成最终的目标❗
这个 PPA 流程清晰地展示了 AI Agent 从理解用户意图到最终完成任务的完整闭环。而在这个闭环中,能够调用和利用外部工具的能力,正是 Agent 实现从 "能聊" 到 "能干" 的关键所在。没有工具,Agent 就如同被困在象牙塔里的智者,空有智慧却无法施展。
在这个决策流程中也能清晰的体现"工具"的重要性,也进一步表明 MCP 的出现,是至关重要的,它像是为了给 Agent 配备上连接现实世界的 "传感器" 和 "执行器"(就好像让Agent变成硬件一般),让它真正能够 "大展拳脚"!
现状AI Agent面临的痛点💡
在深入了解MCP如何工作之前,咱们先来回顾一下在MCP出现之前,AI Agent开发面临的一些实际挑战,这也是MCP出现的背景和必要性。
如今,AI Agent 与各类外部服务(Tools)、存储(Memory)及大语言模型(LLMs)的交互,基本都靠 HTTP 协议撑场子。虽说 LLMs 的接口正慢慢向 OpenAI 范式(Function Call) "看齐",但跟其他 Tools 和 Memory 打交道时,那交互方式简直像 "各唱各的调"—— 开发者得挨个研究它们的接口规范和返回格式,再吭哧吭哧做解析适配,开发复杂度直接 "原地起飞"。
咱们想象一下,当一个AI应用需要集成多个Agent,或者与众多业务服务和存储服务打交道时,开发工作量会显著增加。其中最让人头疼的两个问题就是:
-
寻找合适的接口:无论是寻找外部三方服务接口,还是在公司内部寻找现有服务接口,都需要花费大量时间和精力。如果找不到现成的,还得自己动手开发新的接口。🛠️
-
解析接口返回格式:不同的服务接口返回的数据格式千差万别,可能是JSON、XML、Protobuf,甚至是自定义格式。Agent需要针对每种格式编写解析代码,这不仅繁琐,而且容易出错。🐛
先说答案🔉,这两点最终都交由大模型来完成。
如果你拥有一定的求知欲或好奇心,小编能猜到你的下一个问题:"大模型咋做到的"?🙊,那么答案呢?它当然是本章的 "猪脚" 担当 —— MCP!
这些痛点导致许多AI应用只能包含少数几个Agent,甚至只有一个,限制了AI Agent向更高级阶段(Platform-Level Agents, Universal Agents)发展。
而MCP的出现,就像一道曙光,为解决这些核心问题带来了希望!🔅
当下网上大部分关于 MCP 的讨论大多聚焦于其优势层面,但看待事物需秉持辩证思维。小编之前看过一篇以批判的视角来看待MCP的,大家也可以自行瞅瞅,毕竟,唯有全面认知事物的正反两面,才能在技术浪潮中保持理性判断:传送门
什么是MCP?🤔
MCP(Model Context Protocol)是由Anthropic开发的开源协议,旨在为LLM提供一种标准化的方式,以便它们能够连接到外部数据源和工具。
小编之前读过一篇文章,里面对 MCP 的定义是这样的:"MCP 的本质仍然是提示词工程(Prompt Engineering)"。小编个人觉得这个概况还挺贴切的,你说呢?😉
在MCP范式中,主要涉及三个核心角色之间的协同工作 🧑🤝🧑:
-
MCP Client:通常是AI Agent或与LLM交互的应用层。它负责向LLM发起请求,并将LLM返回的工具调用指令转发给相应的MCP Server,最后接收MCP Server的执行结果。(Cursor/Trae/Windsurf/Claude/Cline/Cherry Studio/...)
-
LLM:大语言模型。它接收MCP Client发送的用户问题和可用的MCP Server/Tool信息,经过推理,理解用户意图,并决定需要调用哪个MCP Server上的哪个MCP Tool来完成任务,然后将工具调用指令返回给MCP Client。
-
MCP Server:基于MCP SDK开发的程序或服务。它将现有的功能或服务封装成符合MCP规范的Tool,接收MCP Client发来的工具调用请求,执行实际的任务,并将结果返回给MCP Client。
经典图少不了😋:
MCP的核心概念包括 🔑:
-
Resources (资源):提供结构化或非结构化数据,如文件内容、数据库查询结果等。
-
Prompts (提示词):预定义的、可复用的提示模板,用于指导LLM的行为。
-
Tools (工具):执行特定操作的功能,如调用API、执行代码、访问文件系统等。
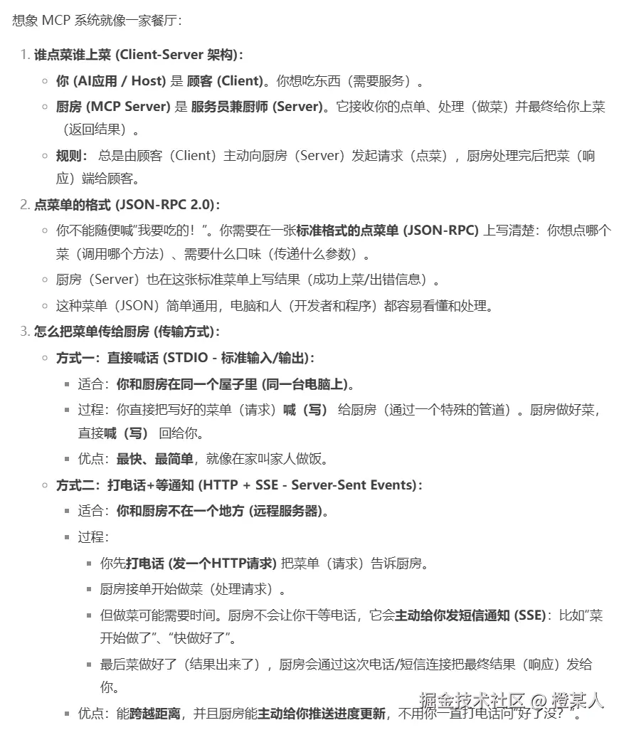
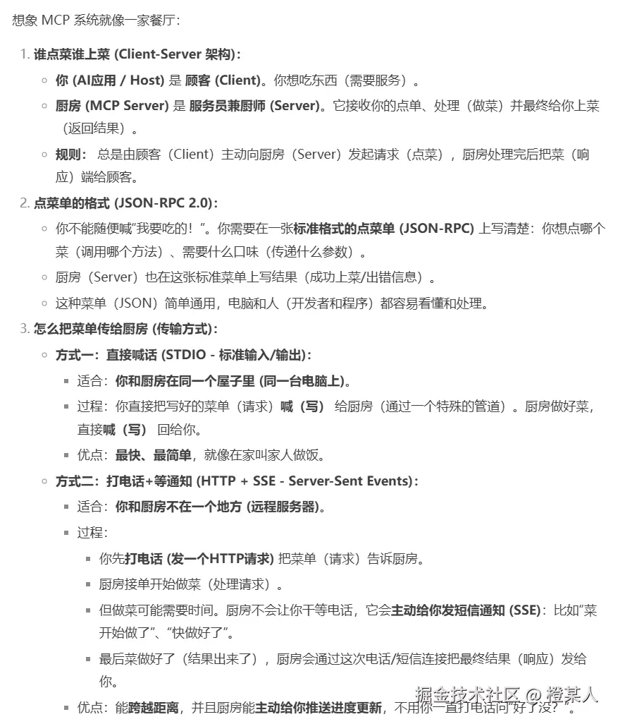
核心架构与通信机制 🏗️:
-
Client-Server 架构:正如前面角色定义中提到的,MCP 的核心是一个清晰的客户端-服务器交互模型。AI 应用 (Host)调控的 MCP Client 主动向 MCP Server 发起请求,Server 处理请求并返回响应。
-
JSON-RPC 2.0:MCP 选择了 JSON-RPC 2.0 作为其主要的通信协议格式。JSON-RPC 是一种轻量级的远程调用 (RPC) 协议,使用 JSON 作为数据格式,易于实现和解析。
-
传输方式:MCP 支持多种传输方式,以适应不同的部署场景:
-
STDIO (标准输入/输出) :主要用于本地通信场景。例如,一个桌面AI应用 (Host) 可以通过标准输入/输出管道与其在同一台机器上运行的本地 MCP Server 进行通信。这种方式简单直接,适合快速开发和测试。
-
HTTP + SSE (Server-Sent Events) :主要用于远程通信场景。MCP Server 可以通过 HTTP 暴露服务,并利用 SSE 实现服务器向客户端的单向实时消息推送。这使得 Host 应用可以与部署在远程服务器上的 MCP Server 进行交互,并能接收到异步的更新或通知。
-
这块可能比较难以理解,小编让deepseek给了一个简单案例,可以凑合着看看:
MCP运行原理分析⚙️
先整张图:
一图胜千言,这是MCP在小编脑中的运行过程,如果你看懂了,就可以直接跳过下面的步骤解析。
MCP通过引入标准化的协议和机制,极大地简化了Agent与外部能力的交互过程,它的整个运行原理可以这样理解:
-
用户请求🙋♀️:用户向AI应用发起对话。
-
Agent接收请求🧠:AI Agent接收到用户问题。
-
Agent获取MCP信息🔍:AI Agent不再需要自己去"寻找接口"。Agent可以从一个统一的入口(例如MCP网关或注册中心)获取到当前可用的MCP Server及其提供的MCP Tool、Resource和Prompt的标准化信息(包括它们的名称、功能描述、参数和返回值的Schema等)。这就像Agent拿到了一份详细的"工具清单"和"使用说明书"。📄
-
Agent发送信息给LLM📲:AI Agent将用户问题和这份标准化的MCP能力清单一起发送给LLM。
-
LLM推理与决策💖:LLM分析用户问题和可用的MCP能力信息。由于MCP提供了标准化的描述(Schema),LLM能够更准确地理解每个Tool的功能和如何使用。LLM经过推理,决定需要调用哪个Tool来完成任务,并生成符合MCP规范的Tool调用指令(包含Tool名称和参数)。🎯
-
Agent调用MCP Tool🔌:AI Agent接收到LLM返回的Tool调用指令后,根据指令中的信息,通过标准化的MCP协议和传输层(如Stdio或HTTP),向对应的MCP Server发起Tool调用请求,并传递参数。Agent无需关心底层服务的具体实现细节和返回格式,因为这一切都由MCP协议进行了抽象和标准化。
-
MCP Server执行任务⚙️:MCP Server接收到Tool调用请求,执行对应的功能。
-
MCP Server返回结果📤:MCP Server将任务执行结果封装成符合MCP规范的标准化内容块(Content Blocks)返回给AI Agent。Agent可以轻松解析这些标准化格式的结果,无需为每种服务编写特定的解析代码。
-
Agent处理结果并响应用户✅:AI Agent接收到MCP Server返回的结果,进行后续处理,最后将最终结果呈现给用户。
通过这个流程,MCP成功地解决了"寻找合适的接口"和"解析接口返回格式"这两大难题,让Agent可以更高效、更灵活地调用各种外部能力,为构建更复杂、更智能的Platform-Level Agents甚至Universal Agents铺平了道路!🚀
基础MCP开发⏰
理论铺垫了这么多,是不是已经按捺不住想亲身体验 MCP 的实战魅力了?😜(如果没有,当我没说~)
由于小编是前端出身,开发环节就以 Node 技术为例展开讲解啦。目前主流的 MCP 开发语言包括 Node、Python、Java等等,都大差不多哈。
环境准备
首先,确保你的电脑上已经安装了 Node(建议 v20 或更高版本),然后创建一个新的项目目录,并初始化:
npm init -y
安装 MCP SDK
npm install @modelcontextprotocol/sdk
@modelcontextprotocol/sdk 是 Model Context Protocol (MCP) 的官方 TypeScript 实现,它是一个用于构建 MCP 服务器和客户端的工具包,能帮你快速完成MCP的开发工作。
![]()
创建基础MCP服务器
咱们来创建一个最简单的 MCP 服务器,这个服务器仅提供一个获取当前时间的工具。
创建 index.js 文件:
#!/usr/bin/env node
import { McpServer } from "@modelcontextprotocol/sdk/server/mcp.js";
import { StdioServerTransport } from "@modelcontextprotocol/sdk/server/stdio.js";
const server = new McpServer({
name: "mcp-server-time",
version: "1.0.0",
});
// 添加工具
server.tool(
"get_current_time",
"获取当前时间",
{},
() => ({
content: [
{ type: "text", text: JSON.stringify({ time: new Date() }, null, 2) },
],
})
);
async function main() {
const transport = new StdioServerTransport();
await server.connect(transport);
}
main();
这段代码非常简单吧?😉它只包含一个简单的工具,接下来,咱们来看看如何测试这个服务器。
测试 MCP 服务器
要快速测试咱们编写的 MCP 服务器,可以使用 @modelcontextprotocol/inspector 包。
这个工具是 Model Context Protocol 生态系统中的重要组件,专门用于 MCP 服务器的开发、调试和测试。它提供了直观的 Web 界面,让开发者可以方便地与 MCP 服务器交互,检查服务器状态,测试已注册的工具,而不需要编写额外的客户端代码。😎
使用 npm 包执行工具 npx(这个东东都知道吧?即用即走),可以直接运行 @modelcontextprotocol/inspector 包而无需全局安装:
npx @modelcontextprotocol/inspector node ./index.js
执行上述命令后,会启动一个本地 Web 服务器,并将你的 MCP 服务器作为子进程运行。
(不用管小编的python环境问题。。。。。。)
然后你可以通过浏览器访问 http://127.0.0.1:6274 ,你就能看到如下的图形界面:
点击 Connect 按钮,就连接上咱们的MCP服务:
再点击 Tools 下的 List Tools 按钮,就可以获取咱们 MCP 服务的工具列表。
在工具列表中,可以选择你想要执行的工具,点击 Run Tool 按钮就能执行该工具,获取工具的结果:
通过 inspector,你可以轻松测试服务器功能,并直观地查看工具执行结果。这大大简化了 MCP 服务器的开发流程,让你可以专注于实现核心功能。你可以继续在代码中添加更多工具,每个工具对应不同的功能,然后继续通过 inspector 测试它们,多耍耍才熟悉。😋
虽然,通过 @modelcontextprotocol/inspector 包可以调试咱们的MCP服务,但在实际应用中,MCP 服务通常是由各种 AI Agent 来调用的,而咱们本地开发的 MCP 服务要如何来通过 Agent 调用呢❓
接下来介绍一下如何在 Trae 编辑器中配置并使用我们开发的 MCP 服务。
首先,进入 Trae 编辑器的 MCP 配置页面,操作步骤如下:
其次,添加自定义 MCP 服务,在弹出的配置框中粘贴以下 JSON 配置:
{
"mcpServers": {
"my-mcp-server": {
"command": "node",
"args": [
"A:\\knowledge\\MCP\\base\\index.js"
]
}
}
}
注意:需要将 A:\knowledge\MCP\base\index.js 替换为你本地 index.js 文件的实际路径。Windows 系统使用双反斜杠 \ 作为路径分隔符,Mac 系统使用正斜杠 /。
配置完成后,点击确认保存设置。Trae 会自动启动并连接你的 MCP 服务,成功连接后,你将看到类似下图的状态:
配置失败可能是这样子的:
![]()
自行检查一下配置是否正常,特别是路径是否正确,或者是 Node 环境是否正常等等。
配置成功后,咱们就可以在 Trae 的 Agent 中通过自然语言对话来调用 MCP 服务了:
通过这种方式,你可以将自己开发的 MCP 服务无缝集成到 Trae 工作流中,让 AI Agent 具备更强大的功能。
MCP的未来展望 ✨
小编当下的个人感觉是 MCP 可能将作为连接 AI 智能与物理现实的关键桥梁,其未来发展充满了想象空间,如:
-
更丰富的工具生态:随着越来越多的开发者、组织、企业的加入,MCP Server 的数量和种类将持续增加,覆盖更多行业和场景,形成一个庞大而活跃的开放工具市场。愿景是美好的,即便现在看起来也已经非常多了,但小编感觉在一些特定场景的MCP还是比较少,当下的增长速度也渐渐缓慢下来了🤔。传送门1、传送门2、传送门3
-
多模态工具支持:当前 MCP 主要关注基于文本和结构化数据的交互,未来可能会扩展到支持更复杂的多模态工具,如图像生成与编辑、语音识别与合成、视频分析与操作等。🌇
-
更完善的安全与治理机制:任何时候数据安全都是第一要素,随着应用的深入,对 MCP 的安全性、隐私保护、合规性、可审计性等方面的要求会越来越高,相关的规范、工具和最佳实践会持续演进。🚫
-
智能化与自适应的工具调用:AI Agent 可能会进化出更强的能力,能够更智能地发现、理解、组合和适应 MCP 工具,甚至在没有明确指令的情况下主动探索和利用新工具。👀
-
标准化的进一步深化:MCP 可能会与其他相关AI标准(如Agent间的通信协议、数据交换格式等)进一步融合,共同构建一个更加开放和互联的AI基础设施。👏
毫无疑问,MCP 的出现和发展,将深刻改变 AI 应用的开发范式和使用体验,推动 AI 技术更快地从实验室走向千家万户、千行百业。
总结🎉
好啦,总算到结尾了,这篇文章小编写得挺久的,参考非常多的资料,自己文笔也有点差,一改再改,耗费了大量时间。😅
那么呢,要总结点啥好呢?要不......你们自己来?😉😉😉
总得来说,文章核心是讲解了一下 AI Agent 决策流程与面临的痛点问题,还有 MCP 的 "前世与今生",但更多的是关注于 MCP 技术本身。AI Agent 凭借其感知、规划、行动的强大能力,正引领着 AI 从 "能说会道" 向 "能干实事" 的重大转变。而 MCP 的出现,则如同一把关键的 "钥匙",为 Agent 打开了通往现实世界的大门!
大概就这些吧,脑瓜子实在想不出其他的了,要干饭去了,最后,希望这篇文章能让你对 MCP 有更深刻的理解吧。💖
至此,本篇文章就写完啦,撒花撒花。
