一个不懂代码的律师如何利用人工智能完成微信小程序开发(微信小程序:我的AI达人助理)

152 阅读4分钟

我是一名律师,原先没有任何代码常识,甚至什么叫前端代码、后端代码都不知道,也没听过PYTHON是什么。2024年底开始接触人工智能,发现用人工智能可以自动生成代码,于是有了利用人工智能编写代码开发微信小程序的想法。

接着我在网上看了一些视频,学习了一些编程的基本常识,知道了什么叫前端代码、什么叫后端代码,了解了微信小程序开发要使用的工具,然后就开始利用人工智能编写代码,最终成功开发了一个微信小程序

感兴趣的可以打开微信小程序试用下:我的AI达人助理。

文章的后面我会展示我与AI进行对话、与AI讨论设计思路并让AI为我编写代码的一些过程。

这个小程序的基本构思如下:

在这个微信小程序中,商家们可以注册成为注册用户,注册用户这样使用这个小程序:

1.第一个页面为AI对话页面,这个页面可以为注册用户设定一个AI分身。注册用户的用户(称之为“终端用户”)与AI进行对话时,AI会扮演注册用户指定的角色(比如为注册用户本人的分身,或其助手),并根据注册用户的设定介绍注册用户的产品,回答与注册用户从事的行业有关的问题(比如注册用户为律师,AI可以扮演这个律师的助手或者律师本人的AI分身,回答用户的法律问题);

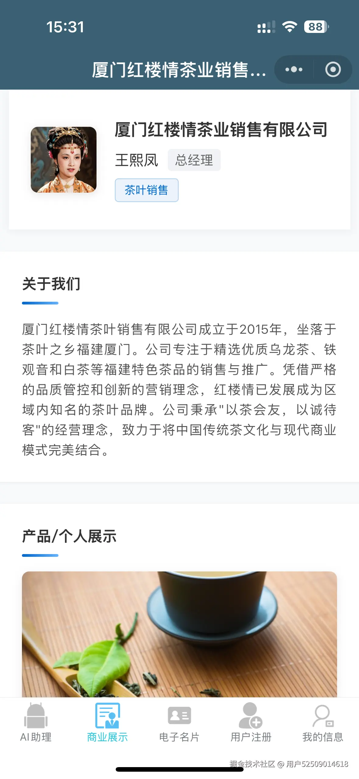
2.第二个页面用于展示注册用户的信息或其产品的信息(比如注册用户为律师,可以详细介绍这个律师的基本情况;再比如注册用户为卖酒的,可以详细展示他出售的酒的基本情况);

3.第三个页面,为每个注册用户提供一张电子名片,上面有注册用户的姓名、公司、电话、地址等 信息,电子名片可以分享给别人,并可以实现定位导航。

下面是这个小程序的页面截图:

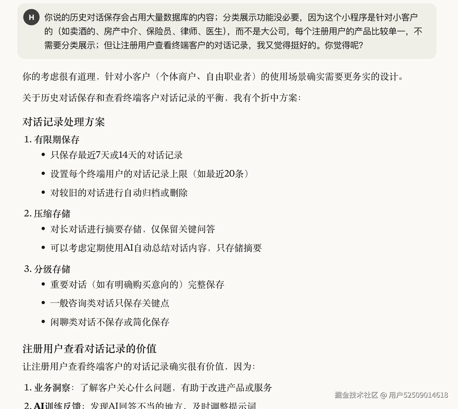
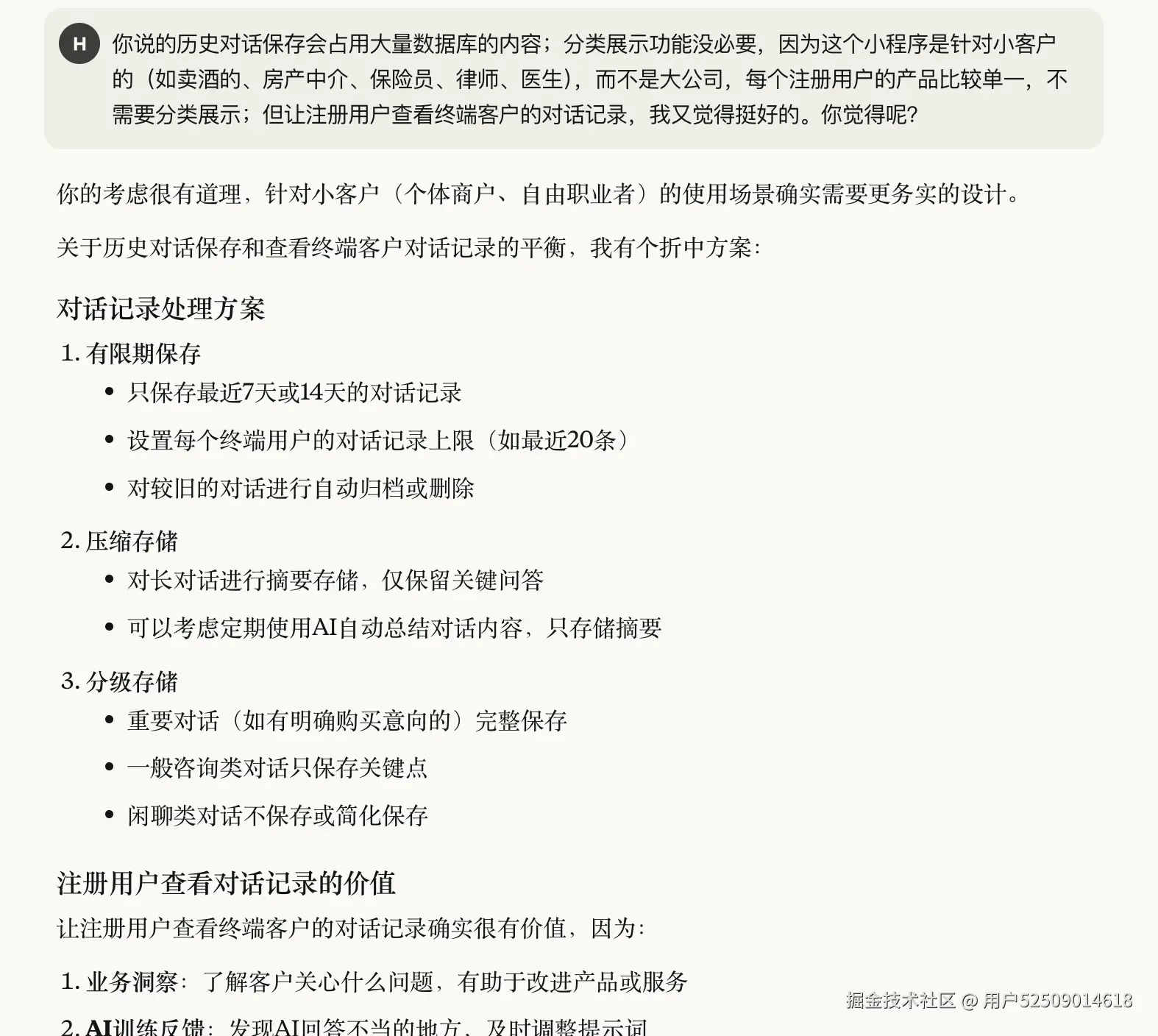
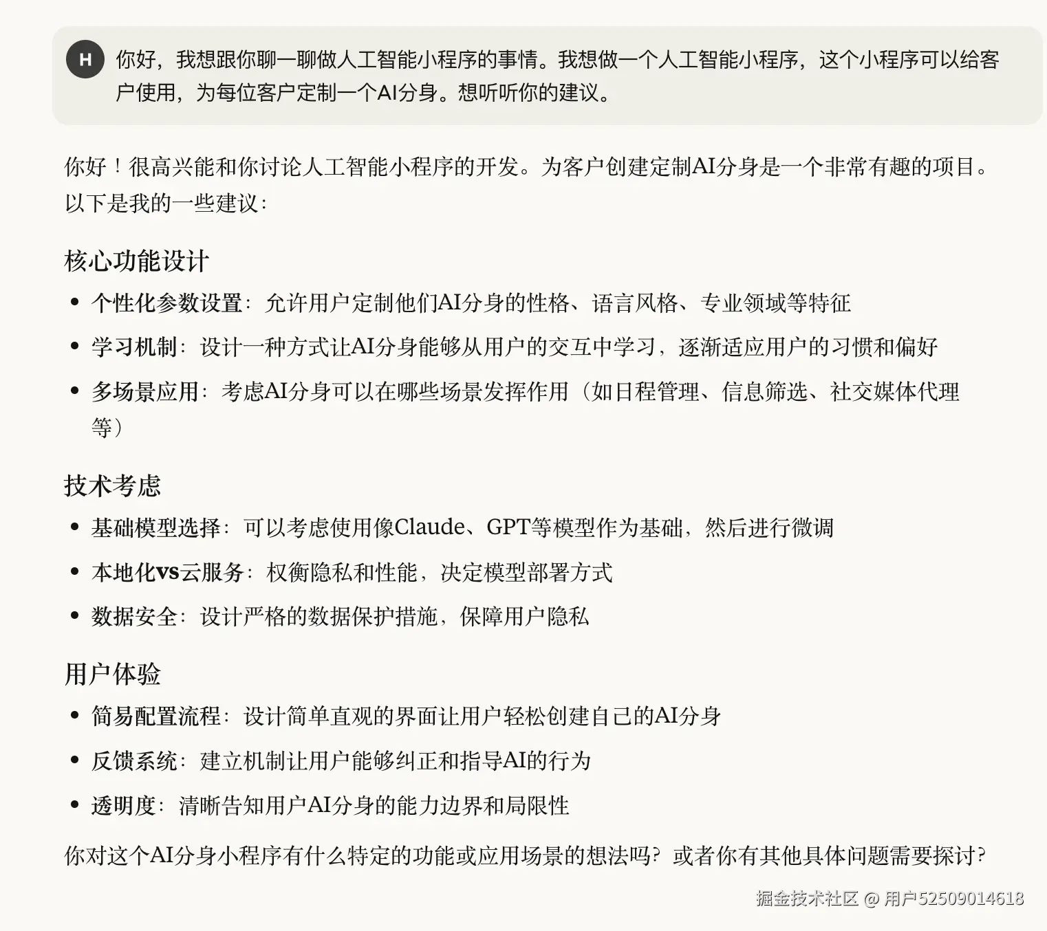
以下是我与AI讨论小程序构思和让AI编写代码的一些对话截图:

当然,上面这些只是对设计思路的初步探讨,后面还有很多对话过程。

通过这个微信小程序开发实践,说明AI已经完全可以替代普通的程序员。

可以预见未来会有大量的程序员失业。

微信小程序:我的AI达人助理